Suppr超能文献

一类新型生物制药,成为对抗癌症的治疗新武器。

a new class of biopharmaceuticals in the therapeutic arsenal against cancer.

机构信息

Université de Tours, INRAE, ISP, F-37000, Tours, France

Université de Tours, INRAE, ISP, F-37000, Tours, France.

出版信息

J Immunother Cancer. 2020 Nov;8(2). doi: 10.1136/jitc-2020-001242.

Abstract

BACKGROUND

Microorganisms that can be used for their lytic activity against tumor cells as well as inducing or reactivating antitumor immune responses are a relevant part of the available immunotherapy strategies. Viruses, bacteria and even protozoa have been largely explored with success as effective human antitumor agents. To date, only one oncolytic virus-T-VEC-has been approved by the US Food and Drug Administration for use in biological cancer therapy in clinical trials. The goal of our study is to evaluate the potential of a livestock pathogen, the protozoan non-pathogenic in humans, as an effective and safe antitumorous agent.

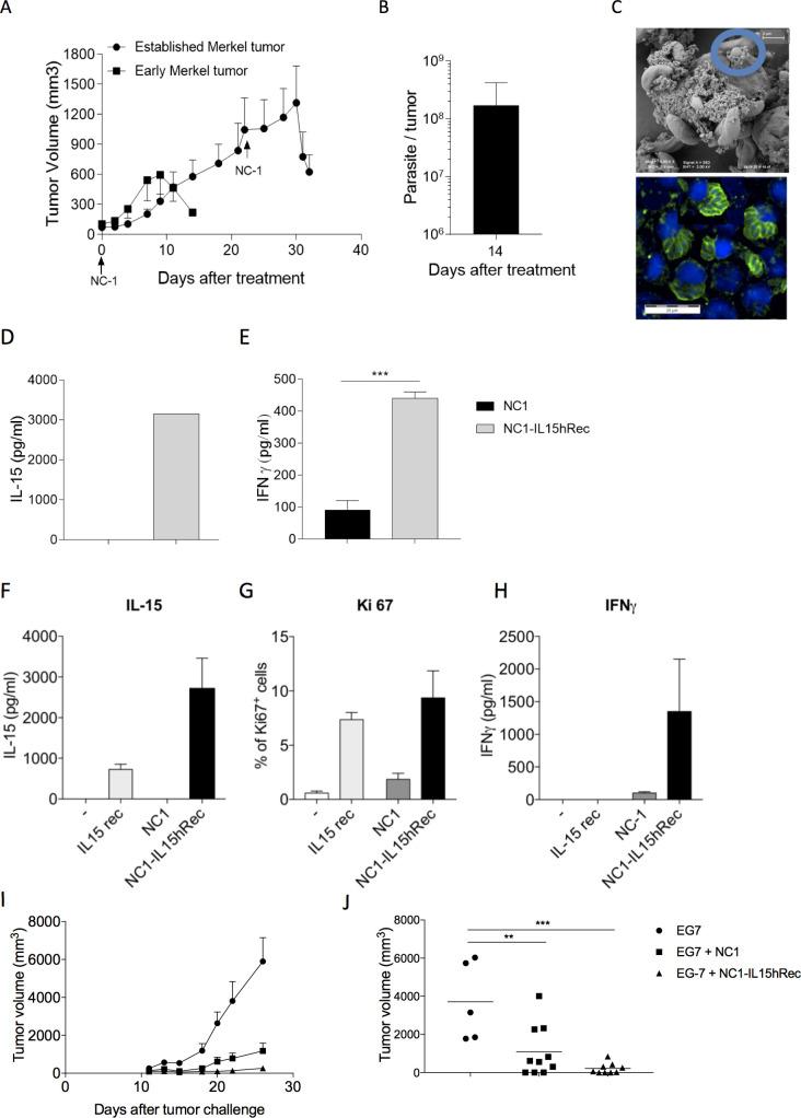
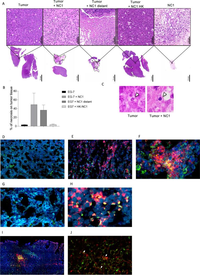
METHODS/RESULTS: We demonstrated that the treatment of murine thymoma EG7 by subcutaneous injection of tachyzoites either in or remotely from the tumor strongly inhibits tumor development, and often causes their complete eradication. Analysis of immune responses showed that had the ability to 1) lyze infected cancer cells, 2) reactivate the immunosuppressed immune cells and 3) activate the systemic immune system by generating a protective antitumor response dependent on natural killer cells, CD8-T cells and associated with a strong interferon (IFN)-γ secretion in the tumor microenvironment. Most importantly, we observed a total clearance of the injected agent in the treated animals: exhibited strong anticancer effects without persisting in the organism of treated mice. We also established in vitro and an in vivo non-obese diabetic/severe combined immunodeficiency mouse model that infected and induced a strong regression of human Merkel cell carcinoma. Finally, we engineered a strain to secrete human interleukin (IL)-15, associated with the alpha-subunit of the IL-15 receptor thus strengthening the immuno-stimulatory properties of . Indeed, this NC1-IL15hRec strain induced both proliferation of and IFN-γ secretion by human peripheral blood mononuclear cells, as well as improved efficacy in vivo in the EG7 tumor model.

CONCLUSION

These results highlight as a potential, extremely effective and non-toxic anticancer agent, capable of being engineered to either express at its surface or to secrete biodrugs. Our work has identified the broad clinical possibilities of using as an oncolytic protozoan in human medicine.

摘要

背景

能够裂解肿瘤细胞并诱导或重新激活抗肿瘤免疫反应的微生物是现有免疫治疗策略的一个重要组成部分。病毒、细菌甚至原生动物都已被广泛探索并成功用作有效的人类抗肿瘤药物。迄今为止,只有一种溶瘤病毒-T-VEC-已被美国食品和药物管理局批准用于临床试验中的生物癌症治疗。我们的研究目标是评估一种牲畜病原体,即对人类无致病性的原生动物,作为一种有效和安全的抗肿瘤药物的潜力。

方法/结果:我们证明了通过皮下注射 速殖子治疗鼠胸腺瘤 EG7,无论是在肿瘤内还是远离肿瘤,都能强烈抑制肿瘤的发展,并经常导致肿瘤完全消除。免疫反应分析表明, 具有以下能力:1)裂解感染的癌细胞;2)重新激活受抑制的免疫细胞;3)通过产生依赖自然杀伤细胞、CD8-T 细胞的保护性抗肿瘤反应和在肿瘤微环境中强烈分泌干扰素(IFN)-γ来激活全身免疫系统。最重要的是,我们观察到在治疗动物中完全清除了注射的药物: 表现出强烈的抗癌作用,而不会在治疗小鼠的体内持续存在。我们还在体外和非肥胖型糖尿病/严重联合免疫缺陷小鼠模型中建立了 感染并诱导人 Merkel 细胞癌强烈消退的模型。最后,我们构建了一种分泌人白细胞介素(IL)-15 的 株,与 IL-15 受体的α亚单位结合,从而增强了 的免疫刺激特性。事实上,这种 NC1-IL15hRec 株诱导了人外周血单核细胞的增殖和 IFN-γ分泌,并在 EG7 肿瘤模型中提高了疗效。

结论

这些结果强调了 作为一种潜在的、非常有效和无毒的抗肿瘤药物,能够被工程改造以在其表面表达或分泌生物药物。我们的工作已经确定了在人类医学中使用 作为溶瘤原生动物的广泛临床可能性。

https://cdn.ncbi.nlm.nih.gov/pmc/blobs/e289/7705568/e0a27be28610/jitc-2020-001242f01.jpg

文献AI研究员

20分钟写一篇综述,助力文献阅读效率提升50倍。

立即体验

用中文搜PubMed

大模型驱动的PubMed中文搜索引擎

马上搜索

文档翻译

学术文献翻译模型,支持多种主流文档格式。

立即体验