Suppr超能文献

鉴定和描述 C57BL/6J 小鼠中不同的棕色脂肪细胞亚型。

Identification and characterization of distinct brown adipocyte subtypes in C57BL/6J mice.

机构信息

Research Group Adipocytes and Metabolism, Institute for Diabetes and Obesity, Helmholtz Zentrum München, Neuherberg, Germany.

German Center for Diabetes Research (DZD), Neuherberg, Germany.

出版信息

Life Sci Alliance. 2020 Nov 30;4(1). doi: 10.26508/lsa.202000924. Print 2021 Jan.

Abstract

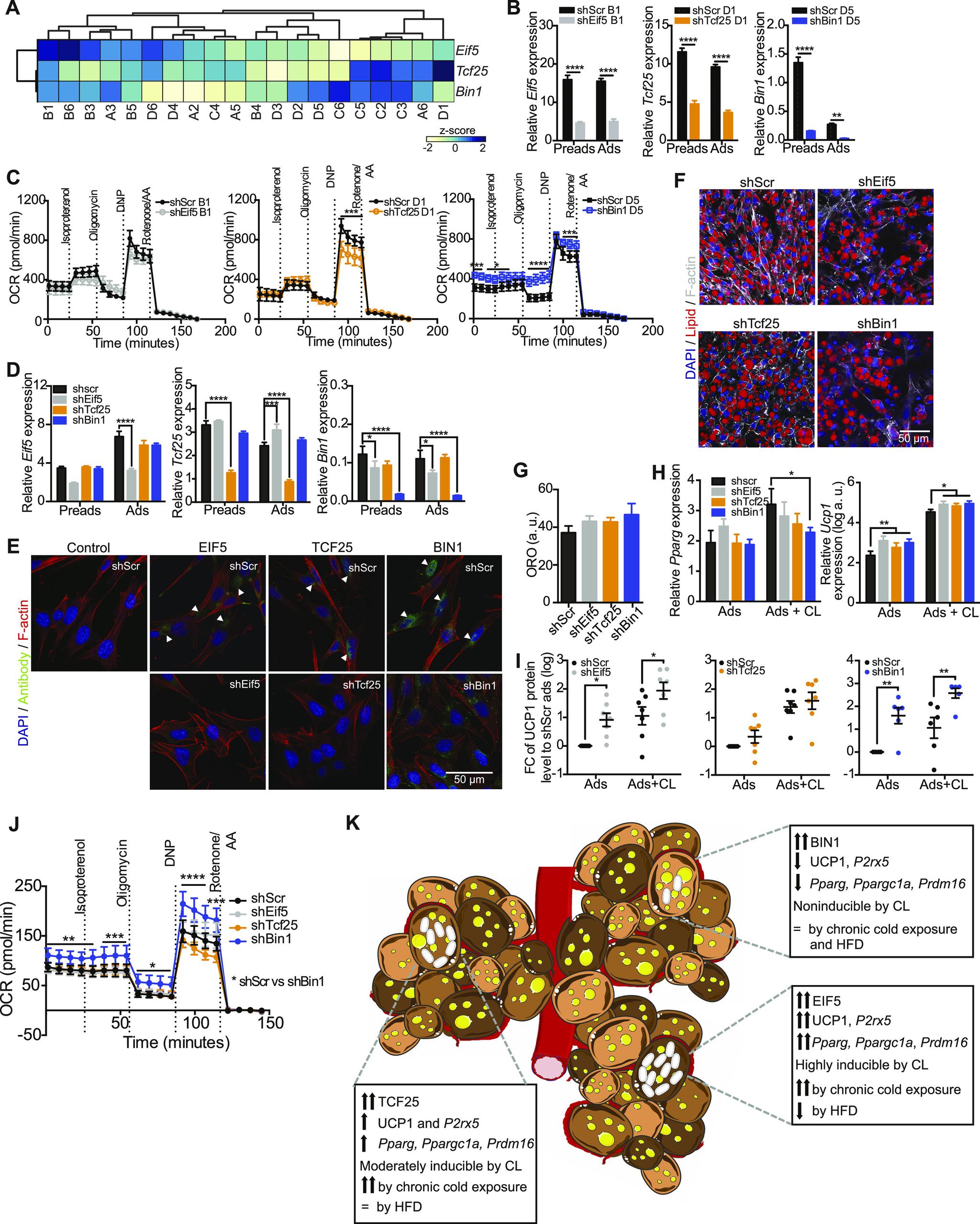
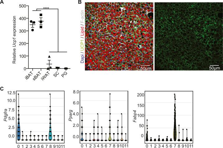
Brown adipose tissue (BAT) plays an important role in the regulation of body weight and glucose homeostasis. Although increasing evidence supports white adipose tissue heterogeneity, little is known about heterogeneity within murine BAT. Recently, UCP1 high and low expressing brown adipocytes were identified, but a developmental origin of these subtypes has not been studied. To obtain more insights into brown preadipocyte heterogeneity, we use single-cell RNA sequencing of the BAT stromal vascular fraction of C57/BL6 mice and characterize brown preadipocyte and adipocyte clonal cell lines. Statistical analysis of gene expression profiles from brown preadipocyte and adipocyte clones identify markers distinguishing brown adipocyte subtypes. We confirm the presence of distinct brown adipocyte populations in vivo using the markers EIF5, TCF25, and BIN1. We also demonstrate that loss of enhances UCP1 expression and mitochondrial respiration, suggesting that BIN1 marks dormant brown adipocytes. The existence of multiple brown adipocyte subtypes suggests distinct functional properties of BAT depending on its cellular composition, with potentially distinct functions in thermogenesis and the regulation of whole body energy homeostasis.

摘要

棕色脂肪组织(BAT)在调节体重和葡萄糖稳态方面发挥着重要作用。尽管越来越多的证据支持白色脂肪组织异质性,但对鼠类 BAT 内的异质性知之甚少。最近,已经鉴定出 UCP1 高表达和低表达的棕色脂肪细胞,但这些亚型的发育起源尚未得到研究。为了更深入地了解棕色前体脂肪细胞的异质性,我们对 C57/BL6 小鼠的 BAT 基质血管部分进行了单细胞 RNA 测序,并对棕色前体脂肪细胞和脂肪细胞克隆细胞系进行了特征描述。对棕色前体脂肪细胞和脂肪细胞克隆的基因表达谱进行统计学分析,确定了区分棕色脂肪细胞亚型的标记物。我们使用 EIF5、TCF25 和 BIN1 这三个标志物在体内证实了不同的棕色脂肪细胞群体的存在。我们还证明了缺失 增强了 UCP1 的表达和线粒体呼吸,表明 BIN1 标记了休眠的棕色脂肪细胞。多种棕色脂肪细胞亚型的存在表明,BAT 的功能特性取决于其细胞组成,其在产热和调节全身能量稳态方面可能具有不同的功能。

https://cdn.ncbi.nlm.nih.gov/pmc/blobs/d5c5/7723269/9d5d6ea1e810/LSA-2020-00924_FigS1.jpg

相似文献

1
Identification and characterization of distinct brown adipocyte subtypes in C57BL/6J mice.
Life Sci Alliance. 2020 Nov 30;4(1). doi: 10.26508/lsa.202000924. Print 2021 Jan.
2
Brown fat organogenesis and maintenance requires AKT1 and AKT2.
Mol Metab. 2019 May;23:60-74. doi: 10.1016/j.molmet.2019.02.004. Epub 2019 Feb 20.
3
Stat5a promotes brown adipocyte differentiation and thermogenic program through binding and transactivating the Kdm6a promoter.
Cell Cycle. 2020 Apr;19(8):895-905. doi: 10.1080/15384101.2020.1731644. Epub 2020 Mar 24.
4
Genetic and functional characterization of clonally derived adult human brown adipocytes.
Nat Med. 2015 Apr;21(4):389-94. doi: 10.1038/nm.3819. Epub 2015 Mar 16.
5
CPEB2-activated Prdm16 translation promotes brown adipocyte function and prevents obesity.
Mol Metab. 2024 Nov;89:102034. doi: 10.1016/j.molmet.2024.102034. Epub 2024 Sep 19.
6
Differentiation and characterization in primary culture of white adipose tissue brown adipocyte-like cells.
Int J Obes (Lond). 2009 Jun;33(6):680-6. doi: 10.1038/ijo.2009.46. Epub 2009 Mar 10.
7
Early B Cell Factor Activity Controls Developmental and Adaptive Thermogenic Gene Programming in Adipocytes.
Cell Rep. 2020 Mar 3;30(9):2869-2878.e4. doi: 10.1016/j.celrep.2020.02.023.
8
HDAC6 regulates thermogenesis of brown adipocytes through activating PKA to induce UCP1 expression.
Biochem Biophys Res Commun. 2018 Sep 3;503(1):285-290. doi: 10.1016/j.bbrc.2018.06.016. Epub 2018 Jun 14.
9
Meaningful respirometric measurements of UCP1-mediated thermogenesis.
Biochimie. 2017 Mar;134:56-61. doi: 10.1016/j.biochi.2016.12.005. Epub 2016 Dec 14.
10
RIP140 represses the "brown-in-white" adipocyte program including a futile cycle of triacylglycerol breakdown and synthesis.
Mol Endocrinol. 2014 Mar;28(3):344-56. doi: 10.1210/me.2013-1254. Epub 2014 Jan 30.

引用本文的文献

1
Effects of Brown Rice, Meal Replacements, and Anti-Obesity Drugs on Mitochondria in Obese Rats.
Diabetes Metab Syndr Obes. 2025 Sep 2;18:3151-3165. doi: 10.2147/DMSO.S535983. eCollection 2025.
2
White and Brown Adipose Tissue Share a Common Fibro-Adipogenic Progenitor Population.
bioRxiv. 2025 May 30:2025.05.28.656577. doi: 10.1101/2025.05.28.656577.
3
Unveiling the anti-obesity potential of Kemuning (Murraya paniculata): A network pharmacology approach.
PLoS One. 2024 Aug 29;19(8):e0305544. doi: 10.1371/journal.pone.0305544. eCollection 2024.
4
Gene expression and characterization of clonally derived murine embryonic brown and brite adipocytes.
FEBS Open Bio. 2024 Sep;14(9):1503-1525. doi: 10.1002/2211-5463.13861. Epub 2024 Jul 7.
5
Molecular and cellular regulation of thermogenic fat.
Front Endocrinol (Lausanne). 2023 Jul 3;14:1215772. doi: 10.3389/fendo.2023.1215772. eCollection 2023.
6
The Single-Cell Revelation of Thermogenic Adipose Tissue.
Mol Cells. 2022 Oct 31;45(10):673-684. doi: 10.14348/molcells.2022.0092. Epub 2022 Sep 25.
7
Immune Cell Regulation of White Adipose Progenitor Cell Fate.
Front Endocrinol (Lausanne). 2022 Mar 29;13:859044. doi: 10.3389/fendo.2022.859044. eCollection 2022.
8
Insights from Studies of White Adipose Tissue Using Single-Cell Approaches.
Handb Exp Pharmacol. 2022;274:131-144. doi: 10.1007/164_2021_578.
9
Regulatory mechanisms of the early phase of white adipocyte differentiation: an overview.
Cell Mol Life Sci. 2022 Feb 20;79(3):139. doi: 10.1007/s00018-022-04169-6.
10
Plasticity and heterogeneity of thermogenic adipose tissue.
Nat Metab. 2021 Jun;3(6):751-761. doi: 10.1038/s42255-021-00417-4. Epub 2021 Jun 22.

本文引用的文献

1
Identification and characterization of adipose surface epitopes.
Biochem J. 2020 Jul 17;477(13):2509-2541. doi: 10.1042/BCJ20190462.
2
CD137 negatively affects "browning" of white adipose tissue during cold exposure.
J Biol Chem. 2020 Feb 14;295(7):2034-2042. doi: 10.1074/jbc.AC119.011795. Epub 2020 Jan 9.
3
Low- and high-thermogenic brown adipocyte subpopulations coexist in murine adipose tissue.
J Clin Invest. 2020 Jan 2;130(1):247-257. doi: 10.1172/JCI129167.
5
A mesodermal fate map for adipose tissue.
Development. 2018 Aug 17;145(17):dev166801. doi: 10.1242/dev.166801.
6
Prediction of Adipose Browning Capacity by Systematic Integration of Transcriptional Profiles.
Cell Rep. 2018 Jun 5;23(10):3112-3125. doi: 10.1016/j.celrep.2018.05.021.
7
Brown adipose tissue whitening leads to brown adipocyte death and adipose tissue inflammation.
J Lipid Res. 2018 May;59(5):784-794. doi: 10.1194/jlr.M079665. Epub 2018 Mar 29.
8
Heterogeneity of adipose tissue in development and metabolic function.
J Exp Biol. 2018 Mar 7;221(Pt Suppl 1):jeb162958. doi: 10.1242/jeb.162958.
9
SCANPY: large-scale single-cell gene expression data analysis.
Genome Biol. 2018 Feb 6;19(1):15. doi: 10.1186/s13059-017-1382-0.
10
Chronic high-fat feeding impairs adaptive induction of mitochondrial fatty acid combustion-associated proteins in brown adipose tissue of mice.
Biochem Biophys Rep. 2017 Feb 20;10:32-38. doi: 10.1016/j.bbrep.2017.02.002. eCollection 2017 Jul.

文献AI研究员

20分钟写一篇综述,助力文献阅读效率提升50倍。

立即体验

用中文搜PubMed

大模型驱动的PubMed中文搜索引擎

马上搜索

文档翻译

学术文献翻译模型,支持多种主流文档格式。

立即体验