Ouni Emna, Ruys Sebastien Pyr Dit, Dolmans Marie-Madeleine, Herinckx Gaëtan, Vertommen Didier, Amorim Christiani A
Pôle de Recherche en Gynécologie, Institut de Recherche Expérimentale et Clinique, Université Catholique de Louvain, 1200 Brussels, Belgium.
de Duve Institute, Université Catholique de Louvain, 1200 Brussels, Belgium.
Int J Mol Sci. 2020 Nov 30;21(23):9141. doi: 10.3390/ijms21239141.
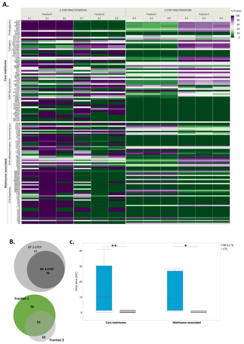
Currently, the extracellular matrix (ECM) is considered a pivotal complex meshwork of macromolecules playing a plethora of biomolecular functions in health and disease beyond its commonly known mechanical role. Only by unraveling its composition can we leverage related tissue engineering and pharmacological efforts. Nevertheless, its unbiased proteomic identification still encounters some limitations mainly due to partial ECM enrichment by precipitation, sequential fractionation using unfriendly-mass spectrometry (MS) detergents, and resuspension with harsh reagents that need to be entirely removed prior to analysis. These methods can be technically challenging and labor-intensive, which affects the reproducibility of ECM identification and induces protein loss. Here, we present a simple new method applicable to tissue fragments of 10 mg and more. The technique has been validated on human ovarian tissue and involves a standardized procedure for sample processing with an MS-compatible detergent and combined centrifugation. This two-step protocol eliminates the need for laborious sample clarification and divides our samples into 2 fractions, soluble and insoluble, successively enriched with matrisome-associated (ECM-interacting) and core matrisome (structural ECM) proteins.
目前,细胞外基质(ECM)被认为是一种关键的大分子复杂网络,除了其众所周知的机械作用外,在健康和疾病中还发挥着多种生物分子功能。只有通过揭示其组成,我们才能利用相关的组织工程和药理学研究成果。然而,其无偏差的蛋白质组学鉴定仍然存在一些局限性,主要原因是通过沉淀进行部分ECM富集、使用对质谱(MS)不友好的去污剂进行顺序分级分离,以及用在分析前需要完全去除的苛刻试剂进行重悬。这些方法在技术上可能具有挑战性且劳动强度大,这会影响ECM鉴定的可重复性并导致蛋白质损失。在这里,我们提出了一种适用于10毫克及以上组织碎片的简单新方法。该技术已在人卵巢组织上得到验证,涉及使用与MS兼容的去污剂和联合离心进行样品处理的标准化程序。这个两步方案无需费力的样品澄清,并将我们的样品分为两部分,可溶部分和不溶部分,依次富集与基质体相关(ECM相互作用)和核心基质体(结构性ECM)蛋白。