• 文献检索
  • 文档翻译
  • 深度研究
  • 学术资讯
  • Suppr Zotero 插件Zotero 插件
  • 邀请有礼
  • 套餐&价格
  • 历史记录
应用&插件
Suppr Zotero 插件Zotero 插件浏览器插件Mac 客户端Windows 客户端微信小程序
定价
高级版会员购买积分包购买API积分包
服务
文献检索文档翻译深度研究API 文档MCP 服务
关于我们
关于 Suppr公司介绍联系我们用户协议隐私条款
关注我们

Suppr 超能文献

核心技术专利:CN118964589B侵权必究
粤ICP备2023148730 号-1Suppr @ 2026

文献检索

告别复杂PubMed语法,用中文像聊天一样搜索,搜遍4000万医学文献。AI智能推荐,让科研检索更轻松。

立即免费搜索

文件翻译

保留排版,准确专业,支持PDF/Word/PPT等文件格式,支持 12+语言互译。

免费翻译文档

深度研究

AI帮你快速写综述,25分钟生成高质量综述,智能提取关键信息,辅助科研写作。

立即免费体验

Hsa_circ_0079480 通过 miR-654-3p/HDGF 轴促进急性髓系白血病的肿瘤进展。

Hsa_circ_0079480 promotes tumor progression in acute myeloid leukemia via miR-654-3p/HDGF axis.

机构信息

Department of Hematology, The First People’s Hospital of Shangqiu, Shangqiu 476100, Henan, China.

出版信息

Aging (Albany NY). 2020 Dec 3;13(1):1120-1131. doi: 10.18632/aging.202240.

DOI:10.18632/aging.202240
PMID:33290265
原文链接:https://pmc.ncbi.nlm.nih.gov/articles/PMC7835062/
Abstract

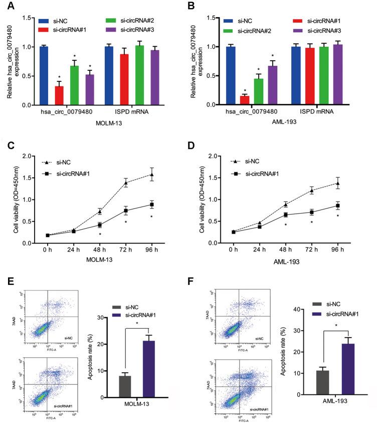
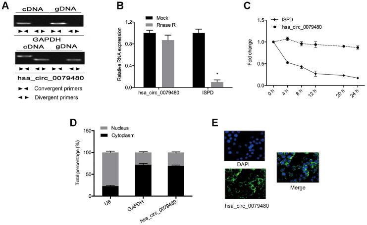
Circular RNAs (circRNAs) are newly-discovered endogenous non-coding RNAs that have vital functions in regulating gene expression in tumorigenesis. Nonetheless, the function of circRNAs in acute myeloid leukemia (AML) are not yet clarified. In this analysis, hsa_circ_0079480, a novel circRNA, has been identified as being highly expressed in AML. Loss-of-function assays showed that reduction of hsa_circ_0079480 decreased the growth and stimulated apoptosis of AML cells . Furthermore, miR-654-3p was sponged by hsa_circ_0079480, and hepatoma-derived growth factor (HDGF) was targeted by miR-654-3p with respect to the fundamental mechanism. Moreover, the influence on growth and apoptosis of AML cells stimulated by hsa_circ_0079480 inhibition can be rescued by miR-654-3p inhibitor or HDGF overexpression. In summary, hsa_circ_0079480 is highly expressed in AML and drives by tumor progression via regulation of hsa_circ_0079480/miR-654-3p/HDGF axis, indicating that hsa_circ_0079480 may function as a new treatment target for AML therapy.

摘要

环形 RNA(circRNAs)是新发现的内源性非编码 RNA,在肿瘤发生中对基因表达具有重要的调控作用。然而,circRNAs 在急性髓系白血病(AML)中的功能尚不清楚。在本分析中,hsa_circ_0079480,一种新型 circRNA,被鉴定为在 AML 中高度表达。功能丧失实验表明,hsa_circ_0079480 的减少降低了 AML 细胞的生长并刺激了细胞凋亡。此外,hsa_circ_0079480 可以吸附 miR-654-3p,而 miR-654-3p 可以靶向肝癌衍生生长因子(HDGF),这是其基本机制。此外,hsa_circ_0079480 抑制对 AML 细胞生长和凋亡的影响可以通过 miR-654-3p 抑制剂或 HDGF 过表达来挽救。总之,hsa_circ_0079480 在 AML 中高度表达,并通过调节 hsa_circ_0079480/miR-654-3p/HDGF 轴驱动肿瘤进展,表明 hsa_circ_0079480 可能作为 AML 治疗的新治疗靶点。

https://cdn.ncbi.nlm.nih.gov/pmc/blobs/f1fd/7835062/76f16fa5efea/aging-13-202240-g007.jpg
https://cdn.ncbi.nlm.nih.gov/pmc/blobs/f1fd/7835062/1af3cfe86fba/aging-13-202240-g001.jpg
https://cdn.ncbi.nlm.nih.gov/pmc/blobs/f1fd/7835062/8a2839aa98cc/aging-13-202240-g002.jpg
https://cdn.ncbi.nlm.nih.gov/pmc/blobs/f1fd/7835062/c569a0be9a78/aging-13-202240-g003.jpg
https://cdn.ncbi.nlm.nih.gov/pmc/blobs/f1fd/7835062/e1c09ebedf8a/aging-13-202240-g004.jpg
https://cdn.ncbi.nlm.nih.gov/pmc/blobs/f1fd/7835062/35b2d6945392/aging-13-202240-g005.jpg
https://cdn.ncbi.nlm.nih.gov/pmc/blobs/f1fd/7835062/2e9fa98e5e4d/aging-13-202240-g006.jpg
https://cdn.ncbi.nlm.nih.gov/pmc/blobs/f1fd/7835062/76f16fa5efea/aging-13-202240-g007.jpg
https://cdn.ncbi.nlm.nih.gov/pmc/blobs/f1fd/7835062/1af3cfe86fba/aging-13-202240-g001.jpg
https://cdn.ncbi.nlm.nih.gov/pmc/blobs/f1fd/7835062/8a2839aa98cc/aging-13-202240-g002.jpg
https://cdn.ncbi.nlm.nih.gov/pmc/blobs/f1fd/7835062/c569a0be9a78/aging-13-202240-g003.jpg
https://cdn.ncbi.nlm.nih.gov/pmc/blobs/f1fd/7835062/e1c09ebedf8a/aging-13-202240-g004.jpg
https://cdn.ncbi.nlm.nih.gov/pmc/blobs/f1fd/7835062/35b2d6945392/aging-13-202240-g005.jpg
https://cdn.ncbi.nlm.nih.gov/pmc/blobs/f1fd/7835062/2e9fa98e5e4d/aging-13-202240-g006.jpg
https://cdn.ncbi.nlm.nih.gov/pmc/blobs/f1fd/7835062/76f16fa5efea/aging-13-202240-g007.jpg

相似文献

1
Hsa_circ_0079480 promotes tumor progression in acute myeloid leukemia via miR-654-3p/HDGF axis.Hsa_circ_0079480 通过 miR-654-3p/HDGF 轴促进急性髓系白血病的肿瘤进展。
Aging (Albany NY). 2020 Dec 3;13(1):1120-1131. doi: 10.18632/aging.202240.
2
Hsa_circ_0002483 regulates miR-758-3p/MYC axis to promote acute myeloid leukemia progression.Hsa_circ_0002483 通过调控 miR-758-3p/MYC 轴促进急性髓系白血病进展。
Hematol Oncol. 2021 Apr;39(2):243-253. doi: 10.1002/hon.2829. Epub 2020 Dec 21.
3
Circular RNA circ_0005774 contributes to proliferation and suppresses apoptosis of acute myeloid leukemia cells via circ_0005774/miR-192-5p/ULK1 ceRNA pathway.环状 RNA circ_0005774 通过 circ_0005774/miR-192-5p/ULK1 ceRNA 通路促进急性髓系白血病细胞增殖并抑制细胞凋亡。
Biochem Biophys Res Commun. 2021 Apr 30;551:78-85. doi: 10.1016/j.bbrc.2021.02.058. Epub 2021 Mar 15.
4
circRNA hsa_circ_104566 Sponged miR-338-3p to Promote Hepatocellular Carcinoma Progression.环状 RNA hsa_circ_104566 通过海绵吸附 miR-338-3p 促进肝癌进展。
Cell Transplant. 2020 Jan-Dec;29:963689720963948. doi: 10.1177/0963689720963948.
5
Roles of the hsa_circ_0013880/USP32/Rap1b axis in the proliferation and apoptosis of acute myeloid leukemia cells.hsa_circ_0013880/USP32/Rap1b 轴在急性髓系白血病细胞增殖和凋亡中的作用。
Acta Biochim Biophys Sin (Shanghai). 2023 Mar 25;55(3):382-393. doi: 10.3724/abbs.2023037.
6
A novel circular RNA (hsa_circ_0000370) increases cell viability and inhibits apoptosis of FLT3-ITD-positive acute myeloid leukemia cells by regulating miR-1299 and S100A7A.一种新型环状 RNA(hsa_circ_0000370)通过调节 miR-1299 和 S100A7A 增加 FLT3-ITD 阳性急性髓系白血病细胞的活力并抑制其凋亡。
Biomed Pharmacother. 2020 Feb;122:109619. doi: 10.1016/j.biopha.2019.109619. Epub 2019 Dec 30.
7
Circ_0009910 shuttled by exosomes regulates proliferation, cell cycle and apoptosis of acute myeloid leukemia cells by regulating miR-5195-3p/GRB10 axis.外泌体运输的 Circ_0009910 通过调控 miR-5195-3p/GRB10 轴调节急性髓系白血病细胞的增殖、细胞周期和凋亡。
Hematol Oncol. 2021 Aug;39(3):390-400. doi: 10.1002/hon.2874. Epub 2021 May 10.
8
circSLC25A13 acts as a ceRNA to regulate AML progression via miR-616-3p/ADCY2 axis.环状 RNA SLC25A13 通过 miR-616-3p/ADCY2 轴作为 ceRNA 调控 AML 进展。
Mol Carcinog. 2023 Oct;62(10):1546-1562. doi: 10.1002/mc.23598. Epub 2023 Jul 26.
9
Hsa_circ_0053063 inhibits breast cancer cell proliferation via hsa_circ_0053063/hsa-miR-330-3p/PDCD4 axis.人源环状RNA hsa_circ_0053063通过hsa_circ_0053063/hsa-miR-330-3p/程序性细胞死亡蛋白4轴抑制乳腺癌细胞增殖。
Aging (Albany NY). 2021 Mar 19;13(7):9627-9645. doi: 10.18632/aging.202707.
10
Circ-SFMBT2 facilitates the malignant growth of acute myeloid leukemia cells by modulating miR-582-3p/ZBTB20 pathway.环状 RNA-SFMBT2 通过调节 miR-582-3p/ZBTB20 通路促进急性髓系白血病细胞的恶性生长。
Histol Histopathol. 2022 Feb;37(2):137-149. doi: 10.14670/HH-18-398. Epub 2021 Nov 26.

引用本文的文献

1
Functions, mechanisms, and therapeutic implications of noncoding RNA in acute myeloid leukemia.非编码RNA在急性髓系白血病中的功能、机制及治疗意义
Fundam Res. 2023 May 16;5(4):1781-1794. doi: 10.1016/j.fmre.2023.04.012. eCollection 2025 Jul.
2
The emerging functions and clinical implications of circRNAs in acute myeloid leukaemia.环状RNA在急性髓系白血病中的新功能及临床意义
Cancer Cell Int. 2025 Apr 29;25(1):167. doi: 10.1186/s12935-025-03772-4.
3
Recent Progress of CircRNAs in Hematological Malignancies.环状 RNA 在血液系统恶性肿瘤中的最新研究进展。

本文引用的文献

1
Circular RNA DHX33 promotes malignant behavior in ccRCC by targeting miR-489-3p/MEK1 axis.环状 RNA DHX33 通过靶向 miR-489-3p/MEK1 轴促进 ccRCC 的恶性行为。
Aging (Albany NY). 2020 Jul 27;12(14):14885-14896. doi: 10.18632/aging.103550.
2
Circular RNA circSnx5 Controls Immunogenicity of Dendritic Cells through the miR-544/SOCS1 Axis and PU.1 Activity Regulation.环状 RNA circSnx5 通过 miR-544/SOCS1 轴和 PU.1 活性调控控制树突状细胞的免疫原性。
Mol Ther. 2020 Nov 4;28(11):2503-2518. doi: 10.1016/j.ymthe.2020.07.001. Epub 2020 Jul 3.
3
hsa_circ_0008285 Facilitates the Progression of Cervical Cancer by Targeting miR-211-5p/SOX4 Axis.
Int J Med Sci. 2024 Sep 30;21(13):2544-2561. doi: 10.7150/ijms.98156. eCollection 2024.
4
Circ_0012152 Accelerates Acute Myeloid Leukemia Progression through the miR-652-3p/SOX4 Axis.环状 RNA 0012152 通过 miR-652-3p/SOX4 轴促进急性髓系白血病进展。
Curr Med Sci. 2024 Jun;44(3):611-622. doi: 10.1007/s11596-024-2878-y. Epub 2024 Jun 6.
5
Circular RNAs: pivotal role in the leukemogenesis and novel indicators for the diagnosis and prognosis of acute myeloid leukemia.环状RNA:在白血病发生中的关键作用及急性髓系白血病诊断和预后的新指标
Front Oncol. 2023 Apr 14;13:1149187. doi: 10.3389/fonc.2023.1149187. eCollection 2023.
6
The Promising Role of Non-Coding RNAs as Biomarkers and Therapeutic Targets for Leukemia.非编码 RNA 作为白血病生物标志物和治疗靶点的研究进展
Genes (Basel). 2023 Jan 3;14(1):131. doi: 10.3390/genes14010131.
7
CircRNA CircEHBP1 Regulates the Maturation of MiR-129 to Increase the Chemoresistance of Cancer Cells to Adriamycin in Acute Myeloid Leukaemia.环状RNA CircEHBP1调节miR-129的成熟以增加急性髓系白血病癌细胞对阿霉素的化疗耐药性。
Mediterr J Hematol Infect Dis. 2022 Sep 1;14(1):e2022062. doi: 10.4084/MJHID.2022.062. eCollection 2022.
8
Circular RNAs Activity in the Leukemic Bone Marrow Microenvironment.环状RNA在白血病骨髓微环境中的活性
Noncoding RNA. 2022 Jul 1;8(4):50. doi: 10.3390/ncrna8040050.
9
Advances in the Study of circRNAs in Hematological Malignancies.血液系统恶性肿瘤中环状RNA的研究进展
Front Oncol. 2022 Jun 20;12:900374. doi: 10.3389/fonc.2022.900374. eCollection 2022.
10
Analysis of circRNAs and circRNA-associated competing endogenous RNA networks in β-thalassemia.β-地中海贫血中 circRNAs 和 circRNA 相关竞争性内源 RNA 网络的分析。
Sci Rep. 2022 May 16;12(1):8071. doi: 10.1038/s41598-022-12002-0.
hsa_circ_0008285通过靶向miR-211-5p/SOX4轴促进宫颈癌进展。
Cancer Manag Res. 2020 May 26;12:3927-3936. doi: 10.2147/CMAR.S244317. eCollection 2020.
4
CircRNA-UBE2G1 regulates LPS-induced osteoarthritis through miR-373/HIF-1a axis.环状 RNA-UBE2G1 通过 miR-373/HIF-1a 轴调控 LPS 诱导的骨关节炎。
Cell Cycle. 2020 Jul;19(13):1696-1705. doi: 10.1080/15384101.2020.1772545. Epub 2020 May 31.
5
Long noncoding RNA BSN-AS2 induced by E2F1 promotes spinal osteosarcoma progression by targeting miR-654-3p/SYTL2 axis.由E2F1诱导的长链非编码RNA BSN-AS2通过靶向miR-654-3p/SYTL2轴促进脊柱骨肉瘤进展。
Cancer Cell Int. 2020 Apr 25;20:133. doi: 10.1186/s12935-020-01205-y. eCollection 2020.
6
Cell proliferation and invasion is promoted by circSERPINA3 in nasopharyngeal carcinoma by regulating miR-944/MDM2 axis.环状SERPINA3通过调控miR-944/MDM2轴促进鼻咽癌的细胞增殖和侵袭。
J Cancer. 2020 Apr 6;11(13):3910-3918. doi: 10.7150/jca.42799. eCollection 2020.
7
LncRNA EMX2OS Induces Proliferation, Invasion and Sphere Formation of Ovarian Cancer Cells via Regulating the miR-654-3p/AKT3/PD-L1 Axis.长链非编码RNA EMX2OS通过调控miR-654-3p/AKT3/PD-L1轴诱导卵巢癌细胞增殖、侵袭及成球
Cancer Manag Res. 2020 Mar 24;12:2141-2154. doi: 10.2147/CMAR.S229013. eCollection 2020.
8
miR-654-3p predicts the prognosis of hepatocellular carcinoma and inhibits the proliferation, migration, and invasion of cancer cells.miR-654-3p 预测肝细胞癌的预后,并抑制癌细胞的增殖、迁移和侵袭。
Cancer Biomark. 2020;28(1):73-79. doi: 10.3233/CBM-191084.
9
Hsa_circ_0002483 inhibited the progression and enhanced the Taxol sensitivity of non-small cell lung cancer by targeting miR-182-5p.Hsa_circ_0002483 通过靶向 miR-182-5p 抑制非小细胞肺癌的进展并增强紫杉醇敏感性。
Cell Death Dis. 2019 Dec 16;10(12):953. doi: 10.1038/s41419-019-2180-2.
10
circ-MYBL2 Serves As A Sponge For miR-361-3p Promoting Cervical Cancer Cells Proliferation And Invasion.环状MYBL2作为miR-361-3p的海绵,促进宫颈癌细胞的增殖和侵袭。
Onco Targets Ther. 2019 Nov 20;12:9957-9964. doi: 10.2147/OTT.S218976. eCollection 2019.