• 文献检索
  • 文档翻译
  • 深度研究
  • 学术资讯
  • Suppr Zotero 插件Zotero 插件
  • 邀请有礼
  • 套餐&价格
  • 历史记录
应用&插件
Suppr Zotero 插件Zotero 插件浏览器插件Mac 客户端Windows 客户端微信小程序
定价
高级版会员购买积分包购买API积分包
服务
文献检索文档翻译深度研究API 文档MCP 服务
关于我们
关于 Suppr公司介绍联系我们用户协议隐私条款
关注我们

Suppr 超能文献

核心技术专利:CN118964589B侵权必究
粤ICP备2023148730 号-1Suppr @ 2026

文献检索

告别复杂PubMed语法,用中文像聊天一样搜索,搜遍4000万医学文献。AI智能推荐,让科研检索更轻松。

立即免费搜索

文件翻译

保留排版,准确专业,支持PDF/Word/PPT等文件格式,支持 12+语言互译。

免费翻译文档

深度研究

AI帮你快速写综述,25分钟生成高质量综述,智能提取关键信息,辅助科研写作。

立即免费体验

整合肿瘤和免疫细胞多组学分析预测黑色素瘤对免疫检查点阻断的反应。

Integrative Tumor and Immune Cell Multi-omic Analyses Predict Response to Immune Checkpoint Blockade in Melanoma.

机构信息

The Sidney Kimmel Comprehensive Cancer Center, Johns Hopkins University School of Medicine, Baltimore, MD 21287, USA.

The Bloomberg-Kimmel Institute for Cancer Immunotherapy, Johns Hopkins University School of Medicine, Baltimore, MD 21287, USA.

出版信息

Cell Rep Med. 2020 Nov 17;1(8):100139. doi: 10.1016/j.xcrm.2020.100139.

DOI:10.1016/j.xcrm.2020.100139
PMID:33294860
原文链接:https://pmc.ncbi.nlm.nih.gov/articles/PMC7691441/
Abstract

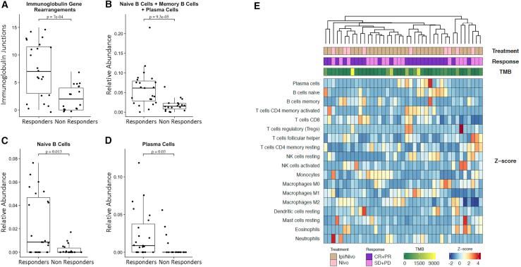
In this study, we incorporate analyses of genome-wide sequence and structural alterations with pre- and on-therapy transcriptomic and T cell repertoire features in immunotherapy-naive melanoma patients treated with immune checkpoint blockade. Although tumor mutation burden is associated with improved treatment response, the mutation frequency in expressed genes is superior in predicting outcome. Increased T cell density in baseline tumors and dynamic changes in regression or expansion of the T cell repertoire during therapy distinguish responders from non-responders. Transcriptome analyses reveal an increased abundance of B cell subsets in tumors from responders and patterns of molecular response related to expressed mutation elimination or retention that reflect clinical outcome. High-dimensional genomic, transcriptomic, and immune repertoire data were integrated into a multi-modal predictor of response. These findings identify genomic and transcriptomic characteristics of tumors and immune cells that predict response to immune checkpoint blockade and highlight the importance of pre-existing T and B cell immunity in therapeutic outcomes.

摘要

在这项研究中,我们将对免疫治疗初治黑色素瘤患者进行的全基因组序列和结构改变分析,与治疗前和治疗中的转录组和 T 细胞受体库特征相结合,这些患者接受了免疫检查点阻断治疗。虽然肿瘤突变负担与改善治疗反应相关,但表达基因中的突变频率在预测结果方面更具优势。在基线肿瘤中增加 T 细胞密度,以及在治疗过程中 T 细胞受体库的回归或扩张的动态变化,可以将应答者与无应答者区分开来。转录组分析显示,应答者的肿瘤中 B 细胞亚群的丰度增加,与表达突变消除或保留相关的分子反应模式反映了临床结果。高维基因组、转录组和免疫受体库数据被整合到一个反应的多模态预测因子中。这些发现确定了预测免疫检查点阻断反应的肿瘤和免疫细胞的基因组和转录组特征,并强调了治疗结果中预先存在的 T 和 B 细胞免疫的重要性。

https://cdn.ncbi.nlm.nih.gov/pmc/blobs/5225/7691441/433e92d55e69/gr6.jpg
https://cdn.ncbi.nlm.nih.gov/pmc/blobs/5225/7691441/137dd4e6be43/fx1.jpg
https://cdn.ncbi.nlm.nih.gov/pmc/blobs/5225/7691441/8bc794bdf24f/gr1.jpg
https://cdn.ncbi.nlm.nih.gov/pmc/blobs/5225/7691441/39b386949e49/gr2.jpg
https://cdn.ncbi.nlm.nih.gov/pmc/blobs/5225/7691441/0c1873d6576d/gr3.jpg
https://cdn.ncbi.nlm.nih.gov/pmc/blobs/5225/7691441/58d9724bb536/gr4.jpg
https://cdn.ncbi.nlm.nih.gov/pmc/blobs/5225/7691441/0e91e281ef7f/gr5.jpg
https://cdn.ncbi.nlm.nih.gov/pmc/blobs/5225/7691441/433e92d55e69/gr6.jpg
https://cdn.ncbi.nlm.nih.gov/pmc/blobs/5225/7691441/137dd4e6be43/fx1.jpg
https://cdn.ncbi.nlm.nih.gov/pmc/blobs/5225/7691441/8bc794bdf24f/gr1.jpg
https://cdn.ncbi.nlm.nih.gov/pmc/blobs/5225/7691441/39b386949e49/gr2.jpg
https://cdn.ncbi.nlm.nih.gov/pmc/blobs/5225/7691441/0c1873d6576d/gr3.jpg
https://cdn.ncbi.nlm.nih.gov/pmc/blobs/5225/7691441/58d9724bb536/gr4.jpg
https://cdn.ncbi.nlm.nih.gov/pmc/blobs/5225/7691441/0e91e281ef7f/gr5.jpg
https://cdn.ncbi.nlm.nih.gov/pmc/blobs/5225/7691441/433e92d55e69/gr6.jpg

相似文献

1
Integrative Tumor and Immune Cell Multi-omic Analyses Predict Response to Immune Checkpoint Blockade in Melanoma.整合肿瘤和免疫细胞多组学分析预测黑色素瘤对免疫检查点阻断的反应。
Cell Rep Med. 2020 Nov 17;1(8):100139. doi: 10.1016/j.xcrm.2020.100139.
2
Size matters: integrating tumour volume and immune activation signatures predicts immunotherapy response.肿瘤体积和免疫激活特征的大小很重要:预测免疫治疗反应。
Mol Cancer. 2024 Oct 11;23(1):228. doi: 10.1186/s12943-024-02146-0.
3
Biological Pathway-Derived TMB Robustly Predicts the Outcome of Immune Checkpoint Blockade Therapy.生物途径衍生的 TMB 可稳健预测免疫检查点阻断治疗的结果。
Cells. 2022 Sep 8;11(18):2802. doi: 10.3390/cells11182802.
4
Conserved Interferon-γ Signaling Drives Clinical Response to Immune Checkpoint Blockade Therapy in Melanoma.干扰素-γ 信号通路的保守性驱动黑色素瘤对免疫检查点阻断治疗的临床应答。
Cancer Cell. 2020 Oct 12;38(4):500-515.e3. doi: 10.1016/j.ccell.2020.08.005. Epub 2020 Sep 10.
5
Systematic evaluation of the predictive gene expression signatures of immune checkpoint inhibitors in metastatic melanoma.系统评价免疫检查点抑制剂在转移性黑色素瘤中的预测基因表达谱。
Mol Carcinog. 2023 Jan;62(1):77-89. doi: 10.1002/mc.23442. Epub 2022 Jul 4.
6
The molecular and functional landscape of resistance to immune checkpoint blockade in melanoma.黑色素瘤中免疫检查点阻断耐药的分子和功能全景。
Nat Commun. 2023 Mar 18;14(1):1516. doi: 10.1038/s41467-023-36979-y.
7
Tumor and Microenvironment Evolution during Immunotherapy with Nivolumab.纳武利尤单抗免疫治疗期间的肿瘤与微环境演变
Cell. 2017 Nov 2;171(4):934-949.e16. doi: 10.1016/j.cell.2017.09.028. Epub 2017 Oct 12.
8
Pretreatment Innate Cell Populations and CD4 T Cells in Blood Are Associated With Response to Immune Checkpoint Blockade in Melanoma Patients.预处理固有细胞群体和血液中的 CD4 T 细胞与黑色素瘤患者对免疫检查点阻断的反应相关。
Front Immunol. 2020 Mar 10;11:372. doi: 10.3389/fimmu.2020.00372. eCollection 2020.
9
Multiparametric MRI of early tumor response to immune checkpoint blockade in metastatic melanoma.免疫检查点阻断治疗转移性黑色素瘤的早期肿瘤反应的多参数 MRI 研究
J Immunother Cancer. 2021 Sep;9(9). doi: 10.1136/jitc-2021-003125.
10
Characteristics of Tumor-Infiltrating Lymphocytes Prior to and During Immune Checkpoint Inhibitor Therapy.肿瘤浸润淋巴细胞在免疫检查点抑制剂治疗前后的特征。
Front Immunol. 2020 Mar 4;11:364. doi: 10.3389/fimmu.2020.00364. eCollection 2020.

引用本文的文献

1
Advances in mechanisms and challenges in clinical translation of synergistic nanomaterial-based therapies for melanoma.基于纳米材料的黑色素瘤协同疗法的临床转化机制进展与挑战
Front Cell Dev Biol. 2025 Jul 25;13:1648379. doi: 10.3389/fcell.2025.1648379. eCollection 2025.
2
Translating Basic Science Discoveries into Clinical Advances: Highlights from the EACR-AACR-IACR 2024 Conference in Celebration of Irish Association for Cancer Research's 60th Anniversary.将基础科学发现转化为临床进展:2024年欧洲癌症研究协会-美国癌症研究协会-国际癌症研究协会会议亮点,庆祝爱尔兰癌症研究协会成立60周年
Cancers (Basel). 2025 Apr 24;17(9):1420. doi: 10.3390/cancers17091420.
3

本文引用的文献

1
Multimodal genomic features predict outcome of immune checkpoint blockade in non-small-cell lung cancer.多模态基因组特征预测非小细胞肺癌免疫检查点阻断的疗效。
Nat Cancer. 2020 Jan;1(1):99-111. doi: 10.1038/s43018-019-0008-8. Epub 2020 Jan 13.
2
Conserved Interferon-γ Signaling Drives Clinical Response to Immune Checkpoint Blockade Therapy in Melanoma.干扰素-γ 信号通路的保守性驱动黑色素瘤对免疫检查点阻断治疗的临床应答。
Cancer Cell. 2020 Oct 12;38(4):500-515.e3. doi: 10.1016/j.ccell.2020.08.005. Epub 2020 Sep 10.
3
Transcriptional downregulation of MHC class I and melanoma de- differentiation in resistance to PD-1 inhibition.
Of Context, Quality, and Complexity: Fine-Combing Tumor Mutational Burden in Immunotherapy-Treated Cancers.
论背景、质量与复杂性:梳理免疫治疗癌症中的肿瘤突变负荷
Clin Cancer Res. 2025 Jul 15;31(14):2850-2863. doi: 10.1158/1078-0432.CCR-23-0824.
4
Cell Death Modalities in Therapy of Melanoma.黑色素瘤治疗中的细胞死亡方式
Int J Mol Sci. 2025 Apr 8;26(8):3475. doi: 10.3390/ijms26083475.
5
SpliceMutr Enables Pan-Cancer Analysis of Splicing-Derived Neoantigen Burden in Tumors.SpliceMutr可实现对肿瘤中剪接衍生新抗原负荷的泛癌分析。
Cancer Res Commun. 2024 Dec 1;4(12):3137-3150. doi: 10.1158/2767-9764.CRC-23-0309.
6
MHC class II genotypes are independent predictors of anti-PD1 immunotherapy response in melanoma.MHC II类基因型是黑色素瘤中抗PD1免疫疗法反应的独立预测指标。
Commun Med (Lond). 2024 Sep 30;4(1):184. doi: 10.1038/s43856-024-00612-w.
7
Neoantigen immunogenicity landscapes and evolution of tumor ecosystems during immunotherapy with nivolumab.免疫治疗中纳武利尤单抗的肿瘤生态系统的新抗原免疫原性景观和演变。
Nat Med. 2024 Nov;30(11):3209-3222. doi: 10.1038/s41591-024-03240-y. Epub 2024 Sep 30.
8
Integrated Germline and Somatic Features Reveal Divergent Immune Pathways Driving Response to Immune Checkpoint Blockade.整合种系和体细胞特征揭示驱动免疫检查点阻断反应的不同免疫途径。
Cancer Immunol Res. 2024 Dec 3;12(12):1780-1795. doi: 10.1158/2326-6066.CIR-24-0164.
9
Tumour mutational burden: clinical utility, challenges and emerging improvements.肿瘤突变负担:临床实用性、挑战和新兴的改进。
Nat Rev Clin Oncol. 2024 Oct;21(10):725-742. doi: 10.1038/s41571-024-00932-9. Epub 2024 Aug 27.
10
A novel mitochondria-related algorithm for predicting the survival outcomes and drug sensitivity of patients with lung adenocarcinoma.一种用于预测肺腺癌患者生存结局和药物敏感性的新型线粒体相关算法。
Front Mol Biosci. 2024 Aug 8;11:1397281. doi: 10.3389/fmolb.2024.1397281. eCollection 2024.
转录下调 MHC Ⅰ类和黑色素瘤去分化以抵抗 PD-1 抑制。
Nat Commun. 2020 Apr 20;11(1):1897. doi: 10.1038/s41467-020-15726-7.
4
Large-scale public data reuse to model immunotherapy response and resistance.大规模公共数据再利用以模拟免疫疗法反应和耐药性。
Genome Med. 2020 Feb 26;12(1):21. doi: 10.1186/s13073-020-0721-z.
5
B cells are associated with survival and immunotherapy response in sarcoma.B 细胞与肉瘤的生存和免疫治疗反应有关。
Nature. 2020 Jan;577(7791):556-560. doi: 10.1038/s41586-019-1906-8. Epub 2020 Jan 15.
6
B cells and tertiary lymphoid structures promote immunotherapy response.B 细胞和三级淋巴结构促进免疫治疗反应。
Nature. 2020 Jan;577(7791):549-555. doi: 10.1038/s41586-019-1922-8. Epub 2020 Jan 15.
7
Tertiary lymphoid structures improve immunotherapy and survival in melanoma.三级淋巴结构可改善黑色素瘤的免疫治疗和生存率。
Nature. 2020 Jan;577(7791):561-565. doi: 10.1038/s41586-019-1914-8. Epub 2020 Jan 15.
8
High-Throughput Prediction of MHC Class I and II Neoantigens with MHCnuggets.利用 MHCnuggets 进行 MHC I 类和 II 类新抗原的高通量预测。
Cancer Immunol Res. 2020 Mar;8(3):396-408. doi: 10.1158/2326-6066.CIR-19-0464. Epub 2019 Dec 23.
9
Integrative molecular and clinical modeling of clinical outcomes to PD1 blockade in patients with metastatic melanoma.对转移性黑色素瘤患者接受 PD1 阻断治疗的临床结局进行综合分子和临床建模。
Nat Med. 2019 Dec;25(12):1916-1927. doi: 10.1038/s41591-019-0654-5. Epub 2019 Dec 2.
10
Compartmental Analysis of T-cell Clonal Dynamics as a Function of Pathologic Response to Neoadjuvant PD-1 Blockade in Resectable Non-Small Cell Lung Cancer.可切除非小细胞肺癌新辅助 PD-1 阻断治疗病理反应的 T 细胞克隆动力学的房室分析。
Clin Cancer Res. 2020 Mar 15;26(6):1327-1337. doi: 10.1158/1078-0432.CCR-19-2931. Epub 2019 Nov 21.