• 文献检索
  • 文档翻译
  • 深度研究
  • 学术资讯
  • Suppr Zotero 插件Zotero 插件
  • 邀请有礼
  • 套餐&价格
  • 历史记录
应用&插件
Suppr Zotero 插件Zotero 插件浏览器插件Mac 客户端Windows 客户端微信小程序
定价
高级版会员购买积分包购买API积分包
服务
文献检索文档翻译深度研究API 文档MCP 服务
关于我们
关于 Suppr公司介绍联系我们用户协议隐私条款
关注我们

Suppr 超能文献

核心技术专利:CN118964589B侵权必究
粤ICP备2023148730 号-1Suppr @ 2026

文献检索

告别复杂PubMed语法,用中文像聊天一样搜索,搜遍4000万医学文献。AI智能推荐,让科研检索更轻松。

立即免费搜索

文件翻译

保留排版,准确专业,支持PDF/Word/PPT等文件格式,支持 12+语言互译。

免费翻译文档

深度研究

AI帮你快速写综述,25分钟生成高质量综述,智能提取关键信息,辅助科研写作。

立即免费体验

使用靶向α-甘露糖苷酶2C1的荧光探针快速准确地可视化乳腺肿瘤

Rapid and Accurate Visualization of Breast Tumors with a Fluorescent Probe Targeting α-Mannosidase 2C1.

作者信息

Fujita Kyohhei, Kamiya Mako, Yoshioka Takafusa, Ogasawara Akira, Hino Rumi, Kojima Ryosuke, Ueo Hiroaki, Urano Yasuteru

机构信息

Graduate School of Medicine and Graduate School of Pharmaceutical Sciences, The University of Tokyo, 7-3-1 Hongo, Bunkyo, Tokyo 113-0033, Japan.

PRESTO, Japan Science and Technology Agency, 4-1-8 Honcho, Kawaguchi, Saitama 332-0012, Japan.

出版信息

ACS Cent Sci. 2020 Dec 23;6(12):2217-2227. doi: 10.1021/acscentsci.0c01189. Epub 2020 Oct 29.

DOI:10.1021/acscentsci.0c01189
PMID:33376783
原文链接:https://pmc.ncbi.nlm.nih.gov/articles/PMC7760471/
Abstract

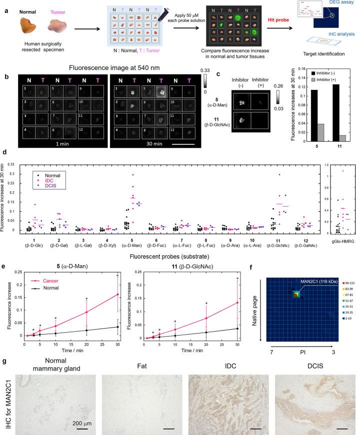
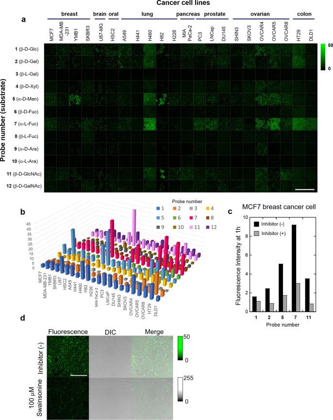
Accurate detection of breast tumors and discrimination of tumor from normal tissues during breast-conserving surgery are essential to reduce the risk of misdiagnosis or recurrence. However, existing probes show substantial background signals in normal breast tissues. In this study, we focus on glycosidase activities in breast tumors. We synthesized a series of 12 fluorescent probes and performed imaging-based evaluation on surgically resected human breast specimens. Among them, the α-mannosidase-reactive fluorescent probe HMRef-αMan detected breast cancer with 90% sensitivity and 100% specificity. We identified α-mannosidase 2C1 as the target enzyme and confirmed its overexpression in various breast tumors. We found that fibroadenoma, the most common benign breast lesion in young woman, tends to have higher α-mannosidase 2C1 activity than malignant cancer. Combined application of green-emitting HMRef-αMan and a red-emitting γ-glutamyltranspeptidase probe enabled efficient dual-color, dual-target optical discrimination of malignant and benign tumors.

摘要

在保乳手术期间准确检测乳腺肿瘤并区分肿瘤与正常组织对于降低误诊或复发风险至关重要。然而,现有的探针在正常乳腺组织中显示出大量背景信号。在本研究中,我们聚焦于乳腺肿瘤中的糖苷酶活性。我们合成了一系列12种荧光探针,并对手术切除的人类乳腺标本进行了基于成像的评估。其中,α-甘露糖苷酶反应性荧光探针HMRef-αMan检测乳腺癌的灵敏度为90%,特异性为100%。我们确定α-甘露糖苷酶2C1为靶酶,并证实其在各种乳腺肿瘤中过表达。我们发现,纤维腺瘤是年轻女性中最常见的良性乳腺病变,其α-甘露糖苷酶2C1活性往往高于恶性肿瘤。绿色发射的HMRef-αMan与红色发射的γ-谷氨酰转肽酶探针的联合应用能够实现对恶性和良性肿瘤的高效双色、双靶点光学鉴别。

https://cdn.ncbi.nlm.nih.gov/pmc/blobs/760e/7760471/63da7f49480d/oc0c01189_0006.jpg
https://cdn.ncbi.nlm.nih.gov/pmc/blobs/760e/7760471/95589fc072da/oc0c01189_0001.jpg
https://cdn.ncbi.nlm.nih.gov/pmc/blobs/760e/7760471/8d5d5b08b050/oc0c01189_0002.jpg
https://cdn.ncbi.nlm.nih.gov/pmc/blobs/760e/7760471/f40e578e8389/oc0c01189_0003.jpg
https://cdn.ncbi.nlm.nih.gov/pmc/blobs/760e/7760471/b9a478fd8cc1/oc0c01189_0004.jpg
https://cdn.ncbi.nlm.nih.gov/pmc/blobs/760e/7760471/8b295266f6da/oc0c01189_0005.jpg
https://cdn.ncbi.nlm.nih.gov/pmc/blobs/760e/7760471/63da7f49480d/oc0c01189_0006.jpg
https://cdn.ncbi.nlm.nih.gov/pmc/blobs/760e/7760471/95589fc072da/oc0c01189_0001.jpg
https://cdn.ncbi.nlm.nih.gov/pmc/blobs/760e/7760471/8d5d5b08b050/oc0c01189_0002.jpg
https://cdn.ncbi.nlm.nih.gov/pmc/blobs/760e/7760471/f40e578e8389/oc0c01189_0003.jpg
https://cdn.ncbi.nlm.nih.gov/pmc/blobs/760e/7760471/b9a478fd8cc1/oc0c01189_0004.jpg
https://cdn.ncbi.nlm.nih.gov/pmc/blobs/760e/7760471/8b295266f6da/oc0c01189_0005.jpg
https://cdn.ncbi.nlm.nih.gov/pmc/blobs/760e/7760471/63da7f49480d/oc0c01189_0006.jpg

相似文献

1
Rapid and Accurate Visualization of Breast Tumors with a Fluorescent Probe Targeting α-Mannosidase 2C1.使用靶向α-甘露糖苷酶2C1的荧光探针快速准确地可视化乳腺肿瘤
ACS Cent Sci. 2020 Dec 23;6(12):2217-2227. doi: 10.1021/acscentsci.0c01189. Epub 2020 Oct 29.
2
Rapid intraoperative visualization of breast lesions with γ-glutamyl hydroxymethyl rhodamine green.利用γ-谷氨酰羟甲基罗丹明绿实现术中对乳腺病变的快速可视化。
Sci Rep. 2015 Jul 13;5:12080. doi: 10.1038/srep12080.
3
Fluorescent image-guided surgery in breast cancer by intravenous application of a quenched fluorescence activity-based probe for cysteine cathepsins in a syngeneic mouse model.在同基因小鼠模型中,通过静脉注射基于半胱氨酸组织蛋白酶淬灭荧光活性的探针进行乳腺癌的荧光图像引导手术。
EJNMMI Res. 2020 Sep 29;10(1):111. doi: 10.1186/s13550-020-00688-0.
4
Fluorescent, Recombinant-Protein-Conjugated, Near-Infrared-Emitting Quantum Dots for in Vitro and in Vivo Dual-Color Molecular Imaging.用于体外和体内双色分子成像的荧光、重组蛋白偶联、近红外发射量子点。
Chembiochem. 2019 Feb 15;20(4):568-575. doi: 10.1002/cbic.201800506. Epub 2018 Dec 5.
5
Imaging γ-Glutamyltranspeptidase for tumor identification and resection guidance via enzyme-triggered fluorescent probe.通过酶触发荧光探针对 γ-谷氨酰转肽酶进行成像,以进行肿瘤鉴定和切除指导。
Biomaterials. 2018 Oct;179:1-14. doi: 10.1016/j.biomaterials.2018.06.028. Epub 2018 Jun 21.
6
Dynamic fluorescent imaging with the activatable probe, γ-glutamyl hydroxymethyl rhodamine green in the detection of peritoneal cancer metastases: Overcoming the problem of dilution when using a sprayable optical probe.使用可激活探针γ-谷氨酰羟甲基罗丹明绿进行动态荧光成像检测腹膜癌转移:克服使用可喷雾光学探针时的稀释问题。
Oncotarget. 2016 Aug 9;7(32):51124-51137. doi: 10.18632/oncotarget.9898.
7
Novel Hexosaminidase-Targeting Fluorescence Probe for Visualizing Human Colorectal Cancer.用于可视化人类结直肠癌的新型己糖胺酶靶向荧光探针
Bioconjug Chem. 2016 Apr 20;27(4):973-81. doi: 10.1021/acs.bioconjchem.6b00037. Epub 2016 Mar 31.
8
More advantages in detecting bone and soft tissue metastases from prostate cancer using F-PSMA PET/CT.使用F-PSMA PET/CT检测前列腺癌骨和软组织转移方面有更多优势。
Hell J Nucl Med. 2019 Jan-Apr;22(1):6-9. doi: 10.1967/s002449910952. Epub 2019 Mar 7.
9
A Novel Estrogen Receptor α-Targeted Near-Infrared Fluorescent Probe for in Vivo Detection of Breast Tumor.一种新型的雌激素受体 α 靶向近红外荧光探针,用于体内检测乳腺癌。
Mol Pharm. 2018 Oct 1;15(10):4702-4709. doi: 10.1021/acs.molpharmaceut.8b00684. Epub 2018 Sep 14.
10
Enhanced γ-Glutamyltranspeptidase Imaging That Unravels the Glioma Recurrence in Post-radio/Chemotherapy Mixtures for Precise Pathology via Enzyme-Triggered Fluorescent Probe.通过酶触发荧光探针增强γ-谷氨酰转肽酶成像,揭示放疗/化疗后混合物中的胶质瘤复发情况以实现精确病理诊断
Front Neurosci. 2019 May 31;13:557. doi: 10.3389/fnins.2019.00557. eCollection 2019.

引用本文的文献

1
Functional Raman Probes for Detecting Enzyme Activities Based on Aggregation Control.基于聚集控制的用于检测酶活性的功能性拉曼探针。
Anal Chem. 2025 Sep 9;97(35):19057-19065. doi: 10.1021/acs.analchem.5c02231. Epub 2025 Aug 27.
2
Progress in the Application of Fluorescent Probes for Surgical Navigation in Breast Cancer Models.荧光探针在乳腺癌模型手术导航中的应用进展
ACS Omega. 2025 Jul 25;10(30):32637-32650. doi: 10.1021/acsomega.5c04607. eCollection 2025 Aug 5.
3
Design of Antigen-Targeting Fluorogenic Probes Utilizing Intramolecular Addition Reaction of Protein-Dye Hybrids.

本文引用的文献

1
Design of Optical-Imaging Probes by Screening of Diverse Substrate Libraries Directly in Disease-Tissue Extracts.通过在疾病组织提取物中直接筛选多种底物文库来设计光学成像探针。
Angew Chem Int Ed Engl. 2020 Oct 19;59(43):19143-19152. doi: 10.1002/anie.202006719. Epub 2020 Aug 26.
2
A novel sialidase-activatable fluorescence probe with improved stability for the sensitive detection of sialidase.一种新型唾液酸酶激活荧光探针,稳定性提高,可用于灵敏检测唾液酸酶。
Bioorg Med Chem Lett. 2020 Jan 15;30(2):126860. doi: 10.1016/j.bmcl.2019.126860. Epub 2019 Dec 4.
3
Fluorescence Detection of Prostate Cancer by an Activatable Fluorescence Probe for PSMA Carboxypeptidase Activity.
利用蛋白质-染料杂化物分子内加成反应设计抗原靶向荧光探针。
J Am Chem Soc. 2025 Aug 27;147(34):30684-30693. doi: 10.1021/jacs.5c04193. Epub 2025 Jul 23.
4
Rapid sorting and auxiliary evaluation of malignant breast tumors by accurate imaging analysis of metastasis-related biomarker.通过转移相关生物标志物的精确成像分析对乳腺恶性肿瘤进行快速分类和辅助评估
Sci Adv. 2025 Apr 4;11(14):eadr5541. doi: 10.1126/sciadv.adr5541. Epub 2025 Apr 2.
5
Ex vivo fluorescence-guided resection margin assessment in breast cancer surgery using a topically applied, cathepsin-activatable imaging agent.在乳腺癌手术中使用局部应用的组织蛋白酶激活型成像剂进行离体荧光引导的切缘评估。
Pharmacol Res. 2024 Nov;209:107464. doi: 10.1016/j.phrs.2024.107464. Epub 2024 Oct 12.
6
Shifting Mycobacterial Serine Hydrolase Activity Visualized Using Multi-Layer In-Gel Activity Assays.利用多层胶内活性分析检测技术对分枝杆菌丝氨酸水解酶活性的动态观察
Molecules. 2024 Jul 18;29(14):3386. doi: 10.3390/molecules29143386.
7
Advancement of fluorescent aminopeptidase probes for rapid cancer detection-current uses and neurosurgical applications.用于快速癌症检测的荧光氨肽酶探针的进展——当前用途及神经外科应用
Front Surg. 2024 Mar 7;11:1298709. doi: 10.3389/fsurg.2024.1298709. eCollection 2024.
8
Real-time fluorescent monitoring of phase I xenobiotic-metabolizing enzymes.I期外源性物质代谢酶的实时荧光监测
RSC Adv. 2024 Mar 15;14(13):8837-8870. doi: 10.1039/d4ra00127c. eCollection 2024 Mar 14.
9
Identification of activity-based biomarkers for early-stage pancreatic tumors in blood using single-molecule enzyme activity screening.利用单分子酶活性筛选技术在血液中鉴定早期胰腺癌的活性生物标志物。
Cell Rep Methods. 2024 Jan 22;4(1):100688. doi: 10.1016/j.crmeth.2023.100688. Epub 2024 Jan 12.
10
Real-Time Fluorescence Imaging to Identify Cholangiocarcinoma in the Extrahepatic Biliary Tree Using an Enzyme-Activatable Probe.使用酶激活探针进行实时荧光成像以识别肝外胆管树中的胆管癌。
Liver Cancer. 2023 Apr 14;12(6):590-602. doi: 10.1159/000530645. eCollection 2023 Dec.
基于 PSMA 羧肽酶活性的荧光探针用于前列腺癌的荧光检测。
J Am Chem Soc. 2019 Jul 3;141(26):10409-10416. doi: 10.1021/jacs.9b04412. Epub 2019 Jun 21.
4
Red Fluorescence Probe Targeted to Dipeptidylpeptidase-IV for Highly Sensitive Detection of Esophageal Cancer.针对二肽基肽酶-IV 的红色荧光探针用于食管癌的高灵敏度检测。
Bioconjug Chem. 2019 Apr 17;30(4):1055-1060. doi: 10.1021/acs.bioconjchem.9b00198. Epub 2019 Apr 3.
5
Cascade Reaction in Human Live Tissue Allows Clinically Applicable Diagnosis of Breast Cancer Morphology.人体活组织中的级联反应可实现乳腺癌形态学的临床应用诊断。
Adv Sci (Weinh). 2018 Nov 27;6(2):1801479. doi: 10.1002/advs.201801479. eCollection 2019 Jan 23.
6
Distinction between phyllodes tumor and fibroadenoma in breast ultrasound using deep learning image analysis.使用深度学习图像分析在乳腺超声中鉴别叶状肿瘤和纤维腺瘤。
Eur J Radiol Open. 2018 Sep 24;5:165-170. doi: 10.1016/j.ejro.2018.09.002. eCollection 2018.
7
Global cancer statistics 2018: GLOBOCAN estimates of incidence and mortality worldwide for 36 cancers in 185 countries.全球癌症统计数据 2018:GLOBOCAN 对全球 185 个国家/地区 36 种癌症的发病率和死亡率的估计。
CA Cancer J Clin. 2018 Nov;68(6):394-424. doi: 10.3322/caac.21492. Epub 2018 Sep 12.
8
Selective imaging of cathepsin L in breast cancer by fluorescent activity-based probes.基于荧光活性探针的乳腺癌组织中组织蛋白酶L的选择性成像
Chem Sci. 2018 Jan 16;9(8):2113-2129. doi: 10.1039/c7sc04303a. eCollection 2018 Feb 28.
9
Sensitive Visualization of Breast Cancer Using Ratiometric Protease-activatable Fluorescent Imaging Agent, AVB-620.基于比率型蛋白酶激活荧光成像探针 AVB-620 的乳腺癌敏感可视化检测
Theranostics. 2017 Aug 11;7(13):3369-3386. doi: 10.7150/thno.20678. eCollection 2017.
10
The Efficacy of Intraoperative Frozen Section Analysis During Breast-Conserving Surgery for Patients with Ductal Carcinoma In Situ.保乳手术中术中冰冻切片分析对导管原位癌患者的疗效
Breast Cancer (Auckl). 2016 Dec 8;10:205-210. doi: 10.4137/BCBCR.S40868. eCollection 2016.