Suppr超能文献

与胰岛素抵抗和2型糖尿病相关的独特代谢组学模式

Distinctive Metabolomics Patterns Associated With Insulin Resistance and Type 2 Diabetes Mellitus.

作者信息

Gu Xinyun, Al Dubayee Mohammed, Alshahrani Awad, Masood Afshan, Benabdelkamel Hicham, Zahra Mahmoud, Li Liang, Abdel Rahman Anas M, Aljada Ahmad

机构信息

Department of Chemistry, University of Alberta, Edmonton, AB, Canada.

Department of Medicine, College of Medicine, King Saud bin Abdulaziz University for Health Sciences, King Abdullah International Medical Research Center, Ministry of National Guard Health Affairs, Riyadh, Saudi Arabia.

出版信息

Front Mol Biosci. 2020 Dec 14;7:609806. doi: 10.3389/fmolb.2020.609806. eCollection 2020.

Abstract

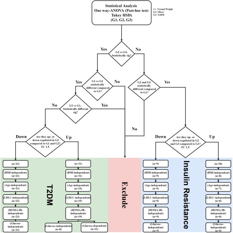
Obesity is associated with an increased risk of insulin resistance (IR) and type 2 diabetes mellitus (T2DM) which is a multi-factorial disease associated with a dysregulated metabolism and can be prevented in pre-diabetic individuals with impaired glucose tolerance. A metabolomic approach emphasizing metabolic pathways is critical to our understanding of this heterogeneous disease. This study aimed to characterize the serum metabolomic fingerprint and multi-metabolite signatures associated with IR and T2DM. Here, we have used untargeted high-performance chemical isotope labeling (CIL) liquid chromatography-mass spectrometry (LC-MS) to identify candidate biomarkers of IR and T2DM in sera from 30 adults of normal weight, 26 obese adults, and 16 adults newly diagnosed with T2DM. Among the 3633 peak pairs detected, 62% were either identified or matched. A group of 78 metabolites were up-regulated and 111 metabolites were down-regulated comparing obese to lean group while 459 metabolites were up-regulated and 166 metabolites were down-regulated comparing T2DM to obese groups. Several metabolites were identified as IR potential biomarkers, including amino acids (Asn, Gln, and His), methionine (Met) sulfoxide, 2-methyl-3-hydroxy-5-formylpyridine-4-carboxylate, serotonin, L-2-amino-3-oxobutanoic acid, and 4,6-dihydroxyquinoline. T2DM was associated with dysregulation of 42 metabolites, including amino acids, amino acids metabolites, and dipeptides. In conclusion, these pilot data have identified IR and T2DM metabolomics panels as potential novel biomarkers of IR and identified metabolites associated with T2DM, with possible diagnostic and therapeutic applications. Further studies to confirm these associations in prospective cohorts are warranted.

摘要

肥胖与胰岛素抵抗(IR)和2型糖尿病(T2DM)风险增加相关,T2DM是一种与代谢失调相关的多因素疾病,在糖耐量受损的糖尿病前期个体中可预防。强调代谢途径的代谢组学方法对于我们理解这种异质性疾病至关重要。本研究旨在表征与IR和T2DM相关的血清代谢组指纹和多代谢物特征。在此,我们使用非靶向高效化学同位素标记(CIL)液相色谱-质谱(LC-MS)来鉴定30名正常体重成年人、26名肥胖成年人和16名新诊断为T2DM的成年人血清中IR和T2DM的候选生物标志物。在检测到的3633个峰对中,62%已被鉴定或匹配。与瘦组相比,肥胖组有78种代谢物上调,111种代谢物下调;与肥胖组相比,T2DM组有459种代谢物上调,166种代谢物下调。几种代谢物被鉴定为IR潜在生物标志物,包括氨基酸(天冬酰胺、谷氨酰胺和组氨酸)、蛋氨酸(Met)亚砜、2-甲基-3-羟基-5-甲酰基吡啶-4-羧酸盐、血清素、L-2-氨基-3-氧代丁酸和4,6-二羟基喹啉。T2DM与42种代谢物失调相关,包括氨基酸、氨基酸代谢物和二肽。总之,这些初步数据已将IR和T2DM代谢组学面板鉴定为IR的潜在新型生物标志物,并鉴定了与T2DM相关的代谢物,具有可能的诊断和治疗应用。有必要进行进一步研究以在前瞻性队列中证实这些关联。

https://cdn.ncbi.nlm.nih.gov/pmc/blobs/3968/7768025/4d7d3661cf86/fmolb-07-609806-g001.jpg

文献AI研究员

20分钟写一篇综述,助力文献阅读效率提升50倍。

立即体验

用中文搜PubMed

大模型驱动的PubMed中文搜索引擎

马上搜索

文档翻译

学术文献翻译模型,支持多种主流文档格式。

立即体验