Groh Isabel Anna Maria, Riva Alessandra, Braun Dominik, Sutherland Heidi G, Williams Owen, Bakuradze Tamara, Pahlke Gudrun, Richling Elke, Haupt Larisa M, Griffiths Lyn R, Berry David, Marko Doris
Department of Food Chemistry and Toxicology, Faculty of Chemistry, University of Vienna, Waehringerstrasse 38, 1090 Vienna, Austria.
Department of Experimental and Clinical Pharmacology and Pharmacogenomic, Division of Pharmacogenomic, University Hospital of Tuebingen, Wilhelmstrasse 56, 72074 Tuebingen, Germany.
Antioxidants (Basel). 2020 Dec 29;10(1):27. doi: 10.3390/antiox10010027.
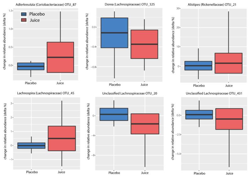
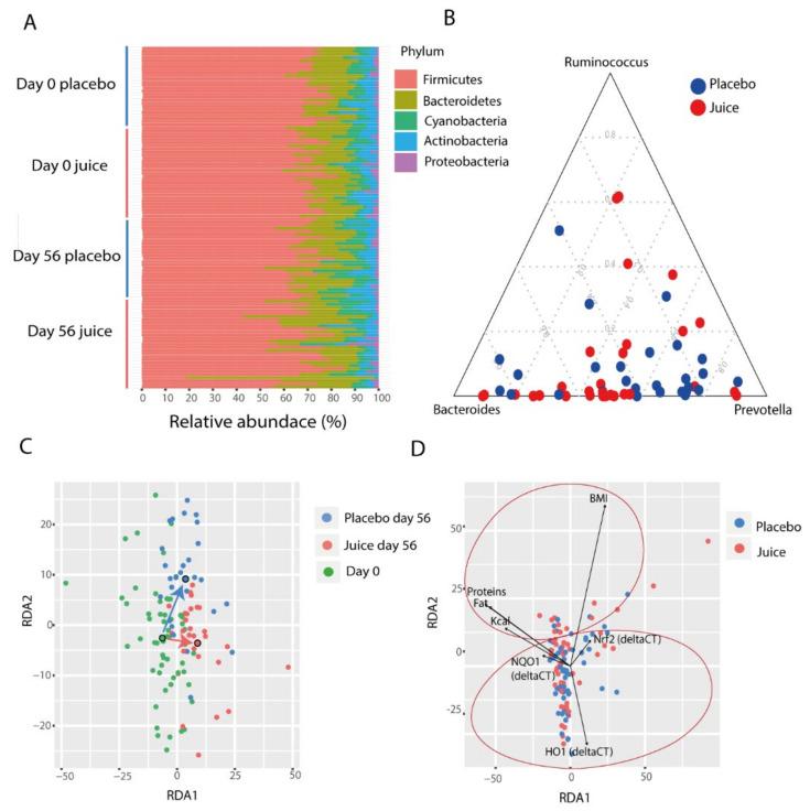
Polyphenols are considered protective against diseases associated with oxidative stress. Short-term intake of an anthocyanin-rich fruit juice resulted in significantly reduced deoxyribonucleic acid (DNA) strand-breaks in peripheral blood lymphocytes (PBLs) and affected antioxidant markers in healthy volunteers. Consequently, effects of long-term consumption of fruit juice are of particular interest. In focus was the impact on nuclear factor erythroid 2 (NFE2)-related factor 2 (Nrf2), the Nrf2-regulated genes NAD(P)H quinone oxidoreductase 1 () and heme oxygenase 1 () as well as effects on the gut microbiota. In a nine-week placebo-controlled intervention trial with 57 healthy male volunteers, consumption of anthocyanin-rich juice significantly increased and transcript levels in PBLs compared to a placebo beverage as measured by real-time polymerase chain reaction (PCR). Three Nrf2-promotor single nucleotide polymorphisms (SNPs), analyzed by pyrosequencing, indicated an association between individual Nrf2 transcript levels and genotype. Moreover, the Nrf2 genotype appeared to correlate with the presence of specific microbial organisms identified by 16S-PCR and classified as . Furthermore, the microbial community was significantly affected by the duration of juice consumption and intake of juice itself. Taken together, long-term consumption of anthocyanin-rich fruit juice affected Nrf2-dependent transcription in PBLs, indicating systemic effects. Individual Nrf2 genotypes may influence the antioxidant response, thus requiring consideration in future intervention studies focusing on the Nrf2 pathway. Anthocyanin-rich fruit juice had an extensive impact on the gut microbiota.
多酚类物质被认为对与氧化应激相关的疾病具有保护作用。短期摄入富含花青素的果汁可使健康志愿者外周血淋巴细胞(PBLs)中的脱氧核糖核酸(DNA)链断裂显著减少,并影响抗氧化标志物。因此,长期饮用果汁的效果备受关注。研究重点是对核因子红细胞2(NFE2)相关因子2(Nrf2)、Nrf2调控基因NAD(P)H醌氧化还原酶1()和血红素加氧酶1()的影响以及对肠道微生物群的影响。在一项针对57名健康男性志愿者的为期九周的安慰剂对照干预试验中,与安慰剂饮料相比,饮用富含花青素的果汁通过实时聚合酶链反应(PCR)检测发现可显著提高PBLs中的和转录水平。通过焦磷酸测序分析的三个Nrf2启动子单核苷酸多态性(SNP)表明个体Nrf2转录水平与基因型之间存在关联。此外,Nrf2基因型似乎与通过16S-PCR鉴定并归类为的特定微生物的存在相关。此外,微生物群落受到果汁饮用持续时间和果汁本身摄入量的显著影响。综上所述,长期饮用富含花青素的果汁会影响PBLs中Nrf2依赖的转录,表明具有全身效应。个体Nrf2基因型可能会影响抗氧化反应,因此在未来针对Nrf2途径的干预研究中需要加以考虑。富含花青素的果汁对肠道微生物群有广泛影响。