Key Laboratory for Biorheological Science and Technology of Ministry of Education, State and Local Joint Engineering Laboratory for Vascular Implants, Bioengineering College of Chongqing University, Chongqing, 400030, China.
Chongqing Key Laboratory of Nano/Micro Composite Material and Device, School of Metallurgy and Materials Engineering, Chongqing University of Science and Technology, Chongqing, 401331, China.
Theranostics. 2021 Jan 1;11(1):164-180. doi: 10.7150/thno.47841. eCollection 2021.
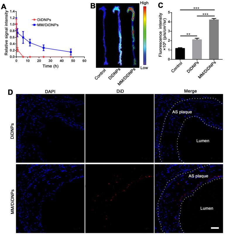
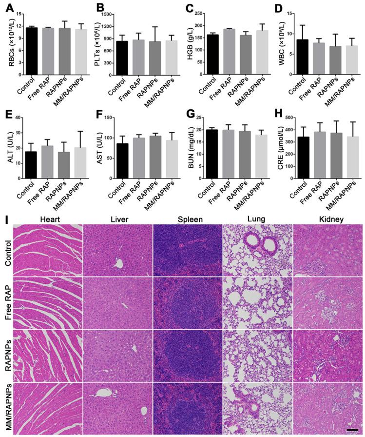
Atherosclerosis (AS), the underlying cause of most cardiovascular events, is one of the most common causes of human morbidity and mortality worldwide due to the lack of an efficient strategy for targeted therapy. In this work, we aimed to develop an ideal biomimetic nanoparticle for targeted AS therapy. Based on macrophage "homing" into atherosclerotic lesions and cell membrane coating nanotechnology, biomimetic nanoparticles (MM/RAPNPs) were fabricated with a macrophage membrane (MM) coating on the surface of rapamycin-loaded poly (lactic-co-glycolic acid) copolymer (PLGA) nanoparticles (RAPNPs). Subsequently, the physical properties of the MM/RAPNPs were characterized. The biocompatibility and biological functions of MM/RAPNPs were determined . Finally, in AS mouse models, the targeting characteristics, therapeutic efficacy and safety of the MM/RAPNPs were examined. The advanced MM/RAPNPs demonstrated good biocompatibility. Due to the MM coating, the nanoparticles effectively inhibited the phagocytosis by macrophages and targeted activated endothelial cells . In addition, MM-coated nanoparticles effectively targeted and accumulated in atherosclerotic lesions . After a 4-week treatment program, MM/RAPNPs were shown to significantly delay the progression of AS. Furthermore, MM/RAPNPs displayed favorable safety performance after long-term administration. These results demonstrate that MM/RAPNPs could efficiently and safely inhibit the progression of AS. These biomimetic nanoparticles may be potential drug delivery systems for safe and effective anti-AS applications.
动脉粥样硬化(AS)是大多数心血管事件的根本原因,由于缺乏针对其的靶向治疗策略,它是全球范围内导致人类发病率和死亡率的主要原因之一。在本工作中,我们旨在开发用于靶向 AS 治疗的理想仿生纳米颗粒。基于巨噬细胞“归巢”到动脉粥样硬化病变和细胞膜包覆纳米技术,我们制备了载雷帕霉素的聚乳酸-羟基乙酸共聚物(PLGA)纳米颗粒(RAPNPs)表面包覆巨噬细胞膜(MM)的仿生纳米颗粒(MM/RAPNPs)。随后,对 MM/RAPNPs 的物理性质进行了表征。测定了 MM/RAPNPs 的生物相容性和生物学功能。最后,在 AS 小鼠模型中,考察了 MM/RAPNPs 的靶向特性、治疗效果和安全性。先进的 MM/RAPNPs 表现出良好的生物相容性。由于 MM 涂层的存在,纳米颗粒能够有效抑制巨噬细胞的吞噬作用,并靶向激活的内皮细胞。此外,包覆 MM 的纳米颗粒能够有效地靶向并在动脉粥样硬化病变中积累。经过 4 周的治疗方案,MM/RAPNPs 明显延缓了 AS 的进展。此外,MM/RAPNPs 在长期给药后表现出良好的安全性。这些结果表明,MM/RAPNPs 能够高效且安全地抑制 AS 的进展。这些仿生纳米颗粒可能是用于安全有效的抗 AS 应用的潜在药物递送系统。