• 文献检索
  • 文档翻译
  • 深度研究
  • 学术资讯
  • Suppr Zotero 插件Zotero 插件
  • 邀请有礼
  • 套餐&价格
  • 历史记录
应用&插件
Suppr Zotero 插件Zotero 插件浏览器插件Mac 客户端Windows 客户端微信小程序
定价
高级版会员购买积分包购买API积分包
服务
文献检索文档翻译深度研究API 文档MCP 服务
关于我们
关于 Suppr公司介绍联系我们用户协议隐私条款
关注我们

Suppr 超能文献

核心技术专利:CN118964589B侵权必究
粤ICP备2023148730 号-1Suppr @ 2026

文献检索

告别复杂PubMed语法,用中文像聊天一样搜索,搜遍4000万医学文献。AI智能推荐,让科研检索更轻松。

立即免费搜索

文件翻译

保留排版,准确专业,支持PDF/Word/PPT等文件格式,支持 12+语言互译。

免费翻译文档

深度研究

AI帮你快速写综述,25分钟生成高质量综述,智能提取关键信息,辅助科研写作。

立即免费体验

在创伤性脑损伤犬模型中植入再生复合物可增强神经网络的重建和运动功能的恢复。

Implantation of regenerative complexes in traumatic brain injury canine models enhances the reconstruction of neural networks and motor function recovery.

机构信息

Tianjin Key Laboratory of Neurotrauma Repair, Institute of Traumatic Brain Injury and Neuroscience, Center for Neurology and Neurosurgery of Characteristic Medical Center of Chinese People's Armed Police Force (PAP), Chenglin Road No.220, Tianjin 300162, China.

Postgraduate school, Medical school of Chinese People's Liberation Army (PLA), General Hospital of PLA, Fuxing Road No. 28, Beijing 100853, China.

出版信息

Theranostics. 2021 Jan 1;11(2):768-788. doi: 10.7150/thno.50540. eCollection 2021.

DOI:10.7150/thno.50540
PMID:33391504
原文链接:https://pmc.ncbi.nlm.nih.gov/articles/PMC7738861/
Abstract

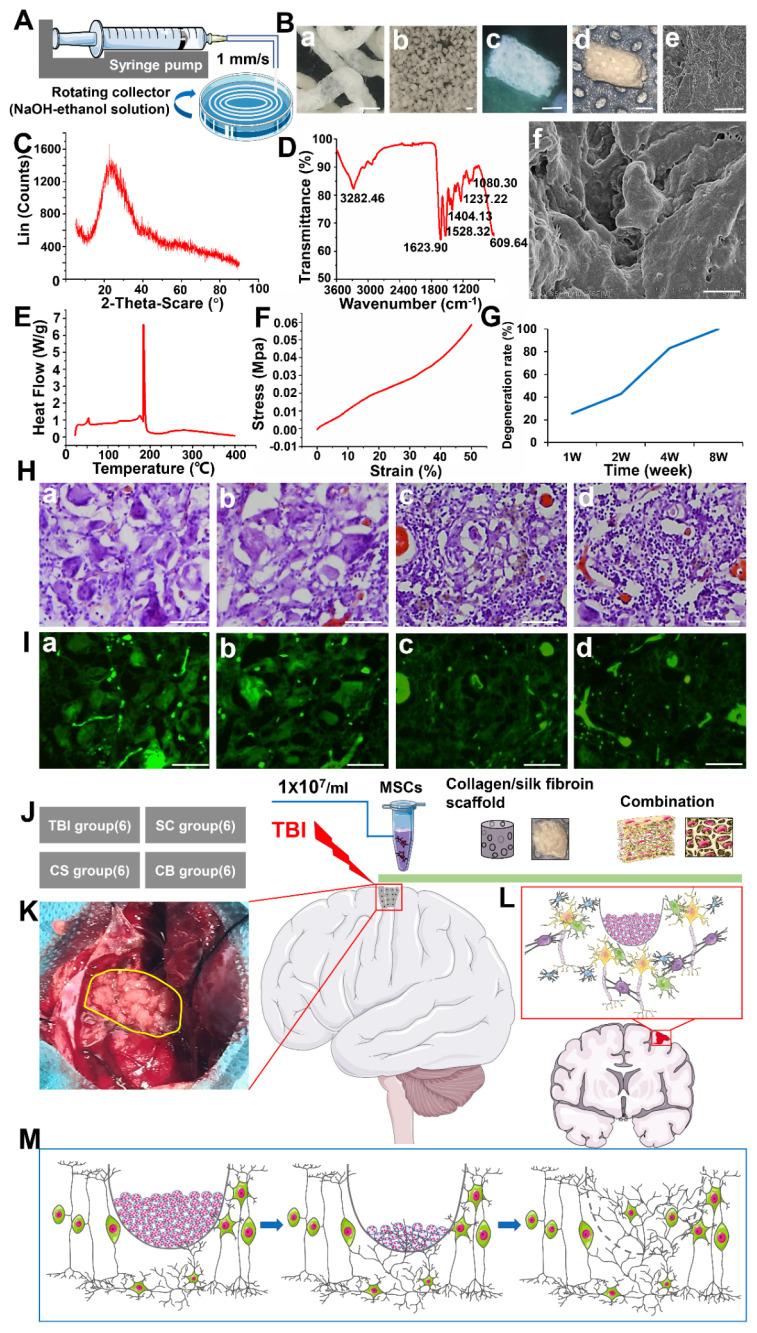
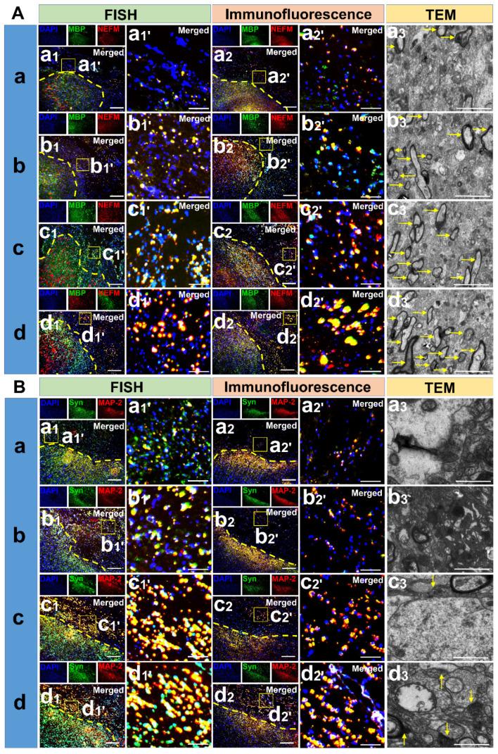
The combination of medical and tissue engineering in neural regeneration studies is a promising field. Collagen, silk fibroin and seed cells are suitable options and have been widely used in the repair of spinal cord injury. In this study, we aimed to determine whether the implantation of a complex fabricated with collagen/silk fibroin (SF) and the human umbilical cord mesenchymal stem cells (hUCMSCs) can promote cerebral cortex repair and motor functional recovery in a canine model of traumatic brain injury (TBI). A porous scaffold was fabricated with cross-linked collagen and SF. Its physical properties and degeneration rate were measured. The scaffolds were co-cultured with hUCMSCs after which an implantable complex was formed. After complex implantation to a canine model of TBI, the motor evoked potential (MEP) and magnetic resonance imaging (MRI) were used to evaluate the integrity of the cerebral cortex. The neurologic score, motion capture, surface electromyography (sEMG), and vertical ground reaction force (vGRF) were measured in the analysis of motor functions. In vitro analysis of inflammation levels was performed by Elisa while immunohistochemistry was used in track the fate of hUCMSCs. In situ hybridization, transmission electron microscope, and immunofluorescence were used to assess neural and vascular regeneration. Favorable physical properties, suitable degradation rate, and biocompatibility were observed in the collagen/SF scaffolds. The group with complex implantation exhibited the best cerebral cortex integrity and motor functions. The implantation also led to the regeneration of more blood vessels and nerve fibers, less glial fibers, and inflammatory factors. Implantation of this complex enhanced therapy in traumatic brain injury (TBI) through structural repair and functional recovery. These effects exhibit the translational prospects for the clinical application of this complex.

摘要

在神经再生研究中,医学与组织工程学的结合是一个很有前景的领域。胶原蛋白、丝素纤维和种子细胞是合适的选择,已广泛应用于脊髓损伤的修复。在这项研究中,我们旨在确定胶原蛋白/丝素纤维(SF)和人脐带间充质干细胞(hUCMSCs)的复合物的植入是否可以促进创伤性脑损伤(TBI)犬模型的大脑皮质修复和运动功能恢复。用交联的胶原蛋白和 SF 制造了一种多孔支架。测量了其物理性能和降解率。支架与 hUCMSCs 共培养后,形成了可植入的复合物。在 TBI 犬模型中植入复合物后,使用运动诱发电位(MEP)和磁共振成像(MRI)评估大脑皮质的完整性。通过神经评分、运动捕捉、表面肌电图(sEMG)和垂直地面反力(vGRF)分析运动功能。通过 Elisa 进行体外炎症水平分析,并用免疫组织化学跟踪 hUCMSCs 的命运。原位杂交、透射电镜和免疫荧光用于评估神经和血管再生。胶原蛋白/SF 支架具有良好的物理性能、适宜的降解率和生物相容性。复合物植入组表现出最佳的大脑皮质完整性和运动功能。植入物还导致更多的血管和神经纤维再生,更少的神经胶质纤维和炎症因子。这种复合物的植入通过结构修复和功能恢复增强了创伤性脑损伤(TBI)的治疗效果。这些效果展示了该复合物临床应用的转化前景。

https://cdn.ncbi.nlm.nih.gov/pmc/blobs/67a4/7738861/34ae9fd45ac3/thnov11p0768g009.jpg
https://cdn.ncbi.nlm.nih.gov/pmc/blobs/67a4/7738861/07a4d733834a/thnov11p0768g001.jpg
https://cdn.ncbi.nlm.nih.gov/pmc/blobs/67a4/7738861/37cc3a8b3d9c/thnov11p0768g002.jpg
https://cdn.ncbi.nlm.nih.gov/pmc/blobs/67a4/7738861/1fe667e7cedb/thnov11p0768g003.jpg
https://cdn.ncbi.nlm.nih.gov/pmc/blobs/67a4/7738861/192392e06798/thnov11p0768g004.jpg
https://cdn.ncbi.nlm.nih.gov/pmc/blobs/67a4/7738861/3dff8cb1fab4/thnov11p0768g005.jpg
https://cdn.ncbi.nlm.nih.gov/pmc/blobs/67a4/7738861/84273878a0e2/thnov11p0768g006.jpg
https://cdn.ncbi.nlm.nih.gov/pmc/blobs/67a4/7738861/82138f6ae84c/thnov11p0768g007.jpg
https://cdn.ncbi.nlm.nih.gov/pmc/blobs/67a4/7738861/ca0a9e29e42d/thnov11p0768g008.jpg
https://cdn.ncbi.nlm.nih.gov/pmc/blobs/67a4/7738861/34ae9fd45ac3/thnov11p0768g009.jpg
https://cdn.ncbi.nlm.nih.gov/pmc/blobs/67a4/7738861/07a4d733834a/thnov11p0768g001.jpg
https://cdn.ncbi.nlm.nih.gov/pmc/blobs/67a4/7738861/37cc3a8b3d9c/thnov11p0768g002.jpg
https://cdn.ncbi.nlm.nih.gov/pmc/blobs/67a4/7738861/1fe667e7cedb/thnov11p0768g003.jpg
https://cdn.ncbi.nlm.nih.gov/pmc/blobs/67a4/7738861/192392e06798/thnov11p0768g004.jpg
https://cdn.ncbi.nlm.nih.gov/pmc/blobs/67a4/7738861/3dff8cb1fab4/thnov11p0768g005.jpg
https://cdn.ncbi.nlm.nih.gov/pmc/blobs/67a4/7738861/84273878a0e2/thnov11p0768g006.jpg
https://cdn.ncbi.nlm.nih.gov/pmc/blobs/67a4/7738861/82138f6ae84c/thnov11p0768g007.jpg
https://cdn.ncbi.nlm.nih.gov/pmc/blobs/67a4/7738861/ca0a9e29e42d/thnov11p0768g008.jpg
https://cdn.ncbi.nlm.nih.gov/pmc/blobs/67a4/7738861/34ae9fd45ac3/thnov11p0768g009.jpg

相似文献

1
Implantation of regenerative complexes in traumatic brain injury canine models enhances the reconstruction of neural networks and motor function recovery.在创伤性脑损伤犬模型中植入再生复合物可增强神经网络的重建和运动功能的恢复。
Theranostics. 2021 Jan 1;11(2):768-788. doi: 10.7150/thno.50540. eCollection 2021.
2
Recovery of motor function in rats with complete spinal cord injury following implantation of collagen/silk fibroin scaffold combined with human umbilical cord-mesenchymal stem cells.胶原/丝素蛋白支架联合人脐带间充质干细胞移植对大鼠全脊髓损伤后运动功能的恢复
Rev Assoc Med Bras (1992). 2021 Sep;67(9):1342-1348. doi: 10.1590/1806-9282.20200697.
3
3D printing of injury-preconditioned secretome/collagen/heparan sulfate scaffolds for neurological recovery after traumatic brain injury in rats.3D 打印损伤预处理的分泌组/胶原/硫酸乙酰肝素支架在大鼠创伤性脑损伤后的神经功能恢复中的应用。
Stem Cell Res Ther. 2022 Dec 19;13(1):525. doi: 10.1186/s13287-022-03208-0.
4
3D printing collagen/heparin sulfate scaffolds boost neural network reconstruction and motor function recovery after traumatic brain injury in canine.3D 打印胶原/硫酸肝素支架促进创伤性脑损伤后犬的神经网络重建和运动功能恢复。
Biomater Sci. 2020 Nov 21;8(22):6362-6374. doi: 10.1039/d0bm01116a. Epub 2020 Oct 7.
5
Cell-seeded porous silk fibroin scaffolds promotes axonal regeneration and myelination in spinal cord injury rats.细胞接种多孔丝素纤维支架促进脊髓损伤大鼠轴突再生和髓鞘形成。
Biochem Biophys Res Commun. 2019 Jun 18;514(1):273-279. doi: 10.1016/j.bbrc.2019.04.137. Epub 2019 Apr 25.
6
Naringin-inlaid silk fibroin/hydroxyapatite scaffold enhances human umbilical cord-derived mesenchymal stem cell-based bone regeneration.柚皮苷镶嵌丝素蛋白/羟基磷灰石支架增强人脐带间充质干细胞的成骨再生。
Cell Prolif. 2021 Jul;54(7):e13043. doi: 10.1111/cpr.13043. Epub 2021 May 19.
7
Biomechanically, structurally and functionally meticulously tailored polycaprolactone/silk fibroin scaffold for meniscus regeneration.从生物力学、结构和功能方面精心设计的聚己内酯/丝素蛋白支架,用于半月板再生。
Theranostics. 2020 Apr 6;10(11):5090-5106. doi: 10.7150/thno.44270. eCollection 2020.
8
Transplantation of RADA16-BDNF peptide scaffold with human umbilical cord mesenchymal stem cells forced with CXCR4 and activated astrocytes for repair of traumatic brain injury.移植经CXCR4处理的人脐带间充质干细胞和活化星形胶质细胞负载的RADA16-BDNF肽支架用于创伤性脑损伤的修复
Acta Biomater. 2016 Nov;45:247-261. doi: 10.1016/j.actbio.2016.09.001. Epub 2016 Sep 2.
9
Significant Improvement of Acute Complete Spinal Cord Injury Patients Diagnosed by a Combined Criteria Implanted with NeuroRegen Scaffolds and Mesenchymal Stem Cells.联合标准诊断的急性完全性脊髓损伤患者植入神经再生支架和间充质干细胞后显著改善。
Cell Transplant. 2018 Jun;27(6):907-915. doi: 10.1177/0963689718766279. Epub 2018 Jun 5.
10
The corticospinal tract structure of collagen/silk fibroin scaffold implants using 3D printing promotes functional recovery after complete spinal cord transection in rats.使用 3D 打印技术的胶原/丝素纤维支架植入物的皮质脊髓束结构可促进大鼠完全脊髓横断后的功能恢复。
J Mater Sci Mater Med. 2021 Mar 22;32(4):31. doi: 10.1007/s10856-021-06500-2.

引用本文的文献

1
Advances in research on biomaterials and stem cell/exosome-based strategies in the treatment of traumatic brain injury.生物材料以及基于干细胞/外泌体的策略在创伤性脑损伤治疗中的研究进展。
Acta Pharm Sin B. 2025 Jul;15(7):3511-3544. doi: 10.1016/j.apsb.2025.05.010. Epub 2025 May 21.
2
Unraveling the PVN-PrL circuit: A new frontier in chronic pain management for lumbar disc herniation.解析室旁核-前扣带回皮层回路:腰椎间盘突出症慢性疼痛管理的新前沿。
Mol Pain. 2025 Jan-Dec;21:17448069251342984. doi: 10.1177/17448069251342984. Epub 2025 May 12.
3
Compliant immune response of silk-based biomaterials broadens application in wound treatment.

本文引用的文献

1
The TRIM protein Mitsugumin 53 enhances survival and therapeutic efficacy of stem cells in murine traumatic brain injury.TRIM 蛋白 Mitsugumin 53 增强了小鼠创伤性脑损伤中干细胞的存活和治疗效果。
Stem Cell Res Ther. 2019 Nov 28;10(1):352. doi: 10.1186/s13287-019-1433-4.
2
Three-dimensional bioprinting collagen/silk fibroin scaffold combined with neural stem cells promotes nerve regeneration after spinal cord injury.三维生物打印胶原蛋白/丝素蛋白支架联合神经干细胞促进脊髓损伤后神经再生。
Neural Regen Res. 2020 May;15(5):959-968. doi: 10.4103/1673-5374.268974.
3
Mechanical property and biocompatibility of silk fibroin-collagen type II composite membrane.
基于丝绸的生物材料的适应性免疫反应拓宽了其在伤口治疗中的应用。
Front Pharmacol. 2025 Feb 12;16:1548837. doi: 10.3389/fphar.2025.1548837. eCollection 2025.
4
Hydrogel-exosome system in tissue engineering: A promising therapeutic strategy.组织工程中的水凝胶-外泌体系统:一种有前景的治疗策略。
Bioact Mater. 2024 Apr 23;38:1-30. doi: 10.1016/j.bioactmat.2024.04.007. eCollection 2024 Aug.
5
Biomaterials and tissue engineering in traumatic brain injury: novel perspectives on promoting neural regeneration.创伤性脑损伤中的生物材料与组织工程:促进神经再生的新视角
Neural Regen Res. 2024 Oct 1;19(10):2157-2174. doi: 10.4103/1673-5374.391179. Epub 2023 Dec 21.
6
Silk Fibroin Materials: Biomedical Applications and Perspectives.丝素蛋白材料:生物医学应用与展望
Bioengineering (Basel). 2024 Feb 9;11(2):167. doi: 10.3390/bioengineering11020167.
7
Biomaterials in Traumatic Brain Injury: Perspectives and Challenges.创伤性脑损伤中的生物材料:观点与挑战
Biology (Basel). 2023 Dec 29;13(1):21. doi: 10.3390/biology13010021.
8
Calming the Nerves via the Immune Instructive Physiochemical Properties of Self-Assembling Peptide Hydrogels.通过自组装肽水凝胶的免疫指导理化特性来镇静神经。
Adv Sci (Weinh). 2024 Feb;11(5):e2303707. doi: 10.1002/advs.202303707. Epub 2023 Nov 29.
9
Oriented artificial niche provides physical-biochemical stimulations for rapid nerve regeneration.定向人工微环境为神经快速再生提供物理生化刺激。
Mater Today Bio. 2023 Jul 20;22:100736. doi: 10.1016/j.mtbio.2023.100736. eCollection 2023 Oct.
10
Silk fibroin carriers with sustained release capacity for treating neurological diseases.具有持续释放能力的用于治疗神经疾病的丝素蛋白载体。
Front Pharmacol. 2023 May 5;14:1117542. doi: 10.3389/fphar.2023.1117542. eCollection 2023.
丝素蛋白-Ⅱ型胶原蛋白复合膜的力学性能及生物相容性。
Mater Sci Eng C Mater Biol Appl. 2019 Dec;105:110018. doi: 10.1016/j.msec.2019.110018. Epub 2019 Aug 1.
4
Mesenchymal stem cell-derived exosomes as a nanotherapeutic agent for amelioration of inflammation-induced astrocyte alterations in mice.间充质干细胞衍生的外泌体作为一种纳米治疗剂,可改善小鼠炎症诱导的星形胶质细胞改变。
Theranostics. 2019 Aug 14;9(20):5956-5975. doi: 10.7150/thno.33872. eCollection 2019.
5
Transplantation of human meningioma stem cells loaded on a self-assembling peptide nanoscaffold containing IKVAV improves traumatic brain injury in rats.载有人脑膜瘤干细胞的自组装肽纳米支架移植可改善大鼠创伤性脑损伤。
Acta Biomater. 2019 Jul 1;92:132-144. doi: 10.1016/j.actbio.2019.05.010. Epub 2019 May 7.
6
Processing of collagen based biomaterials and the resulting materials properties.胶原基生物材料的处理及由此产生的材料性能。
Biomed Eng Online. 2019 Mar 18;18(1):24. doi: 10.1186/s12938-019-0647-0.
7
Human parthenogenetic neural stem cell grafts promote multiple regenerative processes in a traumatic brain injury model.人源孤雌生殖神经干细胞移植促进创伤性脑损伤模型中的多种再生过程。
Theranostics. 2019 Jan 30;9(4):1029-1046. doi: 10.7150/thno.29868. eCollection 2019.
8
Potential Therapeutic Features of Human Amniotic Mesenchymal Stem Cells in Multiple Sclerosis: Immunomodulation, Inflammation Suppression, Angiogenesis Promotion, Oxidative Stress Inhibition, Neurogenesis Induction, MMPs Regulation, and Remyelination Stimulation.人羊膜间充质干细胞治疗多发性硬化症的潜在治疗特性:免疫调节、抑制炎症、促进血管生成、抑制氧化应激、诱导神经发生、调节 MMPs 和刺激髓鞘再生。
Front Immunol. 2019 Feb 20;10:238. doi: 10.3389/fimmu.2019.00238. eCollection 2019.
9
Traumatic brain injury in China.中国的创伤性脑损伤。
Lancet Neurol. 2019 Mar;18(3):286-295. doi: 10.1016/S1474-4422(18)30469-1. Epub 2019 Feb 12.
10
Collagen of Extracellular Matrix from Marine Invertebrates and Its Medical Applications.海洋无脊椎动物细胞外基质胶原及其医学应用。
Mar Drugs. 2019 Feb 14;17(2):118. doi: 10.3390/md17020118.