• 文献检索
  • 文档翻译
  • 深度研究
  • 学术资讯
  • Suppr Zotero 插件Zotero 插件
  • 邀请有礼
  • 套餐&价格
  • 历史记录
应用&插件
Suppr Zotero 插件Zotero 插件浏览器插件Mac 客户端Windows 客户端微信小程序
定价
高级版会员购买积分包购买API积分包
服务
文献检索文档翻译深度研究API 文档MCP 服务
关于我们
关于 Suppr公司介绍联系我们用户协议隐私条款
关注我们

Suppr 超能文献

核心技术专利:CN118964589B侵权必究
粤ICP备2023148730 号-1Suppr @ 2026

文献检索

告别复杂PubMed语法,用中文像聊天一样搜索,搜遍4000万医学文献。AI智能推荐,让科研检索更轻松。

立即免费搜索

文件翻译

保留排版,准确专业,支持PDF/Word/PPT等文件格式,支持 12+语言互译。

免费翻译文档

深度研究

AI帮你快速写综述,25分钟生成高质量综述,智能提取关键信息,辅助科研写作。

立即免费体验

2 型固有淋巴细胞有助于 IL-33 介导的心脏纤维化缓解。

Group 2 innate lymphoid cells contribute to IL-33-mediated alleviation of cardiac fibrosis.

机构信息

Institute for Translational Research in Biomedicine, Kaohsiung Chang Gung Memorial Hospital, Kaohsiung, Taiwan.

Institute of Biomedical Sciences, Academia Sinica, Taipei, Taiwan.

出版信息

Theranostics. 2021 Jan 1;11(6):2594-2611. doi: 10.7150/thno.51648. eCollection 2021.

DOI:10.7150/thno.51648
PMID:33456562
原文链接:https://pmc.ncbi.nlm.nih.gov/articles/PMC7806479/
Abstract

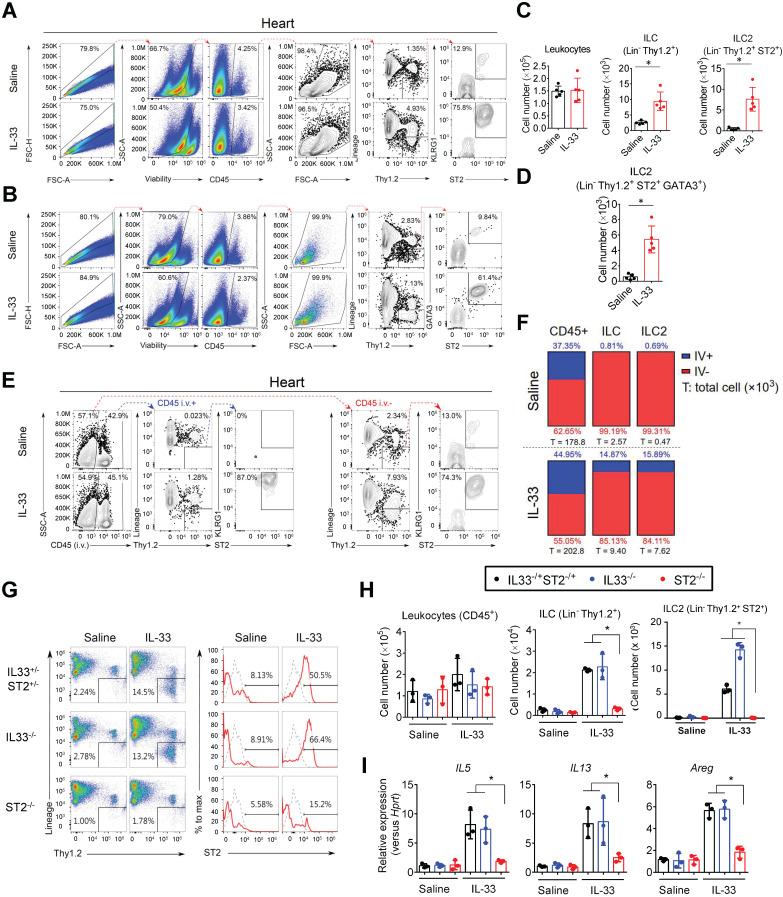
The major cause of heart failure is myocardium death consequent to detrimental cardiac remodeling and fibrosis following myocardial infarction. The cardiac protective cytokine interleukin (IL)-33, which signals by ST2 receptor binding, is associated with group 2 innate lymphoid cell (ILC2) activation and regulates tissue homeostasis and repair following tissue injury in various tissues. However, the distribution and role of IL-33-responsive ILC2s in cardiac fibrosis remain unclear. In this study, we elucidated the roles of IL-33-responsive cardiac-resident ILC2s and IL-33-mediated immunomodulatory functions in cardiac fibrosis. We examined the distribution of cardiac ILC2s by using flow cytometry. The roles of IL-33-mediated ILC2 expansion in cardiac fibrosis was evaluated in the mouse model of catecholamine-induced cardiac fibrosis. ILC-deficient mice were implemented to determine the contribution of endogenous ILC in the progression of cardiac fibrosis. Histopathological assessments, speckle tracking echocardiography, and transcriptome profile analysis were performed to determine the effects of IL-33-mediated cardiac protective functions. We identified the resident cardiac ILC2s, which share similar cell surface marker and transcriptional factor expression characteristics as peripheral blood and lung tissue ILC2s. IL-33 treatment induced ILC2 expansion via ST2. , ILC-deficient mice developed exacerbated cardiac fibrosis following catecholamine-induced stress cardiac injury. IL-33 treatment expanded cardiac ILC2s and revealed protective effects against cardiac tissue damage with reduced cardiomyocyte death, immune cell infiltration, tissue fibrosis, and improved myocardial function. Transcriptome analysis revealed that IL-33 attenuated extracellular matrix synthesis- and fibroblast activation-associated gene expressions. -knockout or epidermal growth factor receptor (EGFR) inhibition abolished IL-33-mediated cardiac protective function, confirming IL-13 and EGFR signaling as crucial for IL-33-mediated cardioprotective responses. Moreover, ILC2-produced BMP-7 served as a novel anti-fibrotic factor to inhibit TGF-β1-induced cardiac fibroblast activation. Our findings indicate the presence of IL-33-responsive ILC2s in cardiac tissue and that IL-33-mediated ILC2 expansion affords optimal cardioprotective function via ILC2-derived factors. IL-33-mediated immunomodulation is thus a promising strategy to promote tissue repair and alleviate cardiac fibrosis following acute cardiac injury.

摘要

心力衰竭的主要原因是心肌梗塞后有害的心脏重构和纤维化导致的心肌死亡。心肌保护性细胞因子白细胞介素 (IL)-33 通过 ST2 受体结合信号传递,与 2 型固有淋巴细胞 (ILC2) 的激活有关,并在各种组织损伤后调节组织稳态和修复。然而,IL-33 反应性 ILC2 在心脏纤维化中的分布和作用仍不清楚。在这项研究中,我们阐明了 IL-33 反应性心脏驻留 ILC2 和 IL-33 介导的免疫调节功能在心脏纤维化中的作用。我们使用流式细胞术检查了心脏 ILC2 的分布。在儿茶酚胺诱导的心脏纤维化的小鼠模型中评估了 IL-33 介导的 ILC2 扩张在心脏纤维化中的作用。实施了 ILC 缺陷小鼠以确定内源性 ILC 对心脏纤维化进展的贡献。进行了组织病理学评估、斑点跟踪超声心动图和转录组谱分析,以确定 IL-33 介导的心脏保护功能的影响。我们鉴定了驻留的心脏 ILC2,它们具有与外周血和肺组织 ILC2 相似的细胞表面标记和转录因子表达特征。IL-33 治疗通过 ST2 诱导 ILC2 扩张。IL-33 缺陷小鼠在儿茶酚胺诱导的应激性心脏损伤后发生更严重的心脏纤维化。IL-33 治疗可扩张心脏 ILC2,并通过减少心肌细胞死亡、免疫细胞浸润、组织纤维化和改善心肌功能来显示对心脏组织损伤的保护作用。转录组分析显示,IL-33 可减弱细胞外基质合成和成纤维细胞激活相关基因的表达。IL-13 和表皮生长因子受体 (EGFR) 抑制消除了 IL-33 介导的心脏保护功能,证实了 IL-13 和 EGFR 信号传导对 IL-33 介导的心脏保护反应至关重要。此外,ILC2 产生的 BMP-7 作为一种新型抗纤维化因子,可抑制 TGF-β1 诱导的心脏成纤维细胞激活。我们的研究结果表明,心脏组织中存在 IL-33 反应性 ILC2,IL-33 介导的 ILC2 扩张通过 ILC2 衍生的因子提供最佳的心脏保护功能。因此,IL-33 介导的免疫调节是一种很有前途的策略,可以促进急性心脏损伤后的组织修复和减轻心脏纤维化。

https://cdn.ncbi.nlm.nih.gov/pmc/blobs/3c22/7806479/5881655c1660/thnov11p2594g008.jpg
https://cdn.ncbi.nlm.nih.gov/pmc/blobs/3c22/7806479/968f26ceed39/thnov11p2594g001.jpg
https://cdn.ncbi.nlm.nih.gov/pmc/blobs/3c22/7806479/911d7be9a7a2/thnov11p2594g002.jpg
https://cdn.ncbi.nlm.nih.gov/pmc/blobs/3c22/7806479/a4d0704fa7b6/thnov11p2594g003.jpg
https://cdn.ncbi.nlm.nih.gov/pmc/blobs/3c22/7806479/c367abcf38c7/thnov11p2594g004.jpg
https://cdn.ncbi.nlm.nih.gov/pmc/blobs/3c22/7806479/35e427435c49/thnov11p2594g005.jpg
https://cdn.ncbi.nlm.nih.gov/pmc/blobs/3c22/7806479/f01ee9ffdd77/thnov11p2594g006.jpg
https://cdn.ncbi.nlm.nih.gov/pmc/blobs/3c22/7806479/135ffebbee57/thnov11p2594g007.jpg
https://cdn.ncbi.nlm.nih.gov/pmc/blobs/3c22/7806479/5881655c1660/thnov11p2594g008.jpg
https://cdn.ncbi.nlm.nih.gov/pmc/blobs/3c22/7806479/968f26ceed39/thnov11p2594g001.jpg
https://cdn.ncbi.nlm.nih.gov/pmc/blobs/3c22/7806479/911d7be9a7a2/thnov11p2594g002.jpg
https://cdn.ncbi.nlm.nih.gov/pmc/blobs/3c22/7806479/a4d0704fa7b6/thnov11p2594g003.jpg
https://cdn.ncbi.nlm.nih.gov/pmc/blobs/3c22/7806479/c367abcf38c7/thnov11p2594g004.jpg
https://cdn.ncbi.nlm.nih.gov/pmc/blobs/3c22/7806479/35e427435c49/thnov11p2594g005.jpg
https://cdn.ncbi.nlm.nih.gov/pmc/blobs/3c22/7806479/f01ee9ffdd77/thnov11p2594g006.jpg
https://cdn.ncbi.nlm.nih.gov/pmc/blobs/3c22/7806479/135ffebbee57/thnov11p2594g007.jpg
https://cdn.ncbi.nlm.nih.gov/pmc/blobs/3c22/7806479/5881655c1660/thnov11p2594g008.jpg

相似文献

1
Group 2 innate lymphoid cells contribute to IL-33-mediated alleviation of cardiac fibrosis.2 型固有淋巴细胞有助于 IL-33 介导的心脏纤维化缓解。
Theranostics. 2021 Jan 1;11(6):2594-2611. doi: 10.7150/thno.51648. eCollection 2021.
2
An ST2-dependent role of bone marrow-derived group 2 innate lymphoid cells in pulmonary fibrosis.骨髓源性 2 型固有淋巴细胞在肺纤维化中的 ST2 依赖性作用。
J Pathol. 2018 Aug;245(4):399-409. doi: 10.1002/path.5092. Epub 2018 Jun 5.
3
Neuropilin-1 mediates lung tissue-specific control of ILC2 function in type 2 immunity.神经纤毛蛋白-1介导 2 型免疫中 ILC2 功能的肺组织特异性调控。
Nat Immunol. 2022 Feb;23(2):237-250. doi: 10.1038/s41590-021-01097-8. Epub 2022 Jan 24.
4
T-bet inhibits innate lymphoid cell-mediated eosinophilic airway inflammation by suppressing IL-9 production.T-bet 通过抑制 IL-9 的产生抑制固有淋巴细胞介导的嗜酸性粒细胞性气道炎症。
J Allergy Clin Immunol. 2017 Apr;139(4):1355-1367.e6. doi: 10.1016/j.jaci.2016.08.022. Epub 2016 Sep 23.
5
The NF-κB Transcription Factor c-Rel Modulates Group 2 Innate Lymphoid Cell Effector Functions and Drives Allergic Airway Inflammation.NF-κB 转录因子 c-Rel 调节 2 型固有淋巴细胞的效应功能并驱动过敏性气道炎症。
Front Immunol. 2021 Nov 16;12:664218. doi: 10.3389/fimmu.2021.664218. eCollection 2021.
6
Respiratory syncytial virus prevents the subsequent development of ovalbumin-induced allergic responses by inhibiting ILC2 via the IL-33/ST2 pathway.呼吸道合胞病毒通过 IL-33/ST2 途径抑制 ILC2 从而防止卵清蛋白诱导的过敏反应的后续发展。
Immunotherapy. 2018 Sep;10(12):1065-1076. doi: 10.2217/imt-2018-0059. Epub 2018 Jul 20.
7
Interplay Between the IL-33/ST2 Axis and Bone Marrow ILC2s in Protease Allergen-Induced IL-5-Dependent Eosinophilia.IL-33/ST2 轴与骨髓 ILC2 细胞在蛋白酶变应原诱导的 IL-5 依赖性嗜酸性粒细胞增多中的相互作用。
Front Immunol. 2020 Jun 2;11:1058. doi: 10.3389/fimmu.2020.01058. eCollection 2020.
8
Unique Phenotypes of Heart Resident Type 2 Innate Lymphoid Cells.心脏固有 2 型淋巴样细胞的独特表型。
Front Immunol. 2020 May 5;11:802. doi: 10.3389/fimmu.2020.00802. eCollection 2020.
9
The Prostaglandin D Receptor CRTH2 Promotes IL-33-Induced ILC2 Accumulation in the Lung.前列腺素 D 受体 CRTH2 促进肺中 IL-33 诱导的 ILC2 积累。
J Immunol. 2020 Feb 15;204(4):1001-1011. doi: 10.4049/jimmunol.1900745. Epub 2020 Jan 3.
10
IL-17-producing ST2 group 2 innate lymphoid cells play a pathogenic role in lung inflammation.IL-17 产生的 ST2 组 2 先天淋巴细胞在肺部炎症中发挥致病作用。
J Allergy Clin Immunol. 2019 Jan;143(1):229-244.e9. doi: 10.1016/j.jaci.2018.03.007. Epub 2018 Apr 3.

引用本文的文献

1
Innate Lymphoid Cells Are the Rheostat of Immune Response in the Kidney.固有淋巴细胞是肾脏免疫反应的调节器。
J Cell Mol Med. 2025 Aug;29(15):e70782. doi: 10.1111/jcmm.70782.
2
RAG suppresses group 2 innate lymphoid cells.重组激活基因抑制2型天然淋巴细胞。
Elife. 2025 May 6;13:RP98287. doi: 10.7554/eLife.98287.
3
Deficiency of synaptotagmin-1 aggravates pressure overload-induced cardiac hypertrophy and dysfunction via the p38 MAPK signaling pathway in mice.突触结合蛋白-1的缺乏通过p38丝裂原活化蛋白激酶信号通路加重小鼠压力超负荷诱导的心脏肥大和功能障碍。

本文引用的文献

1
Regulatory eosinophils induce the resolution of experimental arthritis and appear in remission state of human rheumatoid arthritis.调节性嗜酸性粒细胞可诱导实验性关节炎的消退,并出现在人类类风湿性关节炎的缓解期。
Ann Rheum Dis. 2021 Apr;80(4):451-468. doi: 10.1136/annrheumdis-2020-218902. Epub 2020 Nov 4.
2
An emerging role of regulatory T-cells in cardiovascular repair and regeneration.调节性 T 细胞在心血管修复和再生中的新作用。
Theranostics. 2020 Jul 11;10(20):8924-8938. doi: 10.7150/thno.47118. eCollection 2020.
3
Eosinophils Confer Protection Following Myocardial Infarction.
Hum Cell. 2025 Apr 25;38(3):96. doi: 10.1007/s13577-025-01220-z.
4
LAMP2-FLOT2 interaction enhances autophagosome-lysosome fusion to protect the septic heart in response to ILC2.LAMP2与FLOT2的相互作用增强自噬体-溶酶体融合,以保护脓毒症心脏应对2型固有淋巴细胞。
Autophagy. 2025 Mar 11:1-23. doi: 10.1080/15548627.2025.2469207.
5
The role of the interleukin family in liver fibrosis.白细胞介素家族在肝纤维化中的作用。
Front Immunol. 2025 Feb 10;16:1497095. doi: 10.3389/fimmu.2025.1497095. eCollection 2025.
6
IL-33/ST2 axis in diverse diseases: regulatory mechanisms and therapeutic potential.不同疾病中的白细胞介素-33/ST2轴:调控机制与治疗潜力
Front Immunol. 2025 Jan 24;16:1533335. doi: 10.3389/fimmu.2025.1533335. eCollection 2025.
7
Group 2 innate lymphocytes protect the balance between autophagy and apoptosis in cardiomyocytes during sepsis-induced cardiac injury.2 型固有淋巴细胞在脓毒症诱导的心肌损伤期间保护心肌细胞自噬与凋亡之间的平衡。
Sci Rep. 2024 Oct 23;14(1):25011. doi: 10.1038/s41598-024-76606-4.
8
The IL-33-ST2 axis plays a vital role in endometriosis via promoting epithelial-mesenchymal transition by phosphorylating β-catenin.IL-33-ST2 轴通过磷酸化 β-连环蛋白促进上皮间质转化,在子宫内膜异位症中发挥重要作用。
Cell Commun Signal. 2024 Jun 10;22(1):318. doi: 10.1186/s12964-024-01683-x.
9
RAG suppresses group 2 innate lymphoid cells.重组激活基因抑制2型天然淋巴细胞。
bioRxiv. 2025 Mar 20:2024.04.23.590767. doi: 10.1101/2024.04.23.590767.
10
The role of interleukin-33 in organ fibrosis.白细胞介素-33在器官纤维化中的作用。
Discov Immunol. 2022 Sep 26;1(1):kyac006. doi: 10.1093/discim/kyac006. eCollection 2022.
嗜酸性粒细胞在心肌梗死后发挥保护作用。
JACC Basic Transl Sci. 2020 Jul 27;5(7):682-684. doi: 10.1016/j.jacbts.2020.06.005. eCollection 2020 Jul.
4
Eosinophil Deficiency Promotes Aberrant Repair and Adverse Remodeling Following Acute Myocardial Infarction.嗜酸性粒细胞缺乏促进急性心肌梗死后的异常修复和不良重塑。
JACC Basic Transl Sci. 2020 Jul 8;5(7):665-681. doi: 10.1016/j.jacbts.2020.05.005. eCollection 2020 Jul.
5
Effects of BMP7 produced by group 2 innate lymphoid cells on adipogenesis.2 型固有淋巴细胞产生的 BMP7 对脂肪生成的影响。
Int Immunol. 2020 May 30;32(6):407-419. doi: 10.1093/intimm/dxaa013.
6
Innate Lymphoid Cells Play a Pathogenic Role in Pericarditis.固有淋巴细胞在心包炎中起致病作用。
Cell Rep. 2020 Mar 3;30(9):2989-3003.e6. doi: 10.1016/j.celrep.2020.02.040.
7
IL-10-producing B cells are enriched in murine pericardial adipose tissues and ameliorate the outcome of acute myocardial infarction.产生白细胞介素-10 的 B 细胞在鼠心包脂肪组织中富集,并改善急性心肌梗死的预后。
Proc Natl Acad Sci U S A. 2019 Oct 22;116(43):21673-21684. doi: 10.1073/pnas.1911464116. Epub 2019 Oct 7.
8
Yin Yang 1 Suppresses Dilated Cardiomyopathy and Cardiac Fibrosis Through Regulation of and .阴阳 1 通过调节 和 来抑制扩张型心肌病和心肌纤维化。
Circ Res. 2019 Oct 11;125(9):834-846. doi: 10.1161/CIRCRESAHA.119.314794. Epub 2019 Sep 9.
9
Regulatory T-cells regulate neonatal heart regeneration by potentiating cardiomyocyte proliferation in a paracrine manner.调节性 T 细胞通过旁分泌方式增强心肌细胞增殖来调节新生儿心脏再生。
Theranostics. 2019 Jun 9;9(15):4324-4341. doi: 10.7150/thno.32734. eCollection 2019.
10
Characterization of Transcriptional Regulatory Networks that Promote and Restrict Identities and Functions of Intestinal Innate Lymphoid Cells.描述促进和限制肠道固有淋巴细胞的身份和功能的转录调控网络。
Immunity. 2019 Jul 16;51(1):185-197.e6. doi: 10.1016/j.immuni.2019.06.001. Epub 2019 Jul 2.