• 文献检索
  • 文档翻译
  • 深度研究
  • 学术资讯
  • Suppr Zotero 插件Zotero 插件
  • 邀请有礼
  • 套餐&价格
  • 历史记录
应用&插件
Suppr Zotero 插件Zotero 插件浏览器插件Mac 客户端Windows 客户端微信小程序
定价
高级版会员购买积分包购买API积分包
服务
文献检索文档翻译深度研究API 文档MCP 服务
关于我们
关于 Suppr公司介绍联系我们用户协议隐私条款
关注我们

Suppr 超能文献

核心技术专利:CN118964589B侵权必究
粤ICP备2023148730 号-1Suppr @ 2026

文献检索

告别复杂PubMed语法,用中文像聊天一样搜索,搜遍4000万医学文献。AI智能推荐,让科研检索更轻松。

立即免费搜索

文件翻译

保留排版,准确专业,支持PDF/Word/PPT等文件格式,支持 12+语言互译。

免费翻译文档

深度研究

AI帮你快速写综述,25分钟生成高质量综述,智能提取关键信息,辅助科研写作。

立即免费体验

KDM6A 通过 YY1 介导的 TRKA 转录上调促进伊马替尼耐药,而不依赖其在慢性髓性白血病中的去甲基酶活性。

KDM6A promotes imatinib resistance through YY1-mediated transcriptional upregulation of TRKA independently of its demethylase activity in chronic myelogenous leukemia.

机构信息

Department of Central Laboratory, The Affiliated Huaian No. 1 People's Hospital, Nanjing Medical University, Huai'an, Jiangsu, 223300, China.

Department of Hematology, The Affiliated Huaian No.1 People's Hospital,Nanjing Medical University, Huai'an, Jiangsu, 223300, China.

出版信息

Theranostics. 2021 Jan 1;11(6):2691-2705. doi: 10.7150/thno.50571. eCollection 2021.

DOI:10.7150/thno.50571
PMID:33456567
原文链接:https://pmc.ncbi.nlm.nih.gov/articles/PMC7806474/
Abstract

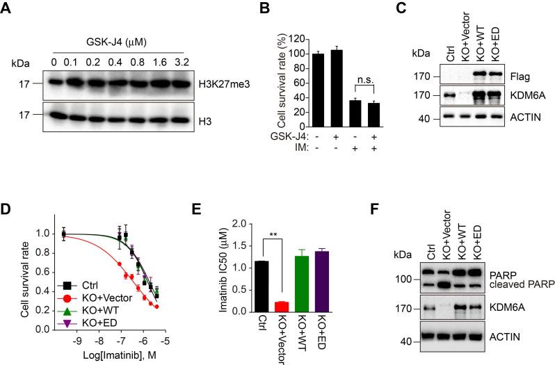
Despite landmark therapy of chronic myelogenous leukemia (CML) with tyrosine kinase inhibitors (TKIs), drug resistance remains problematic. Cancer pathogenesis involves epigenetic dysregulation and in particular, histone lysine demethylases (KDMs) have been implicated in TKI resistance. We sought to identify KDMs with altered expression in CML and define their contribution to imatinib resistance. Bioinformatics screening compared KDM expression in CML versus normal bone marrow with shRNA knockdown and flow cytometry used to measure effects on imatinib-induced apoptosis in K562 cells. Transcriptomic analyses were performed against KDM6A CRISPR knockout/shRNA knockdown K562 cells along with gene rescue experiments using wildtype and mutant demethylase-dead KDM6A constructs. Co-immunoprecipitation, luciferase reporter and ChIP were employed to elucidate mechanisms of KDM6A-dependent resistance. Amongst five KDMs upregulated in CML, only KDM6A depletion sensitized CML cells to imatinib-induced apoptosis. Re-introduction of demethylase-dead KDM6A as well as wild-type KDM6A restored imatinib resistance. RNA-seq identified NTRK1 gene downregulation after depletion of KDM6A. Moreover, NTRK1 expression positively correlated with KDM6A in a subset of clinical CML samples and KDM6A knockdown in fresh CML isolates decreased NTRK1 encoded protein (TRKA) expression. Mechanistically, KDM6A was recruited to the NTRK1 promoter by the transcription factor YY1 with subsequent TRKA upregulation activating down-stream survival pathways to invoke imatinib resistance. Contrary to its reported role as a tumor suppressor and independent of its demethylase function, KDM6A promotes imatinib-resistance in CML cells. The identification of the KDM6A/YY1/TRKA axis as a novel imatinib-resistance mechanism represents an unexplored avenue to overcome TKI resistance in CML.

摘要

尽管慢性髓系白血病 (CML) 的酪氨酸激酶抑制剂 (TKI) 治疗取得了里程碑式的进展,但耐药性仍然是一个问题。癌症的发病机制涉及表观遗传失调,特别是组蛋白赖氨酸去甲基酶 (KDMs) 已被牵连到 TKI 耐药性中。我们试图确定 CML 中表达改变的 KDMs,并定义它们对伊马替尼耐药性的贡献。 生物信息学筛选比较了 CML 与正常骨髓中的 KDM 表达,使用 shRNA 敲低,并使用流式细胞术测量对 K562 细胞中伊马替尼诱导凋亡的影响。对 KDM6A CRISPR 敲除/shRNA 敲低 K562 细胞进行转录组分析,并使用野生型和突变型去甲基酶失活 KDM6A 构建体进行基因挽救实验。共免疫沉淀、荧光素酶报告和 ChIP 用于阐明 KDM6A 依赖性耐药的机制。 在 CML 中上调的五 个 KDMs 中,只有 KDM6A 的耗竭使 CML 细胞对伊马替尼诱导的凋亡敏感。去甲基酶失活的 KDM6A 以及野生型 KDM6A 的重新引入恢复了伊马替尼的耐药性。RNA-seq 鉴定出 KDM6A 耗竭后 NTRK1 基因下调。此外,在一组临床 CML 样本中,NTRK1 的表达与 KDM6A 呈正相关,而新鲜 CML 分离物中的 KDM6A 敲低降低了 NTRK1 编码蛋白 (TRKA) 的表达。从机制上讲,转录因子 YY1 将 KDM6A 募集到 NTRK1 启动子,随后 TRKA 上调激活下游存活途径,引发伊马替尼耐药性。 与 KDM6A 作为肿瘤抑制因子的报道作用相反,并且与其去甲基酶功能无关,KDM6A 促进 CML 细胞对伊马替尼的耐药性。KDM6A/YY1/TRKA 轴作为一种新的伊马替尼耐药机制的鉴定代表了克服 CML 中 TKI 耐药性的一条未探索的途径。

https://cdn.ncbi.nlm.nih.gov/pmc/blobs/11e8/7806474/31716043d0d4/thnov11p2691g006.jpg
https://cdn.ncbi.nlm.nih.gov/pmc/blobs/11e8/7806474/275d8f5e426d/thnov11p2691g001.jpg
https://cdn.ncbi.nlm.nih.gov/pmc/blobs/11e8/7806474/e5da81a31c98/thnov11p2691g002.jpg
https://cdn.ncbi.nlm.nih.gov/pmc/blobs/11e8/7806474/acdc598d9145/thnov11p2691g003.jpg
https://cdn.ncbi.nlm.nih.gov/pmc/blobs/11e8/7806474/4367ed329c40/thnov11p2691g004.jpg
https://cdn.ncbi.nlm.nih.gov/pmc/blobs/11e8/7806474/18c29b5b24c8/thnov11p2691g005.jpg
https://cdn.ncbi.nlm.nih.gov/pmc/blobs/11e8/7806474/31716043d0d4/thnov11p2691g006.jpg
https://cdn.ncbi.nlm.nih.gov/pmc/blobs/11e8/7806474/275d8f5e426d/thnov11p2691g001.jpg
https://cdn.ncbi.nlm.nih.gov/pmc/blobs/11e8/7806474/e5da81a31c98/thnov11p2691g002.jpg
https://cdn.ncbi.nlm.nih.gov/pmc/blobs/11e8/7806474/acdc598d9145/thnov11p2691g003.jpg
https://cdn.ncbi.nlm.nih.gov/pmc/blobs/11e8/7806474/4367ed329c40/thnov11p2691g004.jpg
https://cdn.ncbi.nlm.nih.gov/pmc/blobs/11e8/7806474/18c29b5b24c8/thnov11p2691g005.jpg
https://cdn.ncbi.nlm.nih.gov/pmc/blobs/11e8/7806474/31716043d0d4/thnov11p2691g006.jpg

相似文献

1
KDM6A promotes imatinib resistance through YY1-mediated transcriptional upregulation of TRKA independently of its demethylase activity in chronic myelogenous leukemia.KDM6A 通过 YY1 介导的 TRKA 转录上调促进伊马替尼耐药,而不依赖其在慢性髓性白血病中的去甲基酶活性。
Theranostics. 2021 Jan 1;11(6):2691-2705. doi: 10.7150/thno.50571. eCollection 2021.
2
Downregulation of the histone methyltransferase SETD2 promotes imatinib resistance in chronic myeloid leukaemia cells.组蛋白甲基转移酶 SETD2 的下调促进慢性髓系白血病细胞对伊马替尼的耐药性。
Cell Prolif. 2019 Jul;52(4):e12611. doi: 10.1111/cpr.12611. Epub 2019 May 3.
3
Characterization of imatinib-resistant K562 cell line displaying resistance mechanisms.显示耐药机制的伊马替尼耐药K562细胞系的特征分析
Cell Mol Biol (Noisy-le-grand). 2018 May 15;64(6):23-30.
4
Novel AF1q/MLLT11 favorably affects imatinib resistance and cell survival in chronic myeloid leukemia.新型 AF1q/MLLT11 可改善慢性髓性白血病对伊马替尼的耐药性并提高细胞存活率。
Cell Death Dis. 2018 Aug 28;9(9):855. doi: 10.1038/s41419-018-0900-7.
5
Histone demethylase PHF8 facilitates the development of chronic myeloid leukaemia by directly targeting BCR::ABL1.组蛋白去甲基酶 PHF8 通过直接靶向 BCR::ABL1 促进慢性髓性白血病的发展。
Br J Haematol. 2023 Sep;202(6):1178-1191. doi: 10.1111/bjh.18983. Epub 2023 Jul 19.
6
Silencing of suppressor of cytokine signaling-3 due to methylation results in phosphorylation of STAT3 in imatinib resistant BCR-ABL positive chronic myeloid leukemia cells.细胞因子信号转导抑制因子3因甲基化而沉默,导致伊马替尼耐药的BCR-ABL阳性慢性髓性白血病细胞中STAT3磷酸化。
Asian Pac J Cancer Prev. 2014;15(11):4555-61. doi: 10.7314/apjcp.2014.15.11.4555.
7
TCF7 knockdown inhibits the imatinib resistance of chronic myeloid leukemia K562/G01 cells by neutralizing the Wnt/β‑catenin/TCF7/ABC transporter signaling axis.TCF7 敲低通过中和 Wnt/β-连环蛋白/TCF7/ABC 转运蛋白信号轴抑制慢性髓系白血病 K562/G01 细胞对伊马替尼的耐药性。
Oncol Rep. 2021 Feb;45(2):557-568. doi: 10.3892/or.2020.7869. Epub 2020 Nov 27.
8
Anthelmintic niclosamide suppresses transcription of BCR-ABL fusion oncogene via disabling Sp1 and induces apoptosis in imatinib-resistant CML cells harboring T315I mutant.驱虫药尼氯硝唑通过使 Sp1 失活来抑制 BCR-ABL 融合癌基因的转录,并诱导携带 T315I 突变的耐伊马替尼 CML 细胞凋亡。
Cell Death Dis. 2018 Jan 22;9(2):68. doi: 10.1038/s41419-017-0075-7.
9
Sensitivity of imatinib-resistant T315I BCR-ABL CML to a synergistic combination of ponatinib and forskolin treatment.伊马替尼耐药的T315I BCR-ABL慢性粒细胞白血病对波纳替尼和福司可林联合治疗的敏感性。
Tumour Biol. 2016 Sep;37(9):12643-12654. doi: 10.1007/s13277-016-5179-7. Epub 2016 Jul 21.
10
WT1-mediated repression of the proapoptotic transcription factor ZNF224 is triggered by the BCR-ABL oncogene.WT1介导的促凋亡转录因子ZNF224的抑制作用由BCR-ABL致癌基因触发。
Oncotarget. 2015 Sep 29;6(29):28223-37. doi: 10.18632/oncotarget.4950.

引用本文的文献

1
Yin Yang 1 (YY1) as a Central Node in Drug Resistance Pathways: Potential for Combination Strategies in Cancer Therapy.阴阳1(YY1)作为耐药途径的核心节点:癌症治疗联合策略的潜力
Biomolecules. 2025 Jul 24;15(8):1069. doi: 10.3390/biom15081069.
2
Genome-wide CRISPR/Cas9 screening identifies PTGR2 as a potential therapeutic target for sunitinib resistance in clear cell renal cell carcinoma.全基因组CRISPR/Cas9筛选确定PTGR2为透明细胞肾细胞癌中舒尼替尼耐药的潜在治疗靶点。
Sci Rep. 2025 Jul 19;15(1):26263. doi: 10.1038/s41598-025-12192-3.
3
Harnessing bacterial immunity: CRISPR-Cas system as a versatile tool in combating pathogens and revolutionizing medicine.

本文引用的文献

1
Targeted inhibition of KDM6 histone demethylases eradicates tumor-initiating cells via enhancer reprogramming in colorectal cancer.靶向抑制 KDM6 组蛋白去甲基酶通过增强子重编程在结直肠癌中根除肿瘤起始细胞。
Theranostics. 2020 Aug 8;10(22):10016-10030. doi: 10.7150/thno.47081. eCollection 2020.
2
Epigenetics and metabolism at the crossroads of stress-induced plasticity, stemness and therapeutic resistance in cancer.应激诱导可塑性、干性和癌症治疗抵抗中的表观遗传学和代谢交汇点。
Theranostics. 2020 May 15;10(14):6261-6277. doi: 10.7150/thno.42523. eCollection 2020.
3
The biological implications of Yin Yang 1 in the hallmarks of cancer.
利用细菌免疫:CRISPR-Cas系统作为对抗病原体和变革医学的通用工具。
Front Cell Infect Microbiol. 2025 May 30;15:1588446. doi: 10.3389/fcimb.2025.1588446. eCollection 2025.
4
CDK1-mediated phosphorylation of USP37 regulates SND1 stability and promotes oncogenesis in colorectal cancer.CDK1介导的USP37磷酸化调控SND1稳定性并促进结直肠癌的肿瘤发生。
Acta Pharm Sin B. 2025 Apr;15(4):1938-1955. doi: 10.1016/j.apsb.2025.02.014. Epub 2025 Feb 18.
5
KDM6A-SND1 interaction maintains genomic stability by protecting the nascent DNA and contributes to cancer chemoresistance.KDM6A-SND1 相互作用通过保护新生 DNA 来维持基因组稳定性,并有助于癌症的化疗耐药性。
Nucleic Acids Res. 2024 Jul 22;52(13):7665-7686. doi: 10.1093/nar/gkae487.
6
YY1 mediated DCUN1D5 transcriptional activation promotes triple-negative breast cancer progression by targeting FN1/PI3K/AKT pathway.YY1 通过靶向 FN1/PI3K/AKT 通路促进 DCUN1D5 的转录激活,从而促进三阴性乳腺癌的进展。
Biol Direct. 2024 Jun 3;19(1):42. doi: 10.1186/s13062-024-00481-2.
7
YY1 modulates the radiosensitivity of esophageal squamous cell carcinoma through KIF3B-mediated Hippo signaling pathway.YY1 通过 KIF3B 介导的 Hippo 信号通路调节食管鳞癌细胞的放射敏感性。
Cell Death Dis. 2023 Dec 8;14(12):806. doi: 10.1038/s41419-023-06321-x.
8
Targeting drug-tolerant cells: A promising strategy for overcoming acquired drug resistance in cancer cells.靶向耐药细胞:克服癌细胞获得性耐药的一种有前景的策略。
MedComm (2020). 2023 Aug 24;4(5):e342. doi: 10.1002/mco2.342. eCollection 2023 Oct.
9
Targeting Transcription Factor YY1 for Cancer Treatment: Current Strategies and Future Directions.靶向转录因子YY1用于癌症治疗:当前策略与未来方向
Cancers (Basel). 2023 Jul 5;15(13):3506. doi: 10.3390/cancers15133506.
10
RBM14 as a novel epigenetic-activated tumor oncogene is implicated in the reprogramming of glycolysis in lung cancer.RBM14 作为一种新型的表观遗传激活的肿瘤癌基因,参与了肺癌中糖酵解的重编程。
World J Surg Oncol. 2023 Apr 14;21(1):132. doi: 10.1186/s12957-023-02928-8.
阴阳 1 在癌症标志中的生物学意义。
Theranostics. 2020 Mar 4;10(9):4183-4200. doi: 10.7150/thno.43481. eCollection 2020.
4
Revisiting NTRKs as an emerging oncogene in hematological malignancies.重新审视 NTRKs 作为血液系统恶性肿瘤中新兴的癌基因。
Leukemia. 2019 Nov;33(11):2563-2574. doi: 10.1038/s41375-019-0576-8. Epub 2019 Sep 24.
5
Loss of KDM6A confers drug resistance in acute myeloid leukemia.KDM6A 的缺失赋予急性髓系白血病的耐药性。
Leukemia. 2020 Jan;34(1):50-62. doi: 10.1038/s41375-019-0497-6. Epub 2019 Jun 14.
6
Contingencies of UTX/KDM6A Action in Urothelial Carcinoma.UTX/KDM6A在尿路上皮癌中的作用条件
Cancers (Basel). 2019 Apr 4;11(4):481. doi: 10.3390/cancers11040481.
7
UTX Mutations in Human Cancer.UTX 基因突变与人类癌症。
Cancer Cell. 2019 Feb 11;35(2):168-176. doi: 10.1016/j.ccell.2019.01.001.
8
The histone demethylase UTX/KDM6A in cancer: Progress and puzzles.组蛋白去甲基化酶 UTX/KDM6A 在癌症中的作用:进展与困惑。
Int J Cancer. 2019 Aug 1;145(3):614-620. doi: 10.1002/ijc.32116. Epub 2019 Jan 28.
9
KDM6A and KDM6B play contrasting roles in nuclear transfer embryos revealed by MERVL reporter system.MERVL 报告系统揭示 KDM6A 和 KDM6B 在核移植胚胎中发挥相反的作用。
EMBO Rep. 2018 Dec;19(12). doi: 10.15252/embr.201846240. Epub 2018 Nov 2.
10
NTRK fusion-positive cancers and TRK inhibitor therapy.NTRK 融合阳性癌症和 TRK 抑制剂治疗。
Nat Rev Clin Oncol. 2018 Dec;15(12):731-747. doi: 10.1038/s41571-018-0113-0.