Suppr超能文献

中性粒细胞衍生的 TRAIL 是一种促炎型的中性粒细胞衍生的细胞外囊泡。

Neutrophil-derived trail is a proinflammatory subtype of neutrophil-derived extracellular vesicles.

机构信息

Department of Physiology, School of Medicine, Kyungpook National University, Daegu, 41944, Republic of Korea.

Department of Biochemistry and Cell Biology, School of Medicine, Kyungpook National University, Daegu, 41944, Republic of Korea.

出版信息

Theranostics. 2021 Jan 1;11(6):2770-2787. doi: 10.7150/thno.51756. eCollection 2021.

Abstract

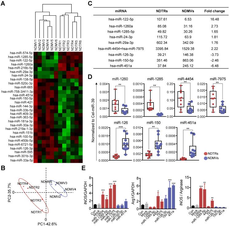
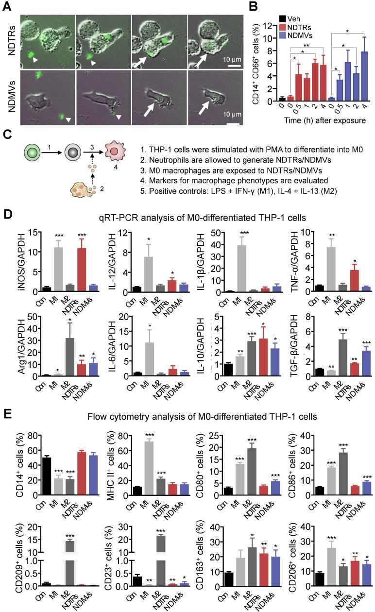
Extracellular vesicles (EVs) are membrane-derived vesicles that mediate intercellular communications. Neutrophils produce different subtypes of EVs during inflammatory responses. Neutrophil-derived trails (NDTRs) are generated by neutrophils migrating toward inflammatory foci, whereas neutrophil-derived microvesicles (NDMVs) are thought to be generated by neutrophils that have arrived at the inflammatory foci. However, the physical and functional characteristics of neutrophil-derived EVs are incompletely understood. In this study, we aimed to investigate the differences between NDTRs and NDMVs. The generation of neutrophil-derived EVs were visualized by live-cell fluorescence images and the physical characteristics were further analyzed using nanotracking analysis assay, scanning electron microscopic analysis, and marker expressions. Functional characteristics of neutrophil-derived EVs were analyzed using assays for bactericidal activity, monocyte chemotaxis, phenotype polarization of macrophages, and miRNA sequencing. Finally, the effects of neutrophil-derived EVs on the acute and chronic inflammation were examined . Both EVs share similar characteristics including stimulators, surface marker expression, bactericidal activity, and chemoattractive effect on monocytes via MCP-1. However, the integrin-mediated physical interaction was required for generation of NDTRs whereas NDMV generation was dependent on PI3K pathway. Interestingly, NDTRs contained proinflammatory miRNAs such as miR-1260, miR-1285, miR-4454, and miR-7975, while NDMVs contained anti-inflammatory miRNAs such as miR-126, miR-150, and miR-451a. Although both EVs were easily uptaken by monocytes, NDTRs enhanced proinflammatory macrophage polarization whereas NDMVs induced anti-inflammatory macrophage polarization. Moreover, NDTRs showed protective effects against lethality in a murine sepsis model and pathological changes in a murine chronic colitis model. These results suggest that NDTR is a proinflammatory subtype of neutrophil-derived EVs distinguished from NDMV.

摘要

细胞外囊泡(EVs)是介导细胞间通讯的膜衍生囊泡。中性粒细胞在炎症反应中产生不同亚型的 EVs。中性粒细胞衍生轨迹(NDTRs)是由向炎症灶迁移的中性粒细胞产生的,而中性粒细胞衍生的微囊泡(NDMVs)则被认为是到达炎症灶的中性粒细胞产生的。然而,中性粒细胞衍生 EVs 的物理和功能特征尚未完全了解。在这项研究中,我们旨在研究 NDTRs 和 NDMVs 之间的差异。通过活细胞荧光图像观察中性粒细胞衍生 EVs 的产生,并使用纳米跟踪分析、扫描电子显微镜分析和标记物表达进一步分析其物理特性。通过杀菌活性、单核细胞趋化性、巨噬细胞表型极化和 miRNA 测序分析中性粒细胞衍生 EVs 的功能特性。最后,研究了中性粒细胞衍生 EVs 对急性和慢性炎症的影响。这两种 EVs 具有相似的特征,包括刺激物、表面标志物表达、杀菌活性以及通过 MCP-1 对单核细胞的趋化作用。然而,NDTRs 的产生需要整合素介导的物理相互作用,而 NDMV 的产生则依赖于 PI3K 途径。有趣的是,NDTRs 中含有促炎 miRNA,如 miR-1260、miR-1285、miR-4454 和 miR-7975,而 NDMVs 中含有抗炎 miRNA,如 miR-126、miR-150 和 miR-451a。尽管两种 EVs 都很容易被单核细胞摄取,但 NDTRs 增强了促炎型巨噬细胞极化,而 NDMVs 则诱导了抗炎型巨噬细胞极化。此外,NDTRs 在小鼠脓毒症模型中表现出保护作用,可降低死亡率,并减轻小鼠慢性结肠炎模型中的病理变化。这些结果表明,NDTR 是一种与 NDMV 不同的中性粒细胞衍生 EVs 的促炎亚型。

https://cdn.ncbi.nlm.nih.gov/pmc/blobs/3609/7806483/9cfdbbd80021/thnov11p2770g001.jpg

文献检索

告别复杂PubMed语法,用中文像聊天一样搜索,搜遍4000万医学文献。AI智能推荐,让科研检索更轻松。

立即免费搜索

文件翻译

保留排版,准确专业,支持PDF/Word/PPT等文件格式,支持 12+语言互译。

免费翻译文档

深度研究

AI帮你快速写综述,25分钟生成高质量综述,智能提取关键信息,辅助科研写作。

立即免费体验