• 文献检索
  • 文档翻译
  • 深度研究
  • 学术资讯
  • Suppr Zotero 插件Zotero 插件
  • 邀请有礼
  • 套餐&价格
  • 历史记录
应用&插件
Suppr Zotero 插件Zotero 插件浏览器插件Mac 客户端Windows 客户端微信小程序
定价
高级版会员购买积分包购买API积分包
服务
文献检索文档翻译深度研究API 文档MCP 服务
关于我们
关于 Suppr公司介绍联系我们用户协议隐私条款
关注我们

Suppr 超能文献

核心技术专利:CN118964589B侵权必究
粤ICP备2023148730 号-1Suppr @ 2026

文献检索

告别复杂PubMed语法,用中文像聊天一样搜索,搜遍4000万医学文献。AI智能推荐,让科研检索更轻松。

立即免费搜索

文件翻译

保留排版,准确专业,支持PDF/Word/PPT等文件格式,支持 12+语言互译。

免费翻译文档

深度研究

AI帮你快速写综述,25分钟生成高质量综述,智能提取关键信息,辅助科研写作。

立即免费体验

(竹亚科)的完整叶绿体基因组序列

Complete chloroplast genome sequence of (Bambuseae).

作者信息

Zheng Ying, Hou Dan, Zhuo Juan, Zheng Renhong, Wang Yong, Li Benxiang, Yu Xuejun, Lin Xinchun

机构信息

State Key Laboratory of Subtropical Silviculture, Zhejiang A&F University, Hangzhou, Zhejiang, P. R. China.

Yibin Forestry and Bamboo Industry Research Institute, Yibin, Sichuan, P. R. China.

出版信息

Mitochondrial DNA B Resour. 2020 Jul 23;5(3):2972-2973. doi: 10.1080/23802359.2020.1793699.

DOI:10.1080/23802359.2020.1793699
PMID:33458020
原文链接:https://pmc.ncbi.nlm.nih.gov/articles/PMC7781895/
Abstract

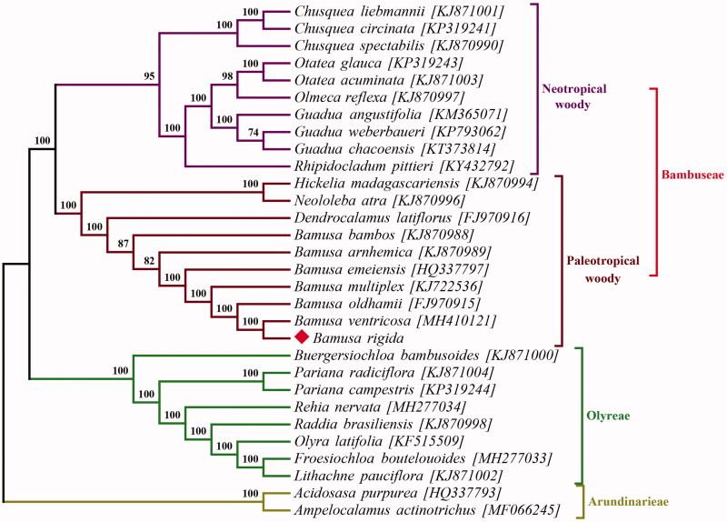
is a tropical woody bamboo widely distributed in Sichuan and southeastern of China with important economic and ecological values. We performed a complete chloroplast (cp) genome of . using Illumina NovaSeq PE150 platform. The length of complete cp sequence is 139,500 bp in size with a pair of inverted repeat (IR) regions of 43,587 bp, which separates a large single-copy (LSC) region of 83,036 bp and a small single-copy (SSC) region of 12,875 bp. Plastid genome contains 132 genes, including 84 protein-coding genes, 40 tRNA genes, and 8 rRNA genes. Phylogenetic analysis based on 30 cp genomes indicates that is closely related to in Bambuseae.

摘要

是一种热带木本竹子,广泛分布于中国四川和东南部,具有重要的经济和生态价值。我们使用Illumina NovaSeq PE150平台对其进行了完整的叶绿体(cp)基因组测序。完整的cp序列长度为139,500 bp,有一对43,587 bp的反向重复(IR)区域,将83,036 bp的大单拷贝(LSC)区域和12,875 bp的小单拷贝(SSC)区域分开。质体基因组包含132个基因,包括84个蛋白质编码基因、40个tRNA基因和8个rRNA基因。基于30个cp基因组的系统发育分析表明,它与竹亚科中的 密切相关。

https://cdn.ncbi.nlm.nih.gov/pmc/blobs/1421/7781895/7e96a4870808/TMDN_A_1793699_F0001_C.jpg
https://cdn.ncbi.nlm.nih.gov/pmc/blobs/1421/7781895/7e96a4870808/TMDN_A_1793699_F0001_C.jpg
https://cdn.ncbi.nlm.nih.gov/pmc/blobs/1421/7781895/7e96a4870808/TMDN_A_1793699_F0001_C.jpg

相似文献

1
Complete chloroplast genome sequence of (Bambuseae).(竹亚科)的完整叶绿体基因组序列
Mitochondrial DNA B Resour. 2020 Jul 23;5(3):2972-2973. doi: 10.1080/23802359.2020.1793699.
2
The complete chloroplast genome sequence of var (Bambusodae).竹亚科变种的完整叶绿体基因组序列。
Mitochondrial DNA B Resour. 2020 Oct 5;5(3):3467-3468. doi: 10.1080/23802359.2020.1823275.
3
The complete chloroplast genome sequence of f. (Poaceae: Bambuseae).f.的完整叶绿体基因组序列(禾本科:竹亚科)
Mitochondrial DNA B Resour. 2023 Feb 24;8(2):324-328. doi: 10.1080/23802359.2023.2181648. eCollection 2023.
4
Complete chloroplast genome sequence of (Bambusodae).(竹亚科)的完整叶绿体基因组序列。
Mitochondrial DNA B Resour. 2020 Jan 24;5(1):790-791. doi: 10.1080/23802359.2019.1710298.
5
The complete chloroplast genome of (Bambusoideae: Bambuseae).(竹亚科:竹族)的完整叶绿体基因组。
Mitochondrial DNA B Resour. 2018 Aug 23;3(2):986-987. doi: 10.1080/23802359.2018.1507645.
6
The complete chloroplast genome sequence of (Bambusodae).(竹亚科)的完整叶绿体基因组序列。
Mitochondrial DNA B Resour. 2021 Jun 21;6(7):2046-2047. doi: 10.1080/23802359.2021.1939175.
7
Complete chloroplast genome sequence of (Bambusodae).(竹亚科)的完整叶绿体基因组序列
Mitochondrial DNA B Resour. 2020 Jun 26;5(3):2609-2610. doi: 10.1080/23802359.2020.1781577.
8
The complete chloroplast genome sequence of L.C.Chia & H.L.Fung (Bambusodae).L.C. 贾与H.L. 冯(竹亚科)的完整叶绿体基因组序列
Mitochondrial DNA B Resour. 2021 Jun 28;6(8):2123-2125. doi: 10.1080/23802359.2021.1944361. eCollection 2021.
9
The complete chloroplast genome sequence of cv. Wamin.瓦敏品种的完整叶绿体基因组序列
Mitochondrial DNA B Resour. 2021 May 21;6(6):1704-1705. doi: 10.1080/23802359.2021.1927870.
10
The complete chloroplast genome sequence of (bambusodae).(竹亚科)的完整叶绿体基因组序列
Mitochondrial DNA B Resour. 2021 Aug 24;6(9):2748-2749. doi: 10.1080/23802359.2021.1967798. eCollection 2021.

引用本文的文献

1
Chloroplast genome analysis of Dendrocalamus × mutatus and its implications for bamboo classification.巨龙竹叶绿体基因组分析及其对竹子分类的意义。
BMC Plant Biol. 2025 Sep 1;25(1):1177. doi: 10.1186/s12870-025-07199-x.
2
Molecular identification of is the natural bamboo hybrid of × .分子鉴定表明 是 × 的天然竹杂交种。
Front Plant Sci. 2023 Sep 1;14:1231940. doi: 10.3389/fpls.2023.1231940. eCollection 2023.
3
Complete Chloroplast Genome Features of and Its Comparison and Evolutionary Analysis with Other Bambusoideae Species.

本文引用的文献

1
PGA: a software package for rapid, accurate, and flexible batch annotation of plastomes.PGA:一个用于叶绿体基因组快速、准确且灵活批量注释的软件包。
Plant Methods. 2019 May 21;15:50. doi: 10.1186/s13007-019-0435-7. eCollection 2019.
2
RAxML-NG: a fast, scalable and user-friendly tool for maximum likelihood phylogenetic inference.RAxML-NG:用于最大似然系统发育推断的快速、可扩展和用户友好的工具。
Bioinformatics. 2019 Nov 1;35(21):4453-4455. doi: 10.1093/bioinformatics/btz305.
3
Reconstructing mitochondrial genomes directly from genomic next-generation sequencing reads--a baiting and iterative mapping approach.
完整的叶绿体基因组特征 及其与其他竹亚科物种的比较和进化分析。
Genes (Basel). 2022 Aug 24;13(9):1519. doi: 10.3390/genes13091519.
直接从基因组下一代测序读段重建线粒体基因组——一种诱饵和迭代映射方法。
Nucleic Acids Res. 2013 Jul;41(13):e129. doi: 10.1093/nar/gkt371. Epub 2013 May 9.
4
MAFFT multiple sequence alignment software version 7: improvements in performance and usability.MAFFT 多序列比对软件版本 7:性能和易用性的改进。
Mol Biol Evol. 2013 Apr;30(4):772-80. doi: 10.1093/molbev/mst010. Epub 2013 Jan 16.