Suppr超能文献

长链非编码 RNA LINC00485 通过调控 miR-581/EDEM1 轴在结直肠癌中发挥抑瘤作用。

Long intergenic non-coding RNA LINC00485 exerts tumor-suppressive activity by regulating miR-581/EDEM1 axis in colorectal cancer.

机构信息

School of Medicine, Southeast University, Nanjing 210009, Jiangsu, China.

General Clinical Research Center, Nanjing First Hospital, Nanjing Medical University, Nanjing 210006, Jiangsu, China.

出版信息

Aging (Albany NY). 2021 Jan 10;13(3):3866-3885. doi: 10.18632/aging.202354.

Abstract

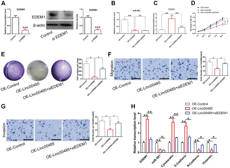
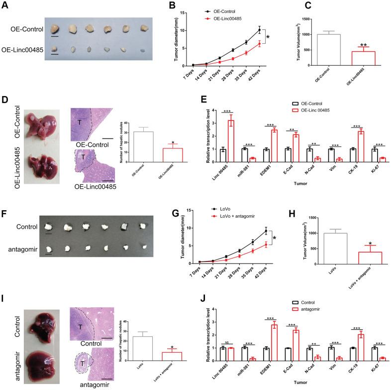
Long non-coding RNAs (lncRNA) play a vital role in colorectal cancer (CRC) progression. To investigate the role of long intergenic non-coding RNA in CRC, we performed functional experiments. LoVo tumor-bearing and liver metastasis mice were used as models. We found that expression was significantly lower in CRC tissues and cancer cells than in paired normal samples and human normal colonic epithelial cells. Lower expression of predicted poor prognosis in CRC patients. knockdown promoted the proliferation, migration, and invasion of FHC cells, while overexpression weakened these abilities of LoVo cells. MicroRNA was the downstream target of , which was downregulated in CRC samples and cancer cells compared to normal tissues and normal colonic epithelial cells. overexpression induced proliferation, migration, and invasion of FHC cells, while antagomir treatment produced opposite results. directly targeted the 3'UTR of and inhibited its expression and induction of epithelial-mesenchymal transition of CRC. In mouse models, knockdown or down-regulation of significantly repressed CRC cell growth and prevented CRC liver metastasis. Overall, suppressed CRC tumorigenesis and progression by targeting the / axis. may be a potential therapeutic target for CRC.

摘要

长链非编码 RNA(lncRNA)在结直肠癌(CRC)的进展中起着至关重要的作用。为了研究长基因间非编码 RNA 在 CRC 中的作用,我们进行了功能实验。使用 LoVo 荷瘤和肝转移小鼠作为模型。我们发现,与配对的正常样本和人正常结肠上皮细胞相比,lncRNA 在 CRC 组织和癌细胞中的表达显著降低。lncRNA 低表达预示 CRC 患者预后不良。lncRNA 敲低促进 FHC 细胞的增殖、迁移和侵袭,而过表达则削弱了 LoVo 细胞的这些能力。miR-195 是 lncRNA 的下游靶点,与正常组织和正常结肠上皮细胞相比,CRC 样本和癌细胞中 miR-195 的表达下调。miR-195 过表达诱导 FHC 细胞的增殖、迁移和侵袭,而 miR-195 反义寡核苷酸处理则产生相反的结果。lncRNA 通过靶向 3'UTR 抑制 miR-195 的表达,从而抑制 CRC 上皮-间充质转化。在小鼠模型中,lncRNA 敲低或下调显著抑制 CRC 细胞生长并防止 CRC 肝转移。总的来说,lncRNA 通过靶向 / 轴抑制 CRC 肿瘤发生和进展。lncRNA 可能是 CRC 的潜在治疗靶点。

https://cdn.ncbi.nlm.nih.gov/pmc/blobs/e35f/7906134/b27c69545ebd/aging-13-202354-g001.jpg

文献AI研究员

20分钟写一篇综述,助力文献阅读效率提升50倍。

立即体验

用中文搜PubMed

大模型驱动的PubMed中文搜索引擎

马上搜索

文档翻译

学术文献翻译模型,支持多种主流文档格式。

立即体验