Suppr超能文献

线粒体靶向抗氧化剂对人视网膜色素上皮细胞过氧化氢诱导氧化应激的改善作用。

Improved effect of a mitochondria-targeted antioxidant on hydrogen peroxide-induced oxidative stress in human retinal pigment epithelium cells.

机构信息

Inha Research Institute for Aerospace Medicine, Inha University, Incheon, 22212, South Korea.

Department of Biomedical Science, BK21 FOUR Program in Biomedical Science & Engineering, Inha University College of Medicine, Incheon, 22332, South Korea.

出版信息

BMC Pharmacol Toxicol. 2021 Jan 20;22(1):7. doi: 10.1186/s40360-020-00471-w.

Abstract

BACKGROUND

Oxidative damage to retinal pigment epithelial (RPE) cells contributes to the development of age-related macular degeneration, which is among the leading causes of visual loss in elderly people. In the present study, we evaluated the protective role of triphenylphosphonium (TPP)-Niacin against hydrogen peroxide (HO)-induced oxidative stress in RPE cells.

METHODS

The cellular viability, lactate dehydrogenase release, reactive oxygen species (ROS) generation, and mitochondrial function of retinal ARPE-19 cells were determined under treatment with HO or pre-treatment with TPP-Niacin. The expression level of mitochondrial related genes and some transcription factors were assessed using real-time polymerase chain reaction (RT-qPCR).

RESULTS

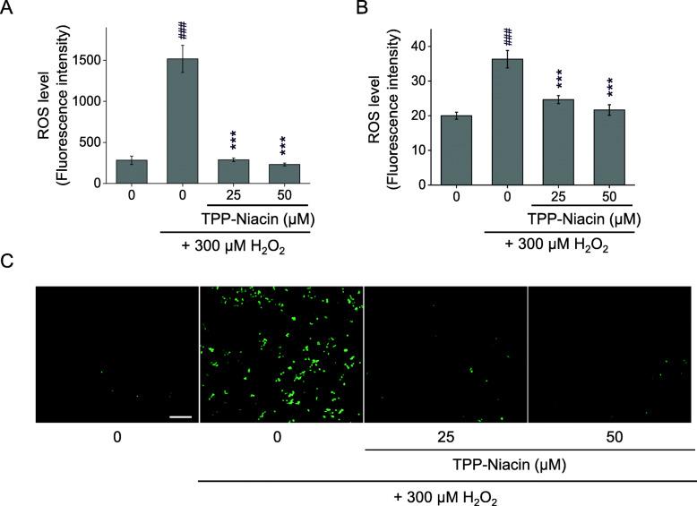
TPP-Niacin significantly improved cell viability, reduced ROS generation, and increased the antioxidant enzymes in HO-treated ARPE-19 cells. Mitochondrial dysfunction from the HO-induced oxidative stress was also considerably diminished by TPP-Niacin treatment, along with reduction of the mitochondrial membrane potential (MMP) and upregulation of the mitochondrial-associated gene. In addition, TPP-Niacin markedly enhanced the expression of transcription factors (PGC-1α and NRF2) and antioxidant-associated genes (especially HO-1 and NQO-1).

CONCLUSION

We verified the protective effect of TPP-Niacin against HO-induced oxidative stress in RPE cells. TPP-Niacin is believed to protect against mitochondrial dysfunction by upregulating antioxidant-related genes, such as PGC-1α, NRF2, HO-1, and NQO-1, in RPE cells.

摘要

背景

视网膜色素上皮 (RPE) 细胞的氧化损伤导致年龄相关性黄斑变性的发生,这是老年人视力丧失的主要原因之一。在本研究中,我们评估了三苯基膦(TPP)-烟酰胺对 RPE 细胞中过氧化氢 (HO) 诱导的氧化应激的保护作用。

方法

在 HO 处理或 TPP-烟酰胺预处理下,测定视网膜 ARPE-19 细胞的细胞活力、乳酸脱氢酶释放、活性氧 (ROS) 生成和线粒体功能。使用实时聚合酶链反应 (RT-qPCR) 评估线粒体相关基因和一些转录因子的表达水平。

结果

TPP-烟酰胺显著提高了 HO 处理的 ARPE-19 细胞的细胞活力,降低了 ROS 的生成,并增加了抗氧化酶的活性。TPP-烟酰胺处理还显著减轻了 HO 诱导的氧化应激引起的线粒体功能障碍,同时降低了线粒体膜电位 (MMP) 并上调了与线粒体相关的基因。此外,TPP-烟酰胺显著增强了转录因子 (PGC-1α 和 NRF2) 和抗氧化相关基因 (特别是 HO-1 和 NQO-1) 的表达。

结论

我们验证了 TPP-烟酰胺对 RPE 细胞中 HO 诱导的氧化应激的保护作用。TPP-烟酰胺通过上调抗氧化相关基因,如 PGC-1α、NRF2、HO-1 和 NQO-1,来保护 RPE 细胞免受线粒体功能障碍的影响。

https://cdn.ncbi.nlm.nih.gov/pmc/blobs/7465/7819191/906b912f1e5c/40360_2020_471_Fig1_HTML.jpg

文献AI研究员

20分钟写一篇综述,助力文献阅读效率提升50倍。

立即体验

用中文搜PubMed

大模型驱动的PubMed中文搜索引擎

马上搜索

文档翻译

学术文献翻译模型,支持多种主流文档格式。

立即体验