Suppr超能文献

调节性 B 细胞抑制白细胞介素-23 介导的银屑病样炎症。

Suppression of IL-23-mediated psoriasis-like inflammation by regulatory B cells.

机构信息

Department of Dermatology, Faculty of Medicine, Institute of Medical, Pharmaceutical and Health Sciences, Kanazawa University, Kanazawa, 920-8641, Japan.

Department of Plastic Surgery, Kanazawa University Hospital, Kanazawa, 920-8641, Japan.

出版信息

Sci Rep. 2021 Jan 22;11(1):2106. doi: 10.1038/s41598-021-81588-8.

Abstract

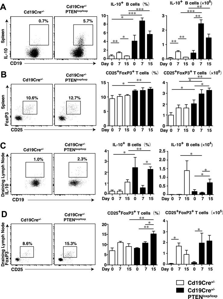
Psoriasis is an inflammatory cutaneous disease mediated by T-cell dependent immune responses; however, B cells are also considered to play an important role its development. Regulatory B cells (Bregs) regulate immune responses negatively through interleukin-10 (IL-10) production. This study aimed to investigate the role of Bregs in IL-23-mediated psoriasis-like inflammation in mice. Psoriasis-like inflammation was induced in B cell-specific phosphatase and tensin homolog (PTEN)-deficient mice, in which Bregs were significantly expanded, and in their controls, by intradermal injection of 20 μL phosphate-buffered saline (PBS) containing 0.5 μg rmIL-23 into one ear, every other day for 16 days. IL-23-mediated psoriasis-like inflammation was suppressed in B cell-specific PTEN-deficient mice along with decreased ear thickness and epidermal thickness on day 15. Moreover, adoptive transfer of B1 B cells suppressed IL-23-mediated psoriasis-like inflammation. rmIL-23-injected B cell-specific PTEN-deficient mice showed expanded regulatory T cells (Tregs) in the spleen and draining lymph nodes along with increased Bregs. Further, T helper (Th) 17 differentiation in the rmIL-23-injected ear was suppressed in B cell-specific PTEN-deficient mice. Overall, these results indicate that increased Bregs suppress IL-23-mediated psoriasis-like inflammation through Treg expansion and inhibition of Th17 differentiation. Thus, targeting Bregs may be a feasible treatment strategy for psoriasis.

摘要

银屑病是一种由 T 细胞依赖性免疫反应介导的炎症性皮肤病;然而,B 细胞也被认为在其发病机制中发挥重要作用。调节性 B 细胞(Bregs)通过产生白细胞介素-10(IL-10)负向调节免疫反应。本研究旨在探讨 Bregs 在 IL-23 介导的小鼠银屑病样炎症中的作用。通过向 B 细胞特异性磷酸酶和张力蛋白同源物(PTEN)缺陷小鼠及其对照小鼠的一只耳朵皮内注射 20 μL 含 0.5 μg rmIL-23 的磷酸盐缓冲盐水(PBS),每隔一天注射一次,共 16 天,诱导银屑病样炎症。B 细胞特异性 PTEN 缺陷小鼠的 IL-23 介导的银屑病样炎症受到抑制,同时在第 15 天耳厚度和表皮厚度降低。此外,B1 B 细胞的过继转移抑制了 IL-23 介导的银屑病样炎症。rmIL-23 注射的 B 细胞特异性 PTEN 缺陷小鼠在脾脏和引流淋巴结中显示出调节性 T 细胞(Tregs)的扩增以及 Bregs 的增加。此外,rmIL-23 注射耳中的 Th17 分化在 B 细胞特异性 PTEN 缺陷小鼠中受到抑制。综上所述,这些结果表明,增加的 Bregs 通过 Treg 扩增和抑制 Th17 分化来抑制 IL-23 介导的银屑病样炎症。因此,靶向 Bregs 可能是治疗银屑病的一种可行策略。

https://cdn.ncbi.nlm.nih.gov/pmc/blobs/e740/7822829/f3f8da45809f/41598_2021_81588_Fig1_HTML.jpg

文献检索

告别复杂PubMed语法,用中文像聊天一样搜索,搜遍4000万医学文献。AI智能推荐,让科研检索更轻松。

立即免费搜索

文件翻译

保留排版,准确专业,支持PDF/Word/PPT等文件格式,支持 12+语言互译。

免费翻译文档

深度研究

AI帮你快速写综述,25分钟生成高质量综述,智能提取关键信息,辅助科研写作。

立即免费体验