• 文献检索
  • 文档翻译
  • 深度研究
  • 学术资讯
  • Suppr Zotero 插件Zotero 插件
  • 邀请有礼
  • 套餐&价格
  • 历史记录
应用&插件
Suppr Zotero 插件Zotero 插件浏览器插件Mac 客户端Windows 客户端微信小程序
定价
高级版会员购买积分包购买API积分包
服务
文献检索文档翻译深度研究API 文档MCP 服务
关于我们
关于 Suppr公司介绍联系我们用户协议隐私条款
关注我们

Suppr 超能文献

核心技术专利:CN118964589B侵权必究
粤ICP备2023148730 号-1Suppr @ 2026

文献检索

告别复杂PubMed语法,用中文像聊天一样搜索,搜遍4000万医学文献。AI智能推荐,让科研检索更轻松。

立即免费搜索

文件翻译

保留排版,准确专业,支持PDF/Word/PPT等文件格式,支持 12+语言互译。

免费翻译文档

深度研究

AI帮你快速写综述,25分钟生成高质量综述,智能提取关键信息,辅助科研写作。

立即免费体验

ANO5 确保了 annexins 在受伤肌纤维中的运输。

ANO5 ensures trafficking of annexins in wounded myofibers.

机构信息

Department of Cell Biology, Emory University School of Medicine, Atlanta, GA.

出版信息

J Cell Biol. 2021 Mar 1;220(3). doi: 10.1083/jcb.202007059.

DOI:10.1083/jcb.202007059
PMID:33496727
原文链接:https://pmc.ncbi.nlm.nih.gov/articles/PMC7844426/
Abstract

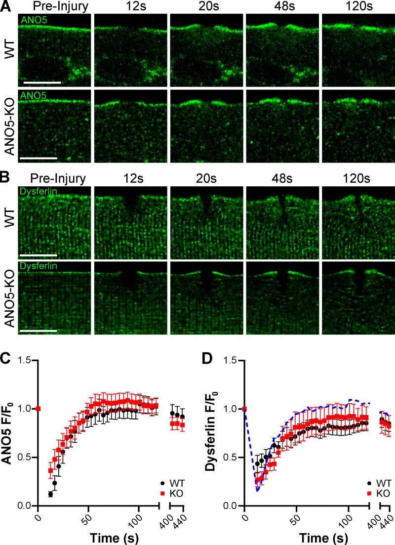
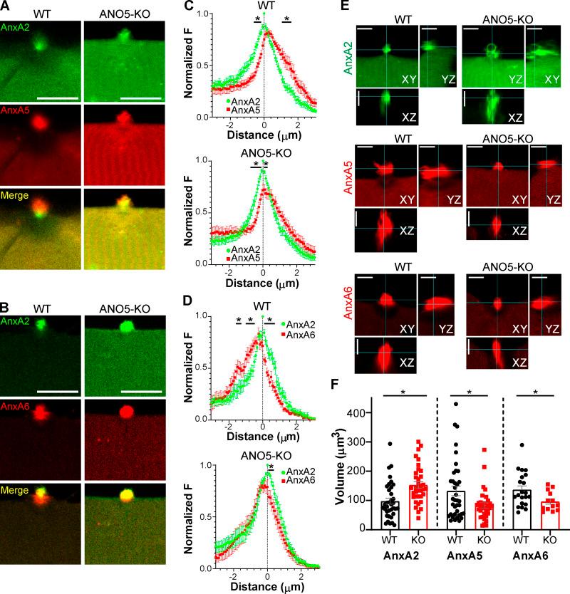
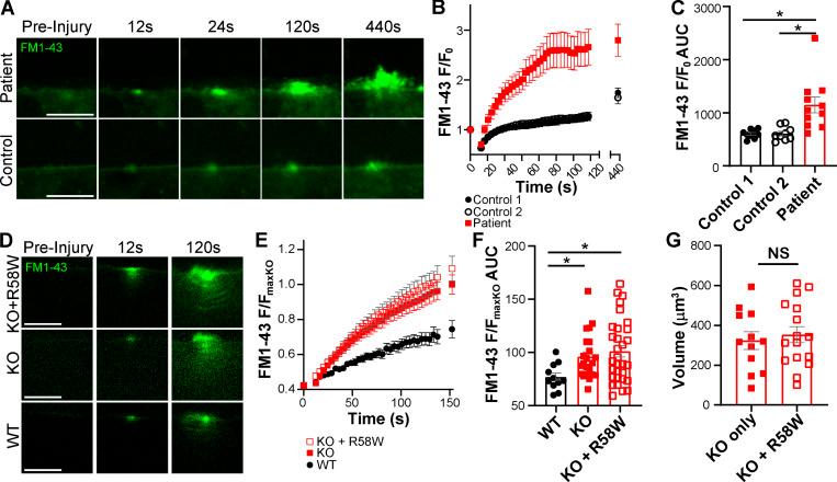
Mutations in ANO5 (TMEM16E) cause limb-girdle muscular dystrophy R12. Defective plasma membrane repair is a likely mechanism. Using myofibers from Ano5 knockout mice, we show that trafficking of several annexin proteins, which together form a cap at the site of injury, is altered upon loss of ANO5. Annexin A2 accumulates at the wound to nearly twice the level observed in WT fibers, while annexin A6 accumulation is substantially inhibited in the absence of ANO5. Appearance of annexins A1 and A5 at the cap is likewise diminished in the Ano5 knockout. These changes are correlated with an alteration in annexin repair cap fine structure and shedding of annexin-positive vesicles. We conclude that loss of annexin coordination during repair is disrupted in Ano5 knockout mice and underlies the defective repair phenotype. Although ANO5 is a phospholipid scramblase, abnormal repair is rescued by overexpression of a scramblase-defective ANO5 mutant, suggesting a novel, scramblase-independent role of ANO5 in repair.

摘要

ANO5(TMEM16E)突变导致肢带型肌营养不良症 R12。细胞膜修复缺陷可能是其发病机制。利用 Ano5 基因敲除小鼠的肌纤维,我们发现几种膜联蛋白(它们共同在损伤部位形成帽状结构)的运输在 ANO5 缺失时发生改变。Ano5 缺失时,膜联蛋白 A2 在伤口处的积累几乎是 WT 纤维的两倍,而膜联蛋白 A6 的积累则显著受到抑制。Ano5 敲除小鼠的膜联蛋白 A1 和 A5 在帽状结构处的出现也减少。这些变化与膜联蛋白修复帽状结构精细结构的改变以及膜联蛋白阳性囊泡的脱落有关。我们的结论是,在 Ano5 基因敲除小鼠中,修复过程中膜联蛋白的协调丧失,导致了修复缺陷表型。尽管 ANO5 是一种磷脂翻转酶,但通过过表达一种翻转酶缺陷的 ANO5 突变体可以挽救异常修复,这表明 ANO5 在修复中具有一种新型的、与翻转酶无关的作用。

https://cdn.ncbi.nlm.nih.gov/pmc/blobs/9dd4/7844426/bd24723d0307/JCB_202007059_FigS5.jpg
https://cdn.ncbi.nlm.nih.gov/pmc/blobs/9dd4/7844426/94f15d593068/JCB_202007059_Fig1.jpg
https://cdn.ncbi.nlm.nih.gov/pmc/blobs/9dd4/7844426/ba5933299ae4/JCB_202007059_Fig2.jpg
https://cdn.ncbi.nlm.nih.gov/pmc/blobs/9dd4/7844426/279f1be84f5e/JCB_202007059_FigS1.jpg
https://cdn.ncbi.nlm.nih.gov/pmc/blobs/9dd4/7844426/0766383f4f27/JCB_202007059_FigS2.jpg
https://cdn.ncbi.nlm.nih.gov/pmc/blobs/9dd4/7844426/c19287eda256/JCB_202007059_Fig3.jpg
https://cdn.ncbi.nlm.nih.gov/pmc/blobs/9dd4/7844426/c250909b118e/JCB_202007059_Fig4.jpg
https://cdn.ncbi.nlm.nih.gov/pmc/blobs/9dd4/7844426/b784cd88729b/JCB_202007059_Fig5.jpg
https://cdn.ncbi.nlm.nih.gov/pmc/blobs/9dd4/7844426/dc396a2dc09d/JCB_202007059_FigS3.jpg
https://cdn.ncbi.nlm.nih.gov/pmc/blobs/9dd4/7844426/904dfe815794/JCB_202007059_Fig6.jpg
https://cdn.ncbi.nlm.nih.gov/pmc/blobs/9dd4/7844426/c159c7dd8ba6/JCB_202007059_Fig7.jpg
https://cdn.ncbi.nlm.nih.gov/pmc/blobs/9dd4/7844426/0f86efb0dde6/JCB_202007059_FigS4.jpg
https://cdn.ncbi.nlm.nih.gov/pmc/blobs/9dd4/7844426/e28c93c9351e/JCB_202007059_Fig8.jpg
https://cdn.ncbi.nlm.nih.gov/pmc/blobs/9dd4/7844426/bd24723d0307/JCB_202007059_FigS5.jpg
https://cdn.ncbi.nlm.nih.gov/pmc/blobs/9dd4/7844426/94f15d593068/JCB_202007059_Fig1.jpg
https://cdn.ncbi.nlm.nih.gov/pmc/blobs/9dd4/7844426/ba5933299ae4/JCB_202007059_Fig2.jpg
https://cdn.ncbi.nlm.nih.gov/pmc/blobs/9dd4/7844426/279f1be84f5e/JCB_202007059_FigS1.jpg
https://cdn.ncbi.nlm.nih.gov/pmc/blobs/9dd4/7844426/0766383f4f27/JCB_202007059_FigS2.jpg
https://cdn.ncbi.nlm.nih.gov/pmc/blobs/9dd4/7844426/c19287eda256/JCB_202007059_Fig3.jpg
https://cdn.ncbi.nlm.nih.gov/pmc/blobs/9dd4/7844426/c250909b118e/JCB_202007059_Fig4.jpg
https://cdn.ncbi.nlm.nih.gov/pmc/blobs/9dd4/7844426/b784cd88729b/JCB_202007059_Fig5.jpg
https://cdn.ncbi.nlm.nih.gov/pmc/blobs/9dd4/7844426/dc396a2dc09d/JCB_202007059_FigS3.jpg
https://cdn.ncbi.nlm.nih.gov/pmc/blobs/9dd4/7844426/904dfe815794/JCB_202007059_Fig6.jpg
https://cdn.ncbi.nlm.nih.gov/pmc/blobs/9dd4/7844426/c159c7dd8ba6/JCB_202007059_Fig7.jpg
https://cdn.ncbi.nlm.nih.gov/pmc/blobs/9dd4/7844426/0f86efb0dde6/JCB_202007059_FigS4.jpg
https://cdn.ncbi.nlm.nih.gov/pmc/blobs/9dd4/7844426/e28c93c9351e/JCB_202007059_Fig8.jpg
https://cdn.ncbi.nlm.nih.gov/pmc/blobs/9dd4/7844426/bd24723d0307/JCB_202007059_FigS5.jpg

相似文献

1
ANO5 ensures trafficking of annexins in wounded myofibers.ANO5 确保了 annexins 在受伤肌纤维中的运输。
J Cell Biol. 2021 Mar 1;220(3). doi: 10.1083/jcb.202007059.
2
Sex differences in the involvement of skeletal and cardiac muscles in myopathic mice.肌肉疾病小鼠的骨骼肌和心肌受累的性别差异。
Am J Physiol Cell Physiol. 2022 Feb 1;322(2):C283-C295. doi: 10.1152/ajpcell.00350.2021. Epub 2022 Jan 12.
3
An actin-dependent annexin complex mediates plasma membrane repair in muscle.一种肌动蛋白依赖性膜联蛋白复合物介导肌肉中的质膜修复。
J Cell Biol. 2016 Jun 20;213(6):705-18. doi: 10.1083/jcb.201512022. Epub 2016 Jun 13.
4
Anoctamin 5/TMEM16E facilitates muscle precursor cell fusion.ANOCTAMIN 5/TMEM16E 促进肌肉前体细胞融合。
J Gen Physiol. 2018 Nov 5;150(11):1498-1509. doi: 10.1085/jgp.201812097. Epub 2018 Sep 26.
5
Defective membrane fusion and repair in Anoctamin5-deficient muscular dystrophy.ANO5基因缺陷型肌肉萎缩症中膜融合与修复功能缺陷
Hum Mol Genet. 2016 May 15;25(10):1900-1911. doi: 10.1093/hmg/ddw063. Epub 2016 Feb 23.
6
Anoctamin 5 Knockout Mouse Model Recapitulates LGMD2L Muscle Pathology and Offers Insight Into in vivo Functional Deficits.ANOCTAMIN 5 敲除小鼠模型再现 LGMD2L 肌肉病理,并深入了解体内功能缺陷。
J Neuromuscul Dis. 2021;8(s2):S243-S255. doi: 10.3233/JND-210720.
7
Development of muscular dystrophy in a CRISPR-engineered mutant rabbit model with frame-disrupting ANO5 mutations.CRISPR 基因编辑致 frame-disrupting ANO5 突变兔肌营养不良模型的建立。
Cell Death Dis. 2018 May 22;9(6):609. doi: 10.1038/s41419-018-0674-y.
8
Recombinant annexin A6 promotes membrane repair and protects against muscle injury.重组 annexin A6 促进膜修复并防止肌肉损伤。
J Clin Invest. 2019 Nov 1;129(11):4657-4670. doi: 10.1172/JCI128840.
9
Annexins and Membrane Repair Dysfunctions in Muscular Dystrophies.膜联蛋白与肌肉疾病中的膜修复功能障碍。
Int J Mol Sci. 2021 May 17;22(10):5276. doi: 10.3390/ijms22105276.
10
Annexin-A6 in Membrane Repair of Human Skeletal Muscle Cell: A Role in the Cap Subdomain. annexin-A6 在人骨骼肌细胞膜修复中的作用:在帽结构域中的作用。
Cells. 2020 Jul 21;9(7):1742. doi: 10.3390/cells9071742.

引用本文的文献

1
Muscular Dystrophies.肌肉萎缩症
Adv Exp Med Biol. 2025;1478:245-284. doi: 10.1007/978-3-031-88361-3_11.
2
Cellular wound healing: A two-step mechanism of plasma membrane repair by annexins and calpains.细胞伤口愈合:膜联蛋白和钙蛋白酶修复质膜的两步机制
J Cell Biol. 2025 Jul 7;224(7). doi: 10.1083/jcb.202505027. Epub 2025 Jun 18.
3
Revisiting the role of Annexins in membrane trafficking.重新审视膜联蛋白在膜运输中的作用。

本文引用的文献

1
Annexin A2 Mediates Dysferlin Accumulation and Muscle Cell Membrane Repair.膜联蛋白 A2 介导肌营养不良蛋白蓄积和肌细胞膜修复。
Cells. 2020 Aug 19;9(9):1919. doi: 10.3390/cells9091919.
2
Annexin A4 trimers are recruited by high membrane curvatures in giant plasma membrane vesicles.膜联蛋白 A4 三聚体通过巨大质膜囊泡的高膜曲率被招募。
Soft Matter. 2021 Jan 22;17(2):308-318. doi: 10.1039/d0sm00241k.
3
Interdisciplinary Synergy to Reveal Mechanisms of Annexin-Mediated Plasma Membrane Shaping and Repair.跨学科协同揭示膜联蛋白介导的质膜重塑和修复的机制。
Cell Mol Life Sci. 2025 Jun 13;82(1):230. doi: 10.1007/s00018-025-05780-z.
4
Mechanism of action and therapeutic value of anoctamin-1 in gastrointestinal cancers.anoctamin-1在胃肠道癌症中的作用机制及治疗价值
Front Immunol. 2025 May 6;16:1599100. doi: 10.3389/fimmu.2025.1599100. eCollection 2025.
5
Calpains orchestrate secretion of annexin-containing microvesicles during membrane repair.钙蛋白酶在膜修复过程中调控含膜联蛋白微囊泡的分泌。
J Cell Biol. 2025 Jul 7;224(7). doi: 10.1083/jcb.202408159. Epub 2025 May 16.
6
Anoctamin-5 deficiency enhances ATG9A-dependent autophagy, inducing osteogenesis and gnathodiaphyseal dysplasia-like bone formation. anoctamin-5缺乏增强了ATG9A依赖性自噬,诱导成骨作用和类似颌骨干发育异常的骨形成。
JCI Insight. 2025 Mar 11;10(8). doi: 10.1172/jci.insight.189817. eCollection 2025 Apr 22.
7
Activation of TMEM16E scramblase induces ligand independent growth factor receptor signaling and macropinocytosis for membrane repair.TMEM16E翻转酶的激活可诱导非配体依赖性生长因子受体信号传导和巨胞饮作用以进行膜修复。
Commun Biol. 2025 Jan 10;8(1):35. doi: 10.1038/s42003-025-07465-6.
8
Tenascin-C from the tissue microenvironment promotes muscle stem cell self-renewal through Annexin A2.来自组织微环境的肌腱蛋白-C通过膜联蛋白A2促进肌肉干细胞自我更新。
bioRxiv. 2024 Nov 1:2024.10.29.620732. doi: 10.1101/2024.10.29.620732.
9
Calpains Orchestrate Secretion of Annexin-containing Microvesicles during Membrane Repair.钙蛋白酶在膜修复过程中调控含膜联蛋白微囊泡的分泌。
bioRxiv. 2024 Sep 6:2024.09.05.611512. doi: 10.1101/2024.09.05.611512.
10
TMEM16 proteins: Ca‑activated chloride channels and phospholipid scramblases as potential drug targets (Review).TMEM16 蛋白:钙激活氯离子通道和磷脂翻转酶作为潜在的药物靶点(综述)。
Int J Mol Med. 2024 Oct;54(4). doi: 10.3892/ijmm.2024.5405. Epub 2024 Aug 2.
Cells. 2020 Apr 21;9(4):1029. doi: 10.3390/cells9041029.
4
TMEM16E/ANO5 mutations related to bone dysplasia or muscular dystrophy cause opposite effects on lipid scrambling.TMEM16E/ANO5 基因突变与骨发育不良或肌肉萎缩症有关,会对脂质翻转产生相反的影响。
Hum Mutat. 2020 Jun;41(6):1157-1170. doi: 10.1002/humu.24006. Epub 2020 Mar 18.
5
Critical Role of Lipid Scramblase TMEM16F in Phosphatidylserine Exposure and Repair of Plasma Membrane after Pore Formation.脂质翻转酶 TMEM16F 在孔隙形成后磷脂酰丝氨酸暴露和质膜修复中的关键作用。
Cell Rep. 2020 Jan 28;30(4):1129-1140.e5. doi: 10.1016/j.celrep.2019.12.066.
6
Deficiency of Anoctamin 5/TMEM16E causes nuclear positioning defect and impairs Ca signaling of differentiated C2C12 myotubes.膜联蛋白5/跨膜蛋白16E(Anoctamin 5/TMEM16E)缺乏会导致核定位缺陷,并损害分化的C2C12肌管的钙信号传导。
Korean J Physiol Pharmacol. 2019 Nov;23(6):539-547. doi: 10.4196/kjpp.2019.23.6.539. Epub 2019 Oct 24.
7
Annexins: players of single cell wound healing and regeneration.膜联蛋白:单细胞伤口愈合与再生的参与者
Commun Integr Biol. 2019 Oct 13;12(1):162-165. doi: 10.1080/19420889.2019.1676139. eCollection 2019.
8
Annexins and plasma membrane repair.膜联蛋白与质膜修复。
Curr Top Membr. 2019;84:43-65. doi: 10.1016/bs.ctm.2019.07.006. Epub 2019 Aug 5.
9
Recombinant annexin A6 promotes membrane repair and protects against muscle injury.重组 annexin A6 促进膜修复并防止肌肉损伤。
J Clin Invest. 2019 Nov 1;129(11):4657-4670. doi: 10.1172/JCI128840.
10
Dysregulated calcium homeostasis prevents plasma membrane repair in Anoctamin 5/TMEM16E-deficient patient muscle cells.钙稳态失调会阻碍 anoctamin 5/TMEM16E 缺陷型患者肌肉细胞的质膜修复。
Cell Death Discov. 2019 Jul 18;5:118. doi: 10.1038/s41420-019-0197-z. eCollection 2019.