• 文献检索
  • 文档翻译
  • 深度研究
  • 学术资讯
  • Suppr Zotero 插件Zotero 插件
  • 邀请有礼
  • 套餐&价格
  • 历史记录
应用&插件
Suppr Zotero 插件Zotero 插件浏览器插件Mac 客户端Windows 客户端微信小程序
定价
高级版会员购买积分包购买API积分包
服务
文献检索文档翻译深度研究API 文档MCP 服务
关于我们
关于 Suppr公司介绍联系我们用户协议隐私条款
关注我们

Suppr 超能文献

核心技术专利:CN118964589B侵权必究
粤ICP备2023148730 号-1Suppr @ 2026

文献检索

告别复杂PubMed语法,用中文像聊天一样搜索,搜遍4000万医学文献。AI智能推荐,让科研检索更轻松。

立即免费搜索

文件翻译

保留排版,准确专业,支持PDF/Word/PPT等文件格式,支持 12+语言互译。

免费翻译文档

深度研究

AI帮你快速写综述,25分钟生成高质量综述,智能提取关键信息,辅助科研写作。

立即免费体验

整合空间基因组学揭示了单细胞的全局结构。

Integrated spatial genomics reveals global architecture of single nuclei.

机构信息

Division of Biology and Biological Engineering, California Institute of Technology, Pasadena, CA, USA.

Department of Biostatistics and Computational Biology, Dana-Farber Cancer Institute and Harvard T.H.Chan School of Public Health, Boston, MA, USA.

出版信息

Nature. 2021 Feb;590(7845):344-350. doi: 10.1038/s41586-020-03126-2. Epub 2021 Jan 27.

DOI:10.1038/s41586-020-03126-2
PMID:33505024
原文链接:https://pmc.ncbi.nlm.nih.gov/articles/PMC7878433/
Abstract

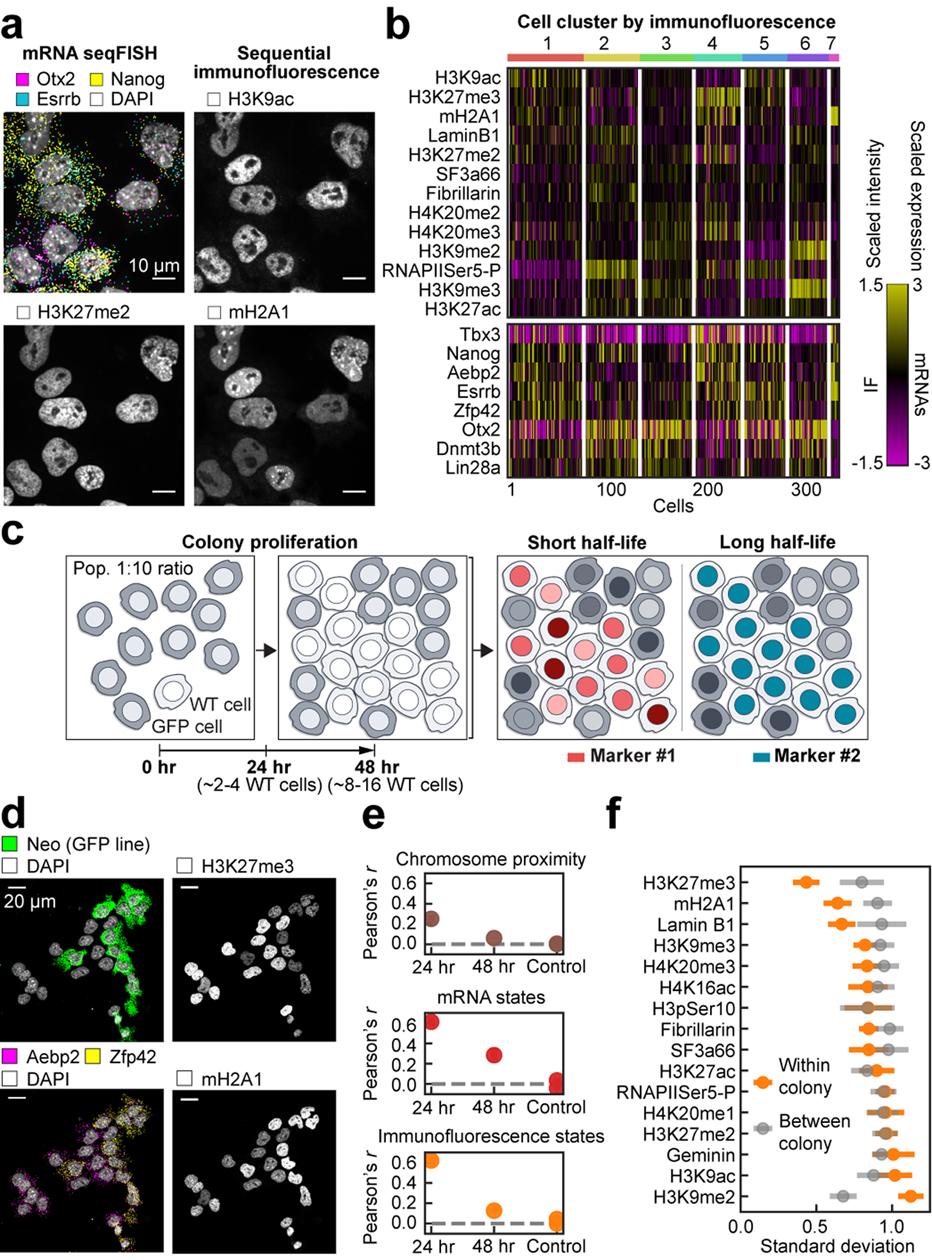
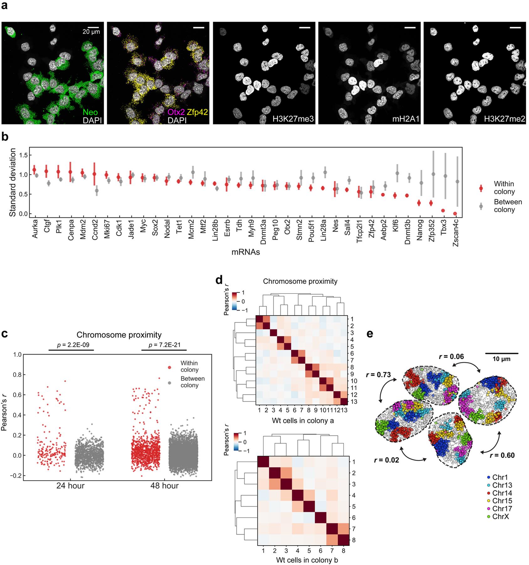
Identifying the relationships between chromosome structures, nuclear bodies, chromatin states and gene expression is an overarching goal of nuclear-organization studies. Because individual cells appear to be highly variable at all these levels, it is essential to map different modalities in the same cells. Here we report the imaging of 3,660 chromosomal loci in single mouse embryonic stem (ES) cells using DNA seqFISH+, along with 17 chromatin marks and subnuclear structures by sequential immunofluorescence and the expression profile of 70 RNAs. Many loci were invariably associated with immunofluorescence marks in single mouse ES cells. These loci form 'fixed points' in the nuclear organizations of single cells and often appear on the surfaces of nuclear bodies and zones defined by combinatorial chromatin marks. Furthermore, highly expressed genes appear to be pre-positioned to active nuclear zones, independent of bursting dynamics in single cells. Our analysis also uncovered several distinct mouse ES cell subpopulations with characteristic combinatorial chromatin states. Using clonal analysis, we show that the global levels of some chromatin marks, such as H3 trimethylation at lysine 27 (H3K27me3) and macroH2A1 (mH2A1), are heritable over at least 3-4 generations, whereas other marks fluctuate on a faster time scale. This seqFISH+-based spatial multimodal approach can be used to explore nuclear organization and cell states in diverse biological systems.

摘要

鉴定染色体结构、核体、染色质状态和基因表达之间的关系是核组织研究的首要目标。由于单个细胞在所有这些层面上似乎都具有高度的可变性,因此在同一细胞中绘制不同的模态至关重要。在这里,我们报告了使用 DNA seqFISH+在单个小鼠胚胎干细胞 (ES) 中成像 3660 个染色体位点,以及通过顺序免疫荧光和 70 个 RNA 的表达谱检测 17 个染色质标记和亚核结构。许多位点在单个小鼠 ES 细胞中始终与免疫荧光标记相关联。这些位点在单个细胞的核组织中形成“固定点”,并且经常出现在核体表面和组合染色质标记定义的区域上。此外,高表达基因似乎预先定位于活性核区,而与单个细胞中的爆发动力学无关。我们的分析还揭示了几个具有特征性组合染色质状态的不同小鼠 ES 细胞亚群。通过克隆分析,我们表明,某些染色质标记(如赖氨酸 27 上的组蛋白 H3 三甲基化 (H3K27me3) 和巨组蛋白 A1 (mH2A1))的全局水平至少在 3-4 代内是可遗传的,而其他标记则在更快的时间尺度上波动。这种基于 seqFISH+的空间多模态方法可用于探索不同生物系统中的核组织和细胞状态。

https://cdn.ncbi.nlm.nih.gov/pmc/blobs/a4c9/7878433/4bca62eea9e7/nihms-1655948-f0004.jpg
https://cdn.ncbi.nlm.nih.gov/pmc/blobs/a4c9/7878433/f000596e3ff8/nihms-1655948-f0005.jpg
https://cdn.ncbi.nlm.nih.gov/pmc/blobs/a4c9/7878433/6d26bd7ed2bc/nihms-1655948-f0006.jpg
https://cdn.ncbi.nlm.nih.gov/pmc/blobs/a4c9/7878433/4b84851de583/nihms-1655948-f0007.jpg
https://cdn.ncbi.nlm.nih.gov/pmc/blobs/a4c9/7878433/1352d2006440/nihms-1655948-f0008.jpg
https://cdn.ncbi.nlm.nih.gov/pmc/blobs/a4c9/7878433/df293da8a209/nihms-1655948-f0009.jpg
https://cdn.ncbi.nlm.nih.gov/pmc/blobs/a4c9/7878433/db9cd1f10955/nihms-1655948-f0010.jpg
https://cdn.ncbi.nlm.nih.gov/pmc/blobs/a4c9/7878433/f625f5c2ae76/nihms-1655948-f0011.jpg
https://cdn.ncbi.nlm.nih.gov/pmc/blobs/a4c9/7878433/a96ffd98bf5f/nihms-1655948-f0012.jpg
https://cdn.ncbi.nlm.nih.gov/pmc/blobs/a4c9/7878433/a22543f7e86a/nihms-1655948-f0013.jpg
https://cdn.ncbi.nlm.nih.gov/pmc/blobs/a4c9/7878433/a95d16116d06/nihms-1655948-f0014.jpg
https://cdn.ncbi.nlm.nih.gov/pmc/blobs/a4c9/7878433/34b90dee028f/nihms-1655948-f0001.jpg
https://cdn.ncbi.nlm.nih.gov/pmc/blobs/a4c9/7878433/b73e95f6d227/nihms-1655948-f0002.jpg
https://cdn.ncbi.nlm.nih.gov/pmc/blobs/a4c9/7878433/0bec7de4774e/nihms-1655948-f0003.jpg
https://cdn.ncbi.nlm.nih.gov/pmc/blobs/a4c9/7878433/4bca62eea9e7/nihms-1655948-f0004.jpg
https://cdn.ncbi.nlm.nih.gov/pmc/blobs/a4c9/7878433/f000596e3ff8/nihms-1655948-f0005.jpg
https://cdn.ncbi.nlm.nih.gov/pmc/blobs/a4c9/7878433/6d26bd7ed2bc/nihms-1655948-f0006.jpg
https://cdn.ncbi.nlm.nih.gov/pmc/blobs/a4c9/7878433/4b84851de583/nihms-1655948-f0007.jpg
https://cdn.ncbi.nlm.nih.gov/pmc/blobs/a4c9/7878433/1352d2006440/nihms-1655948-f0008.jpg
https://cdn.ncbi.nlm.nih.gov/pmc/blobs/a4c9/7878433/df293da8a209/nihms-1655948-f0009.jpg
https://cdn.ncbi.nlm.nih.gov/pmc/blobs/a4c9/7878433/db9cd1f10955/nihms-1655948-f0010.jpg
https://cdn.ncbi.nlm.nih.gov/pmc/blobs/a4c9/7878433/f625f5c2ae76/nihms-1655948-f0011.jpg
https://cdn.ncbi.nlm.nih.gov/pmc/blobs/a4c9/7878433/a96ffd98bf5f/nihms-1655948-f0012.jpg
https://cdn.ncbi.nlm.nih.gov/pmc/blobs/a4c9/7878433/a22543f7e86a/nihms-1655948-f0013.jpg
https://cdn.ncbi.nlm.nih.gov/pmc/blobs/a4c9/7878433/a95d16116d06/nihms-1655948-f0014.jpg
https://cdn.ncbi.nlm.nih.gov/pmc/blobs/a4c9/7878433/34b90dee028f/nihms-1655948-f0001.jpg
https://cdn.ncbi.nlm.nih.gov/pmc/blobs/a4c9/7878433/b73e95f6d227/nihms-1655948-f0002.jpg
https://cdn.ncbi.nlm.nih.gov/pmc/blobs/a4c9/7878433/0bec7de4774e/nihms-1655948-f0003.jpg
https://cdn.ncbi.nlm.nih.gov/pmc/blobs/a4c9/7878433/4bca62eea9e7/nihms-1655948-f0004.jpg

相似文献

1
Integrated spatial genomics reveals global architecture of single nuclei.整合空间基因组学揭示了单细胞的全局结构。
Nature. 2021 Feb;590(7845):344-350. doi: 10.1038/s41586-020-03126-2. Epub 2021 Jan 27.
2
Dynamics and Spatial Genomics of the Nascent Transcriptome by Intron seqFISH.通过内含子 seqFISH 研究新生转录组的动态和空间基因组学。
Cell. 2018 Jul 12;174(2):363-376.e16. doi: 10.1016/j.cell.2018.05.035. Epub 2018 Jun 7.
3
Sequential ChIP-bisulfite sequencing enables direct genome-scale investigation of chromatin and DNA methylation cross-talk.序贯 ChIP-亚硫酸氢盐测序能够直接在全基因组范围内研究染色质和 DNA 甲基化的相互作用。
Genome Res. 2012 Jun;22(6):1128-38. doi: 10.1101/gr.133728.111. Epub 2012 Mar 30.
4
Genome-Scale Imaging of the 3D Organization and Transcriptional Activity of Chromatin.基因组规模的染色质三维组织和转录活性成像。
Cell. 2020 Sep 17;182(6):1641-1659.e26. doi: 10.1016/j.cell.2020.07.032. Epub 2020 Aug 20.
5
Parental-to-embryo switch of chromosome organization in early embryogenesis.胚胎早期发育中亲代到胚胎的染色体组织转换。
Nature. 2020 Apr;580(7801):142-146. doi: 10.1038/s41586-020-2125-z. Epub 2020 Mar 25.
6
Single-cell nuclear architecture across cell types in the mouse brain.单细胞细胞核结构在小鼠大脑中的多种细胞类型中。
Science. 2021 Oct 29;374(6567):586-594. doi: 10.1126/science.abj1966. Epub 2021 Sep 30.
7
Systems Level Analysis of Histone H3 Post-translational Modifications (PTMs) Reveals Features of PTM Crosstalk in Chromatin Regulation.组蛋白H3翻译后修饰(PTM)的系统水平分析揭示了染色质调控中PTM串扰的特征。
Mol Cell Proteomics. 2016 Aug;15(8):2715-29. doi: 10.1074/mcp.M115.054460. Epub 2016 Jun 14.
8
Inter-chromosomal contact networks provide insights into Mammalian chromatin organization.染色体间接触网络为深入了解哺乳动物染色质组织提供了线索。
PLoS One. 2015 May 11;10(5):e0126125. doi: 10.1371/journal.pone.0126125. eCollection 2015.
9
Cell-cycle dynamics of chromosomal organization at single-cell resolution.单细胞分辨率下染色体组织的细胞周期动力学
Nature. 2017 Jul 5;547(7661):61-67. doi: 10.1038/nature23001.
10
Progressive polycomb assembly on H3K27me3 compartments generates polycomb bodies with developmentally regulated motion.在 H3K27me3 隔室上进行的渐进多梳组装产生了具有发育调节运动的多梳体。
PLoS Genet. 2012 Jan;8(1):e1002465. doi: 10.1371/journal.pgen.1002465. Epub 2012 Jan 19.

引用本文的文献

1
FAIR sharing of Chromatin Tracing datasets using the newly developed 4DN FISH Omics Format.使用新开发的4DN FISH组学格式公平共享染色质追踪数据集。
ArXiv. 2025 Aug 21:arXiv:2508.13255v2.
2
Spatial Transcriptomics Decodes Breast Cancer Microenvironment Heterogeneity: From Multidimensional Dynamic Profiling to Precision Therapy Blueprint Construction.空间转录组学解码乳腺癌微环境异质性:从多维动态分析到精准治疗蓝图构建
Biomolecules. 2025 Jul 24;15(8):1067. doi: 10.3390/biom15081067.
3
Measurement of Spatial Contact Map Using Sequential FISH.

本文引用的文献

1
Genome-Scale Imaging of the 3D Organization and Transcriptional Activity of Chromatin.基因组规模的染色质三维组织和转录活性成像。
Cell. 2020 Sep 17;182(6):1641-1659.e26. doi: 10.1016/j.cell.2020.07.032. Epub 2020 Aug 20.
2
3D mapping and accelerated super-resolution imaging of the human genome using in situ sequencing.利用原位测序对人类基因组进行 3D 图谱绘制和加速超分辨率成像。
Nat Methods. 2020 Aug;17(8):822-832. doi: 10.1038/s41592-020-0890-0. Epub 2020 Jul 27.
3
Single-cell multimodal omics: the power of many.单细胞多组学:众多个体的力量。
使用序列荧光原位杂交技术测量空间接触图谱
Methods Mol Biol. 2025;2958:327-341. doi: 10.1007/978-1-0716-4714-1_20.
4
Tracing the evolution of single-cell 3D genomes in Kras-driven cancers.追踪Kras驱动的癌症中单细胞3D基因组的演变。
Nat Genet. 2025 Aug 18. doi: 10.1038/s41588-025-02297-w.
5
Image-based 3D genomics through chromatin tracing.通过染色质追踪实现基于图像的三维基因组学。
Nat Rev Methods Primers. 2024;4. doi: 10.1038/s43586-024-00354-y. Epub 2024 Oct 24.
6
Nanoscale 3D DNA tracing in non-denatured cells resolves the Cohesin-dependent loop architecture of the genome in situ.非变性细胞中的纳米级三维DNA追踪原位解析了基因组中依赖黏连蛋白的环状结构。
Nat Commun. 2025 Jul 19;16(1):6673. doi: 10.1038/s41467-025-61689-y.
7
Deep learning-based high-resolution time inference for deciphering dynamic gene regulation from fixed embryos.基于深度学习的高分辨率时间推断,用于从固定胚胎中解读动态基因调控。
Nat Commun. 2025 Jul 16;16(1):6565. doi: 10.1038/s41467-025-61907-7.
8
OLIVE Provides Rapid Visualization and Analysis of Chromatin Tracing Experiments.OLIVE可对染色质追踪实验进行快速可视化和分析。
bioRxiv. 2025 Jun 20:2025.06.18.660347. doi: 10.1101/2025.06.18.660347.
9
Non-disruptive 3D profiling of combinations of epigenetic marks in single cells.单细胞中表观遗传标记组合的非破坏性三维分析。
bioRxiv. 2025 Jun 17:2025.06.13.659535. doi: 10.1101/2025.06.13.659535.
10
ER tethering and active transport govern condensate diffusion during hyperosmotic stress.内质网拴系和主动运输在高渗应激期间调控凝聚物扩散。
bioRxiv. 2025 Jun 17:2025.06.13.659610. doi: 10.1101/2025.06.13.659610.
Nat Methods. 2020 Jan;17(1):11-14. doi: 10.1038/s41592-019-0691-5.
4
Normalization and variance stabilization of single-cell RNA-seq data using regularized negative binomial regression.使用正则化负二项式回归进行单细胞 RNA-seq 数据的归一化和方差稳定化。
Genome Biol. 2019 Dec 23;20(1):296. doi: 10.1186/s13059-019-1874-1.
5
Methods for mapping 3D chromosome architecture.3D 染色体构象的绘图方法。
Nat Rev Genet. 2020 Apr;21(4):207-226. doi: 10.1038/s41576-019-0195-2. Epub 2019 Dec 17.
6
Evaluating phase separation in live cells: diagnosis, caveats, and functional consequences.评估活细胞中的相分离:诊断、注意事项和功能后果。
Genes Dev. 2019 Dec 1;33(23-24):1619-1634. doi: 10.1101/gad.331520.119. Epub 2019 Oct 8.
7
Molecular basis and biological function of variability in spatial genome organization.空间基因组组织变异性的分子基础和生物学功能。
Science. 2019 Sep 6;365(6457). doi: 10.1126/science.aaw9498.
8
Mapping chromatin modifications at the single cell level.在单细胞水平上绘制染色质修饰图。
Development. 2019 Jun 27;146(12):dev170217. doi: 10.1242/dev.170217.
9
Comprehensive Integration of Single-Cell Data.单细胞数据的综合整合。
Cell. 2019 Jun 13;177(7):1888-1902.e21. doi: 10.1016/j.cell.2019.05.031. Epub 2019 Jun 6.
10
From Louvain to Leiden: guaranteeing well-connected communities.从鲁汶到莱顿:保障互联互通的社区。
Sci Rep. 2019 Mar 26;9(1):5233. doi: 10.1038/s41598-019-41695-z.