Suppr超能文献

水稻转录组分析揭示组织发育过程中的长链非编码RNA/环状RNA调控

Analysis of Rice Transcriptome Reveals the LncRNA/CircRNA Regulation in Tissue Development.

作者信息

Zhou Run, Sanz-Jimenez Pablo, Zhu Xi-Tong, Feng Jia-Wu, Shao Lin, Song Jia-Ming, Chen Ling-Ling

机构信息

National Key Laboratory of Crop Genetic Improvement, College of Informatics, Huazhong Agricultural University, Wuhan, 430070, People's Republic of China.

College of Life Science and Technology, Guangxi University, Nanning, 530004, People's Republic of China.

出版信息

Rice (N Y). 2021 Jan 28;14(1):14. doi: 10.1186/s12284-021-00455-2.

Abstract

BACKGROUND

Long non-coding RNAs (lncRNAs) and circular RNAs (circRNAs) can play important roles in many biological processes. However, no study of the influence of epigenetics factors or the 3D structure of the genome in their regulation is available in plants.

RESULTS

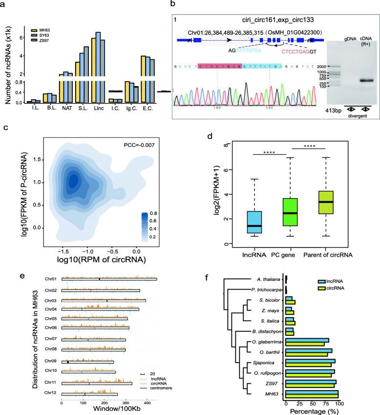
In the current analysis, we identified a total of 15,122 lncRNAs and 7902 circRNAs in three tissues (root, leaf and panicle) in the rice varieties Minghui 63, Zhenshan 97 and their hybrid Shanyou 63. More than 73% of these lncRNAs and parental genes of circRNAs (P-circRNAs) are shared among Oryza sativa with high expression specificity. We found that, compared with protein-coding genes, the loci of these lncRNAs have higher methylation levels and the loci of circRNAs tend to locate in the middle of genes with high CG and CHG methylation. Meanwhile, the activated lncRNAs and P-circRNAs are mainly transcribed from demethylated regions containing CHH methylation. In addition, ~ 53% lncRNAs and ~ 15% P-circRNAs are associated with transposable elements (TEs), especially miniature inverted-repeat transposable elements and RC/Helitron. We didn't find correlation between the expression of lncRNAs and histone modifications; however, we found that the binding strength and interaction of RNAPII significantly affects lncRNA expression. Interestingly, P-circRNAs tend to combine active histone modifications. Finally, we found that lncRNAs and circRNAs acting as competing-endogenous RNAs have the potential to regulate the expression of genes, such as osa-156 l-5p (related to yield) and osa-miR444a-3p (related to N/P metabolism) confirmed through dual-luciferase reporter assays, with important roles in the growth and development of rice, laying a foundation for future rice breeding analyses.

CONCLUSIONS

In conclusion, our study comprehensively analyzed the important regulatory roles of lncRNA/circRNA in the tissue development of Indica rice from multiple perspectives.

摘要

背景

长链非编码RNA(lncRNA)和环状RNA(circRNA)在许多生物学过程中发挥重要作用。然而,目前尚无关于表观遗传因素或基因组三维结构对植物中这些RNA调控影响的研究。

结果

在当前分析中,我们在水稻品种明恢63、珍汕97及其杂交种汕优63的三个组织(根、叶和穗)中总共鉴定出15122个lncRNA和7902个circRNA。这些lncRNA和circRNA的亲本基因(P-circRNA)中有超过73%在水稻品种间共享,且具有高表达特异性。我们发现,与蛋白质编码基因相比,这些lncRNA的位点具有更高的甲基化水平,而circRNA的位点倾向于定位在具有高CG和CHG甲基化的基因中间。同时,被激活的lncRNA和P-circRNA主要从含有CHH甲基化的去甲基化区域转录而来。此外,约53%的lncRNA和15%的P-circRNA与转座元件(TE)相关,尤其是微型反向重复转座元件和RC/Helitron。我们未发现lncRNA表达与组蛋白修饰之间存在相关性;然而,我们发现RNA聚合酶II(RNAPII)的结合强度和相互作用显著影响lncRNA表达。有趣的是,P-circRNA倾向于结合活性组蛋白修饰。最后,我们发现作为竞争性内源RNA的lncRNA和circRNA具有调控基因表达的潜力,例如通过双荧光素酶报告基因检测证实的osa-156 l-5p(与产量相关)和osa-miR444a-3p(与氮/磷代谢相关),它们在水稻生长发育中起重要作用,为未来水稻育种分析奠定了基础。

结论

总之,我们的研究从多个角度全面分析了lncRNA/circRNA在籼稻组织发育中的重要调控作用。

https://cdn.ncbi.nlm.nih.gov/pmc/blobs/7a1d/7843763/f58ede608335/12284_2021_455_Fig1_HTML.jpg

文献AI研究员

20分钟写一篇综述,助力文献阅读效率提升50倍。

立即体验

用中文搜PubMed

大模型驱动的PubMed中文搜索引擎

马上搜索

文档翻译

学术文献翻译模型,支持多种主流文档格式。

立即体验