Suppr超能文献

lncMGPF 是肌肉生长和再生的新型正调控因子。

lncMGPF is a novel positive regulator of muscle growth and regeneration.

机构信息

Key Laboratory of Swine Genetics and Breeding of Ministry of Agriculture and Rural Affairs & Key Laboratory of Agriculture Animal Genetics, Breeding and Reproduction of Ministry of Education, College of Animal Science and Technology, Huazhong Agricultural University, Wuhan, China.

Department of Basic Veterinary Medicine, College of Veterinary Medicine, Huazhong Agricultural University, Wuhan, China.

出版信息

J Cachexia Sarcopenia Muscle. 2020 Dec;11(6):1723-1746. doi: 10.1002/jcsm.12623. Epub 2020 Sep 20.

Abstract

BACKGROUND

Long non-coding RNAs (lncRNAs) play critical regulatory roles in diverse biological processes and diseases. While a large number of lncRNAs have been identified in skeletal muscles until now, their function and underlying mechanisms in skeletal myogenesis remain largely unclear.

METHODS

We characterized a novel functional lncRNA designated lncMGPF (lncRNA muscle growth promoting factor) using RACE, Northern blot, fluorescence in situ hybridization and quantitative real-time PCR. Its function was determined by gene overexpression, interference, and knockout experiments in C2C12 myoblasts, myogenic progenitor cells, and an animal model. The molecular mechanism by which lncMGPF regulates muscle differentiation was mainly examined by cotransfection experiments, luciferase reporter assay, RNA immunoprecipitation, RNA pull-down, and RNA stability analyses.

RESULTS

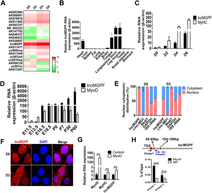
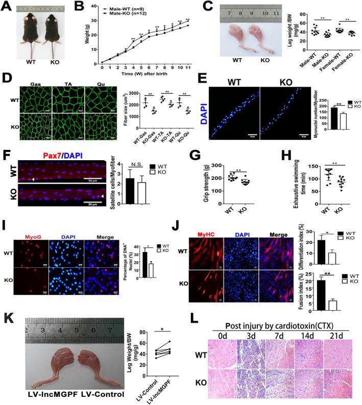
We report that lncMGPF, which is highly expressed in muscles and positively regulated by myoblast determination factor (MyoD), promotes myogenic differentiation of muscle cells in vivo and in vitro. lncMGPF knockout in mice substantially decreases growth rate, reduces muscle mass, and impairs muscle regeneration. Overexpression of lncMGPF in muscles can rescue the muscle phenotype of knockout mice and promote muscle growth of wild-type mice. Mechanistically, lncMGPF promotes muscle differentiation by acting as a molecular sponge of miR-135a-5p and thus increasing the expression of myocyte enhancer factor 2C (MEF2C), as well as by enhancing human antigen R-mediated messenger RNA stabilization of myogenic regulatory genes such as MyoD and myogenin (MyoG). We confirm that pig lncRNA AK394747 and human lncRNA MT510647 are homologous to mouse lncMGPF, with conserved function and mechanism during myogenesis.

CONCLUSIONS

Our data reveal that lncMGPF is a novel positive regulator of myogenic differentiation, muscle growth and regeneration in mice, pigs, and humans.

摘要

背景

长非编码 RNA(lncRNA)在多种生物过程和疾病中发挥关键的调控作用。尽管迄今为止已经在骨骼肌中鉴定出大量的 lncRNA,但它们在骨骼肌生成中的功能和潜在机制在很大程度上仍不清楚。

方法

我们使用 RACE、Northern blot、荧光原位杂交和定量实时 PCR 技术对一种新型功能性 lncRNA 进行了鉴定,将其命名为 lncMGPF(lncRNA 肌肉生长促进因子)。通过基因过表达、干扰和敲除实验,在 C2C12 成肌细胞、成肌祖细胞和动物模型中研究了其功能。通过共转染实验、荧光素酶报告基因检测、RNA 免疫沉淀、RNA 下拉和 RNA 稳定性分析,主要研究了 lncMGPF 调节肌肉分化的分子机制。

结果

我们报告称,lncMGPF 在肌肉中高度表达,并受成肌决定因子(MyoD)正向调控,可促进体内和体外的肌细胞成肌分化。小鼠的 lncMGPF 敲除显著降低了生长速度,减少了肌肉质量,并损害了肌肉再生。lncMGPF 在肌肉中的过表达可以挽救敲除小鼠的肌肉表型,并促进野生型小鼠的肌肉生长。在机制上,lncMGPF 通过作为 miR-135a-5p 的分子海绵发挥作用,从而增加肌细胞增强因子 2C(MEF2C)的表达,并增强人抗原 R 介导的肌生成调节基因(如 MyoD 和肌生成素(MyoG))的信使 RNA 稳定性,从而促进肌肉分化。我们证实猪 lncRNA AK394747 和人 lncRNA MT510647 与小鼠 lncMGPF 同源,在肌肉生成中具有保守的功能和机制。

结论

我们的数据表明,lncMGPF 是一种新型的正调节因子,可促进小鼠、猪和人成肌分化、肌肉生长和再生。

https://cdn.ncbi.nlm.nih.gov/pmc/blobs/cb94/7749533/d817ad2cea5b/JCSM-11-1723-g001.jpg

文献AI研究员

20分钟写一篇综述,助力文献阅读效率提升50倍。

立即体验

用中文搜PubMed

大模型驱动的PubMed中文搜索引擎

马上搜索

文档翻译

学术文献翻译模型,支持多种主流文档格式。

立即体验