• 文献检索
  • 文档翻译
  • 深度研究
  • 学术资讯
  • Suppr Zotero 插件Zotero 插件
  • 邀请有礼
  • 套餐&价格
  • 历史记录
应用&插件
Suppr Zotero 插件Zotero 插件浏览器插件Mac 客户端Windows 客户端微信小程序
定价
高级版会员购买积分包购买API积分包
服务
文献检索文档翻译深度研究API 文档MCP 服务
关于我们
关于 Suppr公司介绍联系我们用户协议隐私条款
关注我们

Suppr 超能文献

核心技术专利:CN118964589B侵权必究
粤ICP备2023148730 号-1Suppr @ 2026

文献检索

告别复杂PubMed语法,用中文像聊天一样搜索,搜遍4000万医学文献。AI智能推荐,让科研检索更轻松。

立即免费搜索

文件翻译

保留排版,准确专业,支持PDF/Word/PPT等文件格式,支持 12+语言互译。

免费翻译文档

深度研究

AI帮你快速写综述,25分钟生成高质量综述,智能提取关键信息,辅助科研写作。

立即免费体验

Circ_0000020通过靶向miR-142-5p提高PIK3CA的表达并促进胶质瘤细胞的恶性表型。

Circ_0000020 elevates the expression of PIK3CA and facilitates the malignant phenotypes of glioma cells via targeting miR-142-5p.

作者信息

Wang Xu, Zhu Yaozu

机构信息

Department of Neurosurgery, Xiangyang Central Hospital, Affiliated Hospital of Hubei University of Arts and Science, Jingzhou Street No. 136, Xiangyang, 441021, Hubei, China.

出版信息

Cancer Cell Int. 2021 Jan 28;21(1):79. doi: 10.1186/s12935-021-01767-5.

DOI:10.1186/s12935-021-01767-5
PMID:33509213
原文链接:https://pmc.ncbi.nlm.nih.gov/articles/PMC7841906/
Abstract

BACKGROUND

Multiple circular RNAs (circRNAs) have been recently described as crucial oncogenic factors or tumor suppressors. This study aimed to investigate the role of circ_0000020 in glioma progression.

METHODS

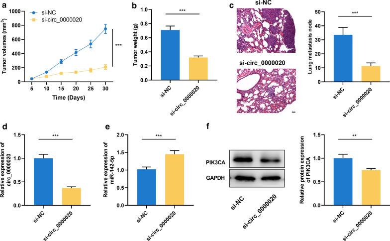
Circ_0000020 and miR-142-5p expressions in glioma samples were assessed through qRT-PCR, and then the association between pathological indexes and circ_0000020 expressions was analyzed. Functional experiment was performed with human glioma cell lines U251 and U87. Gain-of-function and loss-of-function models were established. CCK-8 assay was used to detect glioma cell proliferation. Transwell assay was used to examine glioma cell migration and invasion. The regulatory relationships among circ_0000020, miR-142-5p and phosphatidylinositol 3-kinase C (PIK3CA) were investigated by bioinformatics analysis, luciferase reporter assay, qRT-PCR and Western blot. In vivo tumorigenesis assay was performed with nude mice to further validate the demonstrations of in vitro experiments.

RESULTS

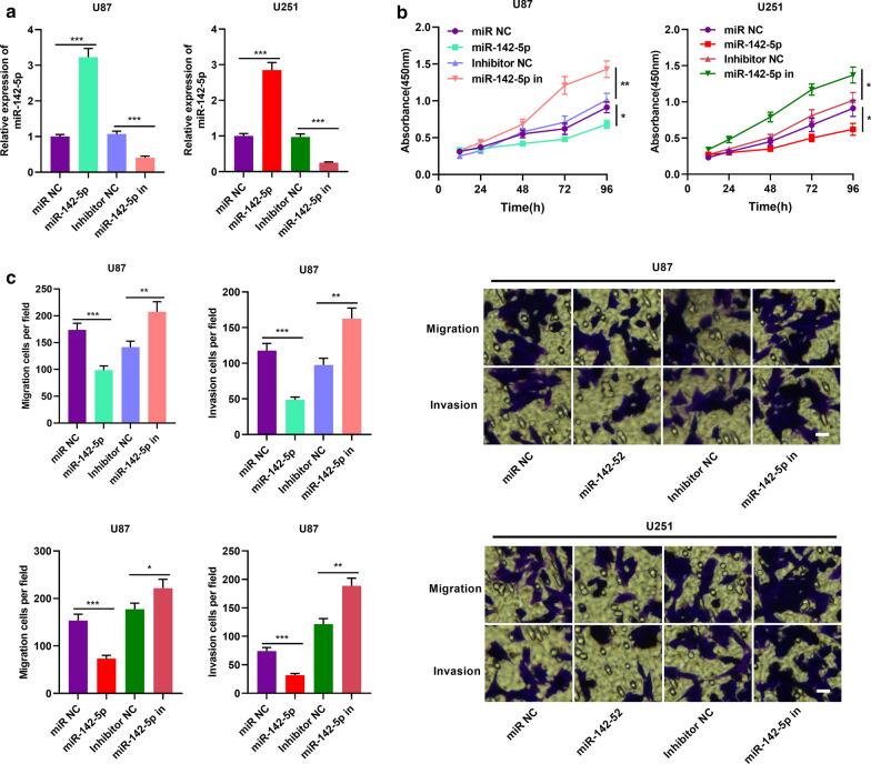
Circ_0000020 expression in glioma samples was remarkably increased compared with that in normal brain tissues and its high expression was associated with unfavorable pathological indexes. Circ_0000020 overexpression remarkably accelerated proliferation, migration and invasion of glioma cells. Accordingly, circ_0000020 knockdown suppressed the malignant phenotypes of glioma cells. Circ_0000020 overexpression significantly reduced miR-142-5p expression by sponging it, and circ_0000020 could enhance the expression of PIK3CA, which was a target gene of miR-142-5p.

CONCLUSIONS

Circ_0000020 promotes glioma progression via miR-142-5p/PIK3CA axis.

摘要

背景

最近有研究表明,多种环状RNA(circRNA)是关键的致癌因子或肿瘤抑制因子。本研究旨在探讨circ_0000020在胶质瘤进展中的作用。

方法

通过qRT-PCR评估胶质瘤样本中circ_0000020和miR-142-5p的表达,然后分析病理指标与circ_0000020表达之间的关联。利用人胶质瘤细胞系U251和U87进行功能实验。建立功能获得和功能缺失模型。采用CCK-8法检测胶质瘤细胞增殖。采用Transwell法检测胶质瘤细胞迁移和侵袭能力。通过生物信息学分析、荧光素酶报告基因检测、qRT-PCR和蛋白质免疫印迹法研究circ_0000020、miR-142-5p和磷脂酰肌醇3-激酶C(PIK3CA)之间的调控关系。用裸鼠进行体内成瘤实验,进一步验证体外实验结果。

结果

与正常脑组织相比,胶质瘤样本中circ_0000020表达显著升高,其高表达与不良病理指标相关。circ_0000020过表达显著促进胶质瘤细胞的增殖、迁移和侵袭。相应地,circ_0000020敲低抑制了胶质瘤细胞的恶性表型。circ_0000020过表达通过海绵吸附显著降低miR-142-5p表达,且circ_0000020可增强PIK3CA的表达,PIK3CA是miR-142-5p的靶基因。

结论

circ_000

https://cdn.ncbi.nlm.nih.gov/pmc/blobs/c5d4/7841906/023db8a576cd/12935_2021_1767_Fig7_HTML.jpg
https://cdn.ncbi.nlm.nih.gov/pmc/blobs/c5d4/7841906/8c1c4ef5267e/12935_2021_1767_Fig1_HTML.jpg
https://cdn.ncbi.nlm.nih.gov/pmc/blobs/c5d4/7841906/774d28f7101f/12935_2021_1767_Fig2_HTML.jpg
https://cdn.ncbi.nlm.nih.gov/pmc/blobs/c5d4/7841906/4b9754081d90/12935_2021_1767_Fig3_HTML.jpg
https://cdn.ncbi.nlm.nih.gov/pmc/blobs/c5d4/7841906/3d59e87d43f9/12935_2021_1767_Fig4_HTML.jpg
https://cdn.ncbi.nlm.nih.gov/pmc/blobs/c5d4/7841906/bcc16b0d4681/12935_2021_1767_Fig5_HTML.jpg
https://cdn.ncbi.nlm.nih.gov/pmc/blobs/c5d4/7841906/b35b6b78aa07/12935_2021_1767_Fig6_HTML.jpg
https://cdn.ncbi.nlm.nih.gov/pmc/blobs/c5d4/7841906/023db8a576cd/12935_2021_1767_Fig7_HTML.jpg
https://cdn.ncbi.nlm.nih.gov/pmc/blobs/c5d4/7841906/8c1c4ef5267e/12935_2021_1767_Fig1_HTML.jpg
https://cdn.ncbi.nlm.nih.gov/pmc/blobs/c5d4/7841906/774d28f7101f/12935_2021_1767_Fig2_HTML.jpg
https://cdn.ncbi.nlm.nih.gov/pmc/blobs/c5d4/7841906/4b9754081d90/12935_2021_1767_Fig3_HTML.jpg
https://cdn.ncbi.nlm.nih.gov/pmc/blobs/c5d4/7841906/3d59e87d43f9/12935_2021_1767_Fig4_HTML.jpg
https://cdn.ncbi.nlm.nih.gov/pmc/blobs/c5d4/7841906/bcc16b0d4681/12935_2021_1767_Fig5_HTML.jpg
https://cdn.ncbi.nlm.nih.gov/pmc/blobs/c5d4/7841906/b35b6b78aa07/12935_2021_1767_Fig6_HTML.jpg
https://cdn.ncbi.nlm.nih.gov/pmc/blobs/c5d4/7841906/023db8a576cd/12935_2021_1767_Fig7_HTML.jpg

相似文献

1
Circ_0000020 elevates the expression of PIK3CA and facilitates the malignant phenotypes of glioma cells via targeting miR-142-5p.Circ_0000020通过靶向miR-142-5p提高PIK3CA的表达并促进胶质瘤细胞的恶性表型。
Cancer Cell Int. 2021 Jan 28;21(1):79. doi: 10.1186/s12935-021-01767-5.
2
Circ_0000189 Promotes the Malignancy of Glioma Cells via Regulating miR-192-5p-ZEB2 Axis.环状 RNA 0000189 通过调控 miR-192-5p-ZEB2 轴促进神经胶质瘤细胞的恶性转化。
Oxid Med Cell Longev. 2022 Sep 19;2022:2521951. doi: 10.1155/2022/2521951. eCollection 2022.
3
Circ-EGFR Functions as an Inhibitory Factor in the Malignant Progression of Glioma by Regulating the miR-183-5p/TUSC2 Axis.环状 RNA (circRNA)-表皮生长因子受体(EGFR)通过调节 miR-183-5p/TUSC2 轴在胶质瘤恶性进展中起抑制因子作用。
Cell Mol Neurobiol. 2022 Oct;42(7):2245-2256. doi: 10.1007/s10571-021-01099-y. Epub 2021 May 15.
4
Sevoflurane inhibits the malignant phenotypes of glioma through regulating miR-146b-5p/NFIB axis.七氟醚通过调控 miR-146b-5p/NFIB 轴抑制神经胶质瘤的恶性表型。
Metab Brain Dis. 2022 Jun;37(5):1373-1386. doi: 10.1007/s11011-022-00959-w. Epub 2022 Apr 7.
5
Propofol Suppresses Glioma Tumorigenesis by Regulating circ_0047688/miR-516b-5p/IFI30 Axis.丙泊酚通过调控circ_0047688/miR-516b-5p/IFI30轴抑制胶质瘤肿瘤发生。
Biochem Genet. 2023 Feb;61(1):151-169. doi: 10.1007/s10528-022-10243-2. Epub 2022 Jun 28.
6
Down-regulation of circ-PTN suppresses cell proliferation, invasion and glycolysis in glioma by regulating miR-432-5p/RAB10 axis.环状 RNA-PTN 通过调控 miR-432-5p/RAB10 轴抑制胶质瘤细胞增殖、侵袭和糖酵解。
Neurosci Lett. 2020 Sep 14;735:135153. doi: 10.1016/j.neulet.2020.135153. Epub 2020 Jul 3.
7
Circ_101064 regulates the proliferation, invasion and migration of glioma cells through miR-154-5p/ PIWIL1 axis.环状 RNA 101064 通过 miR-154-5p/PIWIL1 轴调控神经胶质瘤细胞的增殖、侵袭和迁移。
Biochem Biophys Res Commun. 2020 Mar 12;523(3):608-614. doi: 10.1016/j.bbrc.2019.12.096. Epub 2020 Jan 12.
8
Retracted Article: Overexpression of circ_0034642 contributes to hypoxia-induced glycolysis, cell proliferation, migration and invasion in gliomas by facilitating TAGLN2 expression sponging miR-625-5p.撤稿文章:circ_0034642的过表达通过促进TAGLN2表达并海绵化miR-625-5p,促进胶质瘤中缺氧诱导的糖酵解、细胞增殖、迁移和侵袭。
RSC Adv. 2020 Jan 3;10(2):897-908. doi: 10.1039/c9ra08600e. eCollection 2020 Jan 2.
9
Circular RNA circ_0079593 promotes glioma development through regulating KPNA2 expression by sponging miR-499a-5p.环状 RNA circ_0079593 通过海绵吸附 miR-499a-5p 调控 KPNA2 表达促进神经胶质瘤发展。
Eur Rev Med Pharmacol Sci. 2020 Jan;24(3):1288-1301. doi: 10.26355/eurrev_202001_20186.
10
Circular RNA circ_0079593 facilitates glioma development via modulating miR-324-5p/XBP1 axis.环状RNA circ_0079593通过调节miR-324-5p/XBP1轴促进胶质瘤发展。
Metab Brain Dis. 2022 Oct;37(7):2389-2403. doi: 10.1007/s11011-022-01040-2. Epub 2022 Jul 6.

引用本文的文献

1
Roles of circular RNAs in regulating the development of glioma.环状RNA在调节胶质瘤发生发展中的作用。
J Cancer Res Clin Oncol. 2023 Mar;149(3):979-993. doi: 10.1007/s00432-022-04136-5. Epub 2022 Jul 1.
2
Microrchidia family CW‑type zinc finger 2 promotes the proliferation, invasion, migration and epithelial‑mesenchymal transition of glioma by regulating PTEN/PI3K/AKT signaling via binding to N‑myc downstream regulated gene 1 promoter.微线体家族 CW 型锌指蛋白 2 通过结合 N‑myc 下游调节基因 1 启动子调控 PTEN/PI3K/AKT 信号通路,促进胶质瘤的增殖、侵袭、迁移和上皮间质转化。
Int J Mol Med. 2022 Feb;49(2). doi: 10.3892/ijmm.2021.5071. Epub 2021 Dec 16.
3

本文引用的文献

1
miR‑142‑5p inhibits pancreatic cancer cell migration and invasion by targeting PIK3CA.miR-142-5p 通过靶向 PIK3CA 抑制胰腺癌细胞迁移和侵袭。
Mol Med Rep. 2020 Sep;22(3):2085-2092. doi: 10.3892/mmr.2020.11251. Epub 2020 Jun 18.
2
Increased Expression of Sema3C Indicates a Poor Prognosis and Is Regulated by miR-142-5p in Glioma.Sema3C 的高表达预示着胶质瘤预后不良,并且受 miR-142-5p 的调控。
Biol Pharm Bull. 2020;43(4):639-648. doi: 10.1248/bpb.b19-00818.
3
LOXL1-AS1 Drives The Progression Of Gastric Cancer Via Regulating miR-142-5p/PIK3CA Axis.
Circular RNA circ_0000020 promotes osteogenic differentiation to reduce osteoporosis via sponging microRNA miR-142-5p to up-regulate Bone Morphogenetic Protein BMP2.
环状 RNA circ_0000020 通过海绵吸附 microRNA miR-142-5p 促进成骨分化,从而上调骨形态发生蛋白 BMP2 来减轻骨质疏松。
Bioengineered. 2021 Dec;12(1):3824-3836. doi: 10.1080/21655979.2021.1949514.
4
hsa_circ_0008234 inhibits the progression of lung adenocarcinoma by sponging miR-574-5p.hsa_circ_0008234通过吸附miR-574-5p抑制肺腺癌进展。
Cell Death Discov. 2021 May 28;7(1):123. doi: 10.1038/s41420-021-00512-1.
5
Competing Endogenous RNA Networks in Glioma.胶质瘤中的竞争性内源性RNA网络
Front Genet. 2021 Apr 29;12:675498. doi: 10.3389/fgene.2021.675498. eCollection 2021.
6
Overexpression of microRNA-939-5p Contributes to Cell Proliferation and Associates Poor Prognosis in Glioma.miR-939-5p 过表达促进胶质瘤细胞增殖并与不良预后相关。
Neuromolecular Med. 2021 Dec;23(4):531-539. doi: 10.1007/s12017-021-08655-1. Epub 2021 Mar 30.
LOXL1-AS1通过调控miR-142-5p/PIK3CA轴驱动胃癌进展。
Onco Targets Ther. 2019 Dec 20;12:11345-11357. doi: 10.2147/OTT.S223702. eCollection 2019.
4
BRD4 promotes glioma cell stemness via enhancing miR-142-5p-mediated activation of Wnt/β-catenin signaling.BRD4 通过增强 miR-142-5p 介导的 Wnt/β-catenin 信号转导促进神经胶质瘤细胞干性。
Environ Toxicol. 2020 Mar;35(3):368-376. doi: 10.1002/tox.22873. Epub 2019 Nov 14.
5
Role of miRNAs in tumor and endothelial cell interactions during tumor progression.miRNAs 在肿瘤进展过程中肿瘤细胞和内皮细胞相互作用中的作用。
Semin Cancer Biol. 2020 Feb;60:214-224. doi: 10.1016/j.semcancer.2019.07.024. Epub 2019 Aug 3.
6
circ_0001730 promotes proliferation and invasion via the miR-326/Wnt7B axis in glioma cells.环状 RNA 0001730 通过 miR-326/Wnt7B 轴促进胶质瘤细胞的增殖和侵袭。
Epigenomics. 2019 Aug;11(11):1335-1352. doi: 10.2217/epi-2019-0121. Epub 2019 Jul 15.
7
High-throughput sequencing reveals circular RNA hsa_circ_0000592 as a novel player in the carcinogenesis of gastric carcinoma.高通量测序揭示环状 RNA hsa_circ_0000592 是胃癌发生过程中的一个新的致癌因子。
Biosci Rep. 2019 Jun 28;39(6). doi: 10.1042/BSR20181900.
8
MicroRNA-3607 inhibits the tumorigenesis of colorectal cancer by targeting DDI2 and regulating the DNA damage repair pathway.微小 RNA-3607 通过靶向 DDI2 并调控 DNA 损伤修复通路抑制结直肠癌的发生发展。
Apoptosis. 2019 Aug;24(7-8):662-672. doi: 10.1007/s10495-019-01549-5.
9
miR-142-5p regulates pancreatic cancer cell proliferation and apoptosis by regulation of RAP1A.miR-142-5p 通过调节 RAP1A 来调控胰腺癌细胞的增殖和凋亡。
Pathol Res Pract. 2019 Jun;215(6):152416. doi: 10.1016/j.prp.2019.04.008. Epub 2019 Apr 18.
10
CircRNA hsa-circ-0014359 promotes glioma progression by regulating miR-153/PI3K signaling.环状 RNA hsa-circ-0014359 通过调控 miR-153/PI3K 信号通路促进脑胶质瘤进展。
Biochem Biophys Res Commun. 2019 Mar 19;510(4):614-620. doi: 10.1016/j.bbrc.2019.02.019. Epub 2019 Feb 8.