Suppr超能文献

听觉毛细胞中三个机械转导复合物蛋白编码基因的可变剪接。

Alternative Splicing of Three Genes Encoding Mechanotransduction-Complex Proteins in Auditory Hair Cells.

机构信息

Division of Life Science, Hong Kong University of Science and Technology, Hong Kong, China.

Department of Chemical and Biological Engineering, Hong Kong University of Science and Technology, Hong Kong, China.

出版信息

eNeuro. 2021 Feb 23;8(1). doi: 10.1523/ENEURO.0381-20.2020. Print 2021 Jan-Feb.

Abstract

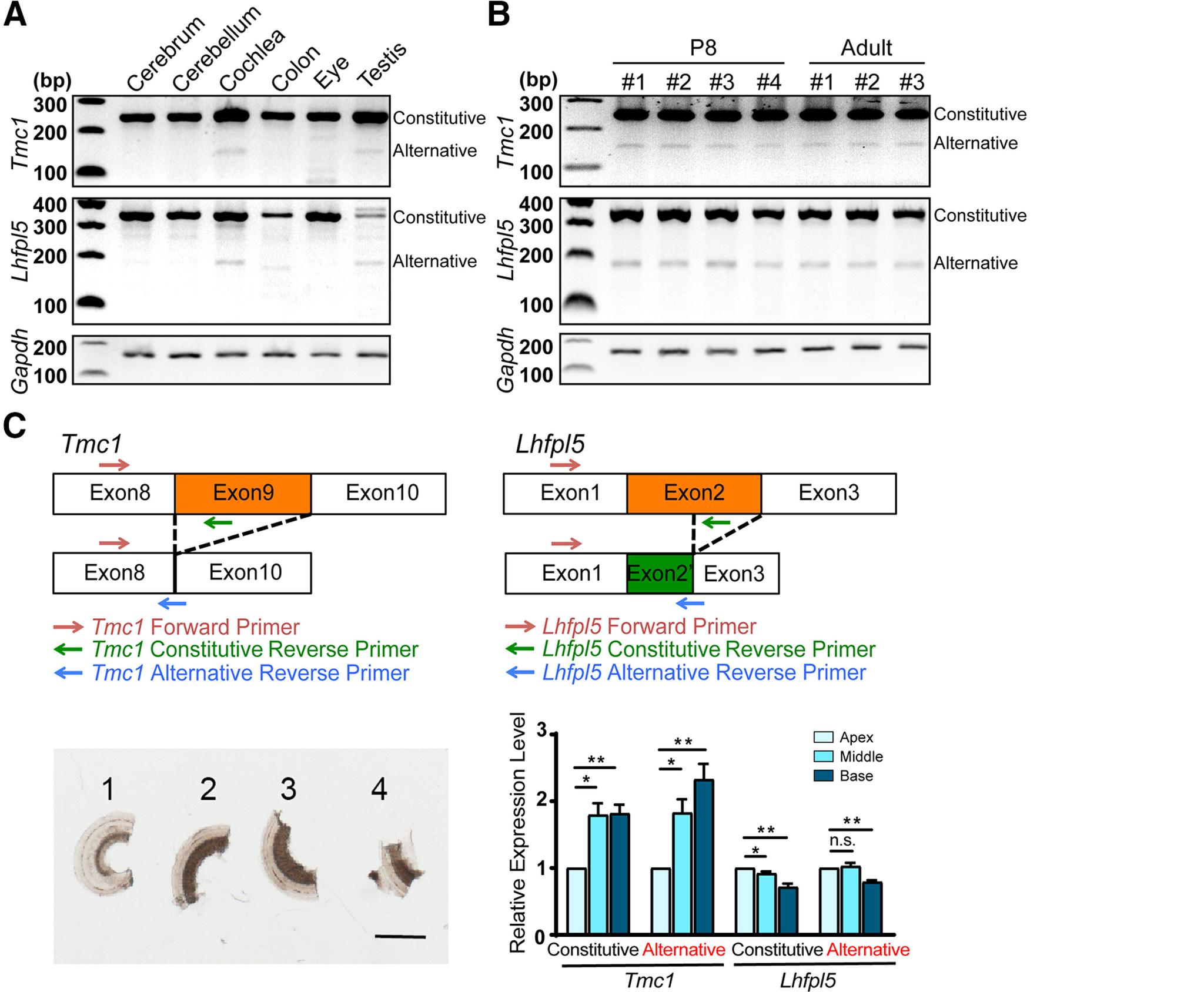
The mechanotransduction (MT) complex in auditory hair cells converts the mechanical stimulation of sound waves into neural signals. Recently, the MT complex has been suggested to contain at least four distinct integral membrane proteins: protocadherin 15 (PCDH15), transmembrane channel-like protein 1 (TMC1), lipoma HMGIC fusion partner-like 5 (LHFPL5), and transmembrane inner ear protein (TMIE). However, the composition, function, and regulation of the MT-complex proteins remain incompletely investigated. Here, we report previously undescribed splicing isoforms of TMC1, LHFPL5, and TMIE. We identified four alternative splicing events for the genes encoding these three proteins by analyzing RNA-seq libraries of auditory hair cells from adult mice [over postnatal day (P)28], and we then verified the alternative splicing events by using RT-PCR and Sanger sequencing. Moreover, we examined the tissue-specific distribution, developmental expression patterns, and tonotopic gradient of the splicing isoforms by performing semiquantitative and quantitative real-time PCR (qRT-PCR), and we found that the alternative splicing of TMC1 and LHFPL5 is cochlear-specific and occurs in both neonatal and adult mouse cochleae. Our findings not only reveal the potential complexity of the MT-complex composition, but also provide critical insights for guiding future research on the function, regulation, and trafficking of TMC1, LHFPL5, and TMIE and on the clinical diagnosis of hearing loss related to aberrant splicing of these three key genes in hearing.

摘要

机械转导(MT)复合物在听觉毛细胞中将声波的机械刺激转化为神经信号。最近,该 MT 复合物被认为至少包含四种不同的完整膜蛋白:原钙黏蛋白 15(PCDH15)、跨膜通道样蛋白 1(TMC1)、脂肪瘤 HMGIC 融合伙伴样 5(LHFPL5)和跨膜内耳蛋白(TMIE)。然而,MT 复合物蛋白的组成、功能和调节仍未被充分研究。在这里,我们报告了 TMC1、LHFPL5 和 TMIE 的以前未描述的剪接异构体。我们通过分析成年小鼠(出生后第 28 天)听觉毛细胞的 RNA-seq 文库,鉴定出编码这三种蛋白质的基因的四个替代剪接事件,然后通过 RT-PCR 和 Sanger 测序验证了这些替代剪接事件。此外,我们通过半定量和实时定量 PCR(qRT-PCR)检查了剪接异构体的组织特异性分布、发育表达模式和音调梯度,并发现 TMC1 和 LHFPL5 的替代剪接是耳蜗特异性的,发生在新生和成年小鼠耳蜗中。我们的发现不仅揭示了 MT 复合物组成的潜在复杂性,而且为指导未来关于 TMC1、LHFPL5 和 TMIE 的功能、调节和运输以及与这三个关键基因的异常剪接相关的听力损失的临床诊断的研究提供了重要见解。

https://cdn.ncbi.nlm.nih.gov/pmc/blobs/5598/7920537/d3cddf6c41bf/SN-ENUJ210033F005.jpg

文献AI研究员

20分钟写一篇综述,助力文献阅读效率提升50倍。

立即体验

用中文搜PubMed

大模型驱动的PubMed中文搜索引擎

马上搜索

文档翻译

学术文献翻译模型,支持多种主流文档格式。

立即体验