• 文献检索
  • 文档翻译
  • 深度研究
  • 学术资讯
  • Suppr Zotero 插件Zotero 插件
  • 邀请有礼
  • 套餐&价格
  • 历史记录
应用&插件
Suppr Zotero 插件Zotero 插件浏览器插件Mac 客户端Windows 客户端微信小程序
定价
高级版会员购买积分包购买API积分包
服务
文献检索文档翻译深度研究API 文档MCP 服务
关于我们
关于 Suppr公司介绍联系我们用户协议隐私条款
关注我们

Suppr 超能文献

核心技术专利:CN118964589B侵权必究
粤ICP备2023148730 号-1Suppr @ 2026

文献检索

告别复杂PubMed语法,用中文像聊天一样搜索,搜遍4000万医学文献。AI智能推荐,让科研检索更轻松。

立即免费搜索

文件翻译

保留排版,准确专业,支持PDF/Word/PPT等文件格式,支持 12+语言互译。

免费翻译文档

深度研究

AI帮你快速写综述,25分钟生成高质量综述,智能提取关键信息,辅助科研写作。

立即免费体验

大黄素通过增强 ROS 诱导肾癌细胞发生坏死性凋亡并抑制糖酵解。

Emodin Induced Necroptosis and Inhibited Glycolysis in the Renal Cancer Cells by Enhancing ROS.

机构信息

Translational Research Laboratory for Urology, The Key Laboratory of Ningbo City, Ningbo First Hospital, Ningbo, Zhejiang 315010, China.

Ningbo Clinical Research Center for Urological Disease, Ningbo, Zhejiang 315010, China.

出版信息

Oxid Med Cell Longev. 2021 Jan 19;2021:8840590. doi: 10.1155/2021/8840590. eCollection 2021.

DOI:10.1155/2021/8840590
PMID:33532038
原文链接:https://pmc.ncbi.nlm.nih.gov/articles/PMC7837784/
Abstract

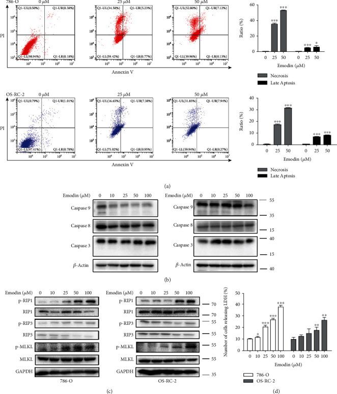
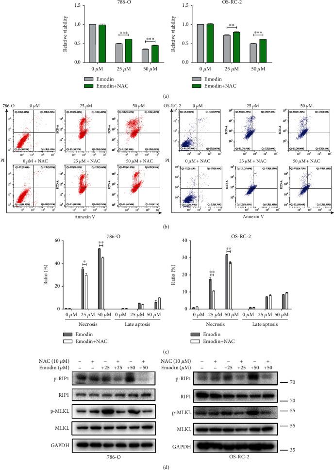
Renal cell carcinoma (RCC) is a tumor with unpredictable presentation and poor clinical outcome. RCC is always resistant to chemotherapy and radiation, and weakly sensitive to immunotherapeutic agents. Therefore, novel agents and approaches are urgently needed for the treatment of RCC. Emodin, an anthraquinone compound extracted from rhubarb and other traditional Chinese herbs, has been implicated in a wide variety of pharmacological effects, such as anti-inflammatory, antiviral, and antitumor activities. However, its role in RCC remains unknown. In this study, we found that emodin effectively killed renal cancer cells without significant toxicity to noncancerous cell HK-2. Flow cytometry assay with Annexin V-FITC and PI demonstrated that emodin induces necroptosis, but not apoptosis, in renal cancer cells. Meanwhile, the phosphorylation levels of RIP1 and MLKL, the key necroptosis-related proteins, were significantly increased. To explore how emodin inhibits kidney tumor growth, we tested reactive oxygen species (ROS) levels and found that the levels of ROS increased upon emodin treatment in a dose-dependent manner. Further studies demonstrated that emodin induces necroptosis through ROS-mediated activation of JNK signaling pathway and also inhibits glycolysis by downregulation of GLUT1 through ROS-mediated inactivation of the PI3K/AKT signaling pathway. Our findings revealed the potential mechanisms by which emodin suppresses renal cancer cell growth and will help develop novel therapeutic approaches for patients with JNK- or PI3K/AKT-dysregulated renal cancer.

摘要

肾细胞癌 (RCC) 是一种表现不可预测且临床预后较差的肿瘤。RCC 通常对化疗和放疗具有抗性,并且对免疫治疗药物的敏感性较弱。因此,迫切需要新的药物和方法来治疗 RCC。大黄素是从大黄和其他中药中提取的蒽醌类化合物,具有广泛的药理作用,如抗炎、抗病毒和抗肿瘤活性。然而,其在 RCC 中的作用尚不清楚。在这项研究中,我们发现大黄素有效地杀死了肾癌细胞,而对非癌细胞 HK-2 没有明显的毒性。用 Annexin V-FITC 和 PI 进行流式细胞术检测表明,大黄素诱导肾癌细胞发生坏死性凋亡,而不是凋亡。同时,RIP1 和 MLKL 的磷酸化水平,这两种关键的坏死性凋亡相关蛋白,显著增加。为了探讨大黄素如何抑制肾肿瘤生长,我们检测了活性氧 (ROS) 水平,发现大黄素处理后 ROS 水平呈剂量依赖性增加。进一步的研究表明,大黄素通过 ROS 介导的 JNK 信号通路的激活诱导坏死性凋亡,并且还通过 ROS 介导的 PI3K/AKT 信号通路失活下调 GLUT1 来抑制糖酵解。我们的研究结果揭示了大黄素抑制肾癌细胞生长的潜在机制,并将有助于为 JNK 或 PI3K/AKT 失调的肾肿瘤患者开发新的治疗方法。

https://cdn.ncbi.nlm.nih.gov/pmc/blobs/cf97/7837784/13a4bde6ecd1/OMCL2021-8840590.009.jpg
https://cdn.ncbi.nlm.nih.gov/pmc/blobs/cf97/7837784/7d43f723ce28/OMCL2021-8840590.001.jpg
https://cdn.ncbi.nlm.nih.gov/pmc/blobs/cf97/7837784/6e21a1a56028/OMCL2021-8840590.002.jpg
https://cdn.ncbi.nlm.nih.gov/pmc/blobs/cf97/7837784/b66347bc947d/OMCL2021-8840590.003.jpg
https://cdn.ncbi.nlm.nih.gov/pmc/blobs/cf97/7837784/4a87c2ce7f52/OMCL2021-8840590.004.jpg
https://cdn.ncbi.nlm.nih.gov/pmc/blobs/cf97/7837784/9b88792ea2ac/OMCL2021-8840590.005.jpg
https://cdn.ncbi.nlm.nih.gov/pmc/blobs/cf97/7837784/3d89b044fdbc/OMCL2021-8840590.006.jpg
https://cdn.ncbi.nlm.nih.gov/pmc/blobs/cf97/7837784/46add12dccc9/OMCL2021-8840590.007.jpg
https://cdn.ncbi.nlm.nih.gov/pmc/blobs/cf97/7837784/48b028353bd7/OMCL2021-8840590.008.jpg
https://cdn.ncbi.nlm.nih.gov/pmc/blobs/cf97/7837784/13a4bde6ecd1/OMCL2021-8840590.009.jpg
https://cdn.ncbi.nlm.nih.gov/pmc/blobs/cf97/7837784/7d43f723ce28/OMCL2021-8840590.001.jpg
https://cdn.ncbi.nlm.nih.gov/pmc/blobs/cf97/7837784/6e21a1a56028/OMCL2021-8840590.002.jpg
https://cdn.ncbi.nlm.nih.gov/pmc/blobs/cf97/7837784/b66347bc947d/OMCL2021-8840590.003.jpg
https://cdn.ncbi.nlm.nih.gov/pmc/blobs/cf97/7837784/4a87c2ce7f52/OMCL2021-8840590.004.jpg
https://cdn.ncbi.nlm.nih.gov/pmc/blobs/cf97/7837784/9b88792ea2ac/OMCL2021-8840590.005.jpg
https://cdn.ncbi.nlm.nih.gov/pmc/blobs/cf97/7837784/3d89b044fdbc/OMCL2021-8840590.006.jpg
https://cdn.ncbi.nlm.nih.gov/pmc/blobs/cf97/7837784/46add12dccc9/OMCL2021-8840590.007.jpg
https://cdn.ncbi.nlm.nih.gov/pmc/blobs/cf97/7837784/48b028353bd7/OMCL2021-8840590.008.jpg
https://cdn.ncbi.nlm.nih.gov/pmc/blobs/cf97/7837784/13a4bde6ecd1/OMCL2021-8840590.009.jpg

相似文献

1
Emodin Induced Necroptosis and Inhibited Glycolysis in the Renal Cancer Cells by Enhancing ROS.大黄素通过增强 ROS 诱导肾癌细胞发生坏死性凋亡并抑制糖酵解。
Oxid Med Cell Longev. 2021 Jan 19;2021:8840590. doi: 10.1155/2021/8840590. eCollection 2021.
2
Emodin induced necroptosis in the glioma cell line U251 via the TNF-α/RIP1/RIP3 pathway.大黄素通过 TNF-α/RIP1/RIP3 通路诱导脑胶质瘤 U251 细胞发生坏死性凋亡。
Invest New Drugs. 2020 Feb;38(1):50-59. doi: 10.1007/s10637-019-00764-w. Epub 2019 Mar 28.
3
Indomethacin induces apoptosis in 786-O renal cell carcinoma cells by activating mitogen-activated protein kinases and AKT.吲哚美辛通过激活丝裂原活化蛋白激酶和AKT诱导786-O肾癌细胞凋亡。
Eur J Pharmacol. 2007 Jun 1;563(1-3):49-60. doi: 10.1016/j.ejphar.2007.01.071. Epub 2007 Feb 8.
4
Emodin induces a reactive oxygen species-dependent and ATM-p53-Bax mediated cytotoxicity in lung cancer cells.大黄素诱导肺癌细胞中活性氧依赖的 ATM-p53-Bax 介导的细胞毒性。
Eur J Pharmacol. 2009 Nov 25;623(1-3):1-9. doi: 10.1016/j.ejphar.2009.08.031. Epub 2009 Sep 8.
5
Oridonin enhances the cytotoxicity of 5-FU in renal carcinoma cells by inducting necroptotic death.冬凌草甲素通过诱导坏死性细胞死亡增强肾癌细胞中 5-FU 的细胞毒性。
Biomed Pharmacother. 2018 Oct;106:175-182. doi: 10.1016/j.biopha.2018.06.111. Epub 2018 Jun 27.
6
β-Elemene induces apoptosis in human renal-cell carcinoma 786-0 cells through inhibition of MAPK/ERK and PI3K/Akt/ mTOR signalling pathways.β-榄香烯通过抑制MAPK/ERK和PI3K/Akt/mTOR信号通路诱导人肾细胞癌786-0细胞凋亡。
Asian Pac J Cancer Prev. 2012;13(6):2739-44. doi: 10.7314/apjcp.2012.13.6.2739.
7
Involvement of PI3K/Akt, ERK and p38 signaling pathways in emodin-mediated extrinsic and intrinsic human hepatoblastoma cell apoptosis.PI3K/Akt、ERK和p38信号通路在大黄素介导的人肝母细胞瘤细胞外源性和内源性凋亡中的作用
Food Chem Toxicol. 2016 Jun;92:26-37. doi: 10.1016/j.fct.2016.03.013. Epub 2016 Mar 23.
8
Emodin enhances arsenic trioxide-induced apoptosis via generation of reactive oxygen species and inhibition of survival signaling.大黄素通过产生活性氧和抑制生存信号通路增强三氧化二砷诱导的细胞凋亡。
Cancer Res. 2004 Jan 1;64(1):108-16. doi: 10.1158/0008-5472.can-2820-2.
9
Emodin induces apoptosis in human lung adenocarcinoma cells through a reactive oxygen species-dependent mitochondrial signaling pathway.大黄素通过活性氧依赖的线粒体信号通路诱导人肺腺癌细胞凋亡。
Biochem Pharmacol. 2005 Jul 15;70(2):229-41. doi: 10.1016/j.bcp.2005.04.026.
10
An anthraquinone derivative, emodin sensitizes hepatocellular carcinoma cells to TRAIL induced apoptosis through the induction of death receptors and downregulation of cell survival proteins.一种蒽醌衍生物,大黄素通过诱导死亡受体和下调细胞存活蛋白,使肝癌细胞对 TRAIL 诱导的细胞凋亡敏感。
Apoptosis. 2013 Oct;18(10):1175-87. doi: 10.1007/s10495-013-0851-5.

引用本文的文献

1
Reactive Oxygen Species: A Double-Edged Sword in the Modulation of Cancer Signaling Pathway Dynamics.活性氧:癌症信号通路动力学调控中的双刃剑
Cells. 2025 Aug 6;14(15):1207. doi: 10.3390/cells14151207.
2
Natural anti-cancer products: insights from herbal medicine.天然抗癌产品:来自草药医学的见解。
Chin Med. 2025 Jun 9;20(1):82. doi: 10.1186/s13020-025-01124-y.
3
The Role of Post-Translational Modifications in Necroptosis.翻译后修饰在坏死性凋亡中的作用

本文引用的文献

1
Anticancer potential of emodin.大黄素的抗癌潜力。
Biomedicine (Taipei). 2012 Sep;2(3):108-116. doi: 10.1016/j.biomed.2012.03.003. Epub 2012 May 11.
2
JNK signaling in cancer cell survival.JNK 信号通路在肿瘤细胞存活中的作用。
Med Res Rev. 2019 Nov;39(6):2082-2104. doi: 10.1002/med.21574. Epub 2019 Mar 25.
3
RIP1 and RIP3 contribute to shikonin-induced glycolysis suppression in glioma cells via increase of intracellular hydrogen peroxide.RIP1 和 RIP3 通过增加细胞内过氧化氢促进紫草素诱导的胶质瘤细胞糖酵解抑制。
Biomolecules. 2025 Apr 9;15(4):549. doi: 10.3390/biom15040549.
4
Molecular Insights in the Anticancer Activity of Natural Tocotrienols: Targeting Mitochondrial Metabolism and Cellular Redox Homeostasis.天然生育三烯酚抗癌活性的分子见解:靶向线粒体代谢和细胞氧化还原稳态
Antioxidants (Basel). 2025 Jan 20;14(1):115. doi: 10.3390/antiox14010115.
5
Novel Strategies for Tumor Treatment: Harnessing ROS-Inducing Active Ingredients from Traditional Chinese Medicine Through Multifunctional Nanoformulations.新型肿瘤治疗策略:通过多功能纳米制剂利用中药中的 ROS 诱导活性成分。
Int J Nanomedicine. 2024 Sep 17;19:9659-9688. doi: 10.2147/IJN.S479212. eCollection 2024.
6
Natural Products and Altered Metabolism in Cancer: Therapeutic Targets and Mechanisms of Action.天然产物与癌症代谢异常:治疗靶点与作用机制。
Int J Mol Sci. 2024 Sep 4;25(17):9593. doi: 10.3390/ijms25179593.
7
Natural products for enhancing the sensitivity or decreasing the adverse effects of anticancer drugs through regulating the redox balance.通过调节氧化还原平衡来增强抗癌药物敏感性或降低其不良反应的天然产物。
Chin Med. 2024 Aug 20;19(1):110. doi: 10.1186/s13020-024-00982-2.
8
Drug tolerant persister cell plasticity in cancer: A revolutionary strategy for more effective anticancer therapies.肿瘤细胞耐药性休眠细胞的可塑性:提高抗癌疗法效果的革新策略。
Signal Transduct Target Ther. 2024 Aug 14;9(1):209. doi: 10.1038/s41392-024-01891-4.
9
Therapeutic strategies of targeting non-apoptotic regulated cell death (RCD) with small-molecule compounds in cancer.癌症中使用小分子化合物靶向非凋亡性调节性细胞死亡(RCD)的治疗策略。
Acta Pharm Sin B. 2024 Jul;14(7):2815-2853. doi: 10.1016/j.apsb.2024.04.020. Epub 2024 Apr 24.
10
The down-regulation of GADD45B leads to a conversion of cellular oxidative phosphorylation to glycolysis and promotes the progression of bladder cancer.GADD45B的下调导致细胞氧化磷酸化向糖酵解的转变,并促进膀胱癌的进展。
Heliyon. 2024 Mar 7;10(6):e27427. doi: 10.1016/j.heliyon.2024.e27427. eCollection 2024 Mar 30.
Cancer Lett. 2018 Jul 1;425:31-42. doi: 10.1016/j.canlet.2018.03.046. Epub 2018 Mar 30.
4
Distinct Akt phosphorylation states are required for insulin regulated Glut4 and Glut1-mediated glucose uptake.胰岛素调节的Glut4和Glut1介导的葡萄糖摄取需要不同的Akt磷酸化状态。
Elife. 2017 Jun 7;6:e26896. doi: 10.7554/eLife.26896.
5
Emodin Increases Expression of Insulin-Like Growth Factor Binding Protein 1 through Activation of MEK/ERK/AMPKα and Interaction of PPARγ and Sp1 in Lung Cancer.大黄素通过激活MEK/ERK/AMPKα以及PPARγ与Sp1的相互作用增加肺癌中胰岛素样生长因子结合蛋白1的表达。
Cell Physiol Biochem. 2017;41(1):339-357. doi: 10.1159/000456281. Epub 2017 Jan 26.
6
RIP1 autophosphorylation is promoted by mitochondrial ROS and is essential for RIP3 recruitment into necrosome.RIP1 自身磷酸化受线粒体 ROS 促进,并且对于 RIP3 招募到坏死小体中是必需的。
Nat Commun. 2017 Feb 8;8:14329. doi: 10.1038/ncomms14329.
7
Role of Reactive Oxygen Species (ROS) in Therapeutics and Drug Resistance in Cancer and Bacteria.活性氧(ROS)在癌症和细菌治疗及耐药性中的作用
J Med Chem. 2017 Apr 27;60(8):3221-3240. doi: 10.1021/acs.jmedchem.6b01243. Epub 2017 Feb 14.
8
7-O-Geranylquercetin induces apoptosis in gastric cancer cells via ROS-MAPK mediated mitochondrial signaling pathway activation.7-O-香叶基槲皮素通过ROS-MAPK介导的线粒体信号通路激活诱导胃癌细胞凋亡。
Biomed Pharmacother. 2017 Mar;87:527-538. doi: 10.1016/j.biopha.2016.12.095. Epub 2017 Jan 8.
9
Emodin enhances cisplatin-induced cytotoxicity in human bladder cancer cells through ROS elevation and MRP1 downregulation.大黄素通过提高活性氧水平和下调多药耐药相关蛋白1增强顺铂对人膀胱癌细胞的细胞毒性。
BMC Cancer. 2016 Aug 2;16:578. doi: 10.1186/s12885-016-2640-3.
10
Induction of ROS Overload by Alantolactone Prompts Oxidative DNA Damage and Apoptosis in Colorectal Cancer Cells.土木香内酯诱导活性氧超负荷引发大肠癌细胞的氧化性DNA损伤和凋亡。
Int J Mol Sci. 2016 Apr 14;17(4):558. doi: 10.3390/ijms17040558.