Center for Viticulture & Enology, College of Food Science and Nutritional Engineering, China Agricultural University, Beijing 100083, China.
Key Laboratory of Viticulture and Enology, Ministry of Agriculture and Rural Affairs, Beijing 100083, China.
Int J Mol Sci. 2021 Jan 31;22(3):1420. doi: 10.3390/ijms22031420.
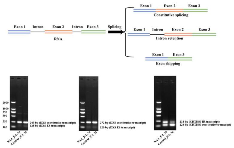
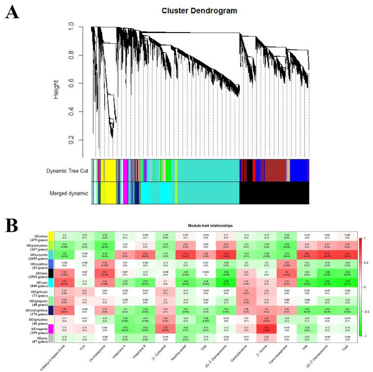
The abscisic acid (ABA) increase and auxin decline are both indicators of ripening initiation in grape berry, and norisoprenoid accumulation also starts at around the onset of ripening. However, the relationship between ABA, auxin, and norisoprenoids remains largely unknown, especially at the transcriptome level. To investigate the transcriptional and posttranscriptional regulation of the ABA and synthetic auxin 1-naphthaleneacetic acid (NAA) on norisoprenoid production, we performed time-series GC-MS and RNA-seq analyses on L. cv. Cabernet Sauvignon grape berries from pre-veraison to ripening. Higher levels of free norisoprenoids were found in ABA-treated mature berries in two consecutive seasons, and both free and total norisoprenoids were significantly increased by NAA in one season. The expression pattern of known norisoprenoid-associated genes in all samples and the up-regulation of specific alternative splicing isoforms of and in NAA-treated berries were predicted to contribute to the norisoprenoid accumulation in ABA and NAA-treated berries. Combined weighted gene co-expression network analysis (WGCNA) and DNA affinity purification sequencing (DAP-seq) analysis suggested that VviGATA26, and the previously identified switch genes of myb RADIALIS (VIT_207s0005g02730) and MAD-box (VIT_213s0158g00100) could be potential regulators of norisoprenoid accumulation. The positive effects of ABA on free norisoprenoids and NAA on total norisoprenoid accumulation were revealed in the commercially ripening berries. Since the endogenous ABA and auxin are sensitive to environmental factors, this finding provides new insights to develop viticultural practices for managing norisoprenoids in vineyards in response to changing climates.
脱落酸 (ABA) 的增加和生长素的减少都是葡萄果实成熟启动的指标,类异戊二烯的积累也在成熟开始时开始。然而,ABA、生长素和类异戊二烯之间的关系在很大程度上仍然未知,特别是在转录组水平上。为了研究 ABA 和合成生长素萘乙酸 (NAA) 对类异戊二烯产生的转录和转录后调控,我们对 pre-veraison 到成熟的 L. cv.赤霞珠葡萄果实进行了时间序列 GC-MS 和 RNA-seq 分析。在两个连续季节中,ABA 处理的成熟浆果中发现游离类异戊二烯水平较高,而在一个季节中,NAA 显著增加了游离和总类异戊二烯。所有样品中已知类异戊二烯相关基因的表达模式以及 NAA 处理浆果中特定替代剪接同工型的上调,被预测为 ABA 和 NAA 处理浆果中类异戊二烯积累的原因。综合加权基因共表达网络分析 (WGCNA) 和 DNA 亲和纯化测序 (DAP-seq) 分析表明,VviGATA26 以及先前鉴定的 myb RADIALIS(VIT_207s0005g02730)和 MAD-box(VIT_213s0158g00100)的开关基因可能是类异戊二烯积累的潜在调节剂。在商业成熟浆果中,ABA 对游离类异戊二烯的正向作用和 NAA 对总类异戊二烯积累的正向作用得到了揭示。由于内源性 ABA 和生长素对环境因素敏感,这一发现为应对气候变化,在葡萄园管理中开发管理类异戊二烯的葡萄栽培实践提供了新的见解。