• 文献检索
  • 文档翻译
  • 深度研究
  • 学术资讯
  • Suppr Zotero 插件Zotero 插件
  • 邀请有礼
  • 套餐&价格
  • 历史记录
应用&插件
Suppr Zotero 插件Zotero 插件浏览器插件Mac 客户端Windows 客户端微信小程序
定价
高级版会员购买积分包购买API积分包
服务
文献检索文档翻译深度研究API 文档MCP 服务
关于我们
关于 Suppr公司介绍联系我们用户协议隐私条款
关注我们

Suppr 超能文献

核心技术专利:CN118964589B侵权必究
粤ICP备2023148730 号-1Suppr @ 2026

文献检索

告别复杂PubMed语法,用中文像聊天一样搜索,搜遍4000万医学文献。AI智能推荐,让科研检索更轻松。

立即免费搜索

文件翻译

保留排版,准确专业,支持PDF/Word/PPT等文件格式,支持 12+语言互译。

免费翻译文档

深度研究

AI帮你快速写综述,25分钟生成高质量综述,智能提取关键信息,辅助科研写作。

立即免费体验

毛兰素通过抑制 ERK 激活减轻顺铂诱导的小鼠急性肾损伤的严重程度。

Loganin Attenuates the Severity of Acute Kidney Injury Induced by Cisplatin through the Inhibition of ERK Activation in Mice.

机构信息

Hanbang Cardio-Renal Syndrome Research Center, Wonkwang University, Iksan, Jeonbuk 54538, Korea.

Department of Herbology, School of Korean Medicine, Wonkwang University, Iksan, Jeonbuk 54538, Korea.

出版信息

Int J Mol Sci. 2021 Jan 31;22(3):1421. doi: 10.3390/ijms22031421.

DOI:10.3390/ijms22031421
PMID:33572597
原文链接:https://pmc.ncbi.nlm.nih.gov/articles/PMC7866969/
Abstract

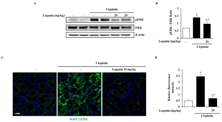
Cisplatin is the most widely used chemotherapeutic agent. However, it often causes nephrotoxicity, which results in acute kidney injury (AKI). Therefore, we urgently need a drug that can reduce the nephrotoxicity induced by cisplatin. Loganin is a major iridoid glycoside isolated from Corni fructus that has been used as an anti-inflammatory agent in various pathological models. However, the renal protective activity of loganin remains unclear. In this study, to examine the protective effect of loganin on cisplatin-induced AKI, male C57BL/6 mice were orally administered with loganin (1, 10, and 20 mg/kg) 1 h before intraperitoneal injection of cisplatin (10 mg/kg) and sacrificed at three days after the injection. The administration of loganin inhibited the elevation of blood urea nitrogen (BUN) and creatinine (CREA) in serum, which are used as biomarkers of AKI. Moreover, histological kidney injury, proximal tubule damages, and renal cell death, such as apoptosis and ferroptosis, were reduced by loganin treatment. Also, pro-inflammatory cytokines, such as interleukin (IL)-1β, IL-6, and tumor necrosis factor (TNF)-α, reduced by loganin treatment. Furthermore, loganin deactivated the extracellular signal-regulated kinases (ERK) 1 and 2 during AKI. Taken together, our results suggest that loganin may attenuate cisplatin-induced AKI through the inhibition of ERK1/2.

摘要

顺铂是最广泛使用的化疗药物。然而,它常引起肾毒性,导致急性肾损伤(AKI)。因此,我们迫切需要一种可以减轻顺铂引起的肾毒性的药物。马钱苷是从山茱萸果实中分离得到的主要环烯醚萜苷,已在各种病理模型中用作抗炎剂。然而,马钱苷的肾脏保护活性尚不清楚。在这项研究中,为了研究马钱苷对顺铂诱导的 AKI 的保护作用,雄性 C57BL/6 小鼠在腹腔注射顺铂(10mg/kg)前 1 小时口服给予马钱苷(1、10 和 20mg/kg),并在注射后 3 天处死。马钱苷的给药抑制了血清中血尿素氮(BUN)和肌酐(CREA)的升高,这是 AKI 的生物标志物。此外,马钱苷治疗减轻了组织学肾脏损伤、近端肾小管损伤和肾细胞死亡,如细胞凋亡和铁死亡。此外,马钱苷还降低了促炎细胞因子,如白细胞介素(IL)-1β、IL-6 和肿瘤坏死因子(TNF)-α。此外,马钱苷在 AKI 期间使细胞外信号调节激酶(ERK)1 和 2 失活。总之,我们的结果表明,马钱苷可能通过抑制 ERK1/2 来减轻顺铂诱导的 AKI。

https://cdn.ncbi.nlm.nih.gov/pmc/blobs/2d89/7866969/4a23f3ab9de5/ijms-22-01421-g006.jpg
https://cdn.ncbi.nlm.nih.gov/pmc/blobs/2d89/7866969/cfc31d7f8153/ijms-22-01421-g001.jpg
https://cdn.ncbi.nlm.nih.gov/pmc/blobs/2d89/7866969/2af76a462f1f/ijms-22-01421-g002.jpg
https://cdn.ncbi.nlm.nih.gov/pmc/blobs/2d89/7866969/2e88c741c04a/ijms-22-01421-g003.jpg
https://cdn.ncbi.nlm.nih.gov/pmc/blobs/2d89/7866969/f0fe97a698b7/ijms-22-01421-g004.jpg
https://cdn.ncbi.nlm.nih.gov/pmc/blobs/2d89/7866969/7aa545ef885a/ijms-22-01421-g005.jpg
https://cdn.ncbi.nlm.nih.gov/pmc/blobs/2d89/7866969/4a23f3ab9de5/ijms-22-01421-g006.jpg
https://cdn.ncbi.nlm.nih.gov/pmc/blobs/2d89/7866969/cfc31d7f8153/ijms-22-01421-g001.jpg
https://cdn.ncbi.nlm.nih.gov/pmc/blobs/2d89/7866969/2af76a462f1f/ijms-22-01421-g002.jpg
https://cdn.ncbi.nlm.nih.gov/pmc/blobs/2d89/7866969/2e88c741c04a/ijms-22-01421-g003.jpg
https://cdn.ncbi.nlm.nih.gov/pmc/blobs/2d89/7866969/f0fe97a698b7/ijms-22-01421-g004.jpg
https://cdn.ncbi.nlm.nih.gov/pmc/blobs/2d89/7866969/7aa545ef885a/ijms-22-01421-g005.jpg
https://cdn.ncbi.nlm.nih.gov/pmc/blobs/2d89/7866969/4a23f3ab9de5/ijms-22-01421-g006.jpg

相似文献

1
Loganin Attenuates the Severity of Acute Kidney Injury Induced by Cisplatin through the Inhibition of ERK Activation in Mice.毛兰素通过抑制 ERK 激活减轻顺铂诱导的小鼠急性肾损伤的严重程度。
Int J Mol Sci. 2021 Jan 31;22(3):1421. doi: 10.3390/ijms22031421.
2
Oral administration of oleuropein attenuates cisplatin-induced acute renal injury in mice through inhibition of ERK signaling.口服橄榄苦苷通过抑制ERK信号通路减轻顺铂诱导的小鼠急性肾损伤。
Mol Nutr Food Res. 2016 Mar;60(3):530-41. doi: 10.1002/mnfr.201500409. Epub 2015 Dec 18.
3
Loganin Attenuates Septic Acute Renal Injury with the Participation of AKT and Nrf2/HO-1 Signaling Pathways.马钱苷通过 AKT 和 Nrf2/HO-1 信号通路减轻脓毒症急性肾损伤。
Drug Des Devel Ther. 2021 Feb 11;15:501-513. doi: 10.2147/DDDT.S294266. eCollection 2021.
4
Dexmedetomidine protects against cisplatin-induced acute kidney injury in mice through regulating apoptosis and inflammation.右美托咪定通过调节细胞凋亡和炎症反应保护顺铂诱导的急性肾损伤。
Inflamm Res. 2017 May;66(5):399-411. doi: 10.1007/s00011-017-1023-9. Epub 2017 Feb 21.
5
β-Hydroxybutyrate Protects Against Cisplatin-Induced Renal Damage via Regulating Ferroptosis.β-羟基丁酸通过调控铁死亡来防止顺铂诱导的肾损伤。
Ren Fail. 2024 Dec;46(1):2354918. doi: 10.1080/0886022X.2024.2354918. Epub 2024 May 17.
6
The water-soluble triptolide derivative PG490-88 protects against cisplatin-induced acute kidney injury.水溶性雷公藤甲素衍生物 PG490-88 可预防顺铂诱导的急性肾损伤。
J Pharmacol Exp Ther. 2014 Jun;349(3):518-25. doi: 10.1124/jpet.114.213769. Epub 2014 Apr 11.
7
Protective Effect of Panduratin A on Cisplatin-Induced Apoptosis of Human Renal Proximal Tubular Cells and Acute Kidney Injury in Mice.冬凌草甲素对顺铂诱导的人肾小管上皮细胞凋亡及急性肾损伤的保护作用。
Biol Pharm Bull. 2021;44(6):830-837. doi: 10.1248/bpb.b21-00036.
8
Protective roles of thrombomodulin in cisplatin-induced nephrotoxicity through the inhibition of oxidative and endoplasmic reticulum stress.血栓调节蛋白通过抑制氧化应激和内质网应激在顺铂诱导的肾毒性中的保护作用。
Sci Rep. 2024 Jun 18;14(1):14004. doi: 10.1038/s41598-024-64619-y.
9
The effect of monotropein on alleviating cisplatin-induced acute kidney injury by inhibiting oxidative damage, inflammation and apoptosis.莫诺苯宗通过抑制氧化损伤、炎症和细胞凋亡来缓解顺铂诱导的急性肾损伤的作用。
Biomed Pharmacother. 2020 Sep;129:110408. doi: 10.1016/j.biopha.2020.110408. Epub 2020 Jun 20.
10
Galangin ameliorates cisplatin-induced nephrotoxicity by attenuating oxidative stress, inflammation and cell death in mice through inhibition of ERK and NF-kappaB signaling.高良姜通过抑制ERK和NF-κB信号传导,减轻氧化应激、炎症和细胞死亡,从而改善顺铂诱导的小鼠肾毒性。
Toxicol Appl Pharmacol. 2017 Aug 15;329:128-139. doi: 10.1016/j.taap.2017.05.034. Epub 2017 May 27.

引用本文的文献

1
Ferroptosis in Cancer and Inflammatory Diseases: Mechanisms and Therapeutic Implications.癌症与炎症性疾病中的铁死亡:机制与治疗意义
MedComm (2020). 2025 Sep 3;6(9):e70349. doi: 10.1002/mco2.70349. eCollection 2025 Sep.
2
Dihydromyricetin protects against cisplatin-induced renal injury and mitochondria-mediated apoptosis via the EGFR/HSP27/STAT3 signaling pathway.二氢杨梅素通过EGFR/HSP27/STAT3信号通路预防顺铂诱导的肾损伤和线粒体介导的细胞凋亡。
Ren Fail. 2025 Dec;47(1):2490202. doi: 10.1080/0886022X.2025.2490202. Epub 2025 Apr 14.
3
SET8 inhibition preserves PTEN to attenuate kidney cell apoptosis in cisplatin nephrotoxicity.

本文引用的文献

1
Loganetin and 5-fluorouracil synergistically inhibit the carcinogenesis of gastric cancer cells via down-regulation of the Wnt/β-catenin pathway.山小橘素和 5-氟尿嘧啶通过下调 Wnt/β-连环蛋白通路协同抑制胃癌细胞的癌变。
J Cell Mol Med. 2020 Dec;24(23):13715-13726. doi: 10.1111/jcmm.15932. Epub 2020 Oct 24.
2
Ferroptosis: past, present and future.铁死亡:过去、现在和未来。
Cell Death Dis. 2020 Feb 3;11(2):88. doi: 10.1038/s41419-020-2298-2.
3
Farrerol Attenuates Cisplatin-Induced Nephrotoxicity by Inhibiting the Reactive Oxygen Species-Mediated Oxidation, Inflammation, and Apoptotic Signaling Pathways.
SET8抑制可维持PTEN以减轻顺铂肾毒性中的肾细胞凋亡。
Cell Death Dis. 2025 Mar 31;16(1):226. doi: 10.1038/s41419-025-07526-y.
4
Nephroprotective effects of substances of medicine food homology and traditional Chinese medicine phytochemicals against acute kidney injury.药食同源物质及中药植物化学物对急性肾损伤的肾保护作用
Front Pharmacol. 2025 Feb 19;16:1539886. doi: 10.3389/fphar.2025.1539886. eCollection 2025.
5
The ameliorative effect of pioglitazone against colistin-induced nephrotoxicity is mediated by inhibition of NF-κB and restoration of Nrf2 signaling: An integrative bioinformatics prediction-guided in vitro study.吡格列酮对黏菌素诱导的肾毒性的改善作用是通过抑制NF-κB和恢复Nrf2信号传导介导的:一项综合生物信息学预测指导的体外研究。
PLoS One. 2024 Dec 2;19(12):e0314092. doi: 10.1371/journal.pone.0314092. eCollection 2024.
6
The significance of ferroptosis in renal diseases and its therapeutic potential.铁死亡在肾脏疾病中的意义及其治疗潜力。
Heliyon. 2024 Aug 6;10(16):e35882. doi: 10.1016/j.heliyon.2024.e35882. eCollection 2024 Aug 30.
7
SET8 inhibition preserves PTEN to attenuate kidney cell apoptosis in cisplatin nephrotoxicity.SET8抑制可维持PTEN以减轻顺铂肾毒性中的肾细胞凋亡。
Res Sq. 2024 Aug 14:rs.3.rs-4603170. doi: 10.21203/rs.3.rs-4603170/v1.
8
Loganin Ameliorates Acute Kidney Injury and Restores Tofacitinib Metabolism in Rats: Implications for Renal Protection and Drug Interaction.马钱子苷改善大鼠急性肾损伤并恢复托法替布代谢:对肾脏保护和药物相互作用的启示
Biomol Ther (Seoul). 2024 Sep 1;32(5):601-610. doi: 10.4062/biomolther.2024.008. Epub 2024 Aug 2.
9
Targeting ferroptosis: a new therapeutic opportunity for kidney diseases.靶向铁死亡:肾脏病治疗的新机会。
Front Immunol. 2024 Jul 3;15:1435139. doi: 10.3389/fimmu.2024.1435139. eCollection 2024.
10
The role of ferroptosis in acute kidney injury: mechanisms and potential therapeutic targets.铁死亡在急性肾损伤中的作用:机制与潜在治疗靶点
Mol Cell Biochem. 2025 Feb;480(2):759-784. doi: 10.1007/s11010-024-05056-3. Epub 2024 Jun 28.
杜鹃素通过抑制活性氧介导的氧化、炎症和凋亡信号通路减轻顺铂诱导的肾毒性。
Front Physiol. 2019 Nov 26;10:1419. doi: 10.3389/fphys.2019.01419. eCollection 2019.
4
Inhibition of CXCL1-CXCR2 axis ameliorates cisplatin-induced acute kidney injury by mediating inflammatory response.抑制 CXCL1-CXCR2 轴通过调节炎症反应改善顺铂诱导的急性肾损伤。
Biomed Pharmacother. 2020 Feb;122:109693. doi: 10.1016/j.biopha.2019.109693. Epub 2019 Dec 5.
5
Gasdermin D and pyroptosis in acute kidney injury.Gasdermin D 与细胞焦亡在急性肾损伤中的作用
Kidney Int. 2019 Nov;96(5):1061-1063. doi: 10.1016/j.kint.2019.07.002.
6
Myo-inositol oxygenase expression profile modulates pathogenic ferroptosis in the renal proximal tubule.肌醇加双氧酶表达谱调节肾近端小管的致病铁死亡。
J Clin Invest. 2019 Nov 1;129(11):5033-5049. doi: 10.1172/JCI129903.
7
The cleavage of gasdermin D by caspase-11 promotes tubular epithelial cell pyroptosis and urinary IL-18 excretion in acute kidney injury.半胱氨酸天冬氨酸蛋白酶-11 介导的 gasdermin D 切割促进急性肾损伤中肾小管上皮细胞焦亡和尿白细胞介素-18 的释放。
Kidney Int. 2019 Nov;96(5):1105-1120. doi: 10.1016/j.kint.2019.04.035. Epub 2019 May 21.
8
Recent Advances in Models, Mechanisms, Biomarkers, and Interventions in Cisplatin-Induced Acute Kidney Injury.顺铂诱导急性肾损伤的模型、机制、生物标志物及干预措施的最新进展。
Int J Mol Sci. 2019 Jun 20;20(12):3011. doi: 10.3390/ijms20123011.
9
3-deazaneplanocin A protects against cisplatin-induced renal tubular cell apoptosis and acute kidney injury by restoration of E-cadherin expression.3-去氮杂胞苷 A 通过恢复 E-钙黏蛋白表达来防止顺铂诱导的肾小管细胞凋亡和急性肾损伤。
Cell Death Dis. 2019 May 1;10(5):355. doi: 10.1038/s41419-019-1589-y.
10
Loganin prevents BV-2 microglia cells from Aβ -induced inflammation via regulating TLR4/TRAF6/NF-κB axis.毛兰素通过调节 TLR4/TRAF6/NF-κB 轴防止 BV-2 小胶质细胞受到 Aβ诱导的炎症反应。
Cell Biol Int. 2018 Dec;42(12):1632-1642. doi: 10.1002/cbin.11060. Epub 2018 Oct 31.