Department of Microbiology, Immunology and Molecular Genetics, David Geffen School of Medicine, University of California Los Angeles, Los Angeles, California, USA.
UCLA AIDS Institute, University of California Los Angeles, Los Angeles, California, USA.
J Immunother Cancer. 2021 Feb;9(2). doi: 10.1136/jitc-2020-001524.
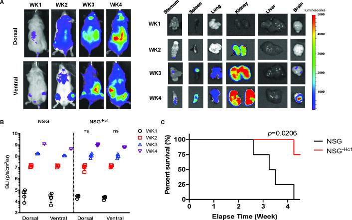
Despite the numerous applications of monoclonal antibodies (mAbs) in cancer therapeutics, animal models available to test the therapeutic efficacy of new mAbs are limited. NOD.Cg- Il2rg /SzJ (NSG) mice are one of the most highly immunodeficient strains and are universally used as a model for testing cancer-targeting mAbs. However, this strain lacks several factors necessary to fully support antibody-mediated effector functions-including antibody-dependent cellular cytotoxicity, antibody-dependent cellular phagocytosis, and complement-dependent cytotoxicity (CDC)-due to the absence of immune cells as well as a mutation in the gene, which is needed for a functional complement system.
We have developed a humanized mouse model using a novel NSG strain, NOD.Cg Il2rgtm1Wjl/SzJ (NSG), which contains the corrected mutation in the gene to support CDC in addition to other mechanisms endowed by humanization. With this model, we reevaluated the anticancer efficacies of nanoencapsulated rituximab after xenograft of the human Burkitt lymphoma cell line 2F7-BR44.
As expected, xenografted humanized NSG mice supported superior lymphoma clearance of native rituximab compared with the parental NSG strain. Nanoencapsulated rituximab with CXCL13 conjugation as a targeting ligand for lymphomas further enhanced antilymphoma activity in NSG mice and, more importantly, mediated antilymphoma cellular responses.
These results indicate that NSG mice can serve as a feasible model for both studying antitumor treatment using cancer targeting as well as understanding induction mechanisms of antitumor cellular immune response.
尽管单克隆抗体 (mAb) 在癌症治疗中有众多应用,但用于测试新 mAb 治疗效果的动物模型却十分有限。NOD.Cg-Il2rg /SzJ (NSG) 小鼠是免疫缺陷程度最高的品系之一,被广泛用作测试针对癌症的 mAb 的模型。然而,由于缺乏免疫细胞以及 基因的突变,该品系缺乏充分支持抗体介导的效应功能所必需的几个因素,包括抗体依赖性细胞毒性、抗体依赖性细胞吞噬作用和补体依赖性细胞毒性 (CDC)。
我们使用一种新型 NSG 品系 NOD.Cg Il2rgtm1Wjl/SzJ (NSG) 开发了一种人源化小鼠模型,该品系除了人源化赋予的其他机制外,还包含了 基因中纠正的突变,以支持 CDC。使用该模型,我们重新评估了纳米封装利妥昔单抗在人 Burkitt 淋巴瘤细胞系 2F7-BR44 异种移植后的抗癌疗效。
正如预期的那样,与亲本 NSG 品系相比,异种移植的人源化 NSG 小鼠支持利妥昔单抗的淋巴瘤清除效果更好。作为针对淋巴瘤的靶向配体与 CXCL13 缀合的纳米封装利妥昔单抗进一步增强了 NSG 小鼠的抗淋巴瘤活性,更重要的是,介导了抗淋巴瘤的细胞反应。
这些结果表明,NSG 小鼠可作为研究使用癌症靶向治疗以及理解抗肿瘤细胞免疫反应诱导机制的可行模型。