• 文献检索
  • 文档翻译
  • 深度研究
  • 学术资讯
  • Suppr Zotero 插件Zotero 插件
  • 邀请有礼
  • 套餐&价格
  • 历史记录
应用&插件
Suppr Zotero 插件Zotero 插件浏览器插件Mac 客户端Windows 客户端微信小程序
定价
高级版会员购买积分包购买API积分包
服务
文献检索文档翻译深度研究API 文档MCP 服务
关于我们
关于 Suppr公司介绍联系我们用户协议隐私条款
关注我们

Suppr 超能文献

核心技术专利:CN118964589B侵权必究
粤ICP备2023148730 号-1Suppr @ 2026

文献检索

告别复杂PubMed语法,用中文像聊天一样搜索,搜遍4000万医学文献。AI智能推荐,让科研检索更轻松。

立即免费搜索

文件翻译

保留排版,准确专业,支持PDF/Word/PPT等文件格式,支持 12+语言互译。

免费翻译文档

深度研究

AI帮你快速写综述,25分钟生成高质量综述,智能提取关键信息,辅助科研写作。

立即免费体验

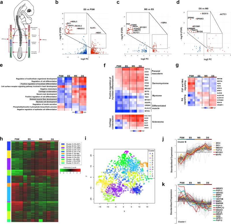
在鸡胚中描绘开放染色质可鉴定对轴旁中胚层形成和轴延伸重要的顺式调控元件。

Characterising open chromatin in chick embryos identifies cis-regulatory elements important for paraxial mesoderm formation and axis extension.

机构信息

School of Biological Sciences, Cell and Developmental Biology, University of East Anglia, Norwich Research Park, Norwich, UK.

Developmental Biology and Cancer, University College London, Great Ormond Street Hospital, Institute of Child Health, London, UK.

出版信息

Nat Commun. 2021 Feb 19;12(1):1157. doi: 10.1038/s41467-021-21426-7.

DOI:10.1038/s41467-021-21426-7
PMID:33608545
原文链接:https://pmc.ncbi.nlm.nih.gov/articles/PMC7895974/
Abstract

Somites arising from paraxial mesoderm are a hallmark of the segmented vertebrate body plan. They form sequentially during axis extension and generate musculoskeletal cell lineages. How paraxial mesoderm becomes regionalised along the axis and how this correlates with dynamic changes of chromatin accessibility and the transcriptome remains unknown. Here, we report a spatiotemporal series of ATAC-seq and RNA-seq along the chick embryonic axis. Footprint analysis shows differential coverage of binding sites for several key transcription factors, including CDX2, LEF1 and members of HOX clusters. Associating accessible chromatin with nearby expressed genes identifies cis-regulatory elements (CRE) for TCF15 and MEOX1. We determine their spatiotemporal activity and evolutionary conservation in Xenopus and human. Epigenome silencing of endogenous CREs disrupts TCF15 and MEOX1 gene expression and recapitulates phenotypic abnormalities of anterior-posterior axis extension. Our integrated approach allows dissection of paraxial mesoderm regulatory circuits in vivo and has implications for investigating gene regulatory networks.

摘要

体节来源于轴旁中胚层,是具有分节特征的脊椎动物体轴模式的标志。它们在胚胎轴延伸过程中顺序形成,并产生肌骨骼细胞谱系。轴旁中胚层如何沿轴进行区域化,以及这与染色质可及性和转录组的动态变化如何相关仍然未知。在这里,我们报告了沿鸡胚轴的一系列时空 ATAC-seq 和 RNA-seq。足迹分析显示,包括 CDX2、LEF1 和 HOX 簇成员在内的几个关键转录因子的结合位点的覆盖情况存在差异。将可及染色质与附近表达的基因相关联,确定了 TCF15 和 MEOX1 的顺式调控元件 (CRE)。我们确定了它们在 Xenopus 和人类中的时空活性和进化保守性。内源性 CRE 的表观基因组沉默破坏了 TCF15 和 MEOX1 基因的表达,并再现了前-后轴延伸的表型异常。我们的综合方法允许在体内解析轴旁中胚层的调控回路,并对研究基因调控网络具有重要意义。

https://cdn.ncbi.nlm.nih.gov/pmc/blobs/ce13/7895974/46d885b80812/41467_2021_21426_Fig7_HTML.jpg
https://cdn.ncbi.nlm.nih.gov/pmc/blobs/ce13/7895974/d24039702d43/41467_2021_21426_Fig1_HTML.jpg
https://cdn.ncbi.nlm.nih.gov/pmc/blobs/ce13/7895974/36e90c2d3ee8/41467_2021_21426_Fig2_HTML.jpg
https://cdn.ncbi.nlm.nih.gov/pmc/blobs/ce13/7895974/6680f4c05619/41467_2021_21426_Fig3_HTML.jpg
https://cdn.ncbi.nlm.nih.gov/pmc/blobs/ce13/7895974/4174d3475fd8/41467_2021_21426_Fig4_HTML.jpg
https://cdn.ncbi.nlm.nih.gov/pmc/blobs/ce13/7895974/04afae13dc59/41467_2021_21426_Fig5_HTML.jpg
https://cdn.ncbi.nlm.nih.gov/pmc/blobs/ce13/7895974/98468f78e6f3/41467_2021_21426_Fig6_HTML.jpg
https://cdn.ncbi.nlm.nih.gov/pmc/blobs/ce13/7895974/46d885b80812/41467_2021_21426_Fig7_HTML.jpg
https://cdn.ncbi.nlm.nih.gov/pmc/blobs/ce13/7895974/d24039702d43/41467_2021_21426_Fig1_HTML.jpg
https://cdn.ncbi.nlm.nih.gov/pmc/blobs/ce13/7895974/36e90c2d3ee8/41467_2021_21426_Fig2_HTML.jpg
https://cdn.ncbi.nlm.nih.gov/pmc/blobs/ce13/7895974/6680f4c05619/41467_2021_21426_Fig3_HTML.jpg
https://cdn.ncbi.nlm.nih.gov/pmc/blobs/ce13/7895974/4174d3475fd8/41467_2021_21426_Fig4_HTML.jpg
https://cdn.ncbi.nlm.nih.gov/pmc/blobs/ce13/7895974/04afae13dc59/41467_2021_21426_Fig5_HTML.jpg
https://cdn.ncbi.nlm.nih.gov/pmc/blobs/ce13/7895974/98468f78e6f3/41467_2021_21426_Fig6_HTML.jpg
https://cdn.ncbi.nlm.nih.gov/pmc/blobs/ce13/7895974/46d885b80812/41467_2021_21426_Fig7_HTML.jpg

相似文献

1
Characterising open chromatin in chick embryos identifies cis-regulatory elements important for paraxial mesoderm formation and axis extension.在鸡胚中描绘开放染色质可鉴定对轴旁中胚层形成和轴延伸重要的顺式调控元件。
Nat Commun. 2021 Feb 19;12(1):1157. doi: 10.1038/s41467-021-21426-7.
2
Cloning and characterization of chicken Paraxis: a regulator of paraxial mesoderm development and somite formation.鸡Paraxis的克隆与特性分析:一种体节中胚层发育和体节形成的调节因子
Dev Biol. 1997 Sep 1;189(1):95-111. doi: 10.1006/dbio.1997.8663.
3
The forkhead genes, Foxc1 and Foxc2, regulate paraxial versus intermediate mesoderm cell fate.叉头基因Foxc1和Foxc2调控体节中胚层与间介中胚层细胞的命运。
Dev Biol. 2004 Jul 1;271(1):176-89. doi: 10.1016/j.ydbio.2004.03.034.
4
Signals from trunk paraxial mesoderm induce pronephros formation in chick intermediate mesoderm.来自躯干轴旁中胚层的信号诱导鸡胚中间中胚层中前肾的形成。
Dev Biol. 2000 Apr 1;220(1):62-75. doi: 10.1006/dbio.2000.9623.
5
Evidence that Hoxa expression domains are evolutionarily transposed in spinal ganglia, and are established by forward spreading in paraxial mesoderm.有证据表明,Hoxa表达域在脊髓神经节中发生了进化性转位,并通过在轴旁中胚层中向前扩散而建立。
Mech Dev. 1999 Apr;82(1-2):109-18. doi: 10.1016/s0925-4773(99)00018-0.
6
The bHLH class protein pMesogenin1 can specify paraxial mesoderm phenotypes.bHLH类蛋白pMesogenin1可确定轴旁中胚层表型。
Dev Biol. 2000 Jun 15;222(2):376-91. doi: 10.1006/dbio.2000.9717.
7
Signals that instruct somite and myotome formation persist in Xenopus laevis early tailbud stage embryos.指导体节和肌节形成的信号在非洲爪蟾早期尾芽期胚胎中持续存在。
Cells Tissues Organs. 2002;172(1):1-12. doi: 10.1159/000064387.
8
Identification and developmental expression of Xenopus paraxis.非洲爪蟾副轴蛋白的鉴定与发育表达
Int J Dev Biol. 2004 Dec;48(10):1155-8. doi: 10.1387/ijdb.041917ht.
9
Expression of the oscillating gene her1 is directly regulated by Hairy/Enhancer of Split, T-box, and Suppressor of Hairless proteins in the zebrafish segmentation clock.在斑马鱼分节时钟中,振荡基因 her1 的表达受 hairy/Enhancer of Split、T-box 和 Suppressor of Hairless 蛋白的直接调控。
Dev Dyn. 2009 Nov;238(11):2745-59. doi: 10.1002/dvdy.22100.
10
cMeso-1, a novel bHLH transcription factor, is involved in somite formation in chicken embryos.cMeso-1是一种新型的bHLH转录因子,参与鸡胚体节的形成。
Dev Biol. 1998 Jul 15;199(2):201-15. doi: 10.1006/dbio.1998.8919.

引用本文的文献

1
Changes in cellular composition shape the inductive properties of Hensen's Node.细胞组成的变化塑造了亨森结的诱导特性。
Nat Commun. 2025 Aug 22;16(1):7824. doi: 10.1038/s41467-025-63154-2.
2
Convergent evolution of noncoding elements associated with short tarsus length in birds.鸟类中与短跗骨长度相关的非编码元件的趋同进化。
BMC Biol. 2025 Feb 21;23(1):52. doi: 10.1186/s12915-025-02156-4.
3
Single cell RNA-sequencing and RNA-tomography of the avian embryo extending body axis.对延伸体轴的禽类胚胎进行单细胞RNA测序和RNA断层扫描。

本文引用的文献

1
Mapping and predicting gene-enhancer interactions.绘制和预测基因-增强子相互作用
Nat Genet. 2019 Dec;51(12):1662-1663. doi: 10.1038/s41588-019-0540-6.
2
Activity-by-contact model of enhancer-promoter regulation from thousands of CRISPR perturbations.基于数千个 CRISPR 干扰的增强子-启动子调控的活性-接触模型。
Nat Genet. 2019 Dec;51(12):1664-1669. doi: 10.1038/s41588-019-0538-0. Epub 2019 Nov 29.
3
Reconstruction of the Global Neural Crest Gene Regulatory Network In Vivo.体内重建全球神经嵴基因调控网络。
Front Cell Dev Biol. 2024 May 28;12:1382960. doi: 10.3389/fcell.2024.1382960. eCollection 2024.
4
Genome-wide profiling of angiogenic cis-regulatory elements unravels cis-regulatory SNPs for vascular abnormality.血管异常的顺式调控 SNP 的血管生成顺式调控元件的全基因组分析
Sci Data. 2024 May 8;11(1):467. doi: 10.1038/s41597-024-03272-6.
5
Sall4 regulates posterior trunk mesoderm development by promoting mesodermal gene expression and repressing neural genes in the mesoderm.Sall4 通过促进中胚层基因表达并抑制中胚层中的神经基因来调节后躯干中胚层发育。
Development. 2024 Mar 1;151(5). doi: 10.1242/dev.202649. Epub 2024 Mar 4.
6
A transcriptional and regulatory map of mouse somite maturation.小鼠体节成熟的转录和调控图谱。
Dev Cell. 2023 Oct 9;58(19):1983-1995.e7. doi: 10.1016/j.devcel.2023.07.003. Epub 2023 Jul 26.
7
Temporal changes in plasma membrane lipid content induce endocytosis to regulate developmental epithelial-to-mesenchymal transition.细胞质膜脂质含量的时间变化诱导内吞作用以调节发育中的上皮-间充质转化。
Proc Natl Acad Sci U S A. 2022 Dec 20;119(51):e2212879119. doi: 10.1073/pnas.2212879119. Epub 2022 Dec 12.
8
Investigating chromatin accessibility during development and differentiation by ATAC-sequencing to guide the identification of cis-regulatory elements.通过 ATAC-seq 分析研究发育和分化过程中的染色质可及性,以指导顺式调控元件的鉴定。
Biochem Soc Trans. 2022 Jun 30;50(3):1167-1177. doi: 10.1042/BST20210834.
Dev Cell. 2019 Oct 21;51(2):255-276.e7. doi: 10.1016/j.devcel.2019.10.003.
4
Identification of transcription factor binding sites using ATAC-seq.利用 ATAC-seq 鉴定转录因子结合位点。
Genome Biol. 2019 Feb 26;20(1):45. doi: 10.1186/s13059-019-1642-2.
5
STRING v11: protein-protein association networks with increased coverage, supporting functional discovery in genome-wide experimental datasets.STRING v11:具有增强覆盖范围的蛋白质-蛋白质相互作用网络,支持在全基因组实验数据集的功能发现。
Nucleic Acids Res. 2019 Jan 8;47(D1):D607-D613. doi: 10.1093/nar/gky1131.
6
Nervous System Regionalization Entails Axial Allocation before Neural Differentiation.神经系统分区发生在神经分化之前的轴向分配。
Cell. 2018 Nov 1;175(4):1105-1118.e17. doi: 10.1016/j.cell.2018.09.040. Epub 2018 Oct 18.
7
4D imaging reveals stage dependent random and directed cell motion during somite morphogenesis.4D 成像揭示体节形态发生过程中阶段依赖的随机和定向细胞运动。
Sci Rep. 2018 Aug 23;8(1):12644. doi: 10.1038/s41598-018-31014-3.
8
Deconstructing the molecular mechanisms shaping the vertebrate body plan.解析塑造脊椎动物体轴模式的分子机制。
Curr Opin Cell Biol. 2018 Dec;55:81-86. doi: 10.1016/j.ceb.2018.05.009. Epub 2018 Jul 14.
9
At the base of colinear Hox gene expression: cis-features and trans-factors orchestrating the initial phase of Hox cluster activation.在共线性Hox基因表达的基础:协调Hox基因簇激活初始阶段的顺式特征和反式因子
Dev Biol. 2017 Aug 15;428(2):293-299. doi: 10.1016/j.ydbio.2017.02.009.
10
Cdx is crucial for the timing mechanism driving colinear Hox activation and defines a trunk segment in the Hox cluster topology.Cdx对于驱动共线性Hox激活的时间机制至关重要,并在Hox簇拓扑结构中定义了一个躯干节段。
Dev Biol. 2017 Feb 15;422(2):146-154. doi: 10.1016/j.ydbio.2016.12.024. Epub 2016 Dec 29.