Tezcan Gulcin, Garanina Ekaterina E, Alsaadi Mohammad, Gilazieva Zarema E, Martinova Ekaterina V, Markelova Maria I, Arkhipova Svetlana S, Hamza Shaimaa, McIntyre Alan, Rizvanov Albert A, Khaiboullina Svetlana F
Institute of Fundamental Medicine and Biology, Kazan Federal University, Kazan, Russia.
Department of Fundamental Sciences, Faculty of Dentistry, Bursa Uludag University, Bursa, Turkey.
Front Immunol. 2021 Feb 3;11:607881. doi: 10.3389/fimmu.2020.607881. eCollection 2020.
Dysregulation of NLRP3 inflammasome complex formation can promote chronic inflammation by increased release of IL-1β. However, the effect of NLRP3 complex formation on tumor progression remains controversial. Therefore, we sought to determine the effect of NLRP3 modulation on the growth of the different types of cancer cells, derived from lung, breast, and prostate cancers as well as neuroblastoma and glioblastoma .
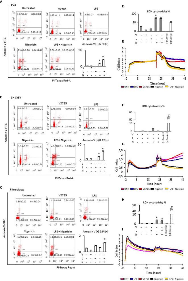
The effect of Caspase 1 inhibitor (VX765) and combination of LPS/Nigericin on NLRP3 inflammasome activity was analyzed in A549 (lung cancer), MCF-7 (breast cancer), PC3 (prostate cancer), SH-SY5Y (neuroblastoma), and U138MG (glioblastoma) cells. Human fibroblasts were used as control cells. The effect of VX765 and LPS/Nigericin on NLRP3 expression was analyzed using western blot, while IL-1β and IL-18 secretion was detected by ELISA. Tumor cell viability and progression were determined using Annexin V, cell proliferation assay, LDH assay, sphere formation assay, transmission electron microscopy, and a multiplex cytokine assay. Also, angiogenesis was investigated by a tube formation assay. VEGF and MMPs secretion were detected by ELISA and a multiplex assay, respectively. Statistical analysis was done using one-way ANOVA with Tukey's analyses and Kruskal-Wallis one-way analysis of variance.
LPS/Nigericin increased NRLP3 protein expression as well as IL-1β and IL-18 secretion in PC3 and U138MG cells compared to A549, MCF7, SH-SY5Y cells, and fibroblasts. In contrast, MIF expression was commonly found upregulated in A549, PC3, SH-SY5Y, and U138MG cells and fibroblasts after Nigericin treatment. Nigericin and a combination of LPS/Nigericin decreased the cell viability and proliferation. Also, LPS/Nigericin significantly increased tumorsphere size in PC3 and U138MG cells. In contrast, the sphere size was reduced in MCF7 and SH-SY5Y cells treated with LPS/Nigericin, while no effect was detected in A549 cells. VX765 increased secretion of CCL24 in A549, MCF7, PC3, and fibroblasts as well as CCL11 and CCL26 in SH-SY5Y cells. Also, VX765 significantly increased the production of VEGF and MMPs and stimulated angiogenesis in all tumor cell lines.
Our data suggest that NLRP3 activation using Nigericin could be a novel therapeutic approach to control the growth of tumors producing a low level of IL-1β and IL-18.
NLRP3炎性小体复合物形成失调可通过增加白细胞介素-1β(IL-1β)的释放促进慢性炎症。然而,NLRP3复合物形成对肿瘤进展的影响仍存在争议。因此,我们试图确定NLRP3调节对源自肺癌、乳腺癌、前列腺癌以及神经母细胞瘤和胶质母细胞瘤的不同类型癌细胞生长的影响。
分析了半胱天冬酶1抑制剂(VX765)以及脂多糖/尼日利亚菌素组合对A549(肺癌)、MCF-7(乳腺癌)、PC3(前列腺癌)、SH-SY5Y(神经母细胞瘤)和U138MG(胶质母细胞瘤)细胞中NLRP3炎性小体活性的影响。人成纤维细胞用作对照细胞。使用蛋白质免疫印迹法分析VX765和脂多糖/尼日利亚菌素对NLRP3表达的影响,同时通过酶联免疫吸附测定法检测IL-1β和IL-18的分泌。使用膜联蛋白V、细胞增殖测定、乳酸脱氢酶测定、成球测定、透射电子显微镜和多重细胞因子测定来确定肿瘤细胞的活力和进展。此外,通过血管生成测定研究血管生成。分别通过酶联免疫吸附测定法和多重测定法检测血管内皮生长因子(VEGF)和基质金属蛋白酶(MMPs)的分泌。使用单因素方差分析以及Tukey分析和Kruskal-Wallis单因素方差分析进行统计分析。
与A549、MCF7、SH-SY5Y细胞和成纤维细胞相比,脂多糖/尼日利亚菌素增加了PC3和U138MG细胞中NRLP蛋白表达以及IL-1β和IL-18的分泌。相反,在尼日利亚菌素处理后的A549、PC3、SH-SY5Y和U138MG细胞和成纤维细胞中,通常发现巨噬细胞迁移抑制因子(MIF)表达上调。尼日利亚菌素以及脂多糖/尼日利亚菌素组合降低了细胞活力和增殖。此外,脂多糖/尼日利亚菌素显著增加了PC3和U138MG细胞中的肿瘤球大小。相反,用脂多糖/尼日利亚菌素处理的MCF7和SH-SY5Y细胞中的球大小减小,而在A549细胞中未检测到影响。VX765增加了A549、MCF7、PC3和成纤维细胞中CCL24的分泌以及SH-SY5Y细胞中CCL11和CCL26的分泌。此外,VX765显著增加了所有肿瘤细胞系中VEGF和MMPs的产生并刺激了血管生成。
我们的数据表明,使用尼日利亚菌素激活NLRP3可能是一种控制产生低水平IL-1β和IL-18的肿瘤生长的新治疗方法。