• 文献检索
  • 文档翻译
  • 深度研究
  • 学术资讯
  • Suppr Zotero 插件Zotero 插件
  • 邀请有礼
  • 套餐&价格
  • 历史记录
应用&插件
Suppr Zotero 插件Zotero 插件浏览器插件Mac 客户端Windows 客户端微信小程序
定价
高级版会员购买积分包购买API积分包
服务
文献检索文档翻译深度研究API 文档MCP 服务
关于我们
关于 Suppr公司介绍联系我们用户协议隐私条款
关注我们

Suppr 超能文献

核心技术专利:CN118964589B侵权必究
粤ICP备2023148730 号-1Suppr @ 2026

文献检索

告别复杂PubMed语法,用中文像聊天一样搜索,搜遍4000万医学文献。AI智能推荐,让科研检索更轻松。

立即免费搜索

文件翻译

保留排版,准确专业,支持PDF/Word/PPT等文件格式,支持 12+语言互译。

免费翻译文档

深度研究

AI帮你快速写综述,25分钟生成高质量综述,智能提取关键信息,辅助科研写作。

立即免费体验

识别与单系选择性清除相关的潜在有益基因突变以及一项基于病毒遗传数据的概念验证研究。

Identifying Potentially Beneficial Genetic Mutations Associated with Monophyletic Selective Sweep and a Proof-of-Concept Study with Viral Genetic Data.

作者信息

Furuse Yuki

机构信息

Institute for Frontier Life and Medical Sciences, Kyoto University, Kyoto, Japan

Hakubi Center for Advanced Research, Kyoto University, Kyoto, Japan.

出版信息

mSystems. 2021 Feb 23;6(1):e01151-20. doi: 10.1128/mSystems.01151-20.

DOI:10.1128/mSystems.01151-20
PMID:33622855
原文链接:https://pmc.ncbi.nlm.nih.gov/articles/PMC8573955/
Abstract

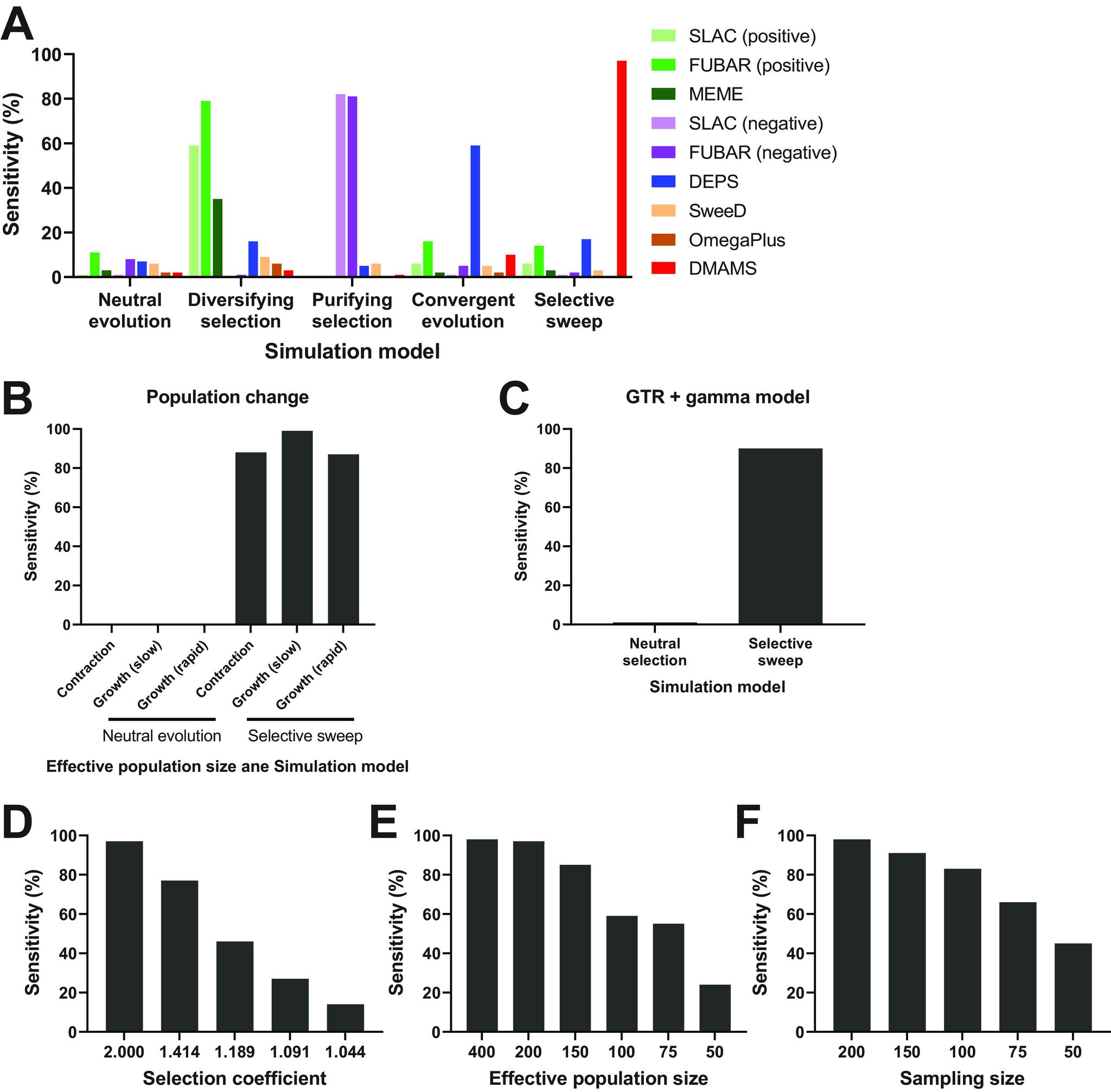
Genetic mutations play a central role in evolution. For a significantly beneficial mutation, a one-time mutation event suffices for the species to prosper and predominate through the process called "monophyletic selective sweep." However, existing methods that rely on counting the number of mutation events to detect selection are unable to find such a mutation in selective sweep. We here introduce a method to detect mutations at the single amino acid/nucleotide level that could be responsible for monophyletic selective sweep evolution. The method identifies a genetic signature associated with selective sweep using the population genetic test statistic Tajima's We applied the algorithm to ebolavirus, influenza A virus, and severe acute respiratory syndrome coronavirus 2 to identify known biologically significant mutations and unrecognized mutations associated with potential selective sweep. The method can detect beneficial mutations, possibly leading to discovery of previously unknown biological functions and mechanisms related to those mutations. In biology, research on evolution is important to understand the significance of genetic mutation. When there is a significantly beneficial mutation, a population of species with the mutation prospers and predominates, in a process called "selective sweep." However, there are few methods that can find such a mutation causing selective sweep from genetic data. We here introduce a novel method to detect such mutations. Applying the method to the genomes of ebolavirus, influenza viruses, and the novel coronavirus, we detected known biologically significant mutations and identified mutations the importance of which is previously unrecognized. The method can deepen our understanding of molecular and evolutionary biology.

摘要

基因突变在进化中起着核心作用。对于一个显著有益的突变,一次突变事件就足以使物种通过所谓的“单系选择性清除”过程繁荣并占据主导地位。然而,现有的依靠计算突变事件数量来检测选择的方法无法在选择性清除中找到这样的突变。我们在此介绍一种在单氨基酸/核苷酸水平检测可能导致单系选择性清除进化的突变的方法。该方法使用群体遗传检验统计量 Tajima's D 来识别与选择性清除相关的遗传特征。我们将该算法应用于埃博拉病毒、甲型流感病毒和严重急性呼吸综合征冠状病毒 2,以识别已知的具有生物学意义的突变以及与潜在选择性清除相关的未被识别的突变。该方法可以检测有益突变,可能会导致发现与这些突变相关的先前未知的生物学功能和机制。在生物学中,进化研究对于理解基因突变的意义很重要。当存在一个显著有益的突变时,具有该突变的物种群体就会繁荣并占据主导地位,这一过程称为“选择性清除”。然而,很少有方法能够从遗传数据中找到导致选择性清除的这样一个突变。我们在此介绍一种新颖的方法来检测此类突变。将该方法应用于埃博拉病毒、流感病毒和新型冠状病毒的基因组,我们检测到了已知的具有生物学意义的突变,并识别出了其重要性先前未被认识到的突变。该方法可以加深我们对分子生物学和进化生物学的理解。

https://cdn.ncbi.nlm.nih.gov/pmc/blobs/1e9c/8573955/ea0d0cd506ec/msystems.01151-20-f0003.jpg
https://cdn.ncbi.nlm.nih.gov/pmc/blobs/1e9c/8573955/90ce2322338f/msystems.01151-20-f0001.jpg
https://cdn.ncbi.nlm.nih.gov/pmc/blobs/1e9c/8573955/217011a7d158/msystems.01151-20-f0002.jpg
https://cdn.ncbi.nlm.nih.gov/pmc/blobs/1e9c/8573955/ea0d0cd506ec/msystems.01151-20-f0003.jpg
https://cdn.ncbi.nlm.nih.gov/pmc/blobs/1e9c/8573955/90ce2322338f/msystems.01151-20-f0001.jpg
https://cdn.ncbi.nlm.nih.gov/pmc/blobs/1e9c/8573955/217011a7d158/msystems.01151-20-f0002.jpg
https://cdn.ncbi.nlm.nih.gov/pmc/blobs/1e9c/8573955/ea0d0cd506ec/msystems.01151-20-f0003.jpg

相似文献

1
Identifying Potentially Beneficial Genetic Mutations Associated with Monophyletic Selective Sweep and a Proof-of-Concept Study with Viral Genetic Data.识别与单系选择性清除相关的潜在有益基因突变以及一项基于病毒遗传数据的概念验证研究。
mSystems. 2021 Feb 23;6(1):e01151-20. doi: 10.1128/mSystems.01151-20.
2
A Composite-Likelihood Method for Detecting Incomplete Selective Sweep from Population Genomic Data.一种用于从群体基因组数据中检测不完全选择性清除的复合似然方法。
Genetics. 2015 Jun;200(2):633-49. doi: 10.1534/genetics.115.175380. Epub 2015 Apr 24.
3
Population genetic processes affecting the mode of selective sweeps and effective population size in influenza virus H3N2.影响流感病毒H3N2中选择性清除模式和有效种群大小的群体遗传过程。
BMC Evol Biol. 2016 Aug 3;16:156. doi: 10.1186/s12862-016-0727-8.
4
Clonal interference in the evolution of influenza.流感进化中的克隆干扰。
Genetics. 2012 Oct;192(2):671-82. doi: 10.1534/genetics.112.143396. Epub 2012 Jul 30.
5
The effect of recurrent mutation on the linkage disequilibrium under a selective sweep.在选择性清除作用下反复突变对连锁不平衡的影响。
J Math Biol. 2012 Jan;64(1-2):291-317. doi: 10.1007/s00285-011-0411-y. Epub 2011 Feb 27.
6
Host-Specific and Segment-Specific Evolutionary Dynamics of Avian and Human Influenza A Viruses: A Systematic Review.甲型禽流感病毒和人流感病毒的宿主特异性及片段特异性进化动力学:一项系统综述
PLoS One. 2016 Jan 13;11(1):e0147021. doi: 10.1371/journal.pone.0147021. eCollection 2016.
7
Rapid selective sweep of pre-existing polymorphisms and slow fixation of new mutations in experimental evolution of Desulfovibrio vulgaris.在普通脱硫弧菌的实验进化中,既有多态性的快速选择性清除和新突变的缓慢固定。
ISME J. 2015 Nov;9(11):2360-72. doi: 10.1038/ismej.2015.45. Epub 2015 Apr 7.
8
Soft shoulders ahead: spurious signatures of soft and partial selective sweeps result from linked hard sweeps.前方的软肩:软选择清除和部分选择清除的虚假信号源于连锁的硬选择清除。
Genetics. 2015 May;200(1):267-84. doi: 10.1534/genetics.115.174912. Epub 2015 Feb 25.
9
A neutrality test for detecting selection on DNA methylation using single methylation polymorphism frequency spectrum.一种利用单甲基化多态性频谱检测DNA甲基化选择的中性检验。
Genome Biol Evol. 2014 Dec 23;7(1):154-71. doi: 10.1093/gbe/evu271.
10
Soft sweeps III: the signature of positive selection from recurrent mutation.软扫描III:来自反复突变的正选择特征
PLoS Genet. 2006 Dec 15;2(12):e186. doi: 10.1371/journal.pgen.0020186. Epub 2006 Sep 14.

引用本文的文献

1
Reframing SARS-CoV-2 evolution in India through an analysis of mutation prevalence across host demographics.通过分析不同宿主人口统计学特征中的突变流行情况来重新审视印度的新冠病毒进化。
PLoS Negl Trop Dis. 2025 Jul 10;19(7):e0013191. doi: 10.1371/journal.pntd.0013191. eCollection 2025 Jul.

本文引用的文献

1
Evaluating the Effects of SARS-CoV-2 Spike Mutation D614G on Transmissibility and Pathogenicity.评估 SARS-CoV-2 刺突突变 D614G 对传染性和致病性的影响。
Cell. 2021 Jan 7;184(1):64-75.e11. doi: 10.1016/j.cell.2020.11.020. Epub 2020 Nov 19.
2
No evidence for increased transmissibility from recurrent mutations in SARS-CoV-2.没有证据表明 SARS-CoV-2 反复出现的突变会增加传染性。
Nat Commun. 2020 Nov 25;11(1):5986. doi: 10.1038/s41467-020-19818-2.
3
SARS-CoV-2 D614G variant exhibits efficient replication ex vivo and transmission in vivo.
SARS-CoV-2 D614G 变异株在体外具有高效复制能力,并可在体内有效传播。
Science. 2020 Dec 18;370(6523):1464-1468. doi: 10.1126/science.abe8499. Epub 2020 Nov 12.
4
Making Sense of Mutation: What D614G Means for the COVID-19 Pandemic Remains Unclear.解析突变:D614G 对新冠疫情意味着什么仍不清楚。
Cell. 2020 Aug 20;182(4):794-795. doi: 10.1016/j.cell.2020.06.040. Epub 2020 Jul 3.
5
Tracking Changes in SARS-CoV-2 Spike: Evidence that D614G Increases Infectivity of the COVID-19 Virus.追踪 SARS-CoV-2 刺突蛋白的变化:D614G 增加 COVID-19 病毒感染力的证据。
Cell. 2020 Aug 20;182(4):812-827.e19. doi: 10.1016/j.cell.2020.06.043. Epub 2020 Jul 3.
6
Pathophysiology, Transmission, Diagnosis, and Treatment of Coronavirus Disease 2019 (COVID-19): A Review.新型冠状病毒病 2019(COVID-19)的病理生理学、传播、诊断和治疗:综述。
JAMA. 2020 Aug 25;324(8):782-793. doi: 10.1001/jama.2020.12839.
7
Bat-borne virus diversity, spillover and emergence.蝙蝠携带病毒的多样性、溢出和出现。
Nat Rev Microbiol. 2020 Aug;18(8):461-471. doi: 10.1038/s41579-020-0394-z. Epub 2020 Jun 11.
8
Coupling adaptive molecular evolution to phylodynamics using fitness-dependent birth-death models.利用适应度相关的出生-死亡模型将适应性分子进化与系统发育动力学相结合。
Elife. 2019 Aug 15;8:e45562. doi: 10.7554/eLife.45562.
9
Ebola virus disease.埃博拉病毒病。
Lancet. 2019 Mar 2;393(10174):936-948. doi: 10.1016/S0140-6736(18)33132-5. Epub 2019 Feb 15.
10
Key Viral Adaptations Preceding the AIDS Pandemic.艾滋病大流行之前的关键病毒适应性改变。
Cell Host Microbe. 2019 Jan 9;25(1):27-38. doi: 10.1016/j.chom.2018.12.002.