Suppr超能文献

溃疡性结肠炎患者的肠道微生物群及相关代谢产物发生紊乱,美沙拉嗪治疗后部分恢复。

Gut Microbiota and Related Metabolites Were Disturbed in Ulcerative Colitis and Partly Restored After Mesalamine Treatment.

作者信息

Dai Liang, Tang Yingjue, Zhou Wenjun, Dang Yanqi, Sun Qiaoli, Tang Zhipeng, Zhu Mingzhe, Ji Guang

机构信息

Institute of Digestive Diseases, China-Canada Center of Research for Digestive Diseases (ccCRDD), Longhua Hospital, Shanghai University of Traditional Chinese Medicine, Shanghai, China.

School of Public Health, Shanghai University of Traditional Chinese Medicine, Shanghai, China.

出版信息

Front Pharmacol. 2021 Jan 18;11:620724. doi: 10.3389/fphar.2020.620724. eCollection 2020.

Abstract

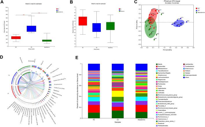
Mesalamine has been well used in the improvement of ulcerative colitis (UC) in clinics, however, the underlying mechanisms were not well illustrated. To explore its efficacy from the perspective of gut microbiota and related metabolites, we employed 16S rRNA sequencing and metabolomics approaches in stool samples across 14 normal healthy controls (NC group), 10 treatment-naïve UC patients (UC group) and 14 UC patients responded to mesalamine treatment (mesalamine group). We noted that the gut microbiota diversity and community composition were remarkably perturbed in UC group and partially restored by mesalamine treatment. The relative abundance of 192 taxa in genus level were significantly changed in UC group, and 168 genera were significantly altered after mesalamine intervention. Meanwhile, a total of 127 metabolites were significantly changed in UC group and 129 metabolites were significantly altered after mesalamine treatment. Importantly, we observed that many candidates including 49 genera (such as and ) and 102 metatoblites (such as isoleucine, cholic acid and deoxycholic acid) were reversed by mesalamine. Spearman correlation analysis revealed that most of the candidates were significantly correlated with Mayo score of UC, and the relative abundance of specific genera were significant correlated with the perturbation of metabolites. Pathway analysis demonstrated that genera and metabolites candidates were enriched in many similar molecular pathways such as amino acid metabolism and secondary metabolites biosynthesis. Importantly, ROC curve analysis identified a gut microbiota signature composed of five genera including and [] which might be used to distinguish UC group from both NC and mesalamine group. In all, our results suggested that mesalamine might exert a beneficial role in UC by modulating gut microbiota signature with correlated metabolites in different pathways, which may provide a basis for developing novel candidate biomarkers and therapeutic targets of UC.

摘要

美沙拉嗪在临床上已被广泛用于改善溃疡性结肠炎(UC),然而,其潜在机制尚未完全阐明。为了从肠道微生物群及其相关代谢产物的角度探究其疗效,我们采用16S rRNA测序和代谢组学方法,对14名正常健康对照者(NC组)、10名未经治疗的UC患者(UC组)和14名对美沙拉嗪治疗有反应的UC患者(美沙拉嗪组)的粪便样本进行了分析。我们注意到,UC组的肠道微生物群多样性和群落组成受到显著干扰,美沙拉嗪治疗后部分得到恢复。UC组中192个属水平的分类单元相对丰度发生显著变化,美沙拉嗪干预后168个属发生显著改变。同时,UC组共有127种代谢产物发生显著变化,美沙拉嗪治疗后有129种代谢产物发生显著改变。重要的是,我们观察到许多候选物,包括49个属(如 和 )和102种代谢物(如异亮氨酸胆酸和脱氧胆酸),被美沙拉嗪逆转。Spearman相关性分析显示,大多数候选物与UC的Mayo评分显著相关,特定属的相对丰度与代谢物的扰动显著相关。通路分析表明,属和代谢物候选物在许多相似的分子通路中富集,如氨基酸代谢和次生代谢物生物合成。重要的是,ROC曲线分析确定了一个由五个属组成的肠道微生物群特征,包括 和 [] ,可用于区分UC组与NC组和美沙拉嗪组。总之,我们的结果表明,美沙拉嗪可能通过调节不同通路中与相关代谢产物相关的肠道微生物群特征,在UC中发挥有益作用,这可能为开发UC的新型候选生物标志物和治疗靶点提供依据。

https://cdn.ncbi.nlm.nih.gov/pmc/blobs/5b62/7898679/cc3af75fe5e3/fphar-11-620724-g001.jpg

文献检索

告别复杂PubMed语法,用中文像聊天一样搜索,搜遍4000万医学文献。AI智能推荐,让科研检索更轻松。

立即免费搜索

文件翻译

保留排版,准确专业,支持PDF/Word/PPT等文件格式,支持 12+语言互译。

免费翻译文档

深度研究

AI帮你快速写综述,25分钟生成高质量综述,智能提取关键信息,辅助科研写作。

立即免费体验