• 文献检索
  • 文档翻译
  • 深度研究
  • 学术资讯
  • Suppr Zotero 插件Zotero 插件
  • 邀请有礼
  • 套餐&价格
  • 历史记录
应用&插件
Suppr Zotero 插件Zotero 插件浏览器插件Mac 客户端Windows 客户端微信小程序
定价
高级版会员购买积分包购买API积分包
服务
文献检索文档翻译深度研究API 文档MCP 服务
关于我们
关于 Suppr公司介绍联系我们用户协议隐私条款
关注我们

Suppr 超能文献

核心技术专利:CN118964589B侵权必究
粤ICP备2023148730 号-1Suppr @ 2026

文献检索

告别复杂PubMed语法,用中文像聊天一样搜索,搜遍4000万医学文献。AI智能推荐,让科研检索更轻松。

立即免费搜索

文件翻译

保留排版,准确专业,支持PDF/Word/PPT等文件格式,支持 12+语言互译。

免费翻译文档

深度研究

AI帮你快速写综述,25分钟生成高质量综述,智能提取关键信息,辅助科研写作。

立即免费体验

纳秒级脉冲电场对胰腺癌的抗肿瘤作用及免疫反应

Antitumor Effect and Immune Response of Nanosecond Pulsed Electric Fields in Pancreatic Cancer.

作者信息

Zhao Jing, Chen Shuochun, Zhu Lu, Zhang Liang, Liu Jingqi, Xu Danxia, Tian Guo, Jiang Tian'an

机构信息

Department of Ultrasound, The First Affiliated Hospital, College of Medicine, Zhejiang University, Hangzhou, China.

Key Laboratory of Organ Transplantation, Research Center for Diagnosis and Treatment of Hepatobiliary Diseases, Hangzhou, China.

出版信息

Front Oncol. 2021 Feb 9;10:621092. doi: 10.3389/fonc.2020.621092. eCollection 2020.

DOI:10.3389/fonc.2020.621092
PMID:33634030
原文链接:https://pmc.ncbi.nlm.nih.gov/articles/PMC7900424/
Abstract

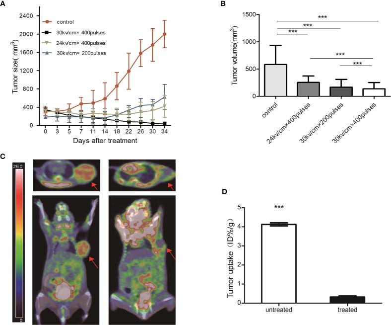
Nanosecond pulsed electric fields (nsPEFs) have emerged as a novel and effective strategy for the non-surgical and minimally invasive removal of tumors. However, the effects of nsPEFs treatment on the tumor immune microenvironment remain unknown. In this study, the changes in the morphology and function of pancreatic cancer cells after nsPEFs were assessed and the modifications in the immune profile in pancreatic cancer models were investigated. To this end, electrodes were inserted with different parameters applied to ablate the targeted tumor tissues. Tumor development was found to be inhibited, with decreased volumes post-nsPEFs treatment compared with control tumors (P < 0.05). Hematoxylin and eosin staining showed morphological changes in pancreatic cancer cells, Ki-67 staining confirmed the effects of nsPEFs on tumor growth, and caspase-3 staining indicated that nsPEFs caused apoptosis in the early stages after treatment. Three days after nsPEFs, positron emission tomography demonstrated little residual metabolic activity compared with the control group. Gene expression profiling identified significant changes in immune-related pathways. After treatment with nsPEFs, CD8 T lymphocytes increased. We showed that nsPEFs led to a significant decrease in immune suppressive cells, including myeloid derived suppressor cells, T regulatory cells, and tumor-associated macrophages. In addition, the levels of TNF-α and IL-1β increased (P < 0.05), while the level of IL-6 was decreased (P < 0.05). NsPEFs alleviated the immunosuppressive components in pancreatic cancer stroma, including hyaluronic acid and fibroblast activation protein-α. Our data demonstrate that tumor growth can be effectively inhibited by nsPEFs . NsPEFs significantly altered the infiltration of immune cells and triggered immune response.

摘要

纳秒脉冲电场(nsPEFs)已成为一种用于非手术和微创肿瘤切除的新型有效策略。然而,nsPEFs治疗对肿瘤免疫微环境的影响尚不清楚。在本研究中,评估了nsPEFs作用后胰腺癌细胞的形态和功能变化,并研究了胰腺癌模型中免疫特征的改变。为此,插入电极并应用不同参数来消融靶向肿瘤组织。发现肿瘤生长受到抑制,与对照肿瘤相比,nsPEFs治疗后肿瘤体积减小(P<0.05)。苏木精和伊红染色显示胰腺癌细胞的形态变化,Ki-67染色证实了nsPEFs对肿瘤生长的影响,caspase-3染色表明nsPEFs在治疗后早期引起细胞凋亡。nsPEFs治疗三天后,正电子发射断层扫描显示与对照组相比残留代谢活性较低。基因表达谱分析确定了免疫相关途径的显著变化。nsPEFs治疗后,CD8 T淋巴细胞增加。我们发现nsPEFs导致免疫抑制细胞显著减少,包括骨髓来源的抑制细胞、调节性T细胞和肿瘤相关巨噬细胞。此外,TNF-α和IL-1β水平升高(P<0.05),而IL-6水平降低(P<0.05)。nsPEFs减轻了胰腺癌基质中的免疫抑制成分,包括透明质酸和成纤维细胞活化蛋白-α。我们的数据表明,nsPEFs可以有效抑制肿瘤生长。nsPEFs显著改变了免疫细胞的浸润并引发免疫反应。

https://cdn.ncbi.nlm.nih.gov/pmc/blobs/6ec8/7900424/a98be344e332/fonc-10-621092-g008.jpg
https://cdn.ncbi.nlm.nih.gov/pmc/blobs/6ec8/7900424/4dd2286e16b0/fonc-10-621092-g001.jpg
https://cdn.ncbi.nlm.nih.gov/pmc/blobs/6ec8/7900424/00ce37d083ac/fonc-10-621092-g002.jpg
https://cdn.ncbi.nlm.nih.gov/pmc/blobs/6ec8/7900424/b71ce2bc6561/fonc-10-621092-g003.jpg
https://cdn.ncbi.nlm.nih.gov/pmc/blobs/6ec8/7900424/7618b6143205/fonc-10-621092-g004.jpg
https://cdn.ncbi.nlm.nih.gov/pmc/blobs/6ec8/7900424/83492b80a7de/fonc-10-621092-g005.jpg
https://cdn.ncbi.nlm.nih.gov/pmc/blobs/6ec8/7900424/f3159b32a203/fonc-10-621092-g006.jpg
https://cdn.ncbi.nlm.nih.gov/pmc/blobs/6ec8/7900424/f46dc21c1bdc/fonc-10-621092-g007.jpg
https://cdn.ncbi.nlm.nih.gov/pmc/blobs/6ec8/7900424/a98be344e332/fonc-10-621092-g008.jpg
https://cdn.ncbi.nlm.nih.gov/pmc/blobs/6ec8/7900424/4dd2286e16b0/fonc-10-621092-g001.jpg
https://cdn.ncbi.nlm.nih.gov/pmc/blobs/6ec8/7900424/00ce37d083ac/fonc-10-621092-g002.jpg
https://cdn.ncbi.nlm.nih.gov/pmc/blobs/6ec8/7900424/b71ce2bc6561/fonc-10-621092-g003.jpg
https://cdn.ncbi.nlm.nih.gov/pmc/blobs/6ec8/7900424/7618b6143205/fonc-10-621092-g004.jpg
https://cdn.ncbi.nlm.nih.gov/pmc/blobs/6ec8/7900424/83492b80a7de/fonc-10-621092-g005.jpg
https://cdn.ncbi.nlm.nih.gov/pmc/blobs/6ec8/7900424/f3159b32a203/fonc-10-621092-g006.jpg
https://cdn.ncbi.nlm.nih.gov/pmc/blobs/6ec8/7900424/f46dc21c1bdc/fonc-10-621092-g007.jpg
https://cdn.ncbi.nlm.nih.gov/pmc/blobs/6ec8/7900424/a98be344e332/fonc-10-621092-g008.jpg

相似文献

1
Antitumor Effect and Immune Response of Nanosecond Pulsed Electric Fields in Pancreatic Cancer.纳秒级脉冲电场对胰腺癌的抗肿瘤作用及免疫反应
Front Oncol. 2021 Feb 9;10:621092. doi: 10.3389/fonc.2020.621092. eCollection 2020.
2
Nanosecond pulsed electric field ablates rabbit VX2 liver tumors in a non-thermal manner.纳秒级电脉冲电场以非热方式消融兔 VX2 肝肿瘤。
PLoS One. 2023 Mar 15;18(3):e0273754. doi: 10.1371/journal.pone.0273754. eCollection 2023.
3
Nanosecond pulsed electric fields as a novel drug free therapy for breast cancer: an in vivo study.纳秒级电脉冲作为一种新的非药物治疗乳腺癌的方法:一项体内研究。
Cancer Lett. 2014 Feb 28;343(2):268-74. doi: 10.1016/j.canlet.2013.09.032. Epub 2013 Oct 4.
4
Anti-tumor effects of nanosecond pulsed electric fields in a murine model of pancreatic cancer.纳秒级脉冲电场在小鼠胰腺癌模型中的抗肿瘤作用
Bioelectrochemistry. 2025 Feb;161:108803. doi: 10.1016/j.bioelechem.2024.108803. Epub 2024 Aug 31.
5
Induction of apoptosis of liver cancer cells by nanosecond pulsed electric fields (nsPEFs).纳秒级脉冲电场(nsPEFs)诱导肝癌细胞凋亡
Med Oncol. 2017 Feb;34(2):24. doi: 10.1007/s12032-016-0882-1. Epub 2017 Jan 6.
6
Intense nanosecond pulsed electric fields promote cancer cell apoptosis through centrosome-dependent pathway involving reduced level of PLK1.高强度纳秒级脉冲电场通过中心体依赖性途径促进癌细胞凋亡,该途径涉及 PLK1 水平降低。
Eur Rev Med Pharmacol Sci. 2013 Jan;17(2):152-60.
7
Functionally improved mesenchymal stem cells via nanosecond pulsed electric fields for better treatment of osteoarthritis.通过纳秒级脉冲电场功能改善的间充质干细胞用于更好地治疗骨关节炎。
J Orthop Translat. 2024 Jul 5;47:235-248. doi: 10.1016/j.jot.2024.03.006. eCollection 2024 Jul.
8
Comparative study of nanosecond electric fields in vitro and in vivo on hepatocellular carcinoma indicate macrophage infiltration contribute to tumor ablation in vivo.纳米级电脉冲在体、离体条件下对肝癌的比较研究表明,巨噬细胞浸润有助于肿瘤在体消融。
PLoS One. 2014 Jan 27;9(1):e86421. doi: 10.1371/journal.pone.0086421. eCollection 2014.
9
Nanosecond pulsed electric field inhibits malignant melanoma growth by inducing the change of systemic immunity.纳秒级电脉冲通过改变全身免疫抑制恶性黑素瘤的生长。
Med Oral Patol Oral Cir Bucal. 2019 Jul 1;24(4):e555-e561. doi: 10.4317/medoral.22976.
10
Gene electrotransfer enhanced by nanosecond pulsed electric fields.纳秒级脉冲电场增强基因电转移。
Mol Ther Methods Clin Dev. 2014 Sep 17;1:14043. doi: 10.1038/mtm.2014.43. eCollection 2014.

引用本文的文献

1
Microsecond pulsed electric fields induce myocardial ablation by secondary mitochondrial damage and cell death mechanisms.微秒级脉冲电场通过继发性线粒体损伤和细胞死亡机制诱导心肌消融。
Sci Rep. 2025 Mar 24;15(1):10132. doi: 10.1038/s41598-025-94868-4.
2
Calcium electroporation induces stress response through upregulation of HSP27, HSP70, aspartate β-hydroxylase, and CD133 in human colon cancer cells.钙电穿孔通过上调人结肠癌细胞中的HSP27、HSP70、天冬氨酸β-羟化酶和CD133诱导应激反应。
Biol Res. 2025 Feb 21;58(1):10. doi: 10.1186/s40659-025-00591-9.
3
Pulsed electric field ablation as a candidate to enhance the anti-tumor immune response to immune checkpoint inhibitors.

本文引用的文献

1
Systematic Review of Irreversible Electroporation Role in Management of Locally Advanced Pancreatic Cancer.不可逆电穿孔在局部晚期胰腺癌治疗中作用的系统评价
Cancers (Basel). 2019 Nov 3;11(11):1718. doi: 10.3390/cancers11111718.
2
Surgery or Locoregional Approaches for Hepatic Oligometastatic Pancreatic Cancer: Myth, Hope, or Reality?肝寡转移胰腺癌的手术或局部区域治疗方法:神话、希望还是现实?
Cancers (Basel). 2019 Aug 1;11(8):1095. doi: 10.3390/cancers11081095.
3
Nanosecond pulsed electric field inhibits malignant melanoma growth by inducing the change of systemic immunity.
脉冲电场消融作为增强对免疫检查点抑制剂抗肿瘤免疫反应的一种候选方法。
Cancer Lett. 2025 Jan 28;609:217361. doi: 10.1016/j.canlet.2024.217361. Epub 2024 Nov 26.
4
Inactivation of bacteria using synergistic hydrogen peroxide with split-dose nanosecond pulsed electric field exposures.利用分剂量纳秒脉冲电场协同过氧化氢灭活细菌。
PLoS One. 2024 Nov 18;19(11):e0311232. doi: 10.1371/journal.pone.0311232. eCollection 2024.
5
Nano-Pulse Stimulation Therapy in Oncology.肿瘤学中的纳米脉冲刺激疗法。
Bioelectricity. 2024 Jun 12;6(2):72-79. doi: 10.1089/bioe.2024.0009. eCollection 2024 Jun.
6
Effects of buffer composition and plasmid toxicity on electroporation-based non-viral gene delivery in mammalian cells using bursts of nanosecond and microsecond pulses.缓冲液组成和质粒毒性对使用纳秒和微秒脉冲串在哺乳动物细胞中基于电穿孔的非病毒基因递送的影响。
Front Bioeng Biotechnol. 2024 Jul 10;12:1430637. doi: 10.3389/fbioe.2024.1430637. eCollection 2024.
7
Combination therapy of irreversible electroporation and cytokine-induced killer cells for treating mice bearing panc02 pancreatic-cancer xenografts.不可逆电穿孔联合细胞因子诱导的杀伤细胞治疗荷 Panc02 胰腺癌异种移植瘤小鼠
Biochem Biophys Rep. 2023 Sep 19;35:101547. doi: 10.1016/j.bbrep.2023.101547. eCollection 2023 Sep.
8
Nanosecond pulsed electric field ablation-induced modulation of sphingolipid metabolism is associated with Ly6c2 mononuclear phagocyte differentiation in liver cancer.纳秒级电脉冲消融诱导的鞘脂代谢调控与肝癌中 Ly6c2 单核吞噬细胞分化有关。
Mol Oncol. 2023 Jun;17(6):1093-1111. doi: 10.1002/1878-0261.13372. Epub 2023 Jan 21.
9
High-Frequency Nanosecond Bleomycin Electrochemotherapy and its Effects on Changes in the Immune System and Survival.高频纳秒博来霉素电化学疗法及其对免疫系统变化和生存的影响。
Cancers (Basel). 2022 Dec 19;14(24):6254. doi: 10.3390/cancers14246254.
10
Liquid Biopsy and the Translational Bridge from the TIME to the Clinic.液体活检与从 TIME 到临床的转化桥梁。
Cells. 2022 Oct 3;11(19):3114. doi: 10.3390/cells11193114.
纳秒级电脉冲通过改变全身免疫抑制恶性黑素瘤的生长。
Med Oral Patol Oral Cir Bucal. 2019 Jul 1;24(4):e555-e561. doi: 10.4317/medoral.22976.
4
Optimizing the management of locally advanced pancreatic cancer with a focus on induction chemotherapy: Expert opinion based on a review of current evidence.聚焦于诱导化疗的局部晚期胰腺癌的管理优化:基于当前证据的综述的专家意见。
Cancer Treat Rev. 2019 Jul;77:1-10. doi: 10.1016/j.ctrv.2019.05.007. Epub 2019 May 29.
5
Role of Radiation Therapy in Modulation of the Tumor Stroma and Microenvironment.放疗在肿瘤基质和微环境调控中的作用。
Front Immunol. 2019 Feb 15;10:193. doi: 10.3389/fimmu.2019.00193. eCollection 2019.
6
PET Imaging of Hepatocellular Carcinomas: F-Fluoropropionic Acid as a Complementary Radiotracer for F-Fluorodeoxyglucose.PET 显像肝细胞癌:F-氟丙酸作为 F-氟脱氧葡萄糖的补充放射性示踪剂。
Mol Imaging. 2019 Jan-Dec;18:1536012118821032. doi: 10.1177/1536012118821032.
7
Mechanisms and immunogenicity of nsPEF-induced cell death in B16F10 melanoma tumors.nsPEF 诱导 B16F10 黑色素瘤细胞死亡的机制和免疫原性。
Sci Rep. 2019 Jan 23;9(1):431. doi: 10.1038/s41598-018-36527-5.
8
The impact of cancer-associated fibroblasts on major hallmarks of pancreatic cancer.癌症相关成纤维细胞对胰腺癌主要特征的影响。
Theranostics. 2018 Oct 6;8(18):5072-5087. doi: 10.7150/thno.26546. eCollection 2018.
9
High cytoplasm HABP1 expression as a predictor of poor survival and late tumor stage in pancreatic ductal adenocarcinoma patients.高细胞质 HABP1 表达可预测胰腺导管腺癌患者生存不良和晚期肿瘤分期。
Eur J Surg Oncol. 2019 Feb;45(2):207-212. doi: 10.1016/j.ejso.2018.09.020. Epub 2018 Oct 21.
10
Serum levels of IL-6, IL-8, and IL-10 are indicators of prognosis in pancreatic cancer.血清白细胞介素-6、白细胞介素-8和白细胞介素-10水平是胰腺癌预后的指标。
J Int Med Res. 2018 Dec;46(12):5228-5236. doi: 10.1177/0300060518800588. Epub 2018 Oct 10.