• 文献检索
  • 文档翻译
  • 深度研究
  • 学术资讯
  • Suppr Zotero 插件Zotero 插件
  • 邀请有礼
  • 套餐&价格
  • 历史记录
应用&插件
Suppr Zotero 插件Zotero 插件浏览器插件Mac 客户端Windows 客户端微信小程序
定价
高级版会员购买积分包购买API积分包
服务
文献检索文档翻译深度研究API 文档MCP 服务
关于我们
关于 Suppr公司介绍联系我们用户协议隐私条款
关注我们

Suppr 超能文献

核心技术专利:CN118964589B侵权必究
粤ICP备2023148730 号-1Suppr @ 2026

文献检索

告别复杂PubMed语法,用中文像聊天一样搜索,搜遍4000万医学文献。AI智能推荐,让科研检索更轻松。

立即免费搜索

文件翻译

保留排版,准确专业,支持PDF/Word/PPT等文件格式,支持 12+语言互译。

免费翻译文档

深度研究

AI帮你快速写综述,25分钟生成高质量综述,智能提取关键信息,辅助科研写作。

立即免费体验

表观基因组筛选突出表明 JMJD6 赋予了肾细胞癌的表观遗传脆弱性,并介导了舒尼替尼的敏感性。

Epigenome screening highlights that JMJD6 confers an epigenetic vulnerability and mediates sunitinib sensitivity in renal cell carcinoma.

机构信息

Department of Urology, Ruijin Hospital, Shanghai Jiao Tong University School of Medicine, Shanghai, China.

Department of Pharmacology, Basic Medical College, Anhui Medical University, Hefei, China.

出版信息

Clin Transl Med. 2021 Feb;11(2):e328. doi: 10.1002/ctm2.328.

DOI:10.1002/ctm2.328
PMID:33634984
原文链接:https://pmc.ncbi.nlm.nih.gov/articles/PMC7882098/
Abstract

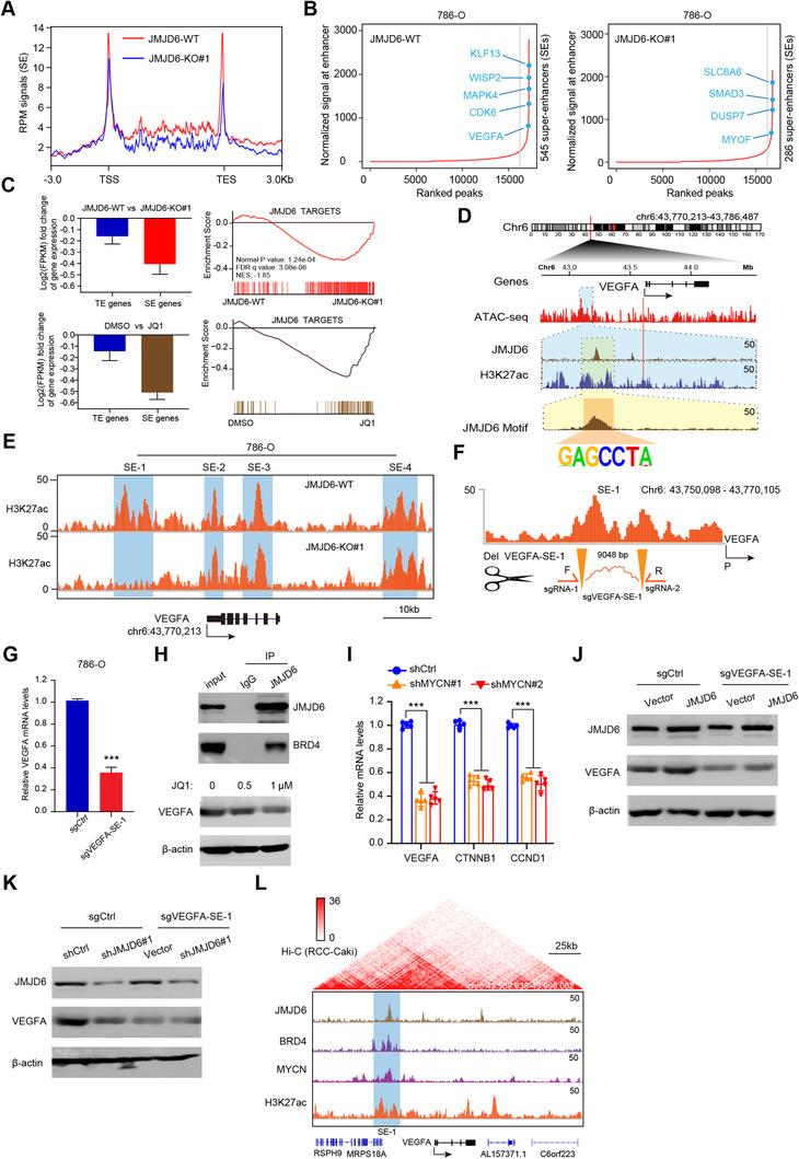
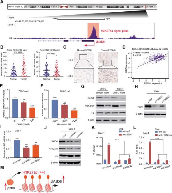
Aberrant epigenetic reprogramming represents a hallmark of renal cell carcinoma (RCC) tumorigenesis and progression. Whether there existed other epigenetic vulnerabilities that could serve as therapeutic targets remained unclear and promising. Here, we combined the clustered regularly interspaced short palindromic repeats functional screening results and multiple RCC datasets to identify JMJD6 as the potent target in RCC. JMJD6 expression correlated with poor survival outcomes of RCC patients and promoted RCC progression in vitro and in vivo. Mechanistically, aberrant p300 led to high JMJD6 expression, which activated a series of oncogenic crosstalk. Particularly, high-throughput sequencing data revealed that JMJD6 could assemble super-enhancers to drive a list of identity genes in kidney cancer, including VEGFA, β-catenin, and SRC. Moreover, this JMJD6-mediated oncogenic effect could be suppressed by a novel JMJD6 inhibitor (SKLB325), which was further demonstrated in RCC cells, patient-derived organoid models, and in vivo. Given the probable overlapped crosstalk between JMJD6 signature and tyrosine kinase inhibitors downstream targets, targeting JMJD6 sensitized RCC to sunitinib and was synergistic when they were combined together. Collectively, this study indicated that targeting JMJD6 was an effective approach to treat RCC patients.

摘要

异常的表观遗传重编程是肾细胞癌 (RCC) 发生和进展的标志。是否存在其他可作为治疗靶点的表观遗传脆弱性尚不清楚,但具有很大的潜力。在这里,我们结合了聚类规则间隔短回文重复功能筛选结果和多个 RCC 数据集,鉴定出 JMJD6 是 RCC 的有效靶点。JMJD6 的表达与 RCC 患者的不良生存结果相关,并在体外和体内促进 RCC 的进展。从机制上讲,异常的 p300 导致高 JMJD6 表达,从而激活一系列致癌串扰。特别是,高通量测序数据显示,JMJD6 可以组装超级增强子,从而驱动一系列肾脏癌症的标志性基因,包括 VEGFA、β-catenin 和 SRC。此外,一种新型的 JMJD6 抑制剂 (SKLB325) 可以抑制由 JMJD6 介导的致癌作用,这在 RCC 细胞、患者来源的类器官模型和体内得到了进一步证实。鉴于 JMJD6 特征与酪氨酸激酶抑制剂下游靶点之间可能存在重叠的串扰,靶向 JMJD6 可使 RCC 对舒尼替尼敏感,当两者联合使用时具有协同作用。总的来说,这项研究表明,靶向 JMJD6 是治疗 RCC 患者的有效方法。

https://cdn.ncbi.nlm.nih.gov/pmc/blobs/85c6/7882098/38fee73dc42c/CTM2-11-e328-g008.jpg
https://cdn.ncbi.nlm.nih.gov/pmc/blobs/85c6/7882098/36ab520bb984/CTM2-11-e328-g001.jpg
https://cdn.ncbi.nlm.nih.gov/pmc/blobs/85c6/7882098/5691b8bfc9f0/CTM2-11-e328-g002.jpg
https://cdn.ncbi.nlm.nih.gov/pmc/blobs/85c6/7882098/6e1f92d86f36/CTM2-11-e328-g003.jpg
https://cdn.ncbi.nlm.nih.gov/pmc/blobs/85c6/7882098/e6b6125166cb/CTM2-11-e328-g004.jpg
https://cdn.ncbi.nlm.nih.gov/pmc/blobs/85c6/7882098/6d18225b82af/CTM2-11-e328-g005.jpg
https://cdn.ncbi.nlm.nih.gov/pmc/blobs/85c6/7882098/e2e574ade2f3/CTM2-11-e328-g006.jpg
https://cdn.ncbi.nlm.nih.gov/pmc/blobs/85c6/7882098/3012065e85ce/CTM2-11-e328-g007.jpg
https://cdn.ncbi.nlm.nih.gov/pmc/blobs/85c6/7882098/38fee73dc42c/CTM2-11-e328-g008.jpg
https://cdn.ncbi.nlm.nih.gov/pmc/blobs/85c6/7882098/36ab520bb984/CTM2-11-e328-g001.jpg
https://cdn.ncbi.nlm.nih.gov/pmc/blobs/85c6/7882098/5691b8bfc9f0/CTM2-11-e328-g002.jpg
https://cdn.ncbi.nlm.nih.gov/pmc/blobs/85c6/7882098/6e1f92d86f36/CTM2-11-e328-g003.jpg
https://cdn.ncbi.nlm.nih.gov/pmc/blobs/85c6/7882098/e6b6125166cb/CTM2-11-e328-g004.jpg
https://cdn.ncbi.nlm.nih.gov/pmc/blobs/85c6/7882098/6d18225b82af/CTM2-11-e328-g005.jpg
https://cdn.ncbi.nlm.nih.gov/pmc/blobs/85c6/7882098/e2e574ade2f3/CTM2-11-e328-g006.jpg
https://cdn.ncbi.nlm.nih.gov/pmc/blobs/85c6/7882098/3012065e85ce/CTM2-11-e328-g007.jpg
https://cdn.ncbi.nlm.nih.gov/pmc/blobs/85c6/7882098/38fee73dc42c/CTM2-11-e328-g008.jpg

相似文献

1
Epigenome screening highlights that JMJD6 confers an epigenetic vulnerability and mediates sunitinib sensitivity in renal cell carcinoma.表观基因组筛选突出表明 JMJD6 赋予了肾细胞癌的表观遗传脆弱性,并介导了舒尼替尼的敏感性。
Clin Transl Med. 2021 Feb;11(2):e328. doi: 10.1002/ctm2.328.
2
Restoring the epigenetically silenced PCK2 suppresses renal cell carcinoma progression and increases sensitivity to sunitinib by promoting endoplasmic reticulum stress.恢复表观遗传沉默的 PCK2 通过促进内质网应激抑制肾细胞癌进展并增加对舒尼替尼的敏感性。
Theranostics. 2020 Sep 15;10(25):11444-11461. doi: 10.7150/thno.48469. eCollection 2020.
3
EIF3D promotes sunitinib resistance of renal cell carcinoma by interacting with GRP78 and inhibiting its degradation.EIF3D 通过与 GRP78 相互作用并抑制其降解来促进肾细胞癌对舒尼替尼的耐药性。
EBioMedicine. 2019 Nov;49:189-201. doi: 10.1016/j.ebiom.2019.10.030. Epub 2019 Oct 26.
4
Downregulated METTL14 accumulates BPTF that reinforces super-enhancers and distal lung metastasis via glycolytic reprogramming in renal cell carcinoma.下调的METTL14会积累BPTF,后者通过糖酵解重编程增强超级增强子并促进肾细胞癌的远处肺转移。
Theranostics. 2021 Jan 26;11(8):3676-3693. doi: 10.7150/thno.55424. eCollection 2021.
5
DNA methylation-regulated QPCT promotes sunitinib resistance by increasing HRAS stability in renal cell carcinoma.DNA甲基化调控的QPCT通过增加肾细胞癌中HRAS的稳定性促进舒尼替尼耐药。
Theranostics. 2019 Aug 14;9(21):6175-6190. doi: 10.7150/thno.35572. eCollection 2019.
6
Targeting the TR4 nuclear receptor-mediated lncTASR/AXL signaling with tretinoin increases the sunitinib sensitivity to better suppress the RCC progression.用维 A 酸靶向 TR4 核受体介导的长非编码 RNA TASR/AXL 信号通路可提高舒尼替尼的敏感性,从而更好地抑制肾细胞癌的进展。
Oncogene. 2020 Jan;39(3):530-545. doi: 10.1038/s41388-019-0962-8. Epub 2019 Sep 9.
7
Long noncoding RNA SNHG12 promotes tumour progression and sunitinib resistance by upregulating CDCA3 in renal cell carcinoma.长链非编码 RNA SNHG12 通过上调肾细胞癌中的 CDCA3 促进肿瘤进展和舒尼替尼耐药。
Cell Death Dis. 2020 Jul 8;11(7):515. doi: 10.1038/s41419-020-2713-8.
8
Oncogenic effects of RAB27B through exosome independent function in renal cell carcinoma including sunitinib-resistant.RAB27B 通过外泌体非依赖功能在包括舒尼替尼耐药的肾细胞癌中的致癌作用。
PLoS One. 2020 May 7;15(5):e0232545. doi: 10.1371/journal.pone.0232545. eCollection 2020.
9
Nesprin1 Deficiency Is Associated with Poor Prognosis of Renal Cell Carcinoma and Resistance to Sunitinib Treatment.核膜伸展蛋白1缺乏与肾细胞癌预后不良及对舒尼替尼治疗的耐药性相关。
Oncology. 2024;102(10):868-879. doi: 10.1159/000536539. Epub 2024 Mar 5.
10
Circular RNA circSNX6 promotes sunitinib resistance in renal cell carcinoma through the miR-1184/GPCPD1/ lysophosphatidic acid axis.环状 RNA circSNX6 通过 miR-1184/GPCPD1/溶血磷脂酸轴促进肾细胞癌对舒尼替尼的耐药性。
Cancer Lett. 2021 Dec 28;523:121-134. doi: 10.1016/j.canlet.2021.10.003. Epub 2021 Oct 7.

引用本文的文献

1
Harnessing organoid technology in urological cancer: advances and applications in urinary system tumors.泌尿生殖系统癌症中类器官技术的应用:泌尿系统肿瘤的进展与应用
World J Surg Oncol. 2025 Jul 22;23(1):295. doi: 10.1186/s12957-025-03948-2.
2
Organoids as Sophisticated Tools for Renal Cancer Research: Extensive Applications and Promising Prospects.类器官作为肾癌研究的精密工具:广泛应用与广阔前景
Cell Mol Bioeng. 2024 Oct 15;17(6):527-548. doi: 10.1007/s12195-024-00825-y. eCollection 2024 Dec.
3
Biomolecular condensates in kidney physiology and disease.

本文引用的文献

1
Both EZH2 and JMJD6 regulate cell cycle genes in breast cancer.EZH2 和 JMJD6 均在乳腺癌中调控细胞周期基因。
BMC Cancer. 2020 Nov 27;20(1):1159. doi: 10.1186/s12885-020-07531-8.
2
Low-dose triptolide enhances antitumor effect of JQ1 on acute myeloid leukemia through inhibiting RNA polymerase II in vitro and in vivo.低剂量雷公藤红素通过体外和体内抑制 RNA 聚合酶 II 增强 JQ1 对急性髓系白血病的抗肿瘤作用。
Mol Carcinog. 2020 Sep;59(9):1076-1087. doi: 10.1002/mc.23238. Epub 2020 Jul 21.
3
High systemic and tumor-associated IL-8 correlates with reduced clinical benefit of PD-L1 blockade.
生物分子凝聚物在肾脏生理和疾病中的作用。
Nat Rev Nephrol. 2023 Dec;19(12):756-770. doi: 10.1038/s41581-023-00767-0. Epub 2023 Sep 26.
4
Integrated single-cell and bulk characterization of cuproptosis key regulator PDHB and association with tumor microenvironment infiltration in clear cell renal cell carcinoma.PDHB 作为铜死亡关键调控因子的单细胞和 bulk 综合特征及其与透明细胞肾细胞癌肿瘤微环境浸润的关联。
Front Immunol. 2023 Jun 7;14:1132661. doi: 10.3389/fimmu.2023.1132661. eCollection 2023.
5
Oncogenic super-enhancers in cancer: mechanisms and therapeutic targets.致癌超级增强子在癌症中的作用:机制和治疗靶点。
Cancer Metastasis Rev. 2023 Jun;42(2):471-480. doi: 10.1007/s10555-023-10103-4. Epub 2023 Apr 14.
6
Ten Years of CRISPRing Cancers In Vitro.CRISPR技术在体外研究癌症的十年
Cancers (Basel). 2022 Nov 23;14(23):5746. doi: 10.3390/cancers14235746.
7
Exploration of the cancer genome atlas database reveals genes of interest related with cancer cell stemness indices in clear cell renal cell carcinoma.对癌症基因组图谱数据库的探索揭示了与透明细胞肾细胞癌中癌细胞干性指数相关的感兴趣基因。
Heliyon. 2022 Nov 23;8(12):e11794. doi: 10.1016/j.heliyon.2022.e11794. eCollection 2022 Dec.
8
Elucidating the role of PRMTs in prostate cancer using open access databases and a patient cohort dataset.利用开放获取数据库和患者队列数据集阐明 PRMTs 在前列腺癌中的作用。
Histol Histopathol. 2023 Mar;38(3):287-302. doi: 10.14670/HH-18-513. Epub 2022 Sep 9.
9
JMJD family proteins in cancer and inflammation.JMJD 家族蛋白在癌症和炎症中的作用。
Signal Transduct Target Ther. 2022 Sep 1;7(1):304. doi: 10.1038/s41392-022-01145-1.
10
A specific JMJD6 inhibitor potently suppresses multiple types of cancers both in vitro and in vivo.一种特定的 JMJD6 抑制剂在体外和体内均能强效抑制多种类型的癌症。
Proc Natl Acad Sci U S A. 2022 Aug 23;119(34):e2200753119. doi: 10.1073/pnas.2200753119. Epub 2022 Aug 15.
高系统和肿瘤相关的白细胞介素 8 与 PD-L1 阻断的临床获益降低相关。
Nat Med. 2020 May;26(5):693-698. doi: 10.1038/s41591-020-0860-1. Epub 2020 May 11.
4
JMJD6 cleaves MePCE to release positive transcription elongation factor b (P-TEFb) in higher eukaryotes.JMJD6 在高等真核生物中通过切割 MePCE 来释放正转录延伸因子 b (P-TEFb)。
Elife. 2020 Feb 12;9:e53930. doi: 10.7554/eLife.53930.
5
The evolutionary history of 2,658 cancers.2658 种癌症的进化史。
Nature. 2020 Feb;578(7793):122-128. doi: 10.1038/s41586-019-1907-7. Epub 2020 Feb 6.
6
Pan-cancer analysis of whole genomes.泛癌症全基因组分析。
Nature. 2020 Feb;578(7793):82-93. doi: 10.1038/s41586-020-1969-6. Epub 2020 Feb 5.
7
Cancer statistics, 2020.癌症统计数据,2020 年。
CA Cancer J Clin. 2020 Jan;70(1):7-30. doi: 10.3322/caac.21590. Epub 2020 Jan 8.
8
Epigenetic CRISPR Screen Identifies as an Immunotherapeutic Target in -Mutant Lung Adenocarcinoma.表观遗传 CRISPR 筛选鉴定 为 - 突变型肺腺癌的免疫治疗靶点。
Cancer Discov. 2020 Feb;10(2):270-287. doi: 10.1158/2159-8290.CD-19-0780. Epub 2019 Nov 19.
9
Suppression of BCL6 function by HDAC inhibitor mediated acetylation and chromatin modification enhances BET inhibitor effects in B-cell lymphoma cells.组蛋白去乙酰化酶抑制剂介导的乙酰化和染色质修饰抑制 BCL6 功能,增强 BET 抑制剂在 B 细胞淋巴瘤细胞中的作用。
Sci Rep. 2019 Nov 11;9(1):16495. doi: 10.1038/s41598-019-52714-4.
10
Jumonji domain-containing 6 (JMJD6) identified as a potential therapeutic target in ovarian cancer.Jumonji 结构域包含蛋白 6(JMJD6)被鉴定为卵巢癌的一个潜在治疗靶点。
Signal Transduct Target Ther. 2019 Jul 26;4:24. doi: 10.1038/s41392-019-0055-8. eCollection 2019.