Suppr超能文献

幽门螺杆菌通过下调 SIRT1 抑制自噬流,促进其细胞内存活和定植。

Helicobacter pylori inhibits autophagic flux and promotes its intracellular survival and colonization by down-regulating SIRT1.

机构信息

Institute of Pathogen Biology, School of Basic Medical Sciences, Cheeloo College of Medicine, Shandong University, Jinan, China.

Department of Traditional Medicine, Qilu Hospital, Cheeloo College of Medicine, Shandong University, Jinan, China.

出版信息

J Cell Mol Med. 2021 Apr;25(7):3348-3360. doi: 10.1111/jcmm.16411. Epub 2021 Feb 28.

Abstract

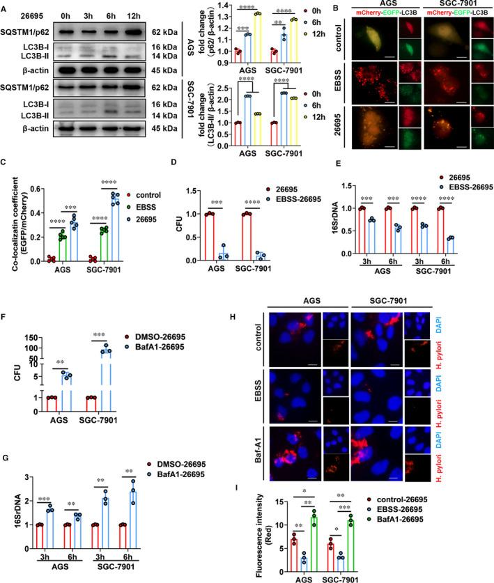
Helicobacter pylori (H. pylori) is the strong risk factor for a series of gastric pathological changes. Persistent colonization of H. pylori leading to chronic infection is responsible for gastritis and malignancy. Autophagy is an evolutionary conserved process which can protect cells and organisms from bacterial infection. Here, we demonstrated that H. pylori infection induced autophagosome formation but inhibited autophagic flux. SIRT1, a class III histone deacetylase, was down-regulated at both mRNA and protein levels by H. pylori infection in gastric cells. Further investigation showed that the transcriptional factor RUNX3 accounted for down-regulation of SIRT1 in H. pylori-infected gastric cells. SIRT1 promoted autophagic flux in gastric cells and activation of SIRT1 restored the autophagic flux inhibited by H. pylori infection. Furthermore, SIRT1 exerted inhibitory effects on intracellular survival and colonization of H. pylori. And activation of autophagic flux in SIRT1-inhibited gastric cells could significantly reduce intracellular load of H. pylori. Moreover, the relationship between H. pylori infection and SIRT1 expression was identified in clinical specimen. Our findings define the importance of SIRT1 in compromised autophagy induced by H. pylori infection and bacterial intracellular colonization. These results provide evidence that SIRT1 can serve as a therapeutic target to eradicate H. pylori infection.

摘要

幽门螺杆菌(H. pylori)是一系列胃部病理变化的强风险因素。H. pylori 的持续定植导致慢性感染,是导致胃炎和恶性肿瘤的原因。自噬是一种进化上保守的过程,可以保护细胞和生物免受细菌感染。在这里,我们证明了 H. pylori 感染诱导自噬体形成,但抑制自噬流。SIRT1 是一种 III 类组蛋白去乙酰化酶,在 H. pylori 感染的胃细胞中,其 mRNA 和蛋白水平均被下调。进一步的研究表明,转录因子 RUNX3 负责 H. pylori 感染胃细胞中 SIRT1 的下调。SIRT1 促进胃细胞中的自噬流,激活 SIRT1 可恢复 H. pylori 感染抑制的自噬流。此外,SIRT1 对 H. pylori 的细胞内存活和定植具有抑制作用。在 SIRT1 抑制的胃细胞中激活自噬流可显著减少 H. pylori 的细胞内负荷。此外,在临床标本中鉴定了 H. pylori 感染与 SIRT1 表达之间的关系。我们的研究结果定义了 SIRT1 在 H. pylori 感染诱导的自噬受损和细菌细胞内定植中的重要性。这些结果为 SIRT1 可作为根除 H. pylori 感染的治疗靶点提供了证据。

https://cdn.ncbi.nlm.nih.gov/pmc/blobs/b7b5/8034483/49bd68f8aad8/JCMM-25-3348-g002.jpg

文献AI研究员

20分钟写一篇综述,助力文献阅读效率提升50倍。

立即体验

用中文搜PubMed

大模型驱动的PubMed中文搜索引擎

马上搜索

文档翻译

学术文献翻译模型,支持多种主流文档格式。

立即体验