• 文献检索
  • 文档翻译
  • 深度研究
  • 学术资讯
  • Suppr Zotero 插件Zotero 插件
  • 邀请有礼
  • 套餐&价格
  • 历史记录
应用&插件
Suppr Zotero 插件Zotero 插件浏览器插件Mac 客户端Windows 客户端微信小程序
定价
高级版会员购买积分包购买API积分包
服务
文献检索文档翻译深度研究API 文档MCP 服务
关于我们
关于 Suppr公司介绍联系我们用户协议隐私条款
关注我们

Suppr 超能文献

核心技术专利:CN118964589B侵权必究
粤ICP备2023148730 号-1Suppr @ 2026

文献检索

告别复杂PubMed语法,用中文像聊天一样搜索,搜遍4000万医学文献。AI智能推荐,让科研检索更轻松。

立即免费搜索

文件翻译

保留排版,准确专业,支持PDF/Word/PPT等文件格式,支持 12+语言互译。

免费翻译文档

深度研究

AI帮你快速写综述,25分钟生成高质量综述,智能提取关键信息,辅助科研写作。

立即免费体验

玉米对高粱柄锈菌的转录组、代谢组和基因调控响应分析。

Analysis of the transcriptomic, metabolomic, and gene regulatory responses to Puccinia sorghi in maize.

机构信息

Department of Entomology and Plant Pathology, NC State University, Raleigh, North Carolina, USA.

Department of Plant and Microbial Biology, NC State University, Raleigh, North Carolina, USA.

出版信息

Mol Plant Pathol. 2021 Apr;22(4):465-479. doi: 10.1111/mpp.13040. Epub 2021 Feb 28.

DOI:10.1111/mpp.13040
PMID:33641256
原文链接:https://pmc.ncbi.nlm.nih.gov/articles/PMC7938627/
Abstract

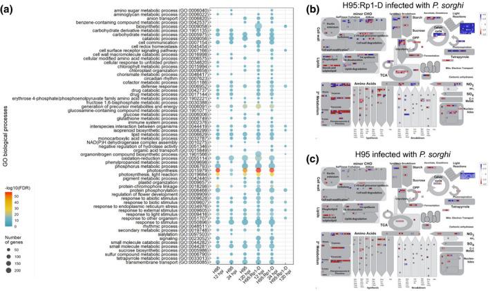
Common rust, caused by Puccinia sorghi, is a widespread and destructive disease of maize. The Rp1-D gene confers resistance to the P. sorghi IN2 isolate, mediating a hypersensitive cell death response (HR). To identify differentially expressed genes (DEGs) and metabolites associated with the compatible (susceptible) interaction and with Rp1-D-mediated resistance in maize, we performed transcriptomics and targeted metabolome analyses of P. sorghi IN2-infected leaves from the near-isogenic lines H95 and H95:Rp1-D, which differed for the presence of Rp1-D. We observed up-regulation of genes involved in the defence response and secondary metabolism, including the phenylpropanoid, flavonoid, and terpenoid pathways. Metabolome analyses confirmed that intermediates from several transcriptionally up-regulated pathways accumulated during the defence response. We identified a common response in H95:Rp1-D and H95 with an additional H95:Rp1-D-specific resistance response observed at early time points at both transcriptional and metabolic levels. To better understand the mechanisms underlying Rp1-D-mediated resistance, we inferred gene regulatory networks occurring in response to P. sorghi infection. A number of transcription factors including WRKY53, BHLH124, NKD1, BZIP84, and MYB100 were identified as potentially important signalling hubs in the resistance-specific response. Overall, this study provides a novel and multifaceted understanding of the maize susceptible and resistance-specific responses to P. sorghi.

摘要

普通锈病,由高粱柄锈菌引起,是玉米的一种广泛而具破坏性的疾病。Rp1-D 基因赋予了对高粱柄锈菌 IN2 分离株的抗性,介导了过敏细胞死亡反应(HR)。为了鉴定与亲和(敏感)相互作用以及 Rp1-D 介导的玉米抗性相关的差异表达基因(DEGs)和代谢物,我们对来自近等基因系 H95 和 H95:Rp1-D 的高粱柄锈菌 IN2 感染叶片进行了转录组学和靶向代谢组学分析,这两个系在 Rp1-D 的存在上有所不同。我们观察到与防御反应和次生代谢相关的基因上调,包括苯丙烷、类黄酮和萜类途径。代谢组学分析证实,在防御反应过程中,几种转录上调途径的中间产物积累。我们在 H95:Rp1-D 和 H95 中观察到了一个共同的反应,在转录和代谢水平上,在早期时间点还观察到了 H95:Rp1-D 特异性的抗性反应。为了更好地理解 Rp1-D 介导的抗性机制,我们推断了响应高粱柄锈菌感染而发生的基因调控网络。鉴定出了一些转录因子,包括 WRKY53、BHLH124、NKD1、BZIP84 和 MYB100,它们可能是抗性特异性反应中的重要信号枢纽。总的来说,这项研究为玉米对高粱柄锈菌的敏感性和抗性特异性反应提供了一种新的、多方面的理解。

https://cdn.ncbi.nlm.nih.gov/pmc/blobs/2e72/7938627/bbf9af13976a/MPP-22-465-g005.jpg
https://cdn.ncbi.nlm.nih.gov/pmc/blobs/2e72/7938627/f5aa4a8a8fc5/MPP-22-465-g001.jpg
https://cdn.ncbi.nlm.nih.gov/pmc/blobs/2e72/7938627/61ad1566a0d5/MPP-22-465-g003.jpg
https://cdn.ncbi.nlm.nih.gov/pmc/blobs/2e72/7938627/db12f4d99317/MPP-22-465-g004.jpg
https://cdn.ncbi.nlm.nih.gov/pmc/blobs/2e72/7938627/2b8d5551c85d/MPP-22-465-g007.jpg
https://cdn.ncbi.nlm.nih.gov/pmc/blobs/2e72/7938627/345e8412f139/MPP-22-465-g008.jpg
https://cdn.ncbi.nlm.nih.gov/pmc/blobs/2e72/7938627/c0227842f325/MPP-22-465-g006.jpg
https://cdn.ncbi.nlm.nih.gov/pmc/blobs/2e72/7938627/bbf9af13976a/MPP-22-465-g005.jpg
https://cdn.ncbi.nlm.nih.gov/pmc/blobs/2e72/7938627/f5aa4a8a8fc5/MPP-22-465-g001.jpg
https://cdn.ncbi.nlm.nih.gov/pmc/blobs/2e72/7938627/61ad1566a0d5/MPP-22-465-g003.jpg
https://cdn.ncbi.nlm.nih.gov/pmc/blobs/2e72/7938627/db12f4d99317/MPP-22-465-g004.jpg
https://cdn.ncbi.nlm.nih.gov/pmc/blobs/2e72/7938627/2b8d5551c85d/MPP-22-465-g007.jpg
https://cdn.ncbi.nlm.nih.gov/pmc/blobs/2e72/7938627/345e8412f139/MPP-22-465-g008.jpg
https://cdn.ncbi.nlm.nih.gov/pmc/blobs/2e72/7938627/c0227842f325/MPP-22-465-g006.jpg
https://cdn.ncbi.nlm.nih.gov/pmc/blobs/2e72/7938627/bbf9af13976a/MPP-22-465-g005.jpg

相似文献

1
Analysis of the transcriptomic, metabolomic, and gene regulatory responses to Puccinia sorghi in maize.玉米对高粱柄锈菌的转录组、代谢组和基因调控响应分析。
Mol Plant Pathol. 2021 Apr;22(4):465-479. doi: 10.1111/mpp.13040. Epub 2021 Feb 28.
2
Resistance in Maize () to Isolates of from Eastern Australia.玉米对来自澳大利亚东部的 分离株的抗性。 (注:原文中“()”及“”部分内容缺失完整信息)
Phytopathology. 2021 Oct;111(10):1751-1757. doi: 10.1094/PHYTO-11-20-0524-R. Epub 2021 Nov 1.
3
Diversity and evolution of Rp1 rust resistance genes in four maize lines.四种玉米品系中 Rp1 锈病抗性基因的多样性和进化。
Theor Appl Genet. 2015 May;128(5):985-98. doi: 10.1007/s00122-015-2484-2. Epub 2015 Mar 25.
4
Aberrant mRNA processing of the maize Rp1-D rust resistance gene in wheat and barley.小麦和大麦中玉米Rp1-D抗锈病基因的异常mRNA加工
Mol Plant Microbe Interact. 2004 Aug;17(8):853-64. doi: 10.1094/MPMI.2004.17.8.853.
5
Characterization of temperature and light effects on the defense response phenotypes associated with the maize Rp1-D21 autoactive resistance gene.温度和光照对玉米 Rp1-D21 自身激活抗性基因相关防御反应表型的影响特征。
BMC Plant Biol. 2013 Jul 26;13:106. doi: 10.1186/1471-2229-13-106.
6
Puccinia sorghi in Sinaloa, Mexico Virulent on Corn with the Rp1-D Gene.墨西哥锡那罗亚州的玉米高粱柄锈菌对携带Rp1-D基因的玉米具有毒性。
Plant Dis. 2000 Jul;84(7):810. doi: 10.1094/PDIS.2000.84.7.810A.
7
Resistance Genes in the rp1 Region of Maize Effective Against Puccinia sorghi Virulent on the Rp1-D Gene in North America.玉米rp1区域中对在北美对Rp1-D基因具有毒性的高粱柄锈菌有效的抗性基因。
Plant Dis. 2001 Feb;85(2):165-168. doi: 10.1094/PDIS.2001.85.2.165.
8
Leaf rust (Puccinia recondita f. sp. secalis) triggers substantial changes in rye (Secale cereale L.) at the transcriptome and metabolome levels.叶锈病(Puccinia recondita f. sp. secalis)在转录组和代谢组水平上引发了黑麦(Secale cereale L.)的重大变化。
BMC Plant Biol. 2024 Feb 13;24(1):107. doi: 10.1186/s12870-024-04726-0.
9
First Report of Virulence in Argentine Populations of Puccinia sorghi to Rp Resistance Genes in Corn.阿根廷高粱柄锈菌群体对玉米Rp抗性基因的毒力首次报告。
Plant Dis. 2000 Aug;84(8):921. doi: 10.1094/PDIS.2000.84.8.921A.
10
Recombinant Rp1 genes confer necrotic or nonspecific resistance phenotypes.重组 Rp1 基因赋予坏死或非特异性抗性表型。
Mol Genet Genomics. 2010 Jun;283(6):591-602. doi: 10.1007/s00438-010-0536-5. Epub 2010 May 5.

引用本文的文献

1
Transcriptome profiling of eight Zea mays lines identifies genes responsible for the resistance to Fusarium verticillioides.转录组分析 8 个玉米品系,鉴定抗黄萎病相关基因。
BMC Plant Biol. 2024 Nov 21;24(1):1107. doi: 10.1186/s12870-024-05697-y.
2
Use of the Puccinia sorghi haustorial transcriptome to identify and characterize AvrRp1-D recognized by the maize Rp1-D resistance protein.利用高粱吸器转录组鉴定和表征玉米 Rp1-D 抗性蛋白识别的 AvrRp1-D。
PLoS Pathog. 2024 Nov 8;20(11):e1012662. doi: 10.1371/journal.ppat.1012662. eCollection 2024 Nov.
3
Regulation of maize growth and immunity by ZmSKI3-mediated RNA decay and post-transcriptional gene silencing.

本文引用的文献

1
Reconstructing the maize leaf regulatory network using ChIP-seq data of 104 transcription factors.利用 104 个转录因子的 ChIP-seq 数据重建玉米叶片调控网络。
Nat Commun. 2020 Oct 9;11(1):5089. doi: 10.1038/s41467-020-18832-8.
2
Maize ZmFNSI Homologs Interact with an NLR Protein to Modulate Hypersensitive Response.玉米 ZmFNSI 同源物与 NLR 蛋白互作调控过敏性反应。
Int J Mol Sci. 2020 Apr 5;21(7):2529. doi: 10.3390/ijms21072529.
3
Meta Gene Regulatory Networks in Maize Highlight Functionally Relevant Regulatory Interactions.
ZmSKI3 介导的 RNA 降解和转录后基因沉默对玉米生长和免疫的调控。
J Integr Plant Biol. 2024 Nov;66(11):2561-2577. doi: 10.1111/jipb.13780. Epub 2024 Oct 3.
4
Exploring Metabolomics to Innovate Management Approaches for Fall Armyworm ( [J.E. Smith]) Infestation in Maize ( L.).探索代谢组学以创新玉米对草地贪夜蛾([J.E. 史密斯])虫害的管理方法。
Plants (Basel). 2024 Sep 2;13(17):2451. doi: 10.3390/plants13172451.
5
Integrated multi-omics investigation revealed the importance of phenylpropanoid metabolism in the defense response of Wilson to fusarium wilt.综合多组学研究揭示了苯丙烷代谢在威尔逊氏对枯萎病防御反应中的重要性。
Hortic Res. 2024 May 20;11(7):uhae140. doi: 10.1093/hr/uhae140. eCollection 2024 Jul.
6
Recent advances in exploring transcriptional regulatory landscape of crops.作物转录调控格局探索的最新进展。
Front Plant Sci. 2024 Jun 5;15:1421503. doi: 10.3389/fpls.2024.1421503. eCollection 2024.
7
Integration of targeted metabolome and transcript profiling of Pseudomonas syringae-triggered changes in defence-related phytochemicals in oat plants.整合靶向代谢组学和转录谱分析,研究丁香假单胞菌触发燕麦植物防御相关次生代谢物变化的机制。
Planta. 2024 May 24;260(1):8. doi: 10.1007/s00425-024-04435-w.
8
Maize hydroxycinnamic acids: unveiling their role in stress resilience and human health.玉米羟基肉桂酸:揭示它们在抗逆性和人类健康中的作用。
Front Nutr. 2024 Feb 2;11:1322904. doi: 10.3389/fnut.2024.1322904. eCollection 2024.
9
Leaf rust (Puccinia recondita f. sp. secalis) triggers substantial changes in rye (Secale cereale L.) at the transcriptome and metabolome levels.叶锈病(Puccinia recondita f. sp. secalis)在转录组和代谢组水平上引发了黑麦(Secale cereale L.)的重大变化。
BMC Plant Biol. 2024 Feb 13;24(1):107. doi: 10.1186/s12870-024-04726-0.
10
Insights into the Effects of Hydroxycinnamic Acid and Its Secondary Metabolites as Antioxidants for Oxidative Stress and Plant Growth under Environmental Stresses.对羟基肉桂酸及其次生代谢产物作为抗氧化剂在环境胁迫下对氧化应激和植物生长影响的见解。
Curr Issues Mol Biol. 2023 Dec 21;46(1):81-95. doi: 10.3390/cimb46010007.
玉米中的元基因调控网络突出了功能相关的调控相互作用。
Plant Cell. 2020 May;32(5):1377-1396. doi: 10.1105/tpc.20.00080. Epub 2020 Mar 17.
4
Discovery of modules involved in the biosynthesis and regulation of maize phenolic compounds.发现参与玉米酚类化合物生物合成和调节的模块。
Plant Sci. 2020 Feb;291:110364. doi: 10.1016/j.plantsci.2019.110364. Epub 2019 Dec 5.
5
Comparative Transcriptome Profiling Reveals Compatible and Incompatible Patterns of Potato Toward .比较转录组谱分析揭示了马铃薯对. 的兼容和不兼容模式。
G3 (Bethesda). 2020 Feb 6;10(2):623-634. doi: 10.1534/g3.119.400818.
6
tuxnet: a simple interface to process RNA sequencing data and infer gene regulatory networks.tuxnet:一个用于处理 RNA 测序数据和推断基因调控网络的简单接口。
Plant J. 2020 Feb;101(3):716-730. doi: 10.1111/tpj.14558. Epub 2019 Nov 27.
7
The plant hypersensitive response: concepts, control and consequences.植物过敏反应:概念、控制与后果。
Mol Plant Pathol. 2019 Aug;20(8):1163-1178. doi: 10.1111/mpp.12821. Epub 2019 Jul 15.
8
Comparative transcriptome analysis reveals defense responses against soft rot in Chinese cabbage.比较转录组分析揭示了大白菜对软腐病的防御反应。
Hortic Res. 2019 Jun 1;6:68. doi: 10.1038/s41438-019-0149-z. eCollection 2019.
9
HvWRKY23 regulates flavonoid glycoside and hydroxycinnamic acid amide biosynthetic genes in barley to combat Fusarium head blight.HvWRKY23 调控大麦中类黄酮糖苷和羟基肉桂酰胺生物合成基因以抵抗赤霉病。
Plant Mol Biol. 2019 Aug;100(6):591-605. doi: 10.1007/s11103-019-00882-2. Epub 2019 May 16.
10
Yield Loss in Sweet Corn Caused by Puccinia sorghi: A Meta-Analysis.高粱柄锈菌引起的甜玉米产量损失:一项荟萃分析
Plant Dis. 2006 Nov;90(11):1413-1418. doi: 10.1094/PD-90-1413.