Suppr超能文献

LINC00466通过吸附miR-137调节PPP1R14B的表达来影响胶质瘤的细胞增殖、转移及对替莫唑胺的敏感性。

LINC00466 Impacts Cell Proliferation, Metastasis and Sensitivity to Temozolomide of Glioma by Sponging miR-137 to Regulate PPP1R14B Expression.

作者信息

Zhao Mingfei, Shao Yijie, Xu Jinfang, Zhang Buyi, Li Chenguang, Gong Jie

机构信息

Department of Neurosurgery, Second Affiliated Hospital, School of Medicine, Zhejiang University, Hangzhou, Zhejiang, People's Republic of China.

Department of Pathology, Second Affiliated Hospital, School of Medicine, Zhejiang University, Hangzhou, Zhejiang, People's Republic of China.

出版信息

Onco Targets Ther. 2021 Feb 19;14:1147-1159. doi: 10.2147/OTT.S273264. eCollection 2021.

Abstract

PURPOSE

LINC00466 is a newfound long non-coding RNA (lncRNA) that has been rarely explored in cancers. However, the specific role and molecular mechanism of LINC00466 in glioma remain to be further elucidated.

METHODS

Bioinformatic analysis was used to screen differentially expressed genes. Quantitative real-time PCR (qRT-PCR) was used to determine the expression of LINC00466, microRNA-137 (miR-137) and protein phosphatase 1 regulatory subunit 14B (PPP1R14B). Dual-luciferase reporter gene assay and RNA binding protein Immunoprecipitation (RIP) assays were employed to verify the binding relationship among LINC00466, miR-137 and PPP1R14B. The sensitivity of glioma cells to temozolomide (TMZ) was measured by cell counting kit-8 (CCK8) assay. The xenograft nude models were used to test the effects of LINC00466 on glioma tumor growth .

RESULTS

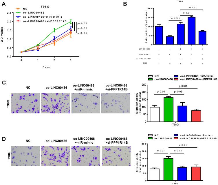
Highly expressed LINC00466 and PPP1R14B and lowly expressed miR-137 were eventually revealed in glioma tissues. Overexpression of LINC00466 could promote proliferation, metastasis and drug sensitivity to TMZ of glioma cells. LINC00466 could bind to miR-137, and up-regulation of miR-137 could attenuate the enhancing effects caused by LINC00466 overexpression. We took a further step and found that miR-137 could bind to PPP1R14B. Besides, LINC00466 could function as a sponge to miR-137 to regulate PPP1R14B. In addition, overexpression of LINC00466 could promote tumor growth .

CONCLUSION

These findings validate LINC00466 could restrain the miR-137 expression to up-regulate PPP1R14B and therefore promote proliferation, metastasis and resistance to TMZ of glioma.

摘要

目的

LINC00466是一种新发现的长链非编码RNA(lncRNA),在癌症中鲜有研究。然而,LINC00466在胶质瘤中的具体作用和分子机制仍有待进一步阐明。

方法

采用生物信息学分析筛选差异表达基因。运用定量实时荧光定量PCR(qRT-PCR)检测LINC00466、微小RNA-137(miR-137)和蛋白磷酸酶1调节亚基14B(PPP1R14B)的表达。采用双荧光素酶报告基因检测和RNA结合蛋白免疫沉淀(RIP)实验验证LINC00466、miR-137和PPP1R14B之间的结合关系。通过细胞计数试剂盒-8(CCK8)实验检测胶质瘤细胞对替莫唑胺(TMZ)的敏感性。利用异种移植裸鼠模型检测LINC00466对胶质瘤肿瘤生长的影响。

结果

最终发现胶质瘤组织中LINC00466和PPP1R14B高表达,miR-137低表达。LINC00466过表达可促进胶质瘤细胞的增殖、转移及对TMZ的药物敏感性。LINC00466可与miR-137结合,miR-137上调可减弱LINC00466过表达所引起的增强作用。进一步研究发现,miR-137可与PPP1R14B结合。此外,LINC00466可作为miR-137的海绵体来调节PPP1R14B。另外,LINC00466过表达可促进肿瘤生长。

结论

这些研究结果证实,LINC00466可抑制miR-137表达以上调PPP1R14B,从而促进胶质瘤的增殖、转移及对TMZ的耐药性。

https://cdn.ncbi.nlm.nih.gov/pmc/blobs/a2d3/7903952/9737955bbc4a/OTT-14-1147-g0001.jpg

文献AI研究员

20分钟写一篇综述,助力文献阅读效率提升50倍。

立即体验

用中文搜PubMed

大模型驱动的PubMed中文搜索引擎

马上搜索

文档翻译

学术文献翻译模型,支持多种主流文档格式。

立即体验