Suppr超能文献

杀菌/通透性增加蛋白改善糖尿病小鼠的认知障碍 阻断LPS-LBP-TLR4信号通路。

Bactericidal/Permeability-Increasing Protein Improves Cognitive Impairment in Diabetic Mice Blockade of the LPS-LBP-TLR4 Signaling Pathway.

作者信息

Sun Qin, Li Tingxin, Li Yamei, Wei Lingling, Zhang Min, Deng Shaoping

机构信息

School of Medicine, University of Electronic Science and Technology of China, Chengdu, China.

Center of Diabetes Mellitus, Sichuan Academy of Medical Sciences and Sichuan Provincial People's Hospital, Chengdu, China.

出版信息

Front Physiol. 2021 Feb 11;11:718. doi: 10.3389/fphys.2020.00718. eCollection 2020.

Abstract

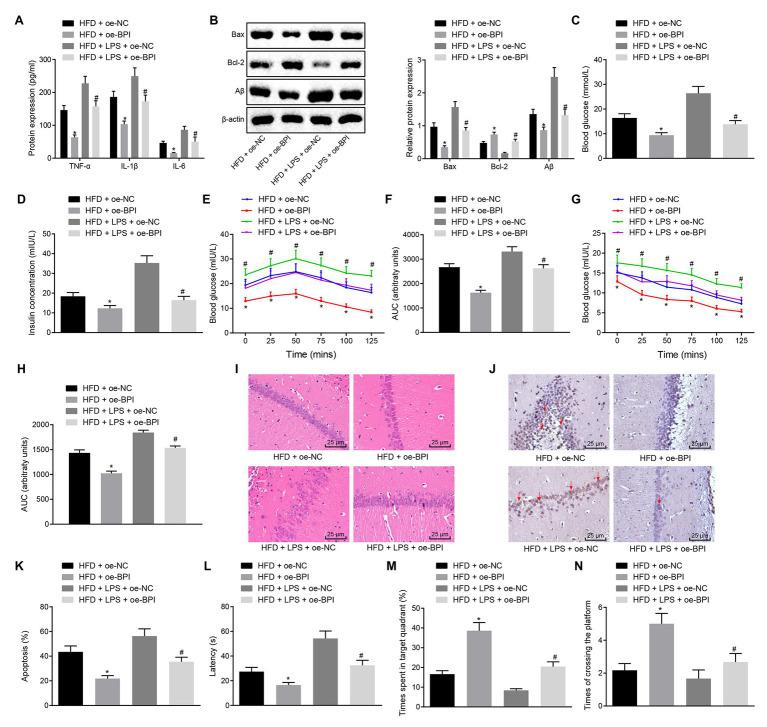
Emerging evidence suggests that the bactericidal/permeability-increasing protein (BPI) is involved in the process of cognitive impairment in diabetes. However, its underlying mechanism remains elusive. In this study, we found that BPI affects cognitive impairment due to diabetes through the lipopolysaccharide (LPS)-lipopolysacharide-binding protein (LBP)-toll-like receptor 4 (TLR4) signaling pathway. We examined the expression of BPI, LPS, LBP, CD14, and TLR4 in established mouse models of diabetes induced by high-fat diet (HFD) in combination with streptozotocin (STZ). Diabetic mice were then injected with adeno-associated-virus carrying BPI overexpression vectors and LPS. Fasting blood glucose, plasma insulin, and serum levels of inflammatory factors were examined. Then, glucose tolerance and, insulin resistance tests were used to measure systemic insulin sensitivity. Next, hippocampal tissue injury and cell apoptosis were examined by hematoxylin-eosin (HE) and terminal deoxynucleotidyl transferase-mediated dUTP-biotin nick end labeling (TUNEL) staining. Diabetic mice displayed increased LPS expression and activation of the LPS-CD14-TLR4 signaling pathway. HFD mice following LPS treatment showed significantly increased serum levels of tumor necrosis factor-α (TNF-α), interleukin (IL)-1β, and IL-6, and expressions of Bcl-2-associated X protein (Bax) and Aβ but decreased expression of Bcl-2 in hippocampal tissues, as well as enhanced fasting blood glucose, plasma insulin, glucose tolerance, insulin tolerance, cell apoptosis, aggravated hippocampal tissue injury and, ultimately, cognitive impairment. However, overexpression of BPI was able to rescue the aforementioned phenotypes driven by LPS treatment. Taken together, BPI could potentially provide relief from cognitive impairment in diabetic mice by disrupting the LPS-LBP-TLR4 signaling pathway, underscoring a possible alternative therapeutic strategy against the cognitive impairment associated with diabetes.

摘要

新出现的证据表明,杀菌/通透性增加蛋白(BPI)参与了糖尿病认知功能障碍的过程。然而,其潜在机制仍不清楚。在本研究中,我们发现BPI通过脂多糖(LPS)-脂多糖结合蛋白(LBP)-Toll样受体4(TLR4)信号通路影响糖尿病所致的认知功能障碍。我们检测了高脂饮食(HFD)联合链脲佐菌素(STZ)诱导的糖尿病小鼠模型中BPI、LPS、LBP、CD14和TLR4的表达。然后给糖尿病小鼠注射携带BPI过表达载体和LPS的腺相关病毒。检测空腹血糖、血浆胰岛素和炎症因子血清水平。然后,采用葡萄糖耐量和胰岛素抵抗试验来测量全身胰岛素敏感性。接下来,通过苏木精-伊红(HE)染色和末端脱氧核苷酸转移酶介导的dUTP-生物素缺口末端标记(TUNEL)染色检测海马组织损伤和细胞凋亡。糖尿病小鼠表现出LPS表达增加以及LPS-CD14-TLR4信号通路的激活。LPS处理后的HFD小鼠血清肿瘤坏死因子-α(TNF-α)、白细胞介素(IL)-1β和IL-6水平显著升高,海马组织中Bcl-2相关X蛋白(Bax)和Aβ的表达增加,但Bcl-2的表达降低,同时空腹血糖、血浆胰岛素、葡萄糖耐量、胰岛素耐量、细胞凋亡增强,海马组织损伤加重,最终导致认知功能障碍。然而,BPI的过表达能够挽救LPS处理所导致的上述表型。综上所述,BPI可能通过破坏LPS-LBP-TLR4信号通路来缓解糖尿病小鼠的认知功能障碍,这突出了一种针对糖尿病相关认知功能障碍的可能替代治疗策略。

https://cdn.ncbi.nlm.nih.gov/pmc/blobs/12df/7905103/8efb0c9a396e/fphys-11-00718-g001.jpg

文献AI研究员

20分钟写一篇综述,助力文献阅读效率提升50倍。

立即体验

用中文搜PubMed

大模型驱动的PubMed中文搜索引擎

马上搜索

文档翻译

学术文献翻译模型,支持多种主流文档格式。

立即体验