• 文献检索
  • 文档翻译
  • 深度研究
  • 学术资讯
  • Suppr Zotero 插件Zotero 插件
  • 邀请有礼
  • 套餐&价格
  • 历史记录
应用&插件
Suppr Zotero 插件Zotero 插件浏览器插件Mac 客户端Windows 客户端微信小程序
定价
高级版会员购买积分包购买API积分包
服务
文献检索文档翻译深度研究API 文档MCP 服务
关于我们
关于 Suppr公司介绍联系我们用户协议隐私条款
关注我们

Suppr 超能文献

核心技术专利:CN118964589B侵权必究
粤ICP备2023148730 号-1Suppr @ 2026

文献检索

告别复杂PubMed语法,用中文像聊天一样搜索,搜遍4000万医学文献。AI智能推荐,让科研检索更轻松。

立即免费搜索

文件翻译

保留排版,准确专业,支持PDF/Word/PPT等文件格式,支持 12+语言互译。

免费翻译文档

深度研究

AI帮你快速写综述,25分钟生成高质量综述,智能提取关键信息,辅助科研写作。

立即免费体验

评估预测成人脓毒症的及时性和稳健性。

Assessment of the timeliness and robustness for predicting adult sepsis.

作者信息

Guan Yuanfang, Wang Xueqing, Chen Xianghao, Yi Daiyao, Chen Luyao, Jiang Xiaoqian

机构信息

Department of Computational Medicine and Bioinformatics, Michigan Medicine, University of Michigan, Ann Arbor, MI, USA.

Department of Internal Medicine, Michigan Medicine, University of Michigan, Ann Arbor, MI, USA.

出版信息

iScience. 2021 Jan 26;24(2):102106. doi: 10.1016/j.isci.2021.102106. eCollection 2021 Feb 19.

DOI:10.1016/j.isci.2021.102106
PMID:33659874
原文链接:https://pmc.ncbi.nlm.nih.gov/articles/PMC7895752/
Abstract

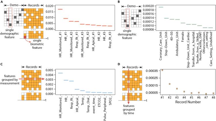
Sepsis is a leading cause of death among inpatients at hospitals. However, with early detection, death rate can drop substantially. In this study, we present the top-performing algorithm for Sepsis II prediction in the DII National Data Science Challenge using the Cerner Health Facts data involving more than 100,000 adult patients. This large sample size allowed us to dissect the predictability by age-groups, race, genders, and care settings and up to 192 hr of sepsis onset. This large data collection also allowed us to conclude that the last six biometric records on average are informative to the prediction of sepsis. We identified biomarkers that are common across the treatment time and novel biomarkers that are uniquely presented for early prediction. The algorithms showed meaningful signals days ahead of sepsis onset, supporting the potential of reducing death rate by focusing on high-risk populations identified from heterogeneous data integration.

摘要

脓毒症是医院住院患者死亡的主要原因。然而,通过早期检测,死亡率可大幅下降。在本研究中,我们展示了在DII国家数据科学挑战赛中使用涉及超过10万名成年患者的Cerner健康事实数据进行脓毒症II预测的最佳算法。如此大的样本量使我们能够剖析按年龄组、种族、性别和护理环境以及脓毒症发作后长达192小时的可预测性。这个大型数据集还使我们得出结论,平均而言,最后六项生物特征记录对脓毒症的预测具有参考价值。我们识别出了在整个治疗期间都常见的生物标志物以及专门用于早期预测的新型生物标志物。这些算法在脓毒症发作前数天就显示出有意义的信号,支持了通过关注从异构数据整合中识别出的高危人群来降低死亡率的潜力。

https://cdn.ncbi.nlm.nih.gov/pmc/blobs/7b36/7895752/10e7e54100bc/gr6.jpg
https://cdn.ncbi.nlm.nih.gov/pmc/blobs/7b36/7895752/fd708e5c008a/fx1.jpg
https://cdn.ncbi.nlm.nih.gov/pmc/blobs/7b36/7895752/df2724260c71/gr1.jpg
https://cdn.ncbi.nlm.nih.gov/pmc/blobs/7b36/7895752/bef1bcc59f8e/gr2.jpg
https://cdn.ncbi.nlm.nih.gov/pmc/blobs/7b36/7895752/cb3d0daa5ffb/gr3.jpg
https://cdn.ncbi.nlm.nih.gov/pmc/blobs/7b36/7895752/3589a976a70f/gr4.jpg
https://cdn.ncbi.nlm.nih.gov/pmc/blobs/7b36/7895752/25409acecc38/gr5.jpg
https://cdn.ncbi.nlm.nih.gov/pmc/blobs/7b36/7895752/10e7e54100bc/gr6.jpg
https://cdn.ncbi.nlm.nih.gov/pmc/blobs/7b36/7895752/fd708e5c008a/fx1.jpg
https://cdn.ncbi.nlm.nih.gov/pmc/blobs/7b36/7895752/df2724260c71/gr1.jpg
https://cdn.ncbi.nlm.nih.gov/pmc/blobs/7b36/7895752/bef1bcc59f8e/gr2.jpg
https://cdn.ncbi.nlm.nih.gov/pmc/blobs/7b36/7895752/cb3d0daa5ffb/gr3.jpg
https://cdn.ncbi.nlm.nih.gov/pmc/blobs/7b36/7895752/3589a976a70f/gr4.jpg
https://cdn.ncbi.nlm.nih.gov/pmc/blobs/7b36/7895752/25409acecc38/gr5.jpg
https://cdn.ncbi.nlm.nih.gov/pmc/blobs/7b36/7895752/10e7e54100bc/gr6.jpg

相似文献

1
Assessment of the timeliness and robustness for predicting adult sepsis.评估预测成人脓毒症的及时性和稳健性。
iScience. 2021 Jan 26;24(2):102106. doi: 10.1016/j.isci.2021.102106. eCollection 2021 Feb 19.
2
Folic acid supplementation and malaria susceptibility and severity among people taking antifolate antimalarial drugs in endemic areas.在流行地区,服用抗叶酸抗疟药物的人群中,叶酸补充剂与疟疾易感性和严重程度的关系。
Cochrane Database Syst Rev. 2022 Feb 1;2(2022):CD014217. doi: 10.1002/14651858.CD014217.
3
An Interpretable Machine Learning Model for Accurate Prediction of Sepsis in the ICU.一种用于 ICU 中脓毒症准确预测的可解释机器学习模型。
Crit Care Med. 2018 Apr;46(4):547-553. doi: 10.1097/CCM.0000000000002936.
4
Validation of a machine learning algorithm for early severe sepsis prediction: a retrospective study predicting severe sepsis up to 48 h in advance using a diverse dataset from 461 US hospitals.一种用于早期严重脓毒症预测的机器学习算法的验证:一项回顾性研究,使用来自 461 家美国医院的多样化数据集提前 48 小时预测严重脓毒症。
BMC Med Inform Decis Mak. 2020 Oct 27;20(1):276. doi: 10.1186/s12911-020-01284-x.
5
Artificial intelligence in sepsis early prediction and diagnosis using unstructured data in healthcare.人工智能在使用医疗保健中的非结构化数据进行脓毒症早期预测和诊断中的应用。
Nat Commun. 2021 Jan 29;12(1):711. doi: 10.1038/s41467-021-20910-4.
6
An interpretable deep-learning model for early prediction of sepsis in the emergency department.一种用于急诊科脓毒症早期预测的可解释深度学习模型。
Patterns (N Y). 2021 Jan 19;2(2):100196. doi: 10.1016/j.patter.2020.100196. eCollection 2021 Feb 12.
7
The development an artificial intelligence algorithm for early sepsis diagnosis in the intensive care unit.开发一种用于重症监护病房早期脓毒症诊断的人工智能算法。
Int J Med Inform. 2020 Sep;141:104176. doi: 10.1016/j.ijmedinf.2020.104176. Epub 2020 May 21.
8
Effect of a sepsis prediction algorithm on patient mortality, length of stay and readmission: a prospective multicentre clinical outcomes evaluation of real-world patient data from US hospitals.脓毒症预测算法对患者死亡率、住院时间和再入院率的影响:一项对美国医院真实世界患者数据的前瞻性多中心临床结局评估。
BMJ Health Care Inform. 2020 Apr;27(1). doi: 10.1136/bmjhci-2019-100109.
9
Early Prediction of Sepsis in the ICU Using Machine Learning: A Systematic Review.使用机器学习对重症监护病房中的脓毒症进行早期预测:一项系统综述。
Front Med (Lausanne). 2021 May 28;8:607952. doi: 10.3389/fmed.2021.607952. eCollection 2021.
10
An Explainable Artificial Intelligence Predictor for Early Detection of Sepsis.用于脓毒症早期检测的可解释人工智能预测器。
Crit Care Med. 2020 Nov;48(11):e1091-e1096. doi: 10.1097/CCM.0000000000004550.

引用本文的文献

1
Improved Interpretability Without Performance Reduction in a Sepsis Prediction Risk Score.在脓毒症预测风险评分中提高可解释性且不降低性能
Diagnostics (Basel). 2025 Jan 28;15(3):307. doi: 10.3390/diagnostics15030307.
2
A scoping review of robustness concepts for machine learning in healthcare.医疗保健领域机器学习稳健性概念的范围综述。
NPJ Digit Med. 2025 Jan 17;8(1):38. doi: 10.1038/s41746-024-01420-1.
3
Error and Timeliness Analysis for Using Machine Learning to Predict Asthma Hospital Visits: Retrospective Cohort Study.

本文引用的文献

1
Machine learning for the prediction of sepsis: a systematic review and meta-analysis of diagnostic test accuracy.机器学习在脓毒症预测中的应用:诊断试验准确性的系统评价和荟萃分析。
Intensive Care Med. 2020 Mar;46(3):383-400. doi: 10.1007/s00134-019-05872-y. Epub 2020 Jan 21.
2
Pediatric Severe Sepsis Prediction Using Machine Learning.使用机器学习进行小儿严重脓毒症预测
Front Pediatr. 2019 Oct 11;7:413. doi: 10.3389/fped.2019.00413. eCollection 2019.
3
Leveraging implicit expert knowledge for non-circular machine learning in sepsis prediction.
使用机器学习预测哮喘患者住院情况的误差与及时性分析:回顾性队列研究
JMIR Med Inform. 2022 Jun 8;10(6):e38220. doi: 10.2196/38220.
4
The impact of recency and adequacy of historical information on sepsis predictions using machine learning.利用机器学习预测脓毒症时近期和充分历史信息的影响。
Sci Rep. 2021 Oct 21;11(1):20869. doi: 10.1038/s41598-021-00220-x.
5
Timesias: A machine learning pipeline for predicting outcomes from time-series clinical records.泰西阿斯:一种用于从时间序列临床记录中预测结果的机器学习管道。
STAR Protoc. 2021 Jul 2;2(3):100639. doi: 10.1016/j.xpro.2021.100639. eCollection 2021 Sep 17.
利用隐含的专家知识进行脓毒症预测的非循环机器学习。
Artif Intell Med. 2019 Sep;100:101725. doi: 10.1016/j.artmed.2019.101725. Epub 2019 Sep 24.
4
Evaluation of a machine learning algorithm for up to 48-hour advance prediction of sepsis using six vital signs.利用六个生命体征对脓毒症进行长达 48 小时的提前预测的机器学习算法评估。
Comput Biol Med. 2019 Jun;109:79-84. doi: 10.1016/j.compbiomed.2019.04.027. Epub 2019 Apr 24.
5
Explainable machine-learning predictions for the prevention of hypoxaemia during surgery.用于预防手术期间低氧血症的可解释机器学习预测。
Nat Biomed Eng. 2018 Oct;2(10):749-760. doi: 10.1038/s41551-018-0304-0. Epub 2018 Oct 10.
6
Data-driven discovery of a novel sepsis pre-shock state predicts impending septic shock in the ICU.基于数据的新型脓毒症休克前状态发现可预测 ICU 中即将发生的脓毒症休克。
Sci Rep. 2019 Apr 16;9(1):6145. doi: 10.1038/s41598-019-42637-5.
7
Sepsis: Changing Definitions, Unchanging Treatment.脓毒症:定义变迁,治疗不变。
Front Pediatr. 2019 Jan 23;6:425. doi: 10.3389/fped.2018.00425. eCollection 2018.
8
Development and Evaluation of a Machine Learning Model for the Early Identification of Patients at Risk for Sepsis.开发和评估一种机器学习模型,用于早期识别脓毒症高危患者。
Ann Emerg Med. 2019 Apr;73(4):334-344. doi: 10.1016/j.annemergmed.2018.11.036. Epub 2019 Jan 17.
9
Recent advances in biosensors for diagnosis and detection of sepsis: A comprehensive review.生物传感器在脓毒症诊断和检测中的最新进展:全面综述。
Biosens Bioelectron. 2019 Jan 15;124-125:205-215. doi: 10.1016/j.bios.2018.10.034. Epub 2018 Oct 19.
10
The Artificial Intelligence Clinician learns optimal treatment strategies for sepsis in intensive care.人工智能临床医生学习重症监护中脓毒症的最佳治疗策略。
Nat Med. 2018 Nov;24(11):1716-1720. doi: 10.1038/s41591-018-0213-5. Epub 2018 Oct 22.