Suppr超能文献

空气中的颗粒物(PM)通过细胞焦亡引发眼压升高和青光眼。

Airborne particulate matter (PM) triggers ocular hypertension and glaucoma through pyroptosis.

机构信息

Department of Ophthalmology & Visual Science, Eye Institute, Eye & ENT Hospital, Shanghai Medical College, Fudan University, Shanghai, 200031, China.

Experimental Research Center, Eye & ENT Hospital, Shanghai Medical College, Fudan University, Shanghai, 200031, China.

出版信息

Part Fibre Toxicol. 2021 Mar 4;18(1):10. doi: 10.1186/s12989-021-00403-4.

Abstract

BACKGROUND

Particulate matter (PM) is strongly linked to human health and has detrimental effects on the eye. Studies have, however, focused on the ocular surface, with limited research on the impact of PM on intraocular pressure (IOP).

METHODS

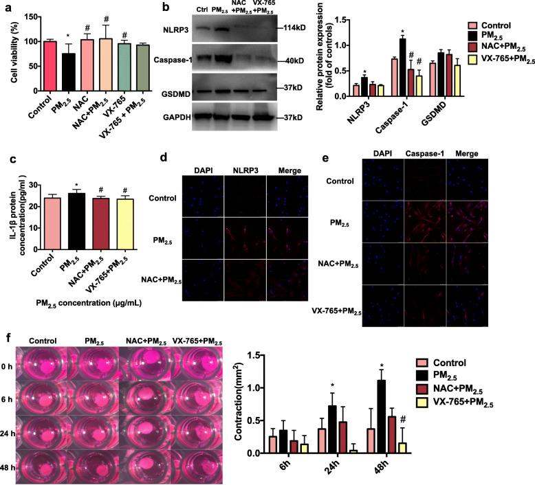
To investigate the impact of PM on IOP and the associated mechanism, C57BL/6 mouse eyes were topically exposed to a PM suspension for 3 months, and human trabecular meshwork (HTM) cells were subjected to various PM concentrations in vitro. Cell viability, NLRP3/caspase-1, IL-1β, and GSDMD expression, reactive oxygen species (ROS) production and cell contractility were measured by western blot, ELISA, cell counting kit-8, ROS assay kit or a cell contractility assay. ROS scavenger N-acetyl-L-cysteine (NAC) and caspase-1 inhibitor VX-765 were used to intervene in PM-induced damages.

RESULTS

The results revealed that the IOP increased gradually after PM exposure, and upregulations of the NLRP3 inflammasome, caspase-1, IL-1β, and GSDMD protein levels were observed in outflow tissues. PM exposure decreased HTM cell viability and affected contraction. Furthermore, elevated ROS levels were observed as well as an activation of the NLRP3 inflammasome and downstream inflammatory factors caspase-1 and IL-1β. NAC improved HTM cell viability, inhibited the activation of the NLRP3 inflammasome axis, and HTM cell contraction by scavenging ROS. VX-765 showed similar protection against the PM induced adverse effects.

CONCLUSION

This study provides novel evidence that PM has a direct toxic effect on intraocular tissues and may contribute to the initiation and development of ocular hypertension and glaucoma. This occurs as a result of increased oxidative stress and the subsequent induction of NLRP3 inflammasome mediated pyroptosis in trabecular meshwork cells.

摘要

背景

颗粒物(PM)与人的健康密切相关,对眼睛有不良影响。然而,已有研究主要集中在眼表面,对 PM 对眼内压(IOP)的影响研究有限。

方法

为了研究 PM 对 IOP 的影响及其相关机制,我们将 C57BL/6 小鼠眼部用 PM 混悬液进行了为期 3 个月的局部暴露,同时将人眼小梁网(HTM)细胞在体外暴露于不同浓度的 PM 下。通过 Western blot、ELISA、细胞计数试剂盒-8、ROS 测定试剂盒或细胞收缩测定来检测细胞活力、NLRP3/caspase-1、IL-1β 和 GSDMD 的表达、活性氧(ROS)的产生和细胞收缩性。ROS 清除剂 N-乙酰-L-半胱氨酸(NAC)和 caspase-1 抑制剂 VX-765 被用于干预 PM 诱导的损伤。

结果

结果显示,PM 暴露后 IOP 逐渐升高,流出组织中 NLRP3 炎性小体、caspase-1、IL-1β 和 GSDMD 蛋白水平上调。PM 暴露降低了 HTM 细胞活力并影响了收缩性。此外,还观察到 ROS 水平升高,以及 NLRP3 炎性小体和下游炎症因子 caspase-1 和 IL-1β 的激活。NAC 通过清除 ROS 改善了 HTM 细胞活力,抑制了 NLRP3 炎性小体轴的激活和 HTM 细胞收缩。VX-765 对 PM 诱导的不良反应也显示出类似的保护作用。

结论

本研究提供了新的证据,表明 PM 对眼内组织有直接的毒性作用,可能导致眼高压和青光眼的发生和发展。这是由于 ROS 增加和随后诱导的小梁网细胞 NLRP3 炎性小体介导的细胞焦亡所致。

https://cdn.ncbi.nlm.nih.gov/pmc/blobs/c0a4/7934500/65ae141f7508/12989_2021_403_Fig1_HTML.jpg

文献检索

告别复杂PubMed语法,用中文像聊天一样搜索,搜遍4000万医学文献。AI智能推荐,让科研检索更轻松。

立即免费搜索

文件翻译

保留排版,准确专业,支持PDF/Word/PPT等文件格式,支持 12+语言互译。

免费翻译文档

深度研究

AI帮你快速写综述,25分钟生成高质量综述,智能提取关键信息,辅助科研写作。

立即免费体验