Institute of Biochemistry and Molecular Biology, National Yang-Ming University, Taipei 11221, Taiwan.
Faculty of Medicine, School of Medicine, National Yang-Ming University, Taipei 11221, Taiwan.
Int J Mol Sci. 2021 Feb 18;22(4):2037. doi: 10.3390/ijms22042037.
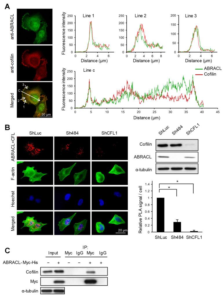
Regulation of cellular actin dynamics is pivotal in driving cell motility. During cancer development, cells migrate to invade and spread; therefore, dysregulation of actin regulators is often associated with cancer progression. Here we report the role of ABRACL, a human homolog of the actin regulator Costars, in migration and tumorigenic growth of cancer cells. We found a correlation between ABRACL expression and the migratory ability of cancer cells. Cell staining revealed the colocalization of ABRACL and F-actin signals at the leading edge of migrating cells. Analysis of the relative F-/G-actin contents in cells lacking or overexpressing ABRACL suggested that ABRACL promotes cellular actin distribution to the polymerized fraction. Physical interaction between ABRACL and cofilin was supported by immunofluorescence staining and proximity ligation. Additionally, ABRACL hindered cofilin-simulated pyrene F-actin fluorescence decay in vitro, indicating a functional interplay. Lastly, analysis on a colorectal cancer cohort demonstrated that high ABRACL expression was associated with distant metastasis, and further exploration showed that depletion of ABRACL expression in colon cancer cells resulted in reduced cell proliferation and tumorigenic growth. Together, results suggest that ABRACL modulates actin dynamics through its interaction with cofilin and thereby regulates cancer cell migration and participates in cancer pathogenesis.
细胞肌动蛋白动力学的调节对于驱动细胞运动至关重要。在癌症发展过程中,细胞迁移以侵袭和扩散;因此,肌动蛋白调节剂的失调通常与癌症进展有关。在这里,我们报告了 ABRACL 在癌细胞迁移和致瘤性生长中的作用,ABRACL 是人类 Costars 肌动蛋白调节剂的同源物。我们发现 ABRACL 表达与癌细胞迁移能力之间存在相关性。细胞染色显示 ABRACL 和 F-肌动蛋白信号在迁移细胞的前缘处共定位。分析缺乏或过表达 ABRACL 的细胞中 F-/G-肌动蛋白的相对含量表明,ABRACL 促进细胞肌动蛋白向聚合部分分布。免疫荧光染色和接近连接支持 ABRACL 与丝切蛋白之间的物理相互作用。此外,ABRACL 抑制了体外丝切蛋白模拟的芘 F-肌动蛋白荧光衰减,表明存在功能相互作用。最后,对结直肠癌队列的分析表明,高 ABRACL 表达与远处转移有关,进一步探索表明,结肠癌细胞中 ABRACL 表达的耗竭导致细胞增殖减少和致瘤性生长降低。总之,结果表明 ABRACL 通过与丝切蛋白相互作用来调节肌动蛋白动力学,从而调节癌细胞迁移并参与癌症发病机制。