• 文献检索
  • 文档翻译
  • 深度研究
  • 学术资讯
  • Suppr Zotero 插件Zotero 插件
  • 邀请有礼
  • 套餐&价格
  • 历史记录
应用&插件
Suppr Zotero 插件Zotero 插件浏览器插件Mac 客户端Windows 客户端微信小程序
定价
高级版会员购买积分包购买API积分包
服务
文献检索文档翻译深度研究API 文档MCP 服务
关于我们
关于 Suppr公司介绍联系我们用户协议隐私条款
关注我们

Suppr 超能文献

核心技术专利:CN118964589B侵权必究
粤ICP备2023148730 号-1Suppr @ 2026

文献检索

告别复杂PubMed语法,用中文像聊天一样搜索,搜遍4000万医学文献。AI智能推荐,让科研检索更轻松。

立即免费搜索

文件翻译

保留排版,准确专业,支持PDF/Word/PPT等文件格式,支持 12+语言互译。

免费翻译文档

深度研究

AI帮你快速写综述,25分钟生成高质量综述,智能提取关键信息,辅助科研写作。

立即免费体验

环状 RNA circ-IQGAP1 通过靶向 miR-671-5p/TCF4 减轻白细胞介素-1β诱导的骨关节炎进展。

CircRNA circ-IQGAP1 Knockdown Alleviates Interleukin-1β-Induced Osteoarthritis Progression via Targeting miR-671-5p/TCF4.

机构信息

Pain Department, the First Affiliated Hospital ofXinjiang Medical University, Urumqi, China.

出版信息

Orthop Surg. 2021 May;13(3):1036-1046. doi: 10.1111/os.12923. Epub 2021 Mar 5.

DOI:10.1111/os.12923
PMID:33675175
原文链接:https://pmc.ncbi.nlm.nih.gov/articles/PMC8126892/
Abstract

OBJECTIVE

To explore the function of circular RNA IQ motif-containing GTPase-activating protein 1 (circ-IQGAP1) in interleukin (IL)-1β-induced osteoarthritis (OA) model and to explore whether circ-IQGAP1 can modulate microRNA-671-5p (miR-671-5p) and transcription factor 4 (TCF4) to regulate chondrocyte apoptosis, inflammatory injury, and extracellular matrix degradation.

METHODS

The cartilage tissues were collected from 32 OA patients or normal subjects. Human chondrocyte CHON-001 cells were challenged via different doses of IL-1β for 24 hours. CHON-001 cells were transfected with circ-IQGAP1 overexpression vector, TCF4 overexpression vector, small interfering RNA (siRNA) for circ-IQGAP1, miR-671-5p mimic, miR-671-5p inhibitor or corresponding negative controls. Circ-IQGAP1, miR-671-5p and TCF4 abundances in cartilage tissues or CHON-001 cells were examined via quantitative reverse transcription polymerase chain reaction (qRT-PCR) or western blot. Cell viability was investigated by 3-(4, 5-dimethylthiazol-2-yl)-2, 5-diphenyltetrazolium bromide (MTT). Cell apoptosis was measured by flow cytometry. The inflammatory injury was analyzed by the secretion levels of inflammatory cytokines (IL-6, IL-8 and tumor necrosis factor-α [TNF-α]) by enzyme-linked immunosorbent assay (ELISA). The extracellular matrix degradation was evaluated by expression of aggrecan and matrix metalloproteinase 13 (MMP13) via western blot. The target relationship of miR-671-5p and circ-IQGAP1 or TCF4 was analyzed via dual-luciferase reporter and RNA immunoprecipitation (RIP) analyses.

RESULTS

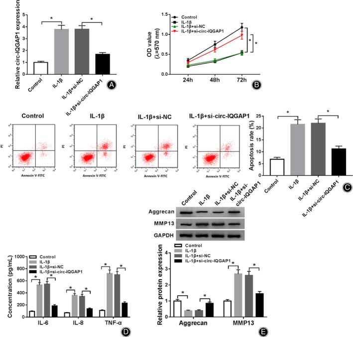
Circ-IQGAP1 abundance was enhanced in the cartilage tissues from OA patients compared with normal subjects (n = 32), and its expression was increased in CHON-001 cells after treatment of IL-1β in a dose-dependent pattern. MiR-671-5p expression was decreased in the cartilage tissues from OA patients (n = 32) and IL-1β-challenged CHON-001 cells. MiR-671-5p expression was negatively associated with circ-IQGAP1 level in OA patients. Circ-IQGAP1 silence mitigated IL-1β-caused chondrocyte viability reduction, apoptosis promotion, secretion of inflammatory cytokine (IL-6, IL-8 and TNF-α), and extracellular matrix degradation (reduction of aggrecan and increase of MMP13). MiR-671-5p was targeted and inhibited via circ-IQGAP1. MiR-671-5p knockdown attenuated the influence of circ-IQGAP1 interference on IL-1β-caused chondrocyte apoptosis, inflammatory injury, and extracellular matrix degradation. TCF4 was targeted via miR-671-5p, and TCF4 expression was increased in the cartilage tissues from OA patients (n = 32) and IL-1β-challenged CHON-001 cells. TCF4 abundance in OA patients was negatively correlated with miR-671-5p expression. MiR-671-5p overexpression alleviated IL-1β-mediated chondrocyte apoptosis, inflammatory injury, and extracellular matrix degradation via decreasing TCF4 expression. Circ-IQGAP1 silence reduced TCF4 expression via regulating miR-671-5p in IL-1β-challenged CHON-001 cells.

CONCLUSION

Circ-IQGAP1 knockdown attenuated IL-1β-caused chondrocyte apoptosis, inflammatory injury, and extracellular matrix degradation. Circ-IQGAP1 could regulate miR-671-5p/TCF4 axis to modulate IL-1β-caused chondrocyte damage. Circ-IQGAP1 might act as a new target for the treatment of OA.

摘要

目的

探讨环状 RNA IQ -motif 富含鸟嘌呤核苷酸交换因子 1(circ-IQGAP1)在白细胞介素(IL)-1β诱导的骨关节炎(OA)模型中的作用,并探讨 circ-IQGAP1 是否可以通过调节微小 RNA-671-5p(miR-671-5p)和转录因子 4(TCF4)来调节软骨细胞凋亡、炎症损伤和细胞外基质降解。

方法

收集 32 例 OA 患者或正常受试者的软骨组织。用不同剂量的 IL-1β处理人软骨细胞 CHON-001 细胞 24 小时。用 circ-IQGAP1 过表达载体、TCF4 过表达载体、circ-IQGAP1 小干扰 RNA(siRNA)、miR-671-5p 模拟物、miR-671-5p 抑制剂或相应的阴性对照转染 CHON-001 细胞。通过定量逆转录聚合酶链反应(qRT-PCR)或 Western blot 检测软骨组织或 CHON-001 细胞中 circ-IQGAP1、miR-671-5p 和 TCF4 的丰度。通过 3-(4,5-二甲基噻唑-2-基)-2,5-二苯基四唑溴盐(MTT)测定细胞活力。通过流式细胞术测定细胞凋亡。通过酶联免疫吸附试验(ELISA)分析炎性细胞因子(IL-6、IL-8 和肿瘤坏死因子-α[TNF-α])的分泌水平来分析炎症损伤。通过 Western blot 检测聚集蛋白和基质金属蛋白酶 13(MMP13)的表达来评估细胞外基质降解。通过双荧光素酶报告和 RNA 免疫沉淀(RIP)分析分析 miR-671-5p 和 circ-IQGAP1 或 TCF4 的靶标关系。

结果

与正常受试者(n=32)相比,OA 患者的软骨组织中 circ-IQGAP1 丰度增加(n=32),并且 IL-1β 处理后 CHON-001 细胞中的表达呈剂量依赖性增加。OA 患者(n=32)和 IL-1β 处理的 CHON-001 细胞中 miR-671-5p 的表达降低。OA 患者中 miR-671-5p 的表达与 circ-IQGAP1 水平呈负相关。circ-IQGAP1 沉默减轻了 IL-1β 引起的软骨细胞活力降低、凋亡促进、炎性细胞因子(IL-6、IL-8 和 TNF-α)分泌和细胞外基质降解(聚集蛋白减少和 MMP13 增加)。circ-IQGAP1 靶向并抑制 miR-671-5p。miR-671-5p 敲低减轻了 circ-IQGAP1 干扰对 IL-1β 引起的软骨细胞凋亡、炎症损伤和细胞外基质降解的影响。TCF4 是 miR-671-5p 的靶标,OA 患者(n=32)和 IL-1β 处理的 CHON-001 细胞中 TCF4 的表达增加。OA 患者的 TCF4 丰度与 miR-671-5p 的表达呈负相关。miR-671-5p 过表达通过降低 TCF4 表达减轻了 IL-1β 介导的软骨细胞凋亡、炎症损伤和细胞外基质降解。circ-IQGAP1 沉默通过调节 miR-671-5p 降低了 IL-1β 处理的 CHON-001 细胞中的 TCF4 表达。

结论

circ-IQGAP1 沉默减轻了 IL-1β 引起的软骨细胞凋亡、炎症损伤和细胞外基质降解。circ-IQGAP1 可以通过调节 miR-671-5p/TCF4 轴来调节 IL-1β 引起的软骨细胞损伤。circ-IQGAP1 可能成为 OA 治疗的新靶点。

https://cdn.ncbi.nlm.nih.gov/pmc/blobs/4f78/8126892/8e344e513a79/OS-13-1036-g007.jpg
https://cdn.ncbi.nlm.nih.gov/pmc/blobs/4f78/8126892/7260b4758ccc/OS-13-1036-g009.jpg
https://cdn.ncbi.nlm.nih.gov/pmc/blobs/4f78/8126892/786a0caf54c8/OS-13-1036-g003.jpg
https://cdn.ncbi.nlm.nih.gov/pmc/blobs/4f78/8126892/6d361ae9a7bb/OS-13-1036-g004.jpg
https://cdn.ncbi.nlm.nih.gov/pmc/blobs/4f78/8126892/14ec687cbfd4/OS-13-1036-g008.jpg
https://cdn.ncbi.nlm.nih.gov/pmc/blobs/4f78/8126892/6c43c1f0a1d5/OS-13-1036-g006.jpg
https://cdn.ncbi.nlm.nih.gov/pmc/blobs/4f78/8126892/7398e7981d76/OS-13-1036-g002.jpg
https://cdn.ncbi.nlm.nih.gov/pmc/blobs/4f78/8126892/c40dd8b16939/OS-13-1036-g001.jpg
https://cdn.ncbi.nlm.nih.gov/pmc/blobs/4f78/8126892/8e344e513a79/OS-13-1036-g007.jpg
https://cdn.ncbi.nlm.nih.gov/pmc/blobs/4f78/8126892/7260b4758ccc/OS-13-1036-g009.jpg
https://cdn.ncbi.nlm.nih.gov/pmc/blobs/4f78/8126892/786a0caf54c8/OS-13-1036-g003.jpg
https://cdn.ncbi.nlm.nih.gov/pmc/blobs/4f78/8126892/6d361ae9a7bb/OS-13-1036-g004.jpg
https://cdn.ncbi.nlm.nih.gov/pmc/blobs/4f78/8126892/14ec687cbfd4/OS-13-1036-g008.jpg
https://cdn.ncbi.nlm.nih.gov/pmc/blobs/4f78/8126892/6c43c1f0a1d5/OS-13-1036-g006.jpg
https://cdn.ncbi.nlm.nih.gov/pmc/blobs/4f78/8126892/7398e7981d76/OS-13-1036-g002.jpg
https://cdn.ncbi.nlm.nih.gov/pmc/blobs/4f78/8126892/c40dd8b16939/OS-13-1036-g001.jpg
https://cdn.ncbi.nlm.nih.gov/pmc/blobs/4f78/8126892/8e344e513a79/OS-13-1036-g007.jpg

相似文献

1
CircRNA circ-IQGAP1 Knockdown Alleviates Interleukin-1β-Induced Osteoarthritis Progression via Targeting miR-671-5p/TCF4.环状 RNA circ-IQGAP1 通过靶向 miR-671-5p/TCF4 减轻白细胞介素-1β诱导的骨关节炎进展。
Orthop Surg. 2021 May;13(3):1036-1046. doi: 10.1111/os.12923. Epub 2021 Mar 5.
2
Circ_DHRS3 positively regulates GREM1 expression by competitively targeting miR-183-5p to modulate IL-1β-administered chondrocyte proliferation, apoptosis and ECM degradation.Circ_DHRS3 通过竞争性靶向 miR-183-5p 来调节 GREM1 表达,从而正向调控 IL-1β 处理的软骨细胞增殖、凋亡和细胞外基质降解。
Int Immunopharmacol. 2021 Feb;91:107293. doi: 10.1016/j.intimp.2020.107293. Epub 2020 Dec 23.
3
Exosome-mediated circ_0001846 participates in IL-1β-induced chondrocyte cell damage by miR-149-5p-dependent regulation of WNT5B.外泌体介导的 circ_0001846 通过 miR-149-5p 依赖调控 WNT5B 参与 IL-1β 诱导的软骨细胞损伤。
Clin Immunol. 2021 Nov;232:108856. doi: 10.1016/j.clim.2021.108856. Epub 2021 Sep 15.
4
Circ_0134111 knockdown relieves IL-1β-induced apoptosis, inflammation and extracellular matrix degradation in human chondrocytes through the circ_0134111-miR-515-5p-SOCS1 network.Circ_0134111 敲低通过 circ_0134111-miR-515-5p-SOCS1 网络缓解人软骨细胞中 IL-1β 诱导的细胞凋亡、炎症和细胞外基质降解。
Int Immunopharmacol. 2021 Jun;95:107495. doi: 10.1016/j.intimp.2021.107495. Epub 2021 Mar 5.
5
Knockdown of circ-PRKCH alleviates IL-1β-treated chondrocyte cell phenotypic changes through modulating miR-502-5p/ADAMTS5 axis.环状PRKCH的敲低通过调节miR-502-5p/ADAMTS5轴减轻白细胞介素-1β处理的软骨细胞的细胞表型变化。
Autoimmunity. 2022 May;55(3):179-191. doi: 10.1080/08916934.2022.2027918. Epub 2022 Mar 30.
6
CircSERPINE2 weakens IL-1β-caused apoptosis and extracellular matrix degradation of chondrocytes by regulating miR-495/TGFBR2 axis.环状 RNA 丝氨酸蛋白酶抑制剂 2 通过调控 miR-495/TGFBR2 轴减弱白细胞介素-1β引起的软骨细胞凋亡和细胞外基质降解。
Biosci Rep. 2020 Nov 27;40(11). doi: 10.1042/BSR20201601.
7
Circ_0005526 contributes to interleukin-1β-induced chondrocyte injury in osteoarthritis via upregulating transcription factor 4 by interacting with miR-142-5p.Circ_0005526 通过与 miR-142-5p 相互作用上调转录因子 4 促进白细胞介素-1β诱导的骨关节炎软骨细胞损伤。
Bioengineered. 2022 Apr;13(4):8407-8418. doi: 10.1080/21655979.2022.2048773.
8
miR-93-5p attenuates IL-1β-induced chondrocyte apoptosis and cartilage degradation in osteoarthritis partially by targeting TCF4.miR-93-5p 通过靶向 TCF4 部分减轻骨关节炎中 IL-1β 诱导的软骨细胞凋亡和软骨降解。
Bone. 2019 Jun;123:129-136. doi: 10.1016/j.bone.2019.03.035. Epub 2019 Mar 28.
9
Circ_0043947 contributes to interleukin 1β-induced injury in chondrocytes by sponging miR-671-5p to up-regulate RTN3 expression in osteoarthritis pathology.Circ_0043947通过海绵化miR-671-5p上调RTN3表达,在骨关节炎病理过程中促进白细胞介素1β诱导的软骨细胞损伤。
J Orthop Surg Res. 2022 Mar 24;17(1):177. doi: 10.1186/s13018-022-02970-4.
10
Exosomal circ-BRWD1 contributes to osteoarthritis development through the modulation of miR-1277/TRAF6 axis.外泌体 circ-BRWD1 通过调节 miR-1277/TRAF6 轴促进骨关节炎的发展。
Arthritis Res Ther. 2021 Jun 3;23(1):159. doi: 10.1186/s13075-021-02541-8.

引用本文的文献

1
Saikosaponin D alleviates inflammatory response of osteoarthritis and mediates autophagy via elevating microRNA-199-3p to target transcription Factor-4.柴胡皂苷 D 通过升高 microRNA-199-3p 靶向转录因子 4 缓解骨关节炎的炎症反应并介导自噬。
J Orthop Surg Res. 2024 Feb 22;19(1):151. doi: 10.1186/s13018-024-04607-0.
2
Hsa_circular RNA_0045474 Facilitates Osteoarthritis Via Modulating microRNA-485-3p and Augmenting Transcription Factor 4.hsa_circRNA_0045474 通过调控 microRNA-485-3p 和增强转录因子 4 促进骨关节炎
Mol Biotechnol. 2024 May;66(5):1174-1187. doi: 10.1007/s12033-023-01019-z. Epub 2024 Jan 11.
3

本文引用的文献

1
The β-catenin/TCF-4 pathway regulates the expression of OPN in human osteoarthritic chondrocytes.β-连环蛋白/TCF-4 通路调节人骨关节炎软骨细胞中 OPN 的表达。
J Orthop Surg Res. 2020 Aug 20;15(1):344. doi: 10.1186/s13018-020-01881-6.
2
CircTMBIM6 promotes osteoarthritis-induced chondrocyte extracellular matrix degradation via miR-27a/MMP13 axis.环状 RNA TMBIM6 通过 miR-27a/MMP13 轴促进骨关节炎诱导的软骨细胞细胞外基质降解。
Eur Rev Med Pharmacol Sci. 2020 Aug;24(15):7927-7936. doi: 10.26355/eurrev_202008_22475.
3
miR-137 targets the inhibition of TCF4 to reverse the progression of osteoarthritis through the AMPK/NF-κB signaling pathway.
CircRNAs in osteoarthritis: research status and prospect.
骨关节炎中的环状RNA:研究现状与展望
Front Genet. 2023 May 9;14:1173812. doi: 10.3389/fgene.2023.1173812. eCollection 2023.
4
Exosomal circ-AHCY promotes glioblastoma cell growth via Wnt/β-catenin signaling pathway.外泌体环状 RNA AHCY 通过 Wnt/β-catenin 信号通路促进脑胶质母细胞瘤细胞生长。
Ann Clin Transl Neurol. 2023 Jun;10(6):865-878. doi: 10.1002/acn3.51743. Epub 2023 May 7.
5
Circ_0002715 promotes the development of osteoarthritis through regulating LXN by sponging miR-127-5p.环状 RNA 0002715 通过海绵吸附 miR-127-5p 调控 LXN 促进骨关节炎的发展。
J Orthop Surg Res. 2023 Mar 22;18(1):230. doi: 10.1186/s13018-023-03638-3.
6
Research progress on the role and mechanism of miR-671 in bone metabolism and bone-related diseases.miR-671在骨代谢及骨相关疾病中的作用与机制的研究进展
Front Oncol. 2023 Jan 11;12:1018308. doi: 10.3389/fonc.2022.1018308. eCollection 2022.
7
A review on the role of miR-671 in human disorders.miR-671在人类疾病中的作用综述。
Front Mol Biosci. 2022 Dec 5;9:1077968. doi: 10.3389/fmolb.2022.1077968. eCollection 2022.
8
Integrated Analysis of lncRNA-miRNA-mRNA ceRNA Network in Mixed Dry Eye Disease.混合性干眼疾病中 lncRNA-miRNA-mRNA ceRNA 网络的综合分析。
Contrast Media Mol Imaging. 2022 May 17;2022:1534142. doi: 10.1155/2022/1534142. eCollection 2022.
9
Engineering Closed-Loop, Autoregulatory Gene Circuits for Osteoarthritis Cell-Based Therapies.用于骨关节炎细胞疗法的工程化闭环、自动调节基因电路
Curr Rheumatol Rep. 2022 Apr;24(4):96-110. doi: 10.1007/s11926-022-01061-x. Epub 2022 Apr 11.
10
Identification of microRNA-mRNA-TF regulatory networks in periodontitis by bioinformatics analysis.基于生物信息学分析鉴定牙周炎中的 miRNA-mRNA-TF 调控网络。
BMC Oral Health. 2022 Apr 9;22(1):118. doi: 10.1186/s12903-022-02150-0.
miR-137 通过靶向抑制 TCF4 逆转 AMPK/NF-κB 信号通路促进骨关节炎进展。
Biosci Rep. 2020 Jun 26;40(6). doi: 10.1042/BSR20200466.
4
Urolithin a attenuates IL-1β-induced inflammatory responses and cartilage degradation via inhibiting the MAPK/NF-κB signaling pathways in rat articular chondrocytes.尿石素A通过抑制大鼠关节软骨细胞中的MAPK/NF-κB信号通路减轻白细胞介素-1β诱导的炎症反应和软骨降解。
J Inflamm (Lond). 2020 Mar 24;17:13. doi: 10.1186/s12950-020-00242-8. eCollection 2020.
5
[Update Osteoarthritis].[更新骨关节炎]
Rev Med Suisse. 2020 Mar 11;16(685):500-502.
6
Osteoarthritis: Pathology, Diagnosis, and Treatment Options.骨关节炎:病理学、诊断和治疗选择。
Med Clin North Am. 2020 Mar;104(2):293-311. doi: 10.1016/j.mcna.2019.10.007. Epub 2019 Dec 18.
7
Circular RNA expression profiles in synovial fluid: a promising new class of diagnostic biomarkers for osteoarthritis.滑液中的环状RNA表达谱:骨关节炎诊断生物标志物的一类有前景的新成员。
Int J Clin Exp Pathol. 2018 Mar 1;11(3):1338-1346. eCollection 2018.
8
Noncoding RNAs: New regulatory code in chondrocyte apoptosis and autophagy.非编码 RNA:软骨细胞凋亡和自噬的新调控密码。
Wiley Interdiscip Rev RNA. 2020 Jul;11(4):e1584. doi: 10.1002/wrna.1584. Epub 2020 Jan 10.
9
Knockdown of lncRNA MFI2-AS1 inhibits lipopolysaccharide-induced osteoarthritis progression by miR-130a-3p/TCF4.lncRNA MFI2-AS1 的敲低通过 miR-130a-3p/TCF4 抑制脂多糖诱导的骨关节炎进展。
Life Sci. 2020 Jan 1;240:117019. doi: 10.1016/j.lfs.2019.117019. Epub 2019 Oct 31.
10
Circular RNAs as Diagnostic Biomarkers for Osteoarthritis.环状RNA作为骨关节炎的诊断生物标志物
Genet Test Mol Biomarkers. 2019 Oct;23(10):701-702. doi: 10.1089/gtmb.2019.29050.gde.