• 文献检索
  • 文档翻译
  • 深度研究
  • 学术资讯
  • Suppr Zotero 插件Zotero 插件
  • 邀请有礼
  • 套餐&价格
  • 历史记录
应用&插件
Suppr Zotero 插件Zotero 插件浏览器插件Mac 客户端Windows 客户端微信小程序
定价
高级版会员购买积分包购买API积分包
服务
文献检索文档翻译深度研究API 文档MCP 服务
关于我们
关于 Suppr公司介绍联系我们用户协议隐私条款
关注我们

Suppr 超能文献

核心技术专利:CN118964589B侵权必究
粤ICP备2023148730 号-1Suppr @ 2026

文献检索

告别复杂PubMed语法,用中文像聊天一样搜索,搜遍4000万医学文献。AI智能推荐,让科研检索更轻松。

立即免费搜索

文件翻译

保留排版,准确专业,支持PDF/Word/PPT等文件格式,支持 12+语言互译。

免费翻译文档

深度研究

AI帮你快速写综述,25分钟生成高质量综述,智能提取关键信息,辅助科研写作。

立即免费体验

小分子 GTP 酶 Cdc42 通过与线粒体结合负调控中性粒细胞细胞外陷阱的形成。

The Small GTPase Cdc42 Negatively Regulates the Formation of Neutrophil Extracellular Traps by Engaging Mitochondria.

机构信息

Department of Infectious Diseases and Microbiology, University of Lübeck, Lübeck, Germany.

Division of Experimental Hematology and Cancer Biology, Cincinnati Children's Hospital Medical Center and University of Cincinnati College of Medicine, Cincinnati, OH, United States.

出版信息

Front Immunol. 2021 Feb 17;12:564720. doi: 10.3389/fimmu.2021.564720. eCollection 2021.

DOI:10.3389/fimmu.2021.564720
PMID:33679729
原文链接:https://pmc.ncbi.nlm.nih.gov/articles/PMC7925625/
Abstract

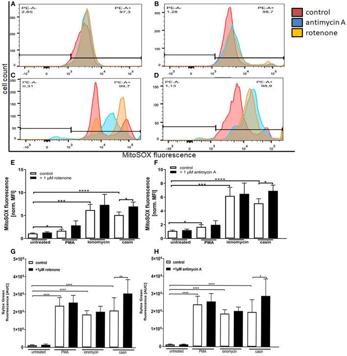
Neutrophil granulocytes represent the first line of defense against invading pathogens. In addition to the production of Reactive Oxygen Species, degranulation, and phagocytosis, these specialized cells are able to extrude Neutrophil Extracellular Traps. Extensive work was done to elucidate the mechanism of this special form of cell death. However, the exact mechanisms are still not fully uncovered. Here we demonstrate that the small GTPase Cdc42 is a negative regulator of NET formation in primary human and murine neutrophils. We present a functional role for Cdc42 activity in NET formation that differs from the already described NETosis pathways. We show that Cdc42 deficiency induces NETs independent of the NADPH-oxidase but dependent on protein kinase C. Furthermore, we demonstrate that Cdc42 deficiency induces NETosis through activation of SK-channels and that mitochondria play a crucial role in this process. Our data therefore suggests a mechanistic role for Cdc42 activity in primary human neutrophils, and identify Cdc42 activity as a target to modulate the formation of Neutrophil Extracellular Traps.

摘要

中性粒细胞粒细胞代表对抗入侵病原体的第一道防线。除了产生活性氧物质、脱颗粒和吞噬作用外,这些专门的细胞还能够排出中性粒细胞细胞外陷阱。已经做了大量的工作来阐明这种特殊形式的细胞死亡的机制。然而,确切的机制仍未完全揭示。在这里,我们证明小 GTPase Cdc42 是原代人源和鼠源中性粒细胞中 NET 形成的负调节剂。我们展示了 Cdc42 活性在 NET 形成中的功能作用,与已经描述的 NETosis 途径不同。我们表明,Cdc42 缺乏诱导 NET 的形成不依赖于 NADPH 氧化酶,但依赖于蛋白激酶 C。此外,我们证明 Cdc42 缺乏通过激活 SK 通道诱导 NETosis,并且线粒体在这个过程中发挥关键作用。因此,我们的数据表明 Cdc42 活性在原代人中性粒细胞中具有机械作用,并将 Cdc42 活性鉴定为调节中性粒细胞细胞外陷阱形成的靶标。

https://cdn.ncbi.nlm.nih.gov/pmc/blobs/8245/7925625/ab0df46f6eff/fimmu-12-564720-g0006.jpg
https://cdn.ncbi.nlm.nih.gov/pmc/blobs/8245/7925625/caaaf979dfc6/fimmu-12-564720-g0001.jpg
https://cdn.ncbi.nlm.nih.gov/pmc/blobs/8245/7925625/6d0041886222/fimmu-12-564720-g0002.jpg
https://cdn.ncbi.nlm.nih.gov/pmc/blobs/8245/7925625/0f93908b5abc/fimmu-12-564720-g0003.jpg
https://cdn.ncbi.nlm.nih.gov/pmc/blobs/8245/7925625/147a1cdd5f9b/fimmu-12-564720-g0005.jpg
https://cdn.ncbi.nlm.nih.gov/pmc/blobs/8245/7925625/ab0df46f6eff/fimmu-12-564720-g0006.jpg
https://cdn.ncbi.nlm.nih.gov/pmc/blobs/8245/7925625/caaaf979dfc6/fimmu-12-564720-g0001.jpg
https://cdn.ncbi.nlm.nih.gov/pmc/blobs/8245/7925625/6d0041886222/fimmu-12-564720-g0002.jpg
https://cdn.ncbi.nlm.nih.gov/pmc/blobs/8245/7925625/0f93908b5abc/fimmu-12-564720-g0003.jpg
https://cdn.ncbi.nlm.nih.gov/pmc/blobs/8245/7925625/147a1cdd5f9b/fimmu-12-564720-g0005.jpg
https://cdn.ncbi.nlm.nih.gov/pmc/blobs/8245/7925625/ab0df46f6eff/fimmu-12-564720-g0006.jpg

相似文献

1
The Small GTPase Cdc42 Negatively Regulates the Formation of Neutrophil Extracellular Traps by Engaging Mitochondria.小分子 GTP 酶 Cdc42 通过与线粒体结合负调控中性粒细胞细胞外陷阱的形成。
Front Immunol. 2021 Feb 17;12:564720. doi: 10.3389/fimmu.2021.564720. eCollection 2021.
2
SK3 channel and mitochondrial ROS mediate NADPH oxidase-independent NETosis induced by calcium influx.SK3通道和线粒体活性氧介导钙内流诱导的不依赖NADPH氧化酶的中性粒细胞胞外陷阱形成。
Proc Natl Acad Sci U S A. 2015 Mar 3;112(9):2817-22. doi: 10.1073/pnas.1414055112. Epub 2015 Feb 17.
3
The atypical small GTPase GEM/Kir is a negative regulator of the NADPH oxidase and NETs production through macroautophagy.非典型小 GTP 酶 GEM/Kir 通过巨自噬负调控 NADPH 氧化酶和 NETs 的产生。
J Leukoc Biol. 2021 Oct;110(4):629-649. doi: 10.1002/JLB.2HI0421-123R. Epub 2021 Jun 4.
4
Mitochondrial permeability transition pore is involved in oxidative burst and NETosis of human neutrophils.线粒体通透性转换孔参与人中性粒细胞的氧化爆发和 NETosis。
Biochim Biophys Acta Mol Basis Dis. 2020 May 1;1866(5):165664. doi: 10.1016/j.bbadis.2020.165664. Epub 2020 Jan 8.
5
The Small GTPase Cdc42 Is a Major Regulator of Neutrophil Effector Functions.Cdc42 小分子 GTP 酶是中性粒细胞效应功能的主要调节因子。
Front Immunol. 2020 Jun 12;11:1197. doi: 10.3389/fimmu.2020.01197. eCollection 2020.
6
Induction and Quantification of NETosis.中性粒细胞胞外陷阱形成的诱导与定量
Curr Protoc Immunol. 2016 Nov 1;115:14.41.1-14.41.14. doi: 10.1002/cpim.16.
7
Selected mucolytic, anti-inflammatory and cardiovascular drugs change the ability of neutrophils to form extracellular traps (NETs).选定的黏液溶解剂、抗炎药和心血管药物会改变中性粒细胞形成细胞外陷阱(NETs)的能力。
Acta Biochim Pol. 2015;62(3):465-73. doi: 10.18388/abp.2015_1055. Epub 2015 Aug 20.
8
Trophozoites Induce a Rapid Non-classical NETosis Mechanism Independent of NOX2-Derived Reactive Oxygen Species and PAD4 Activity.滋养体诱导一种快速的非经典 NETosis 机制,该机制独立于 NOX2 衍生的活性氧和 PAD4 活性。
Front Cell Infect Microbiol. 2018 Jun 5;8:184. doi: 10.3389/fcimb.2018.00184. eCollection 2018.
9
Antagonistic cross-talk between Rac and Cdc42 GTPases regulates generation of reactive oxygen species.Rac和Cdc42 GTP酶之间的拮抗串扰调节活性氧的生成。
J Biol Chem. 2004 Jul 2;279(27):28136-42. doi: 10.1074/jbc.M313891200. Epub 2004 May 3.
10
Histone Acetylation Promotes Neutrophil Extracellular Trap Formation.组蛋白乙酰化促进中性粒细胞胞外诱捕网的形成。
Biomolecules. 2019 Jan 18;9(1):32. doi: 10.3390/biom9010032.

引用本文的文献

1
GGPPS Negatively Regulates the Formation of Neutrophil Extracellular Traps in Lipopolysaccharide-Induced Acute Lung Injury.香叶基香叶基焦磷酸合酶在脂多糖诱导的急性肺损伤中负向调节中性粒细胞胞外陷阱的形成。
Inflammation. 2024 Jul 25. doi: 10.1007/s10753-024-02104-4.
2
Neutrophils' Extracellular Trap Mechanisms: From Physiology to Pathology.中性粒细胞胞外诱捕网机制:从生理学到病理学。
Int J Mol Sci. 2022 Oct 25;23(21):12855. doi: 10.3390/ijms232112855.
3
Physiological and Pathophysiological Roles of Metabolic Pathways for NET Formation and Other Neutrophil Functions.

本文引用的文献

1
Formation of neutrophil extracellular traps in mitochondrial DNA-deficient cells.线粒体DNA缺陷细胞中中性粒细胞胞外陷阱的形成。
J Clin Biochem Nutr. 2020 Jan;66(1):15-23. doi: 10.3164/jcbn.19-77. Epub 2019 Nov 12.
2
Stimulus-dependent chromatin dynamics, citrullination, calcium signalling and ROS production during NET formation.在 NET 形成过程中,依赖刺激的染色质动力学、瓜氨酸化、钙信号和 ROS 产生。
Biochim Biophys Acta Mol Cell Res. 2018 Nov;1865(11 Pt A):1621-1629. doi: 10.1016/j.bbamcr.2018.08.014. Epub 2018 Aug 25.
3
Rational identification of a Cdc42 inhibitor presents a new regimen for long-term hematopoietic stem cell mobilization.
代谢途径在 NET 形成和其他中性粒细胞功能中的生理和病理生理作用。
Front Immunol. 2022 Feb 9;13:826515. doi: 10.3389/fimmu.2022.826515. eCollection 2022.
4
Metabolic Pathways Involved in Formation of Spontaneous and Lipopolysaccharide-Induced Neutrophil Extracellular Traps (NETs) Differ in Obesity and Systemic Inflammation.肥胖和全身炎症中自发性和脂多糖诱导的中性粒细胞胞外陷阱(NETs)形成涉及的代谢途径不同。
Int J Mol Sci. 2021 Jul 19;22(14):7718. doi: 10.3390/ijms22147718.
合理鉴定 Cdc42 抑制剂为长期造血干细胞动员提出了新方案。
Leukemia. 2019 Mar;33(3):749-761. doi: 10.1038/s41375-018-0251-5. Epub 2018 Sep 25.
4
An improved protocol for isolation and culture of mesenchymal stem cells from mouse bone marrow.一种从小鼠骨髓中分离和培养间充质干细胞的改良方案。
J Orthop Translat. 2014 Aug 27;3(1):26-33. doi: 10.1016/j.jot.2014.07.005. eCollection 2015 Jan.
5
Quantitative analysis of hemin-induced neutrophil extracellular trap formation and effects of hydrogen peroxide on this phenomenon.血红素诱导的中性粒细胞胞外陷阱形成的定量分析及过氧化氢对该现象的影响。
Biochem Biophys Rep. 2017 Jul 24;11:147-153. doi: 10.1016/j.bbrep.2017.07.009. eCollection 2017 Sep.
6
Mitochondrial membrane potential.线粒体膜电位
Anal Biochem. 2018 Jul 1;552:50-59. doi: 10.1016/j.ab.2017.07.009. Epub 2017 Jul 12.
7
Diverse stimuli engage different neutrophil extracellular trap pathways.多种刺激可激活不同的中性粒细胞胞外诱捕网途径。
Elife. 2017 Jun 2;6:e24437. doi: 10.7554/eLife.24437.
8
Live cell imaging of mitochondria following targeted irradiation in situ reveals rapid and highly localized loss of membrane potential.活细胞线粒体在原位靶向辐照后的成像显示出膜电位的快速和高度局域性丧失。
Sci Rep. 2017 Apr 25;7:46684. doi: 10.1038/srep46684.
9
Cross-talk between Rho GTPases and PI3K in the neutrophil.中性粒细胞中Rho GTP酶与PI3K之间的相互作用。
Small GTPases. 2019 May;10(3):187-195. doi: 10.1080/21541248.2017.1304855. Epub 2017 Apr 17.
10
Neutrophil Extracellular Traps and Its Implications in Inflammation: An Overview.中性粒细胞胞外诱捕网及其在炎症中的意义:综述
Front Immunol. 2017 Feb 6;8:81. doi: 10.3389/fimmu.2017.00081. eCollection 2017.