• 文献检索
  • 文档翻译
  • 深度研究
  • 学术资讯
  • Suppr Zotero 插件Zotero 插件
  • 邀请有礼
  • 套餐&价格
  • 历史记录
应用&插件
Suppr Zotero 插件Zotero 插件浏览器插件Mac 客户端Windows 客户端微信小程序
定价
高级版会员购买积分包购买API积分包
服务
文献检索文档翻译深度研究API 文档MCP 服务
关于我们
关于 Suppr公司介绍联系我们用户协议隐私条款
关注我们

Suppr 超能文献

核心技术专利:CN118964589B侵权必究
粤ICP备2023148730 号-1Suppr @ 2026

文献检索

告别复杂PubMed语法,用中文像聊天一样搜索,搜遍4000万医学文献。AI智能推荐,让科研检索更轻松。

立即免费搜索

文件翻译

保留排版,准确专业,支持PDF/Word/PPT等文件格式,支持 12+语言互译。

免费翻译文档

深度研究

AI帮你快速写综述,25分钟生成高质量综述,智能提取关键信息,辅助科研写作。

立即免费体验

单细胞RNA测序揭示了细菌性肺炎继发脓毒症发病机制中持续存在的免疫细胞功能障碍。

Single-cell RNA sequencing reveals the sustained immune cell dysfunction in the pathogenesis of sepsis secondary to bacterial pneumonia.

作者信息

Wang Teng, Zhang Xianglong, Liu Zhanguo, Yao Tong, Zheng Dongying, Gan Jianwei, Yu Shuang, Li Lin, Chen Peng, Sun Jian

机构信息

Department of Pathophysiology, Guangdong Provincial Key Laboratory of Proteomics, School of Basic Medical Sciences, Southern Medical University, Guangzhou 510515, China.

Department of Critical Care Medicine, Zhujiang Hospital, Southern Medical University, Guangzhou 510515, China.

出版信息

Genomics. 2021 May;113(3):1219-1233. doi: 10.1016/j.ygeno.2021.01.026. Epub 2021 Mar 7.

DOI:10.1016/j.ygeno.2021.01.026
PMID:33691144
原文链接:https://pmc.ncbi.nlm.nih.gov/articles/PMC7937330/
Abstract

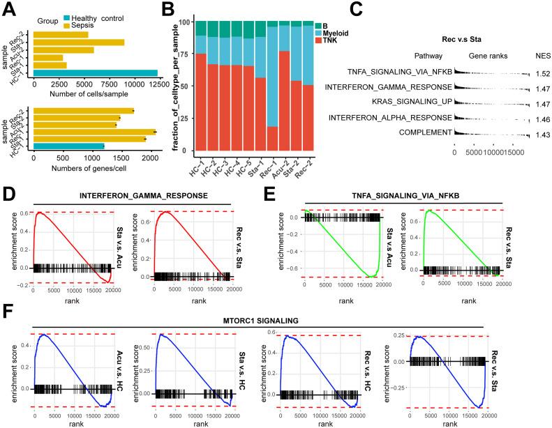
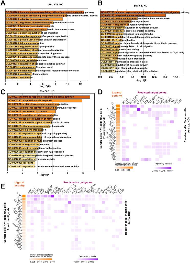
Sepsis is a leading cause of mortality in intensive care unit worldwide, it's accompanied by immune cell dysfunction induced by multiple factors. However, little is known about the specific alterations in immune cells in the dynamic pathogenesis of sepsis secondary to bacterial pneumonia. Here, we used single cell RNA sequencing (scRNA-seq) to profile peripheral blood mononuclear cells (PBMCs) in a healthy control and two patients with sepsis secondary to bacterial pneumonia, including acute, stable and recovery stage. We analyzed the quantity and function of immune cells. During disease course, interferon gamma response was upregulated; T/NK cell subtypes presented activation and exhaustion properties, which might be driven by monocytes through IL-1β signaling pathways; The proportion of plasma cells was increased, which might be driven by NK cells through IFN signaling pathways; Additionally, interferon gamma response was upregulated to a greater degree in sepsis secondary to pneumonia induced by SARS-COV-2 compared with that induced by influenza virus and bacteria.

摘要

脓毒症是全球重症监护病房中主要的死亡原因,它伴随着多种因素诱导的免疫细胞功能障碍。然而,对于细菌性肺炎继发脓毒症动态发病机制中免疫细胞的具体变化知之甚少。在此,我们使用单细胞RNA测序(scRNA-seq)对一名健康对照者以及两名细菌性肺炎继发脓毒症患者(包括急性期、稳定期和恢复期)的外周血单个核细胞(PBMC)进行分析。我们分析了免疫细胞的数量和功能。在病程中,γ干扰素反应上调;T/NK细胞亚群呈现激活和耗竭特性,这可能由单核细胞通过IL-1β信号通路驱动;浆细胞比例增加,这可能由NK细胞通过IFN信号通路驱动;此外,与流感病毒和细菌诱导的肺炎继发脓毒症相比,SARS-CoV-2诱导的肺炎继发脓毒症中γ干扰素反应上调程度更大。

https://cdn.ncbi.nlm.nih.gov/pmc/blobs/77f3/7937330/dee15a9e59de/mmc9_lrg.jpg
https://cdn.ncbi.nlm.nih.gov/pmc/blobs/77f3/7937330/230819cc392b/gr1_lrg.jpg
https://cdn.ncbi.nlm.nih.gov/pmc/blobs/77f3/7937330/f2d6e2529ab4/gr2_lrg.jpg
https://cdn.ncbi.nlm.nih.gov/pmc/blobs/77f3/7937330/d382078ac038/gr3_lrg.jpg
https://cdn.ncbi.nlm.nih.gov/pmc/blobs/77f3/7937330/f3aca9770fcc/gr4_lrg.jpg
https://cdn.ncbi.nlm.nih.gov/pmc/blobs/77f3/7937330/c9eb25fbb0e3/gr5_lrg.jpg
https://cdn.ncbi.nlm.nih.gov/pmc/blobs/77f3/7937330/15c63ff21850/gr6_lrg.jpg
https://cdn.ncbi.nlm.nih.gov/pmc/blobs/77f3/7937330/bd6e921050e3/gr7_lrg.jpg
https://cdn.ncbi.nlm.nih.gov/pmc/blobs/77f3/7937330/5279711be047/mmc1_lrg.jpg
https://cdn.ncbi.nlm.nih.gov/pmc/blobs/77f3/7937330/0f5814cdaf46/mmc2_lrg.jpg
https://cdn.ncbi.nlm.nih.gov/pmc/blobs/77f3/7937330/8ca03f45fce3/mmc3_lrg.jpg
https://cdn.ncbi.nlm.nih.gov/pmc/blobs/77f3/7937330/49b0831a3da0/mmc4_lrg.jpg
https://cdn.ncbi.nlm.nih.gov/pmc/blobs/77f3/7937330/d81530f9bacd/mmc5_lrg.jpg
https://cdn.ncbi.nlm.nih.gov/pmc/blobs/77f3/7937330/0b9969a5f0fe/mmc6_lrg.jpg
https://cdn.ncbi.nlm.nih.gov/pmc/blobs/77f3/7937330/ff001a958afe/mmc7_lrg.jpg
https://cdn.ncbi.nlm.nih.gov/pmc/blobs/77f3/7937330/eb8408144be3/mmc8_lrg.jpg
https://cdn.ncbi.nlm.nih.gov/pmc/blobs/77f3/7937330/dee15a9e59de/mmc9_lrg.jpg
https://cdn.ncbi.nlm.nih.gov/pmc/blobs/77f3/7937330/230819cc392b/gr1_lrg.jpg
https://cdn.ncbi.nlm.nih.gov/pmc/blobs/77f3/7937330/f2d6e2529ab4/gr2_lrg.jpg
https://cdn.ncbi.nlm.nih.gov/pmc/blobs/77f3/7937330/d382078ac038/gr3_lrg.jpg
https://cdn.ncbi.nlm.nih.gov/pmc/blobs/77f3/7937330/f3aca9770fcc/gr4_lrg.jpg
https://cdn.ncbi.nlm.nih.gov/pmc/blobs/77f3/7937330/c9eb25fbb0e3/gr5_lrg.jpg
https://cdn.ncbi.nlm.nih.gov/pmc/blobs/77f3/7937330/15c63ff21850/gr6_lrg.jpg
https://cdn.ncbi.nlm.nih.gov/pmc/blobs/77f3/7937330/bd6e921050e3/gr7_lrg.jpg
https://cdn.ncbi.nlm.nih.gov/pmc/blobs/77f3/7937330/5279711be047/mmc1_lrg.jpg
https://cdn.ncbi.nlm.nih.gov/pmc/blobs/77f3/7937330/0f5814cdaf46/mmc2_lrg.jpg
https://cdn.ncbi.nlm.nih.gov/pmc/blobs/77f3/7937330/8ca03f45fce3/mmc3_lrg.jpg
https://cdn.ncbi.nlm.nih.gov/pmc/blobs/77f3/7937330/49b0831a3da0/mmc4_lrg.jpg
https://cdn.ncbi.nlm.nih.gov/pmc/blobs/77f3/7937330/d81530f9bacd/mmc5_lrg.jpg
https://cdn.ncbi.nlm.nih.gov/pmc/blobs/77f3/7937330/0b9969a5f0fe/mmc6_lrg.jpg
https://cdn.ncbi.nlm.nih.gov/pmc/blobs/77f3/7937330/ff001a958afe/mmc7_lrg.jpg
https://cdn.ncbi.nlm.nih.gov/pmc/blobs/77f3/7937330/eb8408144be3/mmc8_lrg.jpg
https://cdn.ncbi.nlm.nih.gov/pmc/blobs/77f3/7937330/dee15a9e59de/mmc9_lrg.jpg

相似文献

1
Single-cell RNA sequencing reveals the sustained immune cell dysfunction in the pathogenesis of sepsis secondary to bacterial pneumonia.单细胞RNA测序揭示了细菌性肺炎继发脓毒症发病机制中持续存在的免疫细胞功能障碍。
Genomics. 2021 May;113(3):1219-1233. doi: 10.1016/j.ygeno.2021.01.026. Epub 2021 Mar 7.
2
Dynamic immune status analysis of peripheral blood mononuclear cells in patients with bloodstream infection sepsis using single-cell RNA sequencing.采用单细胞 RNA 测序技术对血流感染性败血症患者外周血单个核细胞的动态免疫状态进行分析。
Front Immunol. 2024 Jun 5;15:1380211. doi: 10.3389/fimmu.2024.1380211. eCollection 2024.
3
A single-cell atlas of the peripheral immune response in patients with severe COVID-19.严重 COVID-19 患者外周免疫反应的单细胞图谱。
Nat Med. 2020 Jul;26(7):1070-1076. doi: 10.1038/s41591-020-0944-y. Epub 2020 Jun 8.
4
Sample processing and single cell RNA-sequencing of peripheral blood immune cells from COVID-19 patients.从 COVID-19 患者外周血免疫细胞中进行样本处理和单细胞 RNA 测序。
STAR Protoc. 2021 Jun 18;2(2):100582. doi: 10.1016/j.xpro.2021.100582. Epub 2021 May 12.
5
Dynamic blood single-cell immune responses in patients with COVID-19.COVID-19 患者的动态血液单细胞免疫反应。
Signal Transduct Target Ther. 2021 Mar 6;6(1):110. doi: 10.1038/s41392-021-00526-2.
6
Single-cell RNA sequencing reveals cell-cell communication and potential biomarker in sepsis and septic shock patients.单细胞RNA测序揭示脓毒症和脓毒性休克患者的细胞间通讯及潜在生物标志物。
Int Immunopharmacol. 2024 May 10;132:111938. doi: 10.1016/j.intimp.2024.111938. Epub 2024 Apr 8.
7
Dysregulated transcriptional responses to SARS-CoV-2 in the periphery.外周组织中 SARS-CoV-2 的转录反应失调。
Nat Commun. 2021 Feb 17;12(1):1079. doi: 10.1038/s41467-021-21289-y.
8
Integrating single-cell RNA sequencing data to genome-wide association analysis data identifies significant cell types in influenza A virus infection and COVID-19.整合单细胞 RNA 测序数据与全基因组关联分析数据,鉴定流感 A 病毒感染和 COVID-19 中的重要细胞类型。
Brief Funct Genomics. 2024 Mar 20;23(2):110-117. doi: 10.1093/bfgp/elad025.
9
Exploring the immune characteristions of CRKP pneumonia at single-cell level.探索单细胞水平下 CRKP 肺炎的免疫特征。
Comput Biol Med. 2024 Jul;177:108574. doi: 10.1016/j.compbiomed.2024.108574. Epub 2024 May 11.
10
A Novel Single Cell RNA-seq Analysis of Non-Myeloid Circulating Cells in Late Sepsis.晚期脓毒症中非髓系循环细胞的新型单细胞 RNA-seq 分析。
Front Immunol. 2021 Aug 16;12:696536. doi: 10.3389/fimmu.2021.696536. eCollection 2021.

引用本文的文献

1
Toti-N-glycan Recognition Enables Universal Multiplexed Single-Nucleus RNA Sequencing.Toti-N-聚糖识别实现通用多重单细胞RNA测序。
Research (Wash D C). 2025 Apr 22;8:0678. doi: 10.34133/research.0678. eCollection 2025.
2
Advances in Single-Cell Sequencing for Infectious Diseases: Progress and Perspectives.传染病单细胞测序的进展:现状与展望
Adv Sci (Weinh). 2025 Aug;12(32):e15678. doi: 10.1002/advs.202415678. Epub 2025 Jul 4.
3
Strategies and scheming: the war between PRRSV and host cells.策略与谋划:猪繁殖与呼吸综合征病毒与宿主细胞之间的战争

本文引用的文献

1
SoupX removes ambient RNA contamination from droplet-based single-cell RNA sequencing data.SoupX 去除了基于液滴的单细胞 RNA 测序数据中的环境 RNA 污染。
Gigascience. 2020 Dec 26;9(12). doi: 10.1093/gigascience/giaa151.
2
Comprehensive Transcriptome Profiling of Peripheral Blood Mononuclear Cells from Patients with Sepsis.脓毒症患者外周血单个核细胞的综合转录组谱分析。
Int J Med Sci. 2020 Jul 25;17(14):2077-2086. doi: 10.7150/ijms.46910. eCollection 2020.
3
Single-cell landscape of immunological responses in patients with COVID-19.
Virol J. 2025 Jun 11;22(1):191. doi: 10.1186/s12985-025-02685-y.
4
Egg-driven immunosuppression and granuloma zonation in Peyer's patches of mice with infection.感染小鼠派尔集合淋巴结中卵源性免疫抑制和肉芽肿分区
Front Cell Infect Microbiol. 2025 Apr 29;15:1587166. doi: 10.3389/fcimb.2025.1587166. eCollection 2025.
5
Single-cell transcriptomics reveals the interaction between fibroblasts and activated immune cells: an exploratory bioinformatics study of pro-inflammatory mechanisms in slow transit constipation.单细胞转录组学揭示成纤维细胞与活化免疫细胞之间的相互作用:慢传输型便秘促炎机制的探索性生物信息学研究
Int J Surg. 2025 Jun 1;111(6):3767-3780. doi: 10.1097/JS9.0000000000002415. Epub 2025 Apr 22.
6
Multi-omics analysis reveals that low cathepsin S expression aggravates sepsis progression and worse prognosis via inducing monocyte polarization.多组学分析表明,组织蛋白酶S低表达通过诱导单核细胞极化加重脓毒症进展并导致更差的预后。
Front Cell Infect Microbiol. 2025 Mar 6;15:1531125. doi: 10.3389/fcimb.2025.1531125. eCollection 2025.
7
Single-Cell Landscape of Bronchoalveolar Lavage Fluid Identifies Specific Neutrophils during Septic Immunosuppression.支气管肺泡灌洗液的单细胞图谱揭示脓毒症免疫抑制期间的特定中性粒细胞
Adv Sci (Weinh). 2025 Mar;12(11):e2406218. doi: 10.1002/advs.202406218. Epub 2025 Jan 30.
8
Detection of >400 Cluster of Differentiation Biomarkers and Pathway Proteins in Single Immune Cells by Cyclic Multiplex Tagging for Single-Cell Proteomic Studies.通过循环多重标记对单细胞蛋白质组学研究中单免疫细胞中的>400 个分化簇生物标志物和途径蛋白进行检测。
Anal Chem. 2024 Oct 29;96(43):17387-17395. doi: 10.1021/acs.analchem.4c04239. Epub 2024 Oct 18.
9
Single-Cell Transcriptomic Analysis Reveals Dynamic Cellular Processes in Corneal Epithelium During Wound Healing in Cynomolgus Monkeys.单细胞转录组分析揭示了食蟹猴角膜上皮伤口愈合过程中的动态细胞过程。
Invest Ophthalmol Vis Sci. 2024 Sep 3;65(11):43. doi: 10.1167/iovs.65.11.43.
10
A multimodal integration pipeline for accurate diagnosis, pathogen identification, and prognosis prediction of pulmonary infections.一种用于肺部感染的准确诊断、病原体鉴定和预后预测的多模态整合流程。
Innovation (Camb). 2024 May 22;5(4):100648. doi: 10.1016/j.xinn.2024.100648. eCollection 2024 Jul 1.
COVID-19 患者免疫反应的单细胞景观。
Nat Immunol. 2020 Sep;21(9):1107-1118. doi: 10.1038/s41590-020-0762-x. Epub 2020 Aug 12.
4
Single-Cell Sequencing of Peripheral Mononuclear Cells Reveals Distinct Immune Response Landscapes of COVID-19 and Influenza Patients.外周血单核细胞单细胞测序揭示 COVID-19 和流感患者不同的免疫反应图谱。
Immunity. 2020 Sep 15;53(3):685-696.e3. doi: 10.1016/j.immuni.2020.07.009. Epub 2020 Jul 19.
5
Comparison of clinical laboratory tests between bacterial sepsis and SARS-CoV-2-associated viral sepsis.细菌脓毒症与 SARS-CoV-2 相关病毒性脓毒症的临床实验室检查比较。
Mil Med Res. 2020 Aug 4;7(1):36. doi: 10.1186/s40779-020-00267-3.
6
Immunophenotyping of COVID-19 and influenza highlights the role of type I interferons in development of severe COVID-19.COVID-19 和流感的免疫表型分析突出了 I 型干扰素在 COVID-19 重症发展中的作用。
Sci Immunol. 2020 Jul 10;5(49). doi: 10.1126/sciimmunol.abd1554.
7
Single cell RNA sequencing identifies an early monocyte gene signature in acute respiratory distress syndrome.单细胞 RNA 测序鉴定急性呼吸窘迫综合征中的早期单核细胞基因特征。
JCI Insight. 2020 Jul 9;5(13):135678. doi: 10.1172/jci.insight.135678.
8
Severe COVID-19 is associated with deep and sustained multifaceted cellular immunosuppression.重症新型冠状病毒肺炎与深度且持续的多方面细胞免疫抑制有关。
Intensive Care Med. 2020 Sep;46(9):1769-1771. doi: 10.1007/s00134-020-06127-x. Epub 2020 Jun 8.
9
Accurate estimation of cell composition in bulk expression through robust integration of single-cell information.通过稳健整合单细胞信息,准确估计批量表达中的细胞组成。
Nat Commun. 2020 Apr 24;11(1):1971. doi: 10.1038/s41467-020-15816-6.
10
SciBet as a portable and fast single cell type identifier.SciBet 作为一种便携式、快速的单细胞类型标识符。
Nat Commun. 2020 Apr 14;11(1):1818. doi: 10.1038/s41467-020-15523-2.