Suppr超能文献

组蛋白 H2Bub1 的去泛素化对于小鼠的发育是必不可少的,但它不调节全局 RNA 聚合酶 II 转录。

Histone H2Bub1 deubiquitylation is essential for mouse development, but does not regulate global RNA polymerase II transcription.

机构信息

Institut de Génétique et de Biologie Moléculaire et Cellulaire, 67404, Illkirch, France.

Centre National de la Recherche Scientifique (CNRS), UMR7104, 67404, Illkirch, France.

出版信息

Cell Death Differ. 2021 Aug;28(8):2385-2403. doi: 10.1038/s41418-021-00759-2. Epub 2021 Mar 17.

Abstract

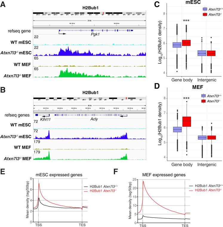
Co-activator complexes dynamically deposit post-translational modifications (PTMs) on histones, or remove them, to regulate chromatin accessibility and/or to create/erase docking surfaces for proteins that recognize histone PTMs. SAGA (Spt-Ada-Gcn5 Acetyltransferase) is an evolutionary conserved multisubunit co-activator complex with modular organization. The deubiquitylation module (DUB) of mammalian SAGA complex is composed of the ubiquitin-specific protease 22 (USP22) and three adaptor proteins, ATXN7, ATXN7L3 and ENY2, which are all needed for the full activity of the USP22 enzyme to remove monoubiquitin (ub1) from histone H2B. Two additional USP22-related ubiquitin hydrolases (called USP27X or USP51) have been described to form alternative DUBs with ATXN7L3 and ENY2, which can also deubiquitylate H2Bub1. Here we report that USP22 and ATXN7L3 are essential for normal embryonic development of mice, however their requirements are not identical during this process, as Atxn7l3 embryos show developmental delay already at embryonic day (E) 7.5, while Usp22 embryos are normal at this stage, but die at E14.5. Global histone H2Bub1 levels were only slightly affected in Usp22 null embryos, in contrast H2Bub1 levels were strongly increased in Atxn7l3 null embryos and derived cell lines. Our transcriptomic analyses carried out from wild type and Atxn7l3 mouse embryonic stem cells (mESCs), or primary mouse embryonic fibroblasts (MEFs) suggest that the ATXN7L3-related DUB activity regulates only a subset of genes in both cell types. However, the gene sets and the extent of their deregulation were different in mESCs and MEFs. Interestingly, the strong increase of H2Bub1 levels observed in the Atxn7l3 mESCs, or Atxn7l3 MEFs, does not correlate with the modest changes in RNA Polymerase II (Pol II) occupancy and lack of changes in Pol II elongation observed in the two Atxn7l3 cellular systems. These observations together indicate that deubiquitylation of histone H2Bub1 does not directly regulate global Pol II transcription elongation.

摘要

共激活因子复合物在组蛋白上动态沉积翻译后修饰(PTMs)或去除它们,以调节染色质可及性和/或为识别组蛋白 PTM 的蛋白质创建/消除对接表面。SAGA(Spt-Ada-Gcn5 乙酰转移酶)是一种进化上保守的多亚基共激活因子复合物,具有模块化组织。哺乳动物 SAGA 复合物的去泛素化模块(DUB)由泛素特异性蛋白酶 22(USP22)和三个衔接蛋白(ATXN7、ATXN7L3 和 ENY2)组成,它们都是 USP22 酶去除组蛋白 H2B 上单泛素(ub1)的完全活性所必需的。已经描述了另外两种与 USP22 相关的泛素水解酶(称为 USP27X 或 USP51)与 ATXN7L3 和 ENY2 形成替代的 DUB,它们也可以去泛素化 H2Bub1。在这里,我们报告 USP22 和 ATXN7L3 对于小鼠的正常胚胎发育是必不可少的,然而,在这个过程中,它们的需求并不相同,因为 Atxn7l3 胚胎在胚胎期 7.5 天已经显示出发育迟缓,而 Usp22 胚胎在这个阶段是正常的,但在 E14.5 天死亡。全局组蛋白 H2Bub1 水平在 Usp22 缺失胚胎中仅受到轻微影响,相比之下,H2Bub1 水平在 Atxn7l3 缺失胚胎及其衍生的细胞系中强烈增加。我们从野生型和 Atxn7l3 小鼠胚胎干细胞(mESCs)或原代小鼠胚胎成纤维细胞(MEFs)进行的转录组分析表明,ATXN7L3 相关的 DUB 活性仅在两种细胞类型中调节一部分基因。然而,mESCs 和 MEFs 中的基因集及其调控失调的程度不同。有趣的是,在 Atxn7l3 mESCs 或 Atxn7l3 MEFs 中观察到的 H2Bub1 水平的强烈增加与在两个 Atxn7l3 细胞系统中观察到的 RNA 聚合酶 II(Pol II)占有率的适度变化和 Pol II 延伸缺乏变化无关。这些观察结果共同表明,组蛋白 H2Bub1 的去泛素化不会直接调节全局 Pol II 转录延伸。

https://cdn.ncbi.nlm.nih.gov/pmc/blobs/0a41/8329007/5973c876c7e4/41418_2021_759_Fig1_HTML.jpg

文献检索

告别复杂PubMed语法,用中文像聊天一样搜索,搜遍4000万医学文献。AI智能推荐,让科研检索更轻松。

立即免费搜索

文件翻译

保留排版,准确专业,支持PDF/Word/PPT等文件格式,支持 12+语言互译。

免费翻译文档

深度研究

AI帮你快速写综述,25分钟生成高质量综述,智能提取关键信息,辅助科研写作。

立即免费体验