• 文献检索
  • 文档翻译
  • 深度研究
  • 学术资讯
  • Suppr Zotero 插件Zotero 插件
  • 邀请有礼
  • 套餐&价格
  • 历史记录
应用&插件
Suppr Zotero 插件Zotero 插件浏览器插件Mac 客户端Windows 客户端微信小程序
定价
高级版会员购买积分包购买API积分包
服务
文献检索文档翻译深度研究API 文档MCP 服务
关于我们
关于 Suppr公司介绍联系我们用户协议隐私条款
关注我们

Suppr 超能文献

核心技术专利:CN118964589B侵权必究
粤ICP备2023148730 号-1Suppr @ 2026

文献检索

告别复杂PubMed语法,用中文像聊天一样搜索,搜遍4000万医学文献。AI智能推荐,让科研检索更轻松。

立即免费搜索

文件翻译

保留排版,准确专业,支持PDF/Word/PPT等文件格式,支持 12+语言互译。

免费翻译文档

深度研究

AI帮你快速写综述,25分钟生成高质量综述,智能提取关键信息,辅助科研写作。

立即免费体验

消退素D1通过调节A20和NLRP3炎性小体改善大鼠蛛网膜下腔出血后炎症介导的血脑屏障破坏。

Resolvin D1 ameliorates Inflammation-Mediated Blood-Brain Barrier Disruption After Subarachnoid Hemorrhage in rats by Modulating A20 and NLRP3 Inflammasome.

作者信息

Wei Chengcong, Guo Shenquan, Liu Wenchao, Jin Fa, Wei Boyang, Fan Haiyan, Su Hengxian, Liu Jiahui, Zhang Nan, Fang Dazhao, Li Guangxu, Shu Shixing, Li Xifeng, He Xuying, Zhang Xin, Duan Chuanzhi

机构信息

Neurosurgery Center, Department of Cerebrovascular Surgery, The National Key Clinical Specialty, Engineering Technology Research Center of Education Ministry of China on Diagnosis and Treatment of Cerebrovascular Disease, Guangdong Provincial Key Laboratory on Brain Function Repair and Regeneration, The Neurosurgery Institute of Guangdong Province, Zhujiang Hospital, Southern Medical University, Guangzhou, China.

Department of Neurosurgery, Minzu Hospital of Guangxi Zhuang Autonomous Region, Affiliated Minzu Hospital of Guangxi Medical University, Nanning, China.

出版信息

Front Pharmacol. 2021 Feb 3;11:610734. doi: 10.3389/fphar.2020.610734. eCollection 2020.

DOI:10.3389/fphar.2020.610734
PMID:33732145
原文链接:https://pmc.ncbi.nlm.nih.gov/articles/PMC7957930/
Abstract

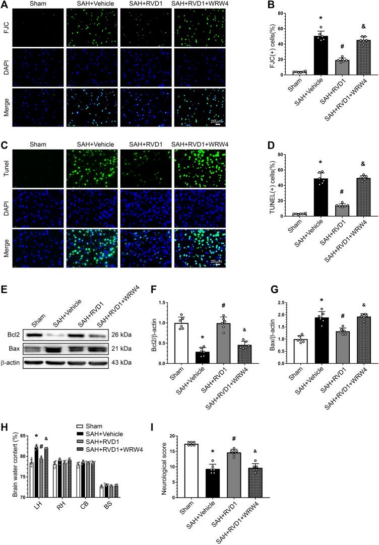
Inflammation is typically related to dysfunction of the blood-brain barrier (BBB) that leads to early brain injury (EBI) after subarachnoid hemorrhage (SAH). Resolvin D1 (RVD1), a lipid mediator derived from docosahexaenoic acid, possesses anti-inflammatory and neuroprotective properties. This study investigated the effects and mechanisms of RVD1 in SAH. A Sprague-Dawley rat model of SAH was established through endovascular perforation. RVD1was injected through the femoral vein at 1 and 12 h after SAH induction. To further explore the potential neuroprotective mechanism, a formyl peptide receptor two antagonist (WRW4) was intracerebroventricularly administered 1 h after SAH induction. The expression of endogenous RVD1 was decreased whereas A20 and NLRP3 levels were increased after SAH. An exogenous RVD1 administration increased RVD1 concentration in brain tissue, and improved neurological function, neuroinflammation, BBB disruption, and brain edema. RVD1 treatment upregulated the expression of A20, occludin, claudin-5, and zona occludens-1, as well as downregulated nuclear factor-κBp65, NLRP3, matrix metallopeptidase 9, and intercellular cell adhesion molecule-1 expression. Furthermore, RVD1 inhibited microglial activation and neutrophil infiltration and promoted neutrophil apoptosis. However, the neuroprotective effects of RVD1 were abolished by WRW4. In summary, our findings reveal that RVD1 provides beneficial effects against inflammation-triggered BBB dysfunction after SAH by modulating A20 and NLRP3 inflammasome.

摘要

炎症通常与血脑屏障(BBB)功能障碍有关,血脑屏障功能障碍会导致蛛网膜下腔出血(SAH)后的早期脑损伤(EBI)。消退素D1(RVD1)是一种源自二十二碳六烯酸的脂质介质,具有抗炎和神经保护特性。本研究调查了RVD1在SAH中的作用及机制。通过血管内穿刺建立SAH的Sprague-Dawley大鼠模型。在SAH诱导后1小时和12小时通过股静脉注射RVD1。为了进一步探索潜在的神经保护机制,在SAH诱导后1小时脑室内注射甲酰肽受体2拮抗剂(WRW4)。SAH后内源性RVD1表达降低,而A20和NLRP3水平升高。外源性给予RVD1可增加脑组织中RVD1浓度,并改善神经功能、神经炎症、血脑屏障破坏和脑水肿。RVD1治疗上调了A20、闭合蛋白、claudin-5和紧密连接蛋白1的表达,同时下调了核因子-κBp65、NLRP3、基质金属蛋白酶9和细胞间黏附分子1的表达。此外,RVD1抑制小胶质细胞活化和中性粒细胞浸润,并促进中性粒细胞凋亡。然而,WRW4消除了RVD1的神经保护作用。总之,我们的研究结果表明,RVD1通过调节A20和NLRP3炎性小体,对SAH后炎症引发的血脑屏障功能障碍具有有益作用。

https://cdn.ncbi.nlm.nih.gov/pmc/blobs/1ff5/7957930/bfbcf4b916fc/fphar-11-610734-g008.jpg
https://cdn.ncbi.nlm.nih.gov/pmc/blobs/1ff5/7957930/26800e6ca218/fphar-11-610734-g001.jpg
https://cdn.ncbi.nlm.nih.gov/pmc/blobs/1ff5/7957930/8771fe1ec773/fphar-11-610734-g002.jpg
https://cdn.ncbi.nlm.nih.gov/pmc/blobs/1ff5/7957930/3d3a92fae370/fphar-11-610734-g003.jpg
https://cdn.ncbi.nlm.nih.gov/pmc/blobs/1ff5/7957930/5e3bd62dfd44/fphar-11-610734-g004.jpg
https://cdn.ncbi.nlm.nih.gov/pmc/blobs/1ff5/7957930/a1fff0646684/fphar-11-610734-g005.jpg
https://cdn.ncbi.nlm.nih.gov/pmc/blobs/1ff5/7957930/1a3e1f1459de/fphar-11-610734-g006.jpg
https://cdn.ncbi.nlm.nih.gov/pmc/blobs/1ff5/7957930/f0031995e6a8/fphar-11-610734-g007.jpg
https://cdn.ncbi.nlm.nih.gov/pmc/blobs/1ff5/7957930/bfbcf4b916fc/fphar-11-610734-g008.jpg
https://cdn.ncbi.nlm.nih.gov/pmc/blobs/1ff5/7957930/26800e6ca218/fphar-11-610734-g001.jpg
https://cdn.ncbi.nlm.nih.gov/pmc/blobs/1ff5/7957930/8771fe1ec773/fphar-11-610734-g002.jpg
https://cdn.ncbi.nlm.nih.gov/pmc/blobs/1ff5/7957930/3d3a92fae370/fphar-11-610734-g003.jpg
https://cdn.ncbi.nlm.nih.gov/pmc/blobs/1ff5/7957930/5e3bd62dfd44/fphar-11-610734-g004.jpg
https://cdn.ncbi.nlm.nih.gov/pmc/blobs/1ff5/7957930/a1fff0646684/fphar-11-610734-g005.jpg
https://cdn.ncbi.nlm.nih.gov/pmc/blobs/1ff5/7957930/1a3e1f1459de/fphar-11-610734-g006.jpg
https://cdn.ncbi.nlm.nih.gov/pmc/blobs/1ff5/7957930/f0031995e6a8/fphar-11-610734-g007.jpg
https://cdn.ncbi.nlm.nih.gov/pmc/blobs/1ff5/7957930/bfbcf4b916fc/fphar-11-610734-g008.jpg

相似文献

1
Resolvin D1 ameliorates Inflammation-Mediated Blood-Brain Barrier Disruption After Subarachnoid Hemorrhage in rats by Modulating A20 and NLRP3 Inflammasome.消退素D1通过调节A20和NLRP3炎性小体改善大鼠蛛网膜下腔出血后炎症介导的血脑屏障破坏。
Front Pharmacol. 2021 Feb 3;11:610734. doi: 10.3389/fphar.2020.610734. eCollection 2020.
2
Resolvin D1 Attenuates Innate Immune Reactions in Experimental Subarachnoid Hemorrhage Rat Model.解析 D1 减轻实验性蛛网膜下腔出血大鼠模型中的固有免疫反应。
Mol Neurobiol. 2021 May;58(5):1963-1977. doi: 10.1007/s12035-020-02237-1. Epub 2021 Jan 7.
3
Functions of resolvin D1-ALX/FPR2 receptor interaction in the hemoglobin-induced microglial inflammatory response and neuronal injury.消退素D1与ALX/FPR2受体相互作用在血红蛋白诱导的小胶质细胞炎症反应和神经元损伤中的作用
J Neuroinflammation. 2020 Aug 14;17(1):239. doi: 10.1186/s12974-020-01918-x.
4
Hydrogen-Rich Saline Attenuated Subarachnoid Hemorrhage-Induced Early Brain Injury in Rats by Suppressing Inflammatory Response: Possible Involvement of NF-κB Pathway and NLRP3 Inflammasome.富氢盐水通过抑制炎症反应减轻大鼠蛛网膜下腔出血诱导的早期脑损伤:NF-κB通路和NLRP3炎性小体的可能参与
Mol Neurobiol. 2016 Jul;53(5):3462-3476. doi: 10.1007/s12035-015-9242-y. Epub 2015 Jun 20.
5
INT-777 attenuates NLRP3-ASC inflammasome-mediated neuroinflammation via TGR5/cAMP/PKA signaling pathway after subarachnoid hemorrhage in rats.INT-777 通过 TGR5/cAMP/PKA 信号通路减轻大鼠蛛网膜下腔出血后 NLRP3-ASC 炎性小体介导的神经炎症。
Brain Behav Immun. 2021 Jan;91:587-600. doi: 10.1016/j.bbi.2020.09.016. Epub 2020 Sep 19.
6
Dexmedetomidine attenuated early brain injury in rats with subarachnoid haemorrhage by suppressing the inflammatory response: The TLR4/NF-κB pathway and the NLRP3 inflammasome may be involved in the mechanism.右美托咪定通过抑制炎症反应减轻蛛网膜下腔出血大鼠的早期脑损伤:TLR4/NF-κB 通路和 NLRP3 炎性小体可能参与其中。
Brain Res. 2018 Nov 1;1698:1-10. doi: 10.1016/j.brainres.2018.05.040. Epub 2018 May 26.
7
Neuroprotective Effects of Valproic Acid on Blood-Brain Barrier Disruption and Apoptosis-Related Early Brain Injury in Rats Subjected to Subarachnoid Hemorrhage Are Modulated by Heat Shock Protein 70/Matrix Metalloproteinases and Heat Shock Protein 70/AKT Pathways.丙戊酸对蛛网膜下腔出血大鼠血脑屏障破坏及凋亡相关早期脑损伤的神经保护作用受热休克蛋白70/基质金属蛋白酶和热休克蛋白70/AKT信号通路调控。
Neurosurgery. 2016 Aug;79(2):286-95. doi: 10.1227/NEU.0000000000001264.
8
Fluoxetine attenuates neuroinflammation in early brain injury after subarachnoid hemorrhage: a possible role for the regulation of TLR4/MyD88/NF-κB signaling pathway.氟西汀减轻蛛网膜下腔出血后早期脑损伤的神经炎症:可能通过调节 TLR4/MyD88/NF-κB 信号通路发挥作用。
J Neuroinflammation. 2018 Dec 20;15(1):347. doi: 10.1186/s12974-018-1388-x.
9
Minocycline Protects Against NLRP3 Inflammasome-Induced Inflammation and P53-Associated Apoptosis in Early Brain Injury After Subarachnoid Hemorrhage.米诺环素可预防蛛网膜下腔出血后早期脑损伤中NLRP3炎性小体诱导的炎症和P53相关凋亡。
Mol Neurobiol. 2016 May;53(4):2668-78. doi: 10.1007/s12035-015-9318-8. Epub 2015 Jul 5.
10
Fluoxetine-enhanced autophagy ameliorates early brain injury via inhibition of NLRP3 inflammasome activation following subrachnoid hemorrhage in rats.氟西汀增强自噬通过抑制 NLRP3 炎性小体激活减轻大鼠蛛网膜下腔出血后的早期脑损伤。
J Neuroinflammation. 2017 Sep 13;14(1):186. doi: 10.1186/s12974-017-0959-6.

引用本文的文献

1
Activation of Human FPR2 with AT-RvD1 Resolves Acute Sialadenitis in Vivo.用AT-RvD1激活人FPR2可在体内解决急性涎腺炎。
Inflammation. 2025 Jun 4. doi: 10.1007/s10753-025-02320-6.
2
Inflammatory changes in the choroid plexus following subarachnoid hemorrhage: the role of innate immune receptors and inflammatory molecules.蛛网膜下腔出血后脉络丛的炎症变化:固有免疫受体和炎症分子的作用
Front Cell Neurosci. 2025 Jan 7;18:1525415. doi: 10.3389/fncel.2024.1525415. eCollection 2024.
3
Resolvin D1 combined with exercise rehabilitation alleviates neurological injury in mice with intracranial hemorrhage via the BDNF/TrkB/PI3K/AKT pathway.

本文引用的文献

1
Aneurysmal Subarachnoid Hemorrhage: the Last Decade.动脉瘤性蛛网膜下腔出血:过去十年
Transl Stroke Res. 2021 Jun;12(3):428-446. doi: 10.1007/s12975-020-00867-0. Epub 2020 Oct 19.
2
Anti-Amnesic Effect of Walnut via the Regulation of BBB Function and Neuro-Inflammation in Aβ-Induced Mice.核桃通过调节β-淀粉样蛋白诱导小鼠的血脑屏障功能和神经炎症发挥抗遗忘作用。
Antioxidants (Basel). 2020 Oct 12;9(10):976. doi: 10.3390/antiox9100976.
3
Overexpression of the ubiquitin-editing enzyme A20 in the brain lesions of Multiple Sclerosis patients: moving from systemic to central nervous system inflammation.
消退素D1联合运动康复通过BDNF/TrkB/PI3K/AKT通路减轻颅内出血小鼠的神经损伤。
Sci Rep. 2024 Dec 28;14(1):31447. doi: 10.1038/s41598-024-83019-w.
4
Myocarditis Following Pembrolizumab Plus Axitinib, and Belzutifan Plus Lenvatinib for Renal Cell Carcinoma: A Case Report.帕博利珠单抗联合阿昔替尼和贝伐珠单抗联合仑伐替尼治疗肾细胞癌后心肌炎:一例报告。
Cardiovasc Toxicol. 2024 Nov;24(11):1168-1173. doi: 10.1007/s12012-024-09906-w. Epub 2024 Jul 31.
5
Dietary Supplementation with n-3 Polyunsaturated Fatty Acids Delays the Phenotypic Manifestation of Krabbe Disease and Partially Restores Lipid Mediator Production in the Brain-Study in a Mouse Model of the Disease.膳食补充 n-3 多不饱和脂肪酸可延迟 Krabbe 病的表型表现,并部分恢复疾病小鼠模型大脑中脂质介质的产生。
Int J Mol Sci. 2024 Jun 28;25(13):7149. doi: 10.3390/ijms25137149.
6
The relationship between serum resolvin D1, NLRP3, cytokine levels, and adolescents with first-episode medication-naïve major depressive disorder.血清解析素 D1、NLRP3、细胞因子水平与首发未经药物治疗的青少年重性抑郁障碍的关系。
BMC Psychiatry. 2024 Apr 16;24(1):285. doi: 10.1186/s12888-024-05724-0.
7
Serum resolvin D1 potentially predicts neurofunctional recovery, the risk of recurrence and death in patients with acute ischemic stroke.血清消退素D1可能预测急性缺血性中风患者的神经功能恢复、复发风险和死亡风险。
Biomed Rep. 2023 Nov 23;20(1):10. doi: 10.3892/br.2023.1698. eCollection 2024 Jan.
8
Resolvin D1 Attenuates Inflammation and Pelvic Pain Associated with EAP by Inhibiting Oxidative Stress and NLRP3 Inflammasome Activation via the Nrf2/HO-1 Pathway.消退素D1通过Nrf2/HO-1途径抑制氧化应激和NLRP3炎性小体激活,减轻与子宫内膜异位症相关的炎症和盆腔疼痛。
J Inflamm Res. 2023 Aug 8;16:3365-3379. doi: 10.2147/JIR.S408111. eCollection 2023.
9
Declined Serum Resolvin D1 Levels to Predict Severity and Prognosis of Human Aneurysmal Subarachnoid Hemorrhage: A Prospective Cohort Study.血清消退素D1水平降低可预测人类动脉瘤性蛛网膜下腔出血的严重程度和预后:一项前瞻性队列研究
Neuropsychiatr Dis Treat. 2023 Jun 27;19:1463-1476. doi: 10.2147/NDT.S417630. eCollection 2023.
10
Immunological Profile of Vasospasm after Subarachnoid Hemorrhage.蛛网膜下腔出血后血管痉挛的免疫特征。
Int J Mol Sci. 2023 May 16;24(10):8856. doi: 10.3390/ijms24108856.
多发性硬化症患者脑损伤中泛素编辑酶 A20 的过表达:从全身炎症到中枢神经系统炎症。
Brain Pathol. 2021 Mar;31(2):283-296. doi: 10.1111/bpa.12906. Epub 2020 Nov 18.
4
Effect of RvD1/FPR2 on inflammatory response in chorioamnionitis.RvD1/FPR2 对绒毛膜羊膜炎炎症反应的影响。
J Cell Mol Med. 2020 Nov;24(22):13397-13407. doi: 10.1111/jcmm.15963. Epub 2020 Oct 6.
5
Genetic Deletion or Pharmacological Inhibition of Cyclooxygenase-2 Reduces Blood-Brain Barrier Damage in Experimental Ischemic Stroke.环氧化酶-2的基因缺失或药物抑制可减轻实验性缺血性脑卒中的血脑屏障损伤。
Front Neurol. 2020 Aug 20;11:887. doi: 10.3389/fneur.2020.00887. eCollection 2020.
6
Proteoglycan 4 Reduces Neuroinflammation and Protects the Blood-Brain Barrier after Traumatic Brain Injury.蛋白聚糖 4 减少创伤性脑损伤后的神经炎症并保护血脑屏障。
J Neurotrauma. 2021 Feb 15;38(4):385-398. doi: 10.1089/neu.2020.7229. Epub 2020 Oct 19.
7
Structure, Function, and Regulation of the Blood-Brain Barrier Tight Junction in Central Nervous System Disorders.中枢神经系统疾病中血脑屏障紧密连接的结构、功能及调控
Front Physiol. 2020 Aug 6;11:914. doi: 10.3389/fphys.2020.00914. eCollection 2020.
8
Formyl Peptide Receptor 1 Signaling in Acute Inflammation and Neural Differentiation Induced by Traumatic Brain Injury.创伤性脑损伤诱导的急性炎症和神经分化中的甲酰肽受体1信号传导
Biology (Basel). 2020 Aug 20;9(9):238. doi: 10.3390/biology9090238.
9
Crosstalk between Inflammation and the BBB in Stroke.炎症与脑卒中血脑屏障的相互作用
Curr Neuropharmacol. 2020;18(12):1227-1236. doi: 10.2174/1570159X18666200620230321.
10
Focus on the Role of NLRP3 Inflammasome in Diseases.聚焦 NLRP3 炎性小体在疾病中的作用。
Int J Mol Sci. 2020 Jun 13;21(12):4223. doi: 10.3390/ijms21124223.