• 文献检索
  • 文档翻译
  • 深度研究
  • 学术资讯
  • Suppr Zotero 插件Zotero 插件
  • 邀请有礼
  • 套餐&价格
  • 历史记录
应用&插件
Suppr Zotero 插件Zotero 插件浏览器插件Mac 客户端Windows 客户端微信小程序
定价
高级版会员购买积分包购买API积分包
服务
文献检索文档翻译深度研究API 文档MCP 服务
关于我们
关于 Suppr公司介绍联系我们用户协议隐私条款
关注我们

Suppr 超能文献

核心技术专利:CN118964589B侵权必究
粤ICP备2023148730 号-1Suppr @ 2026

文献检索

告别复杂PubMed语法,用中文像聊天一样搜索,搜遍4000万医学文献。AI智能推荐,让科研检索更轻松。

立即免费搜索

文件翻译

保留排版,准确专业,支持PDF/Word/PPT等文件格式,支持 12+语言互译。

免费翻译文档

深度研究

AI帮你快速写综述,25分钟生成高质量综述,智能提取关键信息,辅助科研写作。

立即免费体验

神经元突触体相关蛋白 29 的减少通过破坏突触前维持导致卒中后认知障碍。

Decreased neuronal synaptosome associated protein 29 contributes to poststroke cognitive impairment by disrupting presynaptic maintenance.

机构信息

Department of Neurobiology, Department of Physiology and Pathophysiology, Key Laboratory for Neurodegenerative Disorders of the Ministry of Education, School of Basic Medical Sciences, Capital Medical University, Beijing 100069, PR China.

出版信息

Theranostics. 2021 Mar 4;11(10):4616-4636. doi: 10.7150/thno.54210. eCollection 2021.

DOI:10.7150/thno.54210
PMID:33754017
原文链接:https://pmc.ncbi.nlm.nih.gov/articles/PMC7978312/
Abstract

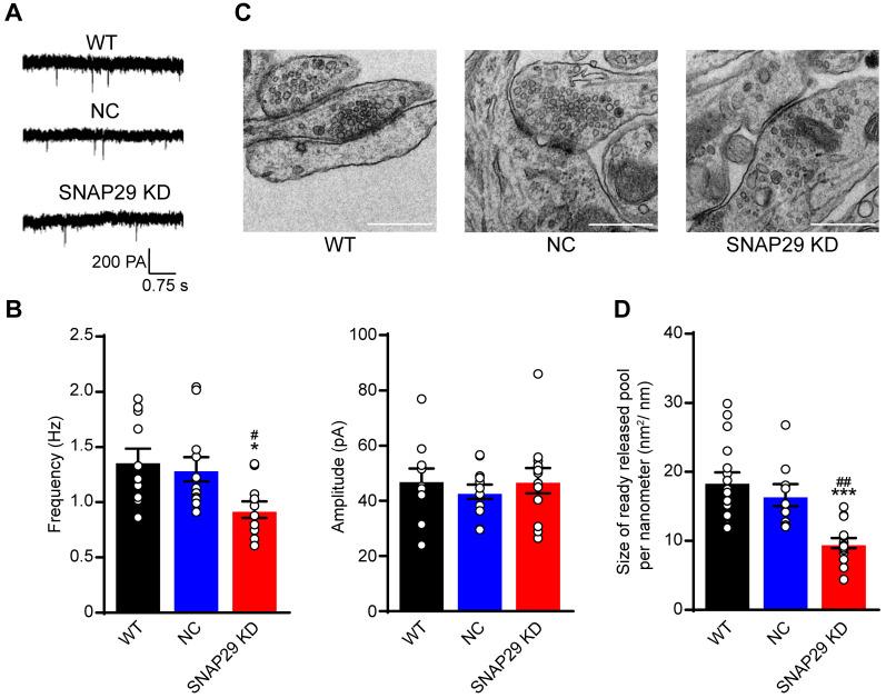
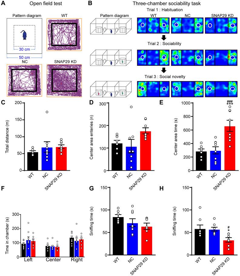
Poststroke cognitive impairments are common in stroke survivors, and pose a high risk of incident dementia. However, the cause of these cognitive impairments is obscure and required an investigation. Oxygen-glucose deprivation (OGD) model and middle cerebral artery occlusion (MCAO) model were used to imitate or acute cerebral ischemia, respectively. The differentially expressed synaptosome associated protein 29 (SNAP29)-interacting proteins upon ischemia and reperfusion were analyzed with bioinformatics analysis and the results indicated that the changes of SNAP29 after acute ischemia were mainly involved in the synaptic functions. The outcomes of SNAP29 reduction were assessed with SNAP29 knockdown, which mimicked the distribution of SNAP29 along neuronal processes after acute ischemia. Using the whole-cell patch clamp recording method and transmission electron microscope, the pre-synaptic function and readily releasable pool (RRP) were observed after SNAP29 knock down. Using photogenetic manipulations and behavioral tests, the neuronal projection and cognitive functions of mice with SNAP29 knock down in hippocampus CA1 region were evaluated. It was found that SNAP29 protein levels decreased in both and ischemic models. Further, the SNAP29 reduction wasn't associated with impaired autophagy flux and neuronal survival. When SNAP29 was knocked down in primary cortical neurons, the frequency of AMPARs-mediated mEPSCs, but not the amplitude, significantly decreased. Meanwhile, the mice with SNAP29 knockdown at CA1 region of hippocampus developed an impairment in hippocampus-mPFC (middle prefrontal cortex) circuit and behavioral dysfunctions. Moreover, the size of RRP at presynaptic sites was diminished. Since SNAP29 protein levels didn't significantly influence the neuronal survival and its decrease was sufficient to disturb the neural circuit via a presynaptic manner, the SNAP29-associated strategies may be an efficient target against poststroke synaptic dysfunction and cognitive deficits.

摘要

卒中后认知障碍在卒中幸存者中很常见,并且是发生痴呆的高风险因素。然而,这些认知障碍的原因尚不清楚,需要进行研究。 氧葡萄糖剥夺(OGD)模型和大脑中动脉闭塞(MCAO)模型分别用于模拟急性脑缺血。通过生物信息学分析分析了缺血再灌注后突触体相关蛋白 29(SNAP29)相互作用蛋白的差异表达,结果表明急性缺血后 SNAP29 的变化主要涉及突触功能。通过 SNAP29 敲低评估 SNAP29 减少的结果,这模拟了急性缺血后 SNAP29 在神经元过程中的分布。使用全细胞膜片钳记录方法和透射电子显微镜观察 SNAP29 敲低后突触前功能和易释放池(RRP)。使用光遗传操作和行为测试评估海马 CA1 区 SNAP29 敲低的小鼠的神经元投射和认知功能。结果发现,和缺血模型中 SNAP29 蛋白水平均降低。此外,SNAP29 减少与自噬通量和神经元存活无关。当 SNAP29 在原代皮质神经元中被敲低时, AMPAR 介导的 mEPSC 的频率显着降低,但幅度没有变化。同时,海马 CA1 区 SNAP29 敲低的小鼠在海马 - mPFC(中前额叶皮层)回路中表现出损伤和行为功能障碍。此外,突触前部位的 RRP 大小减小。由于 SNAP29 蛋白水平对神经元存活没有显着影响,并且其减少足以通过突触前方式干扰神经回路,因此 SNAP29 相关策略可能是针对卒中后突触功能障碍和认知缺陷的有效靶点。

https://cdn.ncbi.nlm.nih.gov/pmc/blobs/9851/7978312/43e4b7ca44c3/thnov11p4616g008.jpg
https://cdn.ncbi.nlm.nih.gov/pmc/blobs/9851/7978312/dc2bb136a323/thnov11p4616g001.jpg
https://cdn.ncbi.nlm.nih.gov/pmc/blobs/9851/7978312/3d9dfa7389bd/thnov11p4616g002.jpg
https://cdn.ncbi.nlm.nih.gov/pmc/blobs/9851/7978312/43a10a209138/thnov11p4616g003.jpg
https://cdn.ncbi.nlm.nih.gov/pmc/blobs/9851/7978312/dd8a0259b72d/thnov11p4616g004.jpg
https://cdn.ncbi.nlm.nih.gov/pmc/blobs/9851/7978312/5f815bf2e9f3/thnov11p4616g005.jpg
https://cdn.ncbi.nlm.nih.gov/pmc/blobs/9851/7978312/85227619590e/thnov11p4616g006.jpg
https://cdn.ncbi.nlm.nih.gov/pmc/blobs/9851/7978312/945110110cd7/thnov11p4616g007.jpg
https://cdn.ncbi.nlm.nih.gov/pmc/blobs/9851/7978312/43e4b7ca44c3/thnov11p4616g008.jpg
https://cdn.ncbi.nlm.nih.gov/pmc/blobs/9851/7978312/dc2bb136a323/thnov11p4616g001.jpg
https://cdn.ncbi.nlm.nih.gov/pmc/blobs/9851/7978312/3d9dfa7389bd/thnov11p4616g002.jpg
https://cdn.ncbi.nlm.nih.gov/pmc/blobs/9851/7978312/43a10a209138/thnov11p4616g003.jpg
https://cdn.ncbi.nlm.nih.gov/pmc/blobs/9851/7978312/dd8a0259b72d/thnov11p4616g004.jpg
https://cdn.ncbi.nlm.nih.gov/pmc/blobs/9851/7978312/5f815bf2e9f3/thnov11p4616g005.jpg
https://cdn.ncbi.nlm.nih.gov/pmc/blobs/9851/7978312/85227619590e/thnov11p4616g006.jpg
https://cdn.ncbi.nlm.nih.gov/pmc/blobs/9851/7978312/945110110cd7/thnov11p4616g007.jpg
https://cdn.ncbi.nlm.nih.gov/pmc/blobs/9851/7978312/43e4b7ca44c3/thnov11p4616g008.jpg

相似文献

1
Decreased neuronal synaptosome associated protein 29 contributes to poststroke cognitive impairment by disrupting presynaptic maintenance.神经元突触体相关蛋白 29 的减少通过破坏突触前维持导致卒中后认知障碍。
Theranostics. 2021 Mar 4;11(10):4616-4636. doi: 10.7150/thno.54210. eCollection 2021.
2
O-GlcNAc-modified SNAP29 inhibits autophagy-mediated degradation via the disturbed SNAP29-STX17-VAMP8 complex and exacerbates myocardial injury in type I diabetic rats.O-GlcNAc 修饰的 SNAP29 通过干扰 SNAP29-STX17-VAMP8 复合物抑制自噬介导的降解,从而加剧 I 型糖尿病大鼠的心肌损伤。
Int J Mol Med. 2018 Dec;42(6):3278-3290. doi: 10.3892/ijmm.2018.3866. Epub 2018 Sep 7.
3
Generation and Characterization of a CRISPR/Cas9-Mediated Knockout in Human Fibroblasts.CRISPR/Cas9介导的人类成纤维细胞基因敲除的构建与鉴定
Int J Mol Sci. 2021 May 18;22(10):5293. doi: 10.3390/ijms22105293.
4
Impaired synaptic vesicle recycling contributes to presynaptic dysfunction in lipoprotein lipase-deficient mice.突触小泡再循环受损导致脂蛋白脂肪酶缺乏小鼠的突触前功能障碍。
Neuroscience. 2014 Nov 7;280:275-81. doi: 10.1016/j.neuroscience.2014.07.080. Epub 2014 Sep 3.
5
Alpha-Synuclein defects autophagy by impairing SNAP29-mediated autophagosome-lysosome fusion.α-突触核蛋白通过损害 SNAP29 介导的自噬体-溶酶体融合来抑制自噬。
Cell Death Dis. 2021 Sep 17;12(10):854. doi: 10.1038/s41419-021-04138-0.
6
Establishment of Two Mouse Models for CEDNIK Syndrome Reveals the Pivotal Role of SNAP29 in Epidermal Differentiation.建立两种先天性皮肤松弛症伴指(趾)甲营养不良综合征(CEDNIK)小鼠模型揭示了SNAP29在表皮分化中的关键作用。
J Invest Dermatol. 2016 Mar;136(3):672-679. doi: 10.1016/j.jid.2015.12.020. Epub 2015 Dec 30.
7
Increased O-GlcNAcylation of SNAP29 Drives Arsenic-Induced Autophagic Dysfunction.SNAP29 的 O-连接糖基化增加导致砷诱导的自噬功能障碍。
Mol Cell Biol. 2018 May 15;38(11). doi: 10.1128/MCB.00595-17. Print 2018 Jun 1.
8
Multiple functions of the SNARE protein Snap29 in autophagy, endocytic, and exocytic trafficking during epithelial formation in Drosophila.SNARE蛋白Snap29在果蝇上皮形成过程中的自噬、内吞和外排运输中的多种功能
Autophagy. 2014;10(12):2251-68. doi: 10.4161/15548627.2014.981913.
9
LRRC8A-dependent volume-regulated anion channels contribute to ischemia-induced brain injury and glutamatergic input to hippocampal neurons.LRRC8A 依赖性容积调节阴离子通道参与缺血性脑损伤和海马神经元的谷氨酸能传入。
Exp Neurol. 2020 Oct;332:113391. doi: 10.1016/j.expneurol.2020.113391. Epub 2020 Jun 27.
10
Snap29 Is Dispensable for Self-Renewal Maintenance but Required for Proper Differentiation of Mouse Embryonic Stem Cells.Snap29 对于自我更新维持是可有可无的,但对于小鼠胚胎干细胞的适当分化是必需的。
Int J Mol Sci. 2023 Jan 1;24(1):750. doi: 10.3390/ijms24010750.

引用本文的文献

1
Frequency and duration of sensory flicker control transcriptional profiles in 5xFAD mice.5xFAD小鼠中感觉性闪烁控制转录谱的频率和持续时间。
APL Bioeng. 2025 Jul 8;9(3):036102. doi: 10.1063/5.0261497. eCollection 2025 Sep.
2
Targeting the Neuro-vascular Presynaptic Signalling in STROKE: Evidence and Therapeutic Implications.靶向中风中的神经血管突触前信号传导:证据与治疗意义
Ann Neurosci. 2025 Jan 28:09727531241310048. doi: 10.1177/09727531241310048.
3
The study on cuproptosis in Alzheimer's disease based on the cuproptosis key gene .

本文引用的文献

1
Physiological Signature of Memory Age in the Prefrontal-Hippocampal Circuit.前额叶-海马回路中记忆年龄的生理特征。
Cell Rep. 2019 Dec 17;29(12):3835-3846.e5. doi: 10.1016/j.celrep.2019.11.075.
2
A Discrete Presynaptic Vesicle Cycle for Neuromodulator Receptors.神经调质受体的离散突触小泡循环。
Neuron. 2020 Feb 19;105(4):663-677.e8. doi: 10.1016/j.neuron.2019.11.016. Epub 2019 Dec 11.
3
Endogenous retroviruses are associated with hippocampus-based memory impairment.内源性逆转录病毒与基于海马体的记忆损伤有关。
基于铜死亡关键基因的阿尔茨海默病铜死亡研究
Front Aging Neurosci. 2024 Dec 16;16:1480332. doi: 10.3389/fnagi.2024.1480332. eCollection 2024.
4
The potential mechanism and clinical application value of remote ischemic conditioning in stroke.远程缺血预处理在脑卒中中的潜在机制及临床应用价值
Neural Regen Res. 2025 Jun 1;20(6):1613-1627. doi: 10.4103/NRR.NRR-D-23-01800. Epub 2024 Jun 3.
5
Current evidence of synaptic dysfunction after stroke: Cellular and molecular mechanisms.脑卒中后突触功能障碍的当前证据:细胞和分子机制。
CNS Neurosci Ther. 2024 May;30(5):e14744. doi: 10.1111/cns.14744.
6
Species -shared and -unique gyral peaks on human and macaque brains.人类和猕猴大脑的种系共享和种系独特的脑回峰。
Elife. 2024 Apr 18;12:RP90182. doi: 10.7554/eLife.90182.
7
Impairment of Autophagic Flux After Hypobaric Hypoxia Potentiates Oxidative Stress and Cognitive Function Disturbances in Mice.低压缺氧后自噬通量的损伤会增强小鼠的氧化应激和认知功能障碍。
Neurosci Bull. 2024 Jan;40(1):35-49. doi: 10.1007/s12264-023-01099-6. Epub 2023 Aug 22.
8
The Pathological Mechanism of Neuronal Autophagy-Lysosome Dysfunction After Ischemic Stroke.缺血性脑卒中后神经元自噬-溶酶体功能障碍的病理机制
Cell Mol Neurobiol. 2023 Oct;43(7):3251-3263. doi: 10.1007/s10571-023-01382-0. Epub 2023 Jun 29.
9
Effect of Butylphthalide combined with Oxiracetam on cognitive function, Intellectual recovery and serum inflammatory factors in patients with cognitive impairment after cerebral infarction.丁苯酞联合奥拉西坦对脑梗死认知功能障碍患者认知功能、智能恢复及血清炎症因子的影响
Pak J Med Sci. 2023 Mar-Apr;39(2):485-490. doi: 10.12669/pjms.39.2.6901.
10
Copper Induces Cognitive Impairment in Mice via Modulation of Cuproptosis and CREB Signaling.铜通过调节铜死亡和 CREB 信号诱导小鼠认知障碍。
Nutrients. 2023 Feb 15;15(4):972. doi: 10.3390/nu15040972.
Proc Natl Acad Sci U S A. 2019 Dec 17;116(51):25982-25990. doi: 10.1073/pnas.1822164116. Epub 2019 Dec 2.
4
Intra- and extracellular β-amyloid overexpression via adeno-associated virus-mediated gene transfer impairs memory and synaptic plasticity in the hippocampus.腺相关病毒介导的基因转移导致细胞内外β-淀粉样蛋白过度表达,损害海马体的记忆和突触可塑性。
Sci Rep. 2019 Nov 4;9(1):15936. doi: 10.1038/s41598-019-52324-0.
5
Synaptic and Gene Regulatory Mechanisms in Schizophrenia, Autism, and 22q11.2 Copy Number Variant-Mediated Risk for Neuropsychiatric Disorders.精神分裂症、自闭症及 22q11.2 拷贝数变异介导的神经精神疾病风险的突触和基因调控机制。
Biol Psychiatry. 2020 Jan 15;87(2):150-163. doi: 10.1016/j.biopsych.2019.06.029. Epub 2019 Jul 11.
6
Gedunin Degrades Aggregates of Mutant Huntingtin Protein and Intranuclear Inclusions via the Proteasomal Pathway in Neurons and Fibroblasts from Patients with Huntington's Disease.Gedunin 通过蛋白酶体途径降解亨廷顿病患者神经元和成纤维细胞中的突变 Huntingtin 蛋白聚集体和核内包涵体。
Neurosci Bull. 2019 Dec;35(6):1024-1034. doi: 10.1007/s12264-019-00421-5. Epub 2019 Aug 20.
7
Monosynaptic Hippocampal-Prefrontal Projections Contribute to Spatial Memory Consolidation in Mice.单突触海马体-前额叶投射有助于小鼠的空间记忆巩固。
J Neurosci. 2019 Aug 28;39(35):6978-6991. doi: 10.1523/JNEUROSCI.2158-18.2019. Epub 2019 Jul 8.
8
How to use a multipurpose SNARE: The emerging role of Snap29 in cellular health.如何使用多功能SNARE:Snap29在细胞健康中的新作用。
Cell Stress. 2018 Mar 22;2(4):72-81. doi: 10.15698/cst2018.04.130.
9
Impaired social discrimination behavior despite normal social approach by kallikrein-related peptidase 8 knockout mouse.Kallikrein-related peptidase 8 基因敲除小鼠尽管具有正常的社交趋近行为,但仍存在社交辨别能力受损的现象。
Neurobiol Learn Mem. 2019 Jul;162:47-58. doi: 10.1016/j.nlm.2019.04.014. Epub 2019 May 16.
10
A genetic model of CEDNIK syndrome in zebrafish highlights the role of the SNARE protein Snap29 in neuromotor and epidermal development.斑马鱼 CEDNIK 综合征的遗传模型突出了 SNARE 蛋白 Snap29 在神经运动和表皮发育中的作用。
Sci Rep. 2019 Feb 4;9(1):1211. doi: 10.1038/s41598-018-37780-4.