Liang Chunmei, Zou Ting, Zhang Miaoping, Fan Weihao, Zhang Tianzhen, Jiang Yuling, Cai Yujie, Chen Feng, Chen Xiongjin, Sun Yuanhong, Zhao Bin, Wang Yan, Cui Lili
Guangdong Key Laboratory of Age-Related Cardiac and Cerebral Diseases, Institute of Neurology, Affiliated Hospital of Guangdong Medical University, Zhanjiang, China.
Department of Neurology, Yuebei People's Hospital Affiliated to Shantou University, Shaoguan, China.
Theranostics. 2021 Feb 19;11(9):4103-4121. doi: 10.7150/thno.53418. eCollection 2021.
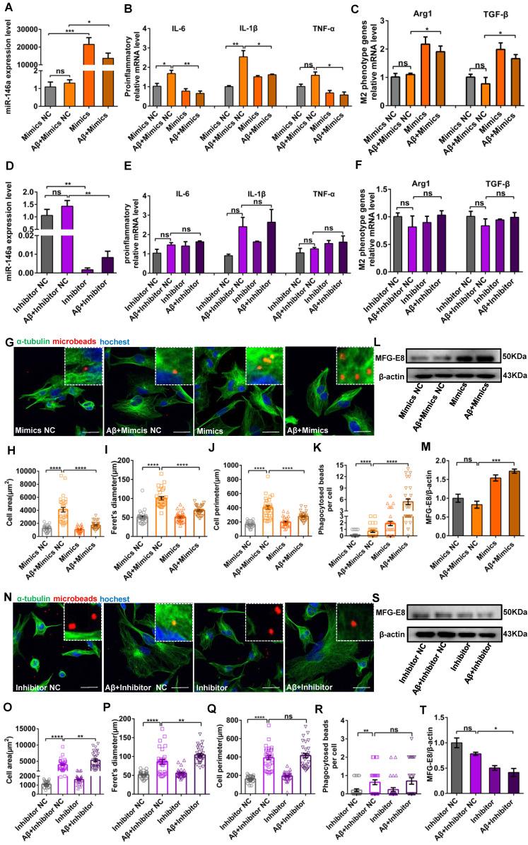
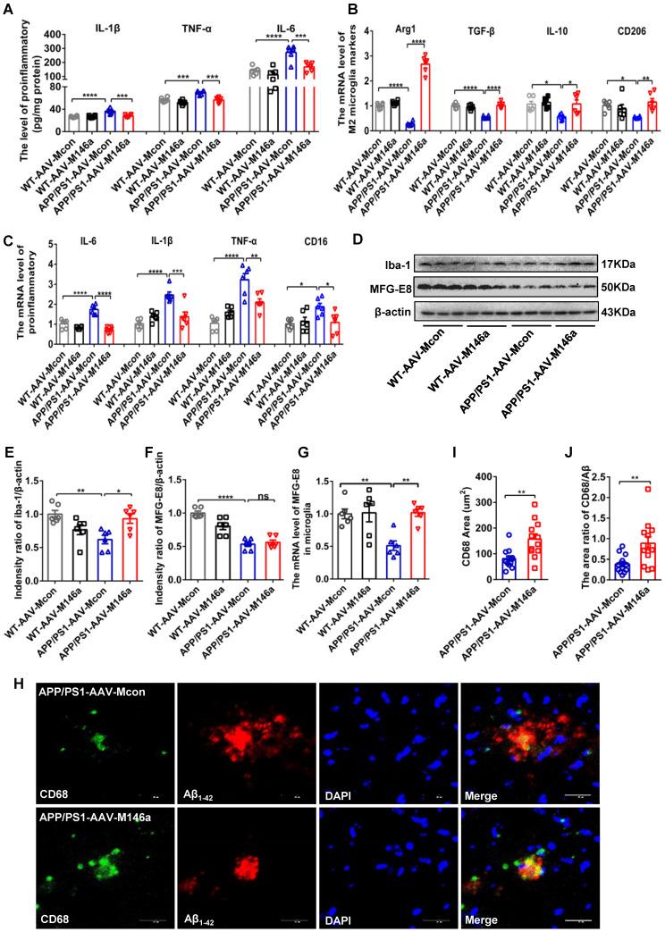
Alzheimer's disease (AD) is the most prevalent neurodegenerative disease and currently has no effective treatment. Mainstream research on the mechanisms and therapeutic targets of AD is focused on the two most important hallmarks, Aβ and Tau, but the results from clinical studies are not encouraging. Abnormal microglial polarization is a clear typical pathological feature in the progression of AD. Microglia can be neuroprotective by degrading and removing Aβ and Tau. However, under AD conditions, microglia transform into a pro-inflammatory phenotype that decreases the phagocytic activity of microglia, damages neurons and promotes the pathology of AD. We previously reported that a miR-146a polymorphism is associated with sporadic AD risk, and the nasal administration of miR-146a mimics reduced cognitive impairment and the main pathological features of AD. However, it is not clear by what mechanism miR-146a resists the pathological process of AD. In this study, we discovered that microglia-specific miR-146a overexpression reduced cognitive deficits in learning and memory, attenuated neuroinflammation, reduced Aβ levels, ameliorated plaque-associated neuritic pathology, and prevented neuronal loss in APP/PS1 transgenic mice. In addition, we found that miR-146a switched the microglial phenotype, reduced pro-inflammatory cytokines and enhanced phagocytic function to protect neurons and . Moreover, transcriptional analysis confirmed that miR-146a opposed the pathological process of AD mainly through neuroinflammation-related pathways. In summary, our results provide sufficient evidence for the mechanism by which miR-146a opposes AD and strengthen the conclusion that miR-146a is a promising target for AD and other microglia-related diseases.
阿尔茨海默病(AD)是最常见的神经退行性疾病,目前尚无有效治疗方法。AD发病机制及治疗靶点的主流研究聚焦于两个最重要的特征——淀粉样蛋白(Aβ)和tau蛋白,但临床研究结果并不乐观。小胶质细胞极化异常是AD进展过程中一个明显的典型病理特征。小胶质细胞可通过降解和清除Aβ及tau蛋白发挥神经保护作用。然而,在AD条件下,小胶质细胞转变为促炎表型,降低了小胶质细胞的吞噬活性,损害神经元并促进AD的病理进程。我们之前报道过,miR-146a多态性与散发性AD风险相关,经鼻腔给予miR-146a模拟物可减轻认知障碍及AD的主要病理特征。然而,miR-146a抵抗AD病理过程的机制尚不清楚。在本研究中,我们发现小胶质细胞特异性过表达miR-146a可减少APP/PS1转基因小鼠学习和记忆方面的认知缺陷,减轻神经炎症,降低Aβ水平,改善斑块相关的神经病理变化,并防止神经元丢失。此外,我们发现miR-146a可改变小胶质细胞表型,减少促炎细胞因子并增强吞噬功能以保护神经元。而且,转录分析证实miR-146a主要通过与神经炎症相关的途径对抗AD的病理过程。总之,我们的结果为miR-146a对抗AD的机制提供了充分证据,并强化了miR-146a是AD及其他与小胶质细胞相关疾病的一个有前景的治疗靶点这一结论。