Suppr超能文献

AIM2 炎性体介导的细胞质 DNA 引发胆脂瘤角质形成细胞细胞因子分泌和细胞焦亡。

Cytokine secretion and pyroptosis of cholesteatoma keratinocytes mediated by AIM2 inflammasomes in response to cytoplasmic DNA.

机构信息

ENT Institute and Department of Otolaryngology, Eye and ENT Hospital, Fudan University, Shanghai 200031, P.R. China.

出版信息

Mol Med Rep. 2021 May;23(5). doi: 10.3892/mmr.2021.11983. Epub 2021 Mar 24.

Abstract

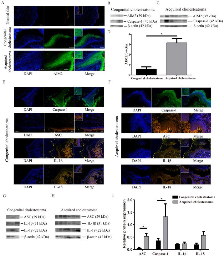
Cholesteatoma constitutes an acquired benign epidermal non‑permanent bone lesion that is locally destructive and patients often relapse. Inflammasomes, which mediate the maturation and production of IL‑18 and IL‑1β, resulting in pyroptosis, have been documented to serve a core function in multiple inflammatory conditions. Absent in melanoma 2 (AIM2) is an inflammasome that identifies cytoplasmic DNA and has previously been reported as a pivotal modulator of inflammatory responses. Therefore, the present study aimed to determine the expression levels of AIM2 in human cholesteatoma tissues, and elucidate its function in modulating cytokine production. The expression levels of IL‑18, apoptosis‑associated speck‑like protein containing a CARD (ASC), IL‑1β, AIM2 and caspase‑1 were markedly elevated in cholesteatoma tissues. Protein expression levels of AIM2, caspase‑1 and ASC were localized in the cellular cytoplasm, primarily in the granular and prickle‑cell layers in the cholesteatoma epithelium. Induction using IFN‑γ, as well as cytoplasmic DNA markedly activated the AIM2 inflammasome and elevated the release of IL‑18 and IL‑1β in human cholesteatoma keratinocytes. IFN‑γ was found to enhance poly(dA:dT)‑induced pyroptosis of cells and cytokine production. The results of the present study revealed that AIM2 expressed in human cholesteatoma serves a vital function in the inflammatory response by initiating the inflammasome signaling cascade in cholesteatoma.

摘要

胆脂瘤是一种获得性良性表皮非永久性骨病变,具有局部破坏性,患者常复发。炎症小体介导白细胞介素-18(IL-18)和白细胞介素-1β(IL-1β)的成熟和产生,导致细胞焦亡,已被证明在多种炎症状态中发挥核心功能。黑色素瘤 2 缺失(AIM2)是一种识别细胞质 DNA 的炎症小体,先前已被报道为炎症反应的关键调节因子。因此,本研究旨在确定 AIM2 在人胆脂瘤组织中的表达水平,并阐明其在调节细胞因子产生中的功能。IL-18、凋亡相关斑点样蛋白(ASC)、IL-1β、AIM2 和半胱氨酸蛋白酶-1 的表达水平在胆脂瘤组织中明显升高。AIM2、半胱氨酸蛋白酶-1 和 ASC 的蛋白表达水平定位于细胞质中,主要位于胆脂瘤上皮的颗粒层和刺细胞层。IFN-γ诱导以及细胞质 DNA 显著激活 AIM2 炎症小体,并增加人胆脂瘤角质形成细胞中 IL-18 和 IL-1β 的释放。IFN-γ 增强了多聚(dA:dT)诱导的细胞焦亡和细胞因子产生。本研究结果表明,人胆脂瘤中表达的 AIM2 通过在胆脂瘤中启动炎症小体信号级联反应,在炎症反应中发挥重要功能。

https://cdn.ncbi.nlm.nih.gov/pmc/blobs/d9e5/7974272/9b606c831ecb/mmr-23-05-11983-g00.jpg

文献AI研究员

20分钟写一篇综述,助力文献阅读效率提升50倍。

立即体验

用中文搜PubMed

大模型驱动的PubMed中文搜索引擎

马上搜索

文档翻译

学术文献翻译模型,支持多种主流文档格式。

立即体验