Suppr超能文献

IDH1 基因突变激活 Smad 信号分子,调节人脑胶质瘤 U87-MG 细胞的细胞周期和生物节律基因的表达水平。

IDH1 gene mutation activates Smad signaling molecules to regulate the expression levels of cell cycle and biological rhythm genes in human glioma U87‑MG cells.

机构信息

Department of Pathology, School of Basic Medicine, Ningxia Medical University, Yinchuan, Ningxia 750004, P.R. China.

Department of Pathology, Tumor Hospital, General Hospital of Ningxia Medical University, Yinchuan, Ningxia 750004, P.R. China.

出版信息

Mol Med Rep. 2021 May;23(5). doi: 10.3892/mmr.2021.11993. Epub 2021 Mar 24.

Abstract

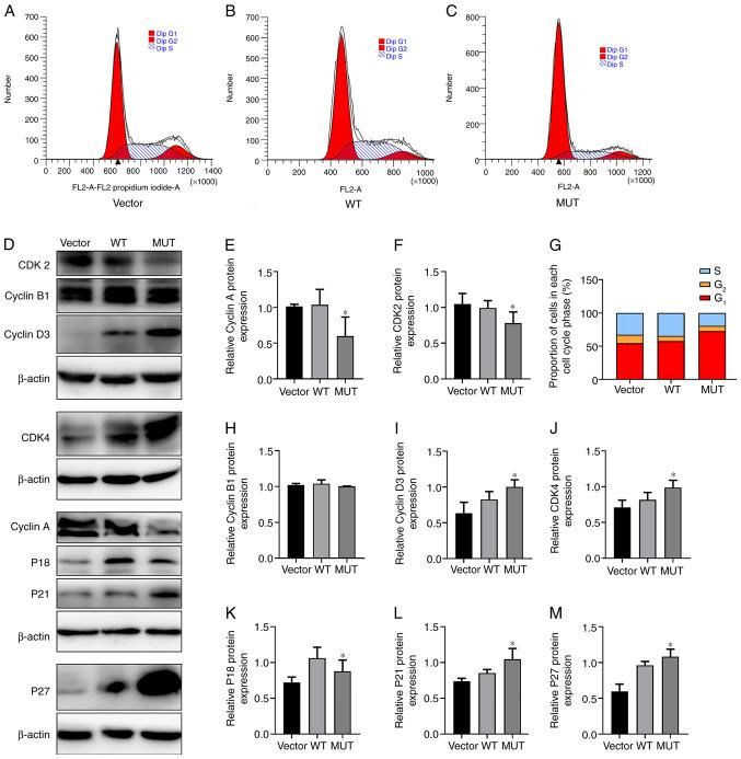
Isocitrate dehydrogenase1 (IDH1) mutation is the most important genetic change in glioma. The most common IDH1 mutation results in the amino acid substitution of arginine 132 (Arg/R132), which is located at the active site of the enzyme. IDH1 Arg132His (R132H) mutation can reduce the proliferative rate of glioma cells. Numerous diseases follow circadian rhythms, and there is growing evidence that circadian disruption may be a risk factor for cancer in humans. Dysregulation of the circadian clock serves an important role in the development of malignant tumors, including glioma. Brain‑Muscle Arnt‑Like protein 1 (BMAL1) and Circadian Locomotor Output Cycles Kaput (CLOCK) are the main biological rhythm genes. The present study aimed to further study whether there is an association between IDH1 R132H mutation and biological rhythm in glioma, and whether this affects the occurrence of glioma. The Cancer Genome Atlas (TCGA) database was used to detect the expression levels of the biological rhythm genes BMAL1 and CLOCK in various types of tumor. Additionally, U87‑MG cells were infected with wild‑type and mutant IDH1 lentiviruses. Colony formation experiments were used to detect cell proliferation in each group, cell cycle distribution was detected by flow cytometry and western blotting was used to detect the expression levels of wild‑type and mutant IDH1, cyclins, biological rhythm genes and Smad signaling pathway‑associated genes in U87‑MG cells. TCGA database results suggested that BMAL1 and CLOCK were abnormally expressed in glioma. Cells were successfully infected with wild‑type and mutant IDH1 lentiviruses. Colony formation assay revealed decreased cell proliferation in the IDH1 R132H mutant group. The cell cycle distribution detected by flow cytometry indicated that IDH1 gene mutation increased the G phase ratio and decreased the S phase ratio in U87‑MG cells. The western blotting results demonstrated that IDH1 R132H mutation decreased the expression levels of the S phase‑associated proteins Cyclin A and CDK2, and increased the expression levels of the G phase‑associated proteins Cyclin D3 and CDK4, but did not significantly change the expression levels of the G/M phase‑associated protein Cyclin B1. The expression levels of the positive and negative rhythm regulation genes BMAL1, CLOCK, period (PER s (PER1, 2 and 3) and cryptochrom (CRY)s (CRY1 and 2) were significantly decreased, those of the Smad signaling pathway‑associated genes Smad2, Smad3 and Smad2‑3 were decreased, and those of phosphorylated (p)‑Smad2, p‑Smad3 and Smad4 were increased. Therefore, the present results suggested that the IDH1 R132H mutation may alter the cell cycle and biological rhythm genes in U87‑MG cells through the TGF‑β/Smad signaling pathway.

摘要

异柠檬酸脱氢酶 1(IDH1)突变是神经胶质瘤中最重要的遗传改变。最常见的 IDH1 突变导致精氨酸 132(Arg/R132)的氨基酸取代,该氨基酸位于酶的活性部位。IDH1 Arg132His(R132H)突变可降低神经胶质瘤细胞的增殖率。许多疾病都遵循昼夜节律,越来越多的证据表明昼夜节律紊乱可能是人类癌症的一个危险因素。昼夜节律钟的失调在包括神经胶质瘤在内的恶性肿瘤的发生发展中起着重要作用。脑-肌肉 ARNT 样蛋白 1(BMAL1)和昼夜节律输出周期钟(CLOCK)是主要的生物节律基因。本研究旨在进一步研究 IDH1 R132H 突变与神经胶质瘤中的生物节律之间是否存在关联,以及这种关联是否会影响神经胶质瘤的发生。使用癌症基因组图谱(TCGA)数据库检测各种类型肿瘤中生物节律基因 BMAL1 和 CLOCK 的表达水平。此外,用野生型和突变型 IDH1 慢病毒感染 U87-MG 细胞。集落形成实验用于检测各组细胞的增殖情况,通过流式细胞术检测细胞周期分布,并用 Western blot 检测 U87-MG 细胞中野生型和突变型 IDH1、细胞周期蛋白、生物节律基因和 Smad 信号通路相关基因的表达水平。TCGA 数据库结果表明,BMAL1 和 CLOCK 在神经胶质瘤中异常表达。成功感染了野生型和突变型 IDH1 慢病毒。集落形成实验显示 IDH1 R132H 突变组细胞增殖减少。流式细胞术检测的细胞周期分布表明,IDH1 基因突变增加了 U87-MG 细胞的 G 期比例,降低了 S 期比例。Western blot 结果表明,IDH1 R132H 突变降低了 S 期相关蛋白 Cyclin A 和 CDK2 的表达水平,增加了 G 期相关蛋白 Cyclin D3 和 CDK4 的表达水平,但对 G/M 期相关蛋白 Cyclin B1 的表达水平没有显著影响。正性和负性节律调节基因 BMAL1、CLOCK、周期(PERs(PER1、2 和 3)和隐色素(CRYs(CRY1 和 2)的表达水平明显降低,Smad 信号通路相关基因 Smad2、Smad3 和 Smad2-3 的表达水平降低,磷酸化(p)-Smad2、p-Smad3 和 Smad4 的表达水平升高。因此,本研究结果表明,IDH1 R132H 突变可能通过 TGF-β/Smad 信号通路改变 U87-MG 细胞的细胞周期和生物节律基因。

https://cdn.ncbi.nlm.nih.gov/pmc/blobs/518d/7974315/1d85d4437a09/mmr-23-05-11993-g00.jpg

文献检索

告别复杂PubMed语法,用中文像聊天一样搜索,搜遍4000万医学文献。AI智能推荐,让科研检索更轻松。

立即免费搜索

文件翻译

保留排版,准确专业,支持PDF/Word/PPT等文件格式,支持 12+语言互译。

免费翻译文档

深度研究

AI帮你快速写综述,25分钟生成高质量综述,智能提取关键信息,辅助科研写作。

立即免费体验