Suppr超能文献

磷脂沉积症是许多重新利用的药物对抗新型冠状病毒(SARS-CoV-2)的抗病毒活性的共同机制。

Phospholipidosis is a shared mechanism underlying the antiviral activity of many repurposed drugs against SARS-CoV-2.

作者信息

Tummino Tia A, Rezelj Veronica V, Fischer Benoit, Fischer Audrey, O'Meara Matthew J, Monel Blandine, Vallet Thomas, Zhang Ziyang, Alon Assaf, O'Donnell Henry R, Lyu Jiankun, Schadt Heiko, White Kris M, Krogan Nevan J, Urban Laszlo, Shokat Kevan M, Kruse Andrew C, García-Sastre Adolfo, Schwartz Olivier, Moretti Francesca, Vignuzzi Marco, Pognan Francois, Shoichet Brian K

机构信息

Department of Pharmaceutical Chemistry, University of California San Francisco (UCSF), San Francisco, CA, USA.

Graduate Program in Pharmaceutical Sciences and Pharmacogenomics, UCSF, San Francisco, CA, USA.

出版信息

bioRxiv. 2021 Mar 24:2021.03.23.436648. doi: 10.1101/2021.03.23.436648.

Abstract

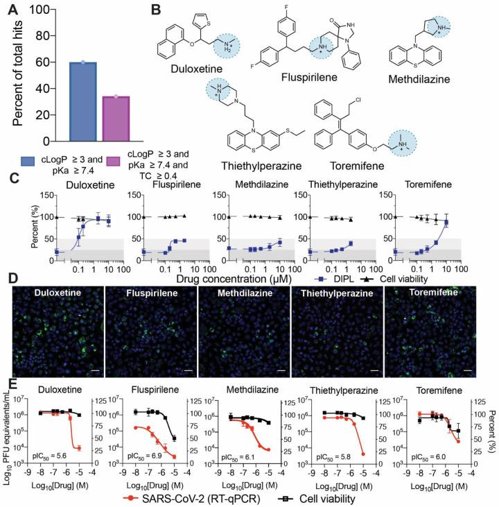
Repurposing drugs as treatments for COVID-19 has drawn much attention. A common strategy has been to screen for established drugs, typically developed for other indications, that are antiviral in cells or organisms. Intriguingly, most of the drugs that have emerged from these campaigns, though diverse in structure, share a common physical property: cationic amphiphilicity. Provoked by the similarity of these repurposed drugs to those inducing phospholipidosis, a well-known drug side effect, we investigated phospholipidosis as a mechanism for antiviral activity. We tested 23 cationic amphiphilic drugs-including those from phenotypic screens and others that we ourselves had found-for induction of phospholipidosis in cell culture. We found that most of the repurposed drugs, which included hydroxychloroquine, azithromycin, amiodarone, and four others that have already progressed to clinical trials, induced phospholipidosis in the same concentration range as their antiviral activity; indeed, there was a strong monotonic correlation between antiviral efficacy and the magnitude of the phospholipidosis. Conversely, drugs active against the same targets that did not induce phospholipidosis were not antiviral. Phospholipidosis depends on the gross physical properties of drugs, and does not reflect specific target-based activities, rather it may be considered a confound in early drug discovery. Understanding its role in infection, and detecting its effects rapidly, will allow the community to better distinguish between drugs and lead compounds that more directly impact COVID-19 from the large proportion of molecules that manifest this confounding effect, saving much time, effort and cost.

摘要

将药物重新用于治疗新冠病毒引起了广泛关注。一种常见策略是筛选已有的药物,这些药物通常是针对其他适应症开发的,在细胞或生物体中具有抗病毒作用。有趣的是,这些筛选出的药物尽管结构各异,但大多具有一个共同的物理特性:阳离子两亲性。鉴于这些重新利用的药物与引发磷脂沉积症(一种已知的药物副作用)的药物相似,我们研究了磷脂沉积症作为抗病毒活性的一种机制。我们在细胞培养中测试了23种阳离子两亲性药物,包括那些从表型筛选中得到的药物以及我们自己发现的其他药物,以检测它们是否会引发磷脂沉积症。我们发现,大多数重新利用的药物,包括羟氯喹、阿奇霉素、胺碘酮以及其他四种已进入临床试验阶段的药物,在与其抗病毒活性相同的浓度范围内会引发磷脂沉积症;事实上,抗病毒效力与磷脂沉积症的程度之间存在很强的单调相关性。相反,针对相同靶点但不引发磷脂沉积症的药物没有抗病毒作用。磷脂沉积症取决于药物的总体物理性质,并不反映基于特定靶点的活性,相反,它可能被视为早期药物发现中的一个混杂因素。了解其在感染中的作用,并快速检测其影响,将使科学界能够更好地区分那些对新冠病毒有更直接影响的药物和先导化合物,与那些表现出这种混杂效应的大部分分子,从而节省大量时间、精力和成本。

https://cdn.ncbi.nlm.nih.gov/pmc/blobs/efb6/8010720/fe648f7c4892/nihpp-2021.03.23.436648-f0001.jpg

文献检索

告别复杂PubMed语法,用中文像聊天一样搜索,搜遍4000万医学文献。AI智能推荐,让科研检索更轻松。

立即免费搜索

文件翻译

保留排版,准确专业,支持PDF/Word/PPT等文件格式,支持 12+语言互译。

免费翻译文档

深度研究

AI帮你快速写综述,25分钟生成高质量综述,智能提取关键信息,辅助科研写作。

立即免费体验